Презентация, доклад Неопределенный интеграл для студентов 2 курса.

Первообразная

Слайд 1Неопределенный интеграл, его свойства и вычисление

Неопределенный интеграл, его свойства и вычисление

Слайд 2Первообразная

Первообразная

Слайд 3Первообразная

Первообразная

Слайд 4Первообразная и неопределенный интеграл

Первообразная и неопределенный интеграл

Слайд 5Первообразная и неопределенный интеграл

Первообразная и неопределенный интеграл

Слайд 6Свойства интеграла

Операция нахождения неопределенного интеграла называется интегрированием и является действием обратным

дифференцированию
Свойства интегралаОперация нахождения неопределенного интеграла называется интегрированием и является действием обратным дифференцированию

Слайд 7Таблица неопределенных интегралов

Таблица неопределенных интегралов

Слайд 8Таблица неопределенных интегралов

Таблица неопределенных интегралов

Слайд 9Пример

Пример

Слайд 10Пример

Пример

Слайд 11Пример
Вычислим

Пример  Вычислим

Слайд 12Методы интегрирования

Методы интегрирования

Слайд 13Непосредственное интегрирование
Использование таблицы интегралов и свойств интегралов

Непосредственное интегрированиеИспользование таблицы интегралов и свойств интегралов

Слайд 14Метод замены переменной

Метод замены переменной

Слайд 15Пример
Найти


Пример  Найти

Слайд 16Интегрирование по частям

Интегрирование по частям

Слайд 17Пример

Пример

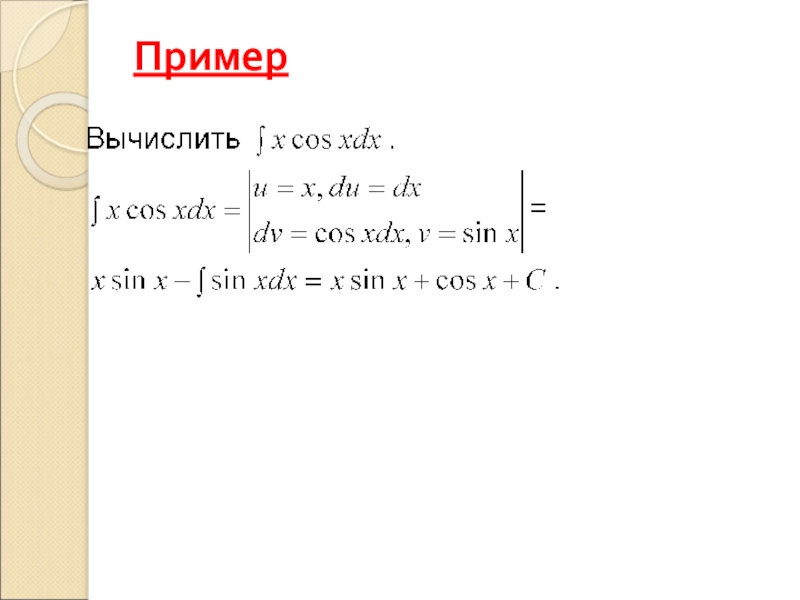
Слайд 18Пример

Пример

Что такое shareslide.ru?

Это сайт презентаций, где можно хранить и обмениваться своими презентациями, докладами, проектами, шаблонами в формате PowerPoint с другими пользователями. Мы помогаем школьникам, студентам, учителям, преподавателям хранить и обмениваться учебными материалами.


Для правообладателей

Яндекс.Метрика

Обратная связь

Email: Нажмите что бы посмотреть