Презентация, доклад к занятию Степенные ряды, область сходимости

Определение Ряд, членами которого являются степенные функции аргумента x, называется степенным рядом. Интервал и радиус сходимости Интервал сходимости степенного ряда - интервал действительных значений переменного, обладающий тем свойством, что в каждой точке этого интервала степенной ряд

Слайд 1Разработала Жук Н.Г.
СТЕПЕННЫЕ РЯДЫ

Разработала Жук Н.Г.СТЕПЕННЫЕ РЯДЫ

Слайд 2Определение
Ряд, членами которого являются степенные функции аргумента x, называется степенным

рядом.

Интервал и радиус сходимости
Интервал сходимости степенного ряда - интервал действительных значений переменного, обладающий тем свойством, что в каждой точке этого интервала степенной ряд сходится, а в каждой точке, не принадлежащей к этому интервалу и не являющейся его концом,- расходится


Определение  	Ряд, членами которого являются степенные функции аргумента x, называется степенным рядом. Интервал и радиус сходимости	Интервал

Слайд 3
Областью определения степенного ряда является множество тех значений x, при которых

ряд сходится. Область определения такой функции называется интервалом сходимости.
Если интервал сходимости представляется в виде , где R > 0, то величина R называется радиусом сходимости. Сходимость ряда в конечных точках интервала проверяется отдельно.
Радиус сходимости можно вычислить, воспользовавшись радикальным признаком Коши, по формуле
или на основе признака Даламбера:

Областью определения степенного ряда является множество тех значений x, при которых ряд сходится. Область определения такой функции

Слайд 4Примеры:
1.Найти радиус и интервал сходимости степенного ряда .

Решение.
Сделаем замену:

u = x + 3. Тогда ряд принимает вид .
Вычислим радиус сходимости:




Соответственно, интервал сходимости равен (− ∞; ∞).
Примеры:	1.Найти радиус и интервал сходимости степенного ряда . Решение. Сделаем замену: u = x + 3. Тогда

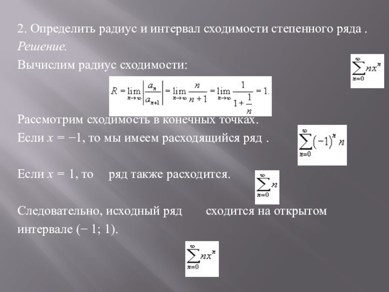
Слайд 52. Определить радиус и интервал сходимости степенного ряда .
Решение.
Вычислим

радиус сходимости:
     

Рассмотрим сходимость в конечных точках.
Если x = −1, то мы имеем расходящийся ряд .

Если x = 1, то ряд также расходится.

Следовательно, исходный ряд сходится на открытом
интервале (− 1; 1).
2. Определить радиус и интервал сходимости степенного ряда . Решение. Вычислим радиус сходимости:       Рассмотрим сходимость в

Слайд 63. .Найти радиус и интервал сходимости ряда
     

Решение.
Здесь и

. Радиус сходимости будет

равен
     

В точке x = −1 мы имеем сходящийся ряд .
При x = 1 получаем расходящийся гармонический ряд .

Таким образом, заданный ряд сходится на
Полуоткрытом интервале [− 1; 1).


3. .Найти радиус и интервал сходимости ряда       Решение. Здесь 	и 	   . Радиус сходимости

Слайд 73. При каких значениях x ряд сходится?
Решение.
Найдем радиус и

интервал сходимости данного ряда.
     


Если x = −1, то получаем ряд
     
который сходится по признаку Лейбница.
Если же x = 1, то мы имеем расходящийся ряд:

 Таким образом, интервал сходимости заданного ряда равен
[− 1; 1).
3. При каких значениях x ряд 		сходится? Решение. Найдем радиус и интервал сходимости данного ряда.       Если

Слайд 8Найти радиус и интервал сходимости степенного ряда .
Решение.
Сделаем замену:

u = x − 2. Тогда ряд запишется в виде .
Вычислим радиус сходимости:
     


Исследуем сходимость в конечных точках интервала.

Пример 5

Найти радиус и интервал сходимости степенного ряда . Решение. Сделаем замену: u = x − 2. Тогда

Слайд 9Если u = −1, то такой ряд
     

будет сходиться как обобщенный

гармонический ряд с
показателем степени p =2 > 1.
Если u = 1, то получаем знакочередующийся ряд
     
который также сходится по признаку Лейбница.
Таким образом, интервал сходимости для ряда равен
[− 1; 1].
Поскольку новая и старая переменные связаны
соотношением u = x − 2, то интервал сходимости исходного
ряда будет равен
     
Ответ: исходный ряд сходится в интервале [1; 3].
Если u = −1, то такой ряд      будет сходиться как обобщенный гармонический ряд споказателем степени p =2

Слайд 104. .Найти радиус и интервал сходимости степенного ряда
     
Решение.
Общий

член данного степенного ряда (начиная с n = 0),
выражается формулой
     
Здесь и .

Определим радиус сходимости:

4. .Найти радиус и интервал сходимости степенного ряда       Решение. Общий член данного степенного ряда (начиная с

Слайд 11Исследуем сходимости в конечных точках интервала.
При получаем
     

Этот ряд

сходится по признаку Лейбница.
При соответственно, имеем ряд

     
Применим для его анализа интегральный признак сходимости:

     
Следовательно, ряд расходится. Поэтому, интервал
Сходимости исходного ряда равен .

Исследуем сходимости в конечных точках интервала. При 		получаем       Этот ряд сходится по признаку Лейбница. При

Что такое shareslide.ru?

Это сайт презентаций, где можно хранить и обмениваться своими презентациями, докладами, проектами, шаблонами в формате PowerPoint с другими пользователями. Мы помогаем школьникам, студентам, учителям, преподавателям хранить и обмениваться учебными материалами.


Для правообладателей

Яндекс.Метрика

Обратная связь

Email: Нажмите что бы посмотреть