Презентация, доклад к докладу Смысловое чтение и работа с текстом на уроках математики

Содержание

Чтение делает человека знающим, беседа – находчивым, а привычка записывать – точным. Бэкон Ф.

Слайд 1Смысловое чтение и работа с текстом на уроках математики
Автор: Шавшина М.

А., учитель математики МКОУ СОШ №2 им. И.С. Унковского
п. Воротынск Бабынинского района
Калужской области
Смысловое чтение и работа с текстом на уроках математикиАвтор: Шавшина М. А., учитель математики МКОУ СОШ №2

Слайд 2Чтение делает человека знающим, беседа – находчивым, а привычка записывать – точным.
Бэкон

Ф.
Чтение делает человека знающим,  беседа – находчивым, а привычка записывать – точным. Бэкон Ф.

Слайд 3



Междисциплинарные учебные программы

Формирование УУД

Формирование ИКТ-компетентности обучающихся

Основы учебно-исследовательской и проектной деятельности

Основы смыслового чтения и работа с текстом


Слайд 4Классификация текстов
Типы сплошных текстов:
описание (художественные и технические)
повествование (рассказ, отчёт)
объяснение (рассуждение, интерпретация)
аргументация

(обоснование, научный комментарий)
инструкция (правила, указание к выполнению работы)

Типы не сплошных текстов:
формы (анкеты)
таблицы
диаграммы
графики
карты
списки
информационные листы (расписание и др.)

Классификация текстовТипы сплошных текстов:описание (художественные и технические)повествование (рассказ, отчёт)объяснение (рассуждение, интерпретация)аргументация (обоснование, научный комментарий)инструкция (правила, указание к

Слайд 5Приём «Тонкие» и «Толстые» вопросы

Приём «Тонкие» и «Толстые» вопросы

Слайд 6Выберите номера тех, которые являются стандартными многочленами.

Выберите номера тех, которые являются стандартными многочленами.

Слайд 7Кластер
Правила вычисления квадрата суммы и разности



Правило вычисления разности квадратов









2ab

2ab

сложить

вычесть

Стандартный многочлен

сложить

(a-b)(a+b)

вычесть

Стандартный многочлен

КластерПравила вычисления квадрата суммы и разности

Слайд 8
Кластер
Действительные числа
Конечные десятичные дроби
Бесконечные периодические десятичные дроби
Иррациональнае числа
Бесконечные непериодические десятичные

дроби

Рациональные числа

Целые числа

Натуральные числа

КластерДействительные числаКонечные десятичные дробиБесконечные периодические десятичные дробиИррациональнае числаБесконечные непериодические десятичные дробиРациональные числаЦелые числаНатуральные числа

Слайд 9Кластер
Треугольник
остроугольный
тупоугольный
прямоугольный
равносторонний
равнобедренный
I признак равенства
II признак равенства
III признак равенства

КластерТреугольникостроугольныйтупоугольныйпрямоугольныйравностороннийравнобедренныйI признак равенстваII признак равенстваIII признак равенства

Слайд 10Приём «Верные и неверные утверждения»

Приём «Верные и неверные утверждения»

Слайд 11Задача: Для соуса необходимо 70 грамм приправы. Чёрный перец составляет 2

части, гвоздика – 1 часть, мускатный орех – 3 части общей массы приправы. Сколько граммов мускатного ореха необходимо для приправы?
Ч.П.
Г. 70
М.О.
?
Задача: Ученик купил тетради в клетку в 4 раза больше, чем в линейку, причём тетрадей в клетку он купил на 12 больше, чем в линейку. Сколько всего тетрадей купил ученик?
12
К. ?
Л.

Схема по условию задачи

Задача: Для соуса необходимо 70 грамм приправы. Чёрный перец составляет 2 части, гвоздика – 1 часть, мускатный

Слайд 12Таблица
Задача:
Курага получается в процессе сушки абрикосов. Сколько кг абрикосов потребуется для

получения 20 кг кураги, если абрикосы содержат 80% воды, а курага 12% воды?







Задача:
Второй токарь может выполнить заказ за 4,2 часа, но работая совместно с первым – за 2,8 часа. За сколько часов может выполнить этот заказ первый токарь?


?

?

ТаблицаЗадача:Курага получается в процессе сушки абрикосов. Сколько кг абрикосов потребуется для получения 20 кг кураги, если абрикосы

Слайд 13Задача:
Из пункта А в пункт В одновременно выехали два мотоциклиста. Первый

проехал с постоянной скоростью весь путь. Второй проехал первую половину пути со скоростью 30 км/ч, а вторую половину пути - со скоростью на 20 км/ч больше скорости первого. В результате они прибыли одновременно в пункт В. Найдите скорость второго мотоциклиста на второй половине пути.




=

Таблица

Задача:Из пункта А в пункт В одновременно выехали два мотоциклиста. Первый проехал с постоянной скоростью весь путь.

Слайд 14Ключевые слова
?

Ключевые слова?

Слайд 15Собери правило

Собери правило

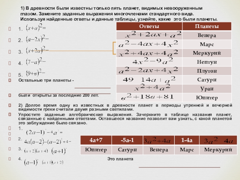
Слайд 161.


2.

3.

4.

5.
Остальные три планеты -


были открыты за последние 200 лет.

2) Долгое время одну из известных в древности планет в периоды утренней и вечерней видимости греки считали двумя разными светилами.
Упростите заданные алгебраические выражения. Зачеркните в таблице названия планет, связанные с найденными ответами. Оставшееся название позволит вам узнать, с какой планетой это заблуждение было связано.
1.

2.

3.

4. Это планета

1) В древности были известны только пять планет, видимых невооруженным глазом. Замените заданные выражения многочленами стандартного вида. Используя найденные ответы и данные таблицы, узнайте, какие это были планеты.

1.

Что такое shareslide.ru?

Это сайт презентаций, где можно хранить и обмениваться своими презентациями, докладами, проектами, шаблонами в формате PowerPoint с другими пользователями. Мы помогаем школьникам, студентам, учителям, преподавателям хранить и обмениваться учебными материалами.


Для правообладателей

Яндекс.Метрика

Обратная связь

Email: Нажмите что бы посмотреть