Презентация, доклад Адаптация идей современных технологий в старшей школе (Урок алгебры по теме: Возвратные уравнения)

урок алгебры в 9 классе по Теме : Возвратные уравнения Тип урока: Ориентировочно-мотивационный - урок постановки учебной задачи, создание проблемы и успеха от

Слайд 1Математика играет весьма существенную роль в формировании нашего духовного облика. Занятие

математикой – подобно мифотворчеству, литературе или музыке - это одна из наиболее присущих человеку областей его творческой деятельности, в которой проявляется его человеческая сущность, стремление к интеллектуальной сфере жизни, являющейся одним из проявлений мировой гармонии». (Герман Вейль)

Адаптация
идей современных технологий
в старшей школе.
(Урок алгебры в 9 классе)



Оглоблина Вера Степановна
почетный работник науки и образования РФ,
отличник образования РС(Я),
победитель конкурса «лучших учителей» РФ , учитель математики МОБУ СОШ №33
г. Якутск.


Математика играет весьма существенную роль в формировании нашего духовного облика.  Занятие математикой – подобно мифотворчеству, литературе

Слайд 2 урок алгебры в 9 классе по Теме

: Возвратные уравнения

Тип урока:
Ориентировочно-мотивационный - урок постановки учебной задачи, создание проблемы и успеха от открытия нового (учащиеся осознают потребность в новых знаниях, т.к. старые не срабатывают).

урок алгебры в 9 классе по Теме :

Слайд 3
Функции урока:

1. Развивающая функция, формирует внимание, мышление,

познавательную активность и самостоятельность, показывает специфику связи математики с действительностью, расширяет познавательную деятельность, определяя духовное и интеллектуальное становление личности,
2. Образовательная функция обеспечивает становление ученика, как субьекта познавательной активности, способного осуществлять творческую деятельность, овладевшего определенной системой знаний о уравнениях, сводящих к алгебраическим.
3. Корректирующая функция заключается том, что учащиеся находя различные методы решения алгебраических уравнений n-степени из многих источников, должны понять, что, они не всегда срабатывают при решении уравнений. Поэтому учитель помогает им разобраться в «изобилии» приемов решения возвратных уравнений.
4. Воспитательная функция предполагает формирование интеллектуальных и моральных ценностей, приобщает к логике мышления, характерной для математической деятельности, воспитывает терпимость и уважение друг к другу.


Основные характеристики урока.
Цели и задачи:
1.Развивающая – повысить интерес к новым знаниям, развить теоретическое мышление, направленное на практическое применение. Дать ученикам те знания, которые они могут «взять». От развития =>к саморазвитию => к самооценке.
2. Обучающая – познакомить с историей возникновения алгебраических уравнений n-степени, научить распознавать возвратные уравнения, уметь определять основные способы подстановки и применять их при решении. Уметь оценивать свои и чужие знания.
3. Воспитательная – сформировать творческий подход к работе, воспитать уверенность к успеху и развивать умение общаться друг с другом и с дополнительной литературой.
:Метод обучения Объяснительно – демонстрационный, квазииследовательский (исследовать то, что уже известно человечеству).
Формы работы: Групповая, (в парах и четверках), переходящая в индивидуально-поисковую и диалог, где учитель конкретный его участник.
Оборудование: Портреты великих математиков, плакаты с видами возвратных уравнений, раздаточный материал (карточки с уравнениями), слайды на компьютере (виды подстановок для решения возвратных уравнений), справочная литература.

Функции урока:    1. Развивающая функция, формирует внимание, мышление, познавательную активность и самостоятельность, показывает специфику

Слайд 4План урока.

1. Устный счет.
2. Повторение:

а) самостоятельная работа с взаимопроверкой, б) творческая работа группами, в) защита своего проекта.
3. Новая тема: а) исторические сведения об алгебраических уравнениях n-степени, б) способы решения возвратных уравнений, в) составление схемы – алгоритма решения возвратных уравнений.
4. Закрепление пройденного материала: решение возвратных уравнений.
5. Подведение итога урока, выставление оценок, домашнее задание и вывод.


Девиз урока: от незнания к знаниям …



План урока.1. Устный счет.2. Повторение:           а) самостоятельная

Слайд 5

ХОД
1. Устный счет.
1).уравнение: x3 – 4x = 0
Задание 1. Назовите степень алгебраического уравнения.
Задание 2. Назовите три целых решения данного уравнения.
Задание 3. Назовите способы его решения.

2).уравнение: x4 – 5x2 + 4 = 0
Задание 1. Назовите степень алгебраического уравнения.
Задание 2. Назовите, какими могут быть целые решения данного уравнения и почему.
Задание 3. Укажите способ его решения и количество корней.
Вывод: корнями уравнения могут быть ни только целые числа, но и дробные числа.

УРОКА.
2. Повторение.

Самостоятельная и творческая работа.
Задание 1. Записать найденные и решенные дома, алгебраические уравнения на листе формата А4, передать условие соседу по парте.
Задание 2. Решить его.
Задание 3. На другой стороне листочка придумать рекламу уравнениям n - степени.
Задание 4. Работа в парах. Проверить решение и выставить оценку.
Задание 5.Работа в четверках. Обсудить рекламы, выбрать наилучшую и защитить ее.



Слайд 6Вывод: алгебраические уравнения могут легко решаться, хотя они кажутся большими, страшными.

Но способы их решения нам пригодятся в жизни для преодоления любых проблем.

Выбранные уравнения
1.х4 +3х3-13х2-9х+30=0
2.9х3-18х2=х-2
3.х5-х4-7х3-7х2+12х-12=0
4.4х4-8х3+3х2+ 2х-1=0
5.х4-3х2+2=0
6.х3-х2-8х+6=0
7.2х3-12х-18=0
8.х6+х5=7х4-5х3+16х2+6х-12
9.2х4-5х3-18х2+45х=0
10.2х5-3х4-7х3+8х2+6х-4=0

Придуманная и составленная реклама с рисунками:
«Сынок - до какой степени ты будешь безобразничать? До шестой мамочка, до шестой!»
«Возводи себя в степень!».
Х – ?, Х2 - ?, Х3 - ?, …Xn - ? Дойди до вершины!!!=).
«Люблю уравнение х4-3х3+2х2-3х+1=0. Это 100% интересно!»
«Решение уравнения – решение в жизни всех проблем,
«Учи уравнения ты без умолку, и будешь ты алгебру знать на пятерку!»

Вывод: алгебраические уравнения могут легко решаться, хотя они кажутся большими, страшными. Но способы их решения нам пригодятся

Слайд 73. Новая тема.

а) Выступление учащегося об истории алгебраических и

возвратных уравнений:
«На протяжении многих лет выдающиеся математики развивали теорию решения алгебраических уравнений. Одним из первых основную теорию высшей алгебры сформулировал в 1629г. голландский математик А.Жирар (1539 – 1632г), но первое строгое доказательство дал лишь в 1799г. немецкий математик К.Гаусс (1777 – 1855г).
Термин «возвратное уравнение» был введен Леонардом Эйлером.
Но существуют особые алгебраические уравнения п- степени, которые называются возвратные. Это вид алгебраического уравнения, в котором коэффициенты членов, равностоящих от начала и конца равны: ахп+вхп-1+схп-2+…+сх2+вх+1=0, где а, в, с- коэффициенты, х- переменная, п- натуральная степень.
1).Изложение теории решения квадратных уравнений опубликовано греческим математиком Диофанта «Арифметика» в 111 веке. По формуле корней квадратного уравнения их можно найти, выполнив действия сложения, вычитания, умножения, деления и извлечения корня над коэффициентами уравнения. В таких случаях говорят, что уравнение разрешимо в радикалах.
2). Формулы корней уравнения 3-й степени впервые опубликованы в 1545г. итальянским математиком Д.Кардано (1501-1576г).
3).В 1545г. итальянским математиком Л.Феррари (1522- 1565г.) был найден способ сведения решения уравнений 4-й степени к последовательному решению одного кубического и двух квадратных уравнений.
4).В 1826г норвежский математик Н.Абель (1802-1829г) доказал, что в общем случае алгебраические уравнения более высоких степеней в радикалах неразрешимы.


3. Новая тема.  а) Выступление учащегося об истории алгебраических и возвратных уравнений:   «На протяжении

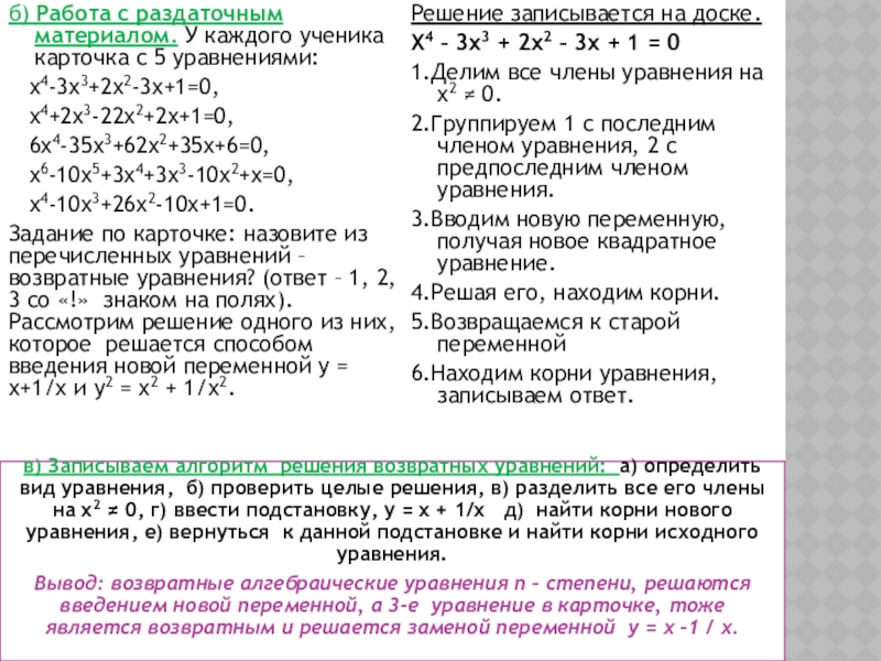
Слайд 8в) Записываем алгоритм решения возвратных уравнений: а) определить вид уравнения, б)

проверить целые решения, в) разделить все его члены на x2 ≠ 0, г) ввести подстановку, y = x + 1/x д) найти корни нового уравнения, е) вернуться к данной подстановке и найти корни исходного уравнения.
Вывод: возвратные алгебраические уравнения п – степени, решаются введением новой переменной, а 3-е уравнение в карточке, тоже является возвратным и решается заменой переменной у = х –1 / х.

б) Работа с раздаточным материалом. У каждого ученика карточка с 5 уравнениями:
х4-3х3+2х2-3х+1=0,
х4+2х3-22х2+2х+1=0,
6х4-35х3+62х2+35х+6=0,
х6-10х5+3х4+3х3-10х2+х=0,
х4-10х3+26х2-10х+1=0.
Задание по карточке: назовите из перечисленных уравнений – возвратные уравнения? (ответ – 1, 2, 3 со «!» знаком на полях). Рассмотрим решение одного из них, которое решается способом введения новой переменной у = х+1/х и у2 = х2 + 1/х2.

Решение записывается на доске.
X4 – 3x3 + 2x2 – 3x + 1 = 0
1.Делим все члены уравнения на х2 ≠ 0.
2.Группируем 1 с последним членом уравнения, 2 с предпоследним членом уравнения.
3.Вводим новую переменную, получая новое квадратное уравнение.
4.Решая его, находим корни.
5.Возвращаемся к старой переменной
6.Находим корни уравнения, записываем ответ.

в) Записываем алгоритм решения возвратных уравнений: а) определить вид уравнения, б) проверить целые решения, в) разделить все

Слайд 9Рефликсия урока: с поставленными задачами и целями справились, узнали, как определять

возвратные уравнения, как их решать и сделали еще один шаг от незнания к знаниям (анализ и вывод сделан самими учащимися).

4. Закрепление пройденного материала (проверим сами себя, что научились решать). Один из учащихся решает первое уравнение на доске, остальные решают самостоятельно, сравнивают свое решение, с решением на доске
X4 + 2x3 – 22x2 +2x + 1 = 0 и второе уравнение решают самостоятельно, сравнивая ответы х4-4х3-2х2+4х+1=0

5.Подведение итога урока ( выставляем оценки, обсуждаем и задаем вопросы): Выполнили или нет поставленные цели и задачи?
Что узнали нового? Чему научились?
Подтвердили или нет слова девиза нашего урока?
Домашнее задание - 3, 5 возвратное уравнение из карточки.

Рефликсия урока: с поставленными задачами и целями справились, узнали, как определять возвратные уравнения, как их решать и

Что такое shareslide.ru?

Это сайт презентаций, где можно хранить и обмениваться своими презентациями, докладами, проектами, шаблонами в формате PowerPoint с другими пользователями. Мы помогаем школьникам, студентам, учителям, преподавателям хранить и обмениваться учебными материалами.


Для правообладателей

Яндекс.Метрика

Обратная связь

Email: Нажмите что бы посмотреть