Презентация, доклад

Фронтальный опрос212521

Слайд 1Показательные уравнения
Кемерова Светлана Ильинична
Преподаватель математики
ГОУ СПО ТУ ЭТТ

Показательные уравненияКемерова Светлана ИльиничнаПреподаватель математикиГОУ СПО ТУ ЭТТ

Слайд 2Фронтальный опрос
2
125
2
1

Фронтальный опрос212521

Слайд 37.Представьте в виде степени:


Вычислите:

7.Представьте в виде степени:Вычислите:

Слайд 4Математический диктант
Вариант 1

Вариант2
Представьте в виде степени

Вычислите:

Математический диктантВариант 1

Слайд 5Тема: Показательные уравнения
Опр. Показательными уравнениями называются уравнения, в которых неизвестная находится

в показателе степени
Тема: Показательные уравненияОпр. Показательными уравнениями называются уравнения, в которых неизвестная находится в показателе степени

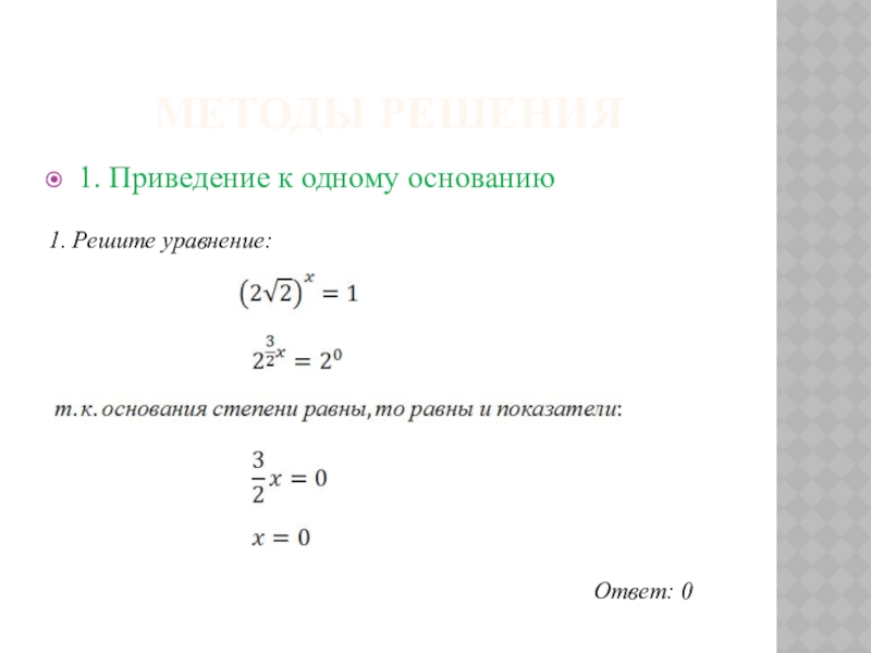
Слайд 6Методы решения
1. Приведение к одному основанию
Ответ: 0
1. Решите уравнение:

Методы решения1. Приведение к одному основаниюОтвет: 01. Решите уравнение:

Слайд 71. Приведение к одному основанию
Ответ:
2. Решите уравнение:

1. Приведение к одному основаниюОтвет: 2. Решите уравнение:

Слайд 81. Приведение к одному основанию
Ответ:2
3. Решите уравнение:

1. Приведение к одному основаниюОтвет:2 3. Решите уравнение:

Слайд 91. Приведение к одному основанию
Ответ: 0

4. Решите уравнение:

1. Приведение к одному основаниюОтвет: 0 4. Решите уравнение:

Слайд 10Методы решения
2. Логарифмирование
Ответ:
1. Решите уравнение:

Методы решения2. Логарифмирование Ответ: 1. Решите уравнение:

Слайд 11Методы решения
3. Метод замены переменной
Ответ:
1. Решите уравнение:
Вернемся к замене:

Методы решения3. Метод замены переменнойОтвет: 1. Решите уравнение:Вернемся к замене:

Слайд 12Решите уравнения:

Решите уравнения:

Что такое shareslide.ru?

Это сайт презентаций, где можно хранить и обмениваться своими презентациями, докладами, проектами, шаблонами в формате PowerPoint с другими пользователями. Мы помогаем школьникам, студентам, учителям, преподавателям хранить и обмениваться учебными материалами.


Для правообладателей

Яндекс.Метрика

Обратная связь

Email: Нажмите что бы посмотреть