Презентация, доклад на тему Особенности деятельности учителя математики по сопровождению детей с высоким потенциалом развития

Содержание

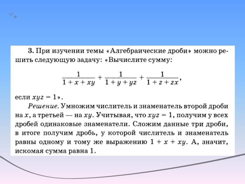
Олимпиады школьников

Слайд 1Особенности деятельности учителя математики по сопровождению детей с высоким потенциалом развития

Особенности деятельности учителя математики по сопровождению детей с высоким потенциалом развития

Слайд 5Олимпиады школьников

Олимпиады школьников

Слайд 6«Математика – наука молодых. Иначе и не может быть. Занятия математикой

– это такая гимнастика ума, для которой нужны вся гибкость и вся выносливость молодости.» 
Норберт Винер
«Математика – наука молодых. Иначе и не может быть. Занятия математикой – это такая гимнастика ума, для

Слайд 7Тематика заданий
выбирается исходя из списка вопросов, рекомендуемых центральной предметно-методической комиссией

всероссийской олимпиады школьников по математике:
Например, 4-6 класс
задачи по арифметике,
логические задачи,
задачи по наглядной геометрии,
задачи, использующие понятие четности.

Тематика заданий выбирается исходя из списка вопросов, рекомендуемых центральной предметно-методической комиссией всероссийской олимпиады школьников по математике: Например,

Слайд 87 класс
Задачи на проценты (банковские проценты). Числовой ребус (задачи - шутки).

Конструктивные задачи на переливания, взвешивания. Делимость натуральных чисел (признаки делимости). Задачи на разрезание и раскрашивание, геометрические головоломки. Задачи на перебор вариантов.
8 класс
Делимость натуральных чисел (признаки делимости, основная теорема арифметики). Треугольник (замечательные линии и точки треугольника). Преобразование алгебраических выражений. Построение графиков функций. Логические задачи.
9 класс
Делимость натуральных чисел, признаки делимости. Квадратный трехчлен и его свойства, решение неравенств. Текстовые задачи на составление уравнений или систем уравнений. Подобие фигур, вычисление площадей. Вероятность и статистика (перебор вариантов).
10 класс
Свойства квадратичной функции, решение неравенств. Окружность, описанные многоугольники. Делимость и остатки. Прогрессии. Вероятность и статистика.
11 класс
Делимость, остатки, четность. Задачи на многочлены (теорема Виета, теорема Безу). Тригонометрические уравнения, неравенства. Стереометрия. Вероятность и статистика.

7 классЗадачи на проценты (банковские проценты). Числовой ребус (задачи - шутки). Конструктивные задачи на переливания, взвешивания. Делимость

Слайд 9Рекомендации авторам заданий

Рекомендации авторам заданий

Слайд 16Принципы решения нестандартных задач по математике
преобразовать задачу к виду, удобному для

решения;
решить задачу для частного, наиболее простого случая, а затем обобщить идею решения;
предположить, что утверждение задачи – ложное; если из этого предположения получим противоречие, то утверждение задачи верно – доказательство от противного;
разбить задачу на несколько простых подзадач;
обобщить задачу; часто исследования более общей проблемы требует меньших усилий, чем исследование её частного случая – «парадокс изобретателя». 

Принципы решения нестандартных задач по математикепреобразовать задачу к виду, удобному для решения;решить задачу для частного, наиболее простого

Слайд 187 баллов – задача решена правильно;
6 баллов – задача решена, но

есть мелкие замечания к решению (например, не рассмотрены некоторые простые частные случаи);
5 баллов – задача решена в целом, недостатки решения легко устраняются;
3-4 балла – задача решена «наполовину», т.е. ход решения правильный, есть значительный прогресс в решении, но полное решение требует дополнительных существенных идей;
1-2 балла – задача не решена, но подход к решению правильный или задача решена для простых частных случаев;
0 баллов – решение задачи неправильное и не содержит идей  с помощью которых задача может быть решена, или задача не решалась.

Критерии оценивания олимпиадных работ 

7 баллов – задача решена правильно;6 баллов – задача решена, но есть мелкие замечания к решению (например,

Слайд 34Сайт УЧИ.РУ

Сайт УЧИ.РУ

Слайд 36При подготовке ко всем этапам всероссийской олимпиады школьников по математике необходимо

пользоваться следующими источниками:
Журналы:
«Квант», «Квантик», «Математика в школе», «Математика для школьников»
Книги и методические пособия:
Агаханов Н.Х., Подлипский О.К. Математика. Районные олимпиады. 6-11 класс. – М.:Просвещение, 2010.
Агаханов Н.Х., Богданов И.И., Кожевников П.А., Подлипский О.К., Терешин Д.А. Математика. Всероссийские олимпиады. Выпуск 1. – М.: Просвещение, 2008.
При подготовке ко всем этапам всероссийской олимпиады школьников по математике необходимо пользоваться следующими источниками:Журналы:«Квант», «Квантик», «Математика в

Слайд 37Агаханов Н.Х., Подлипский О.К. Математика. Всероссийские олимпиады. Выпуск 2. – М.:

Просвещение, 2009.
Агаханов Н.Х., Подлипский О.К., Рубанов И.С. Математика. Всероссийские олимпиады. Выпуск 3. – М.: Просвещение, 2011
Агаханов Н.Х., Подлипский О.К., Рубанов И.С. Математика. Всероссийские олимпиады. Выпуск 4. – М.: Просвещение, 2013.
Адельшин А.В.,Кукина Е.Г.,Латыпов И.А. и др. Математическая олимпиада им. Г. П. Кукина. Омск, 2007-2009. – М.: МЦНМО, 2011.
Агаханов Н.Х., Подлипский О.К. Математика. Всероссийские олимпиады. Выпуск 2. – М.: Просвещение, 2009.Агаханов Н.Х., Подлипский О.К., Рубанов

Слайд 38Андреева А.Н. ,Барабанов А.И., Чернявский И.Я. Саратовские математические олимпиады.1950/51–1994/95. (2-e. исправленное

и дополненное). – М.: МЦНМО, 2013.
Бабинская И.Л. Задачи математических олимпиад. М.: Наука, 1975.
Блинков А.Д., Горская Е.С., Гуровиц В.М. (сост.). Московские математические регаты. Часть 1. 1998– 2006 – М.: МЦНМО, 2014.
Блинков А.Д. (сост.). Московские математические регаты. Часть 2. 2006– 2013 – М.: МЦНМО, 2014.
Генкин С.А., Итенберг И.В., Фомин Д.В. Ленинградские математические кружки. – Киров: Аса, 1994.
Горбачев Н.В. Сборник олимпиадных задач по математике (3-е изд., стереотип.). – М.: МЦНМО, 2013.



Андреева А.Н. ,Барабанов А.И., Чернявский И.Я. Саратовские математические олимпиады.1950/51–1994/95. (2-e. исправленное и дополненное). – М.: МЦНМО, 2013.Бабинская

Слайд 39Гордин Р.К. Это должен знать каждый матшкольник (6-е издание, стереотипное). —

М., МЦНМО, 2011.
Гордин Р.К. Это должен знать каждый матшкольник (6-е издание, стереотипное). — М., МЦНМО, 2011
Гордин Р.К. Геометрия. Планиметрия. 7–9 классы (5-е издание, стереотипное). — М., МЦНМО, 2012.
Канель-Белов А.Я., Ковальджи А.К. Как решают нестандартные задачи (8-е, стереотипное). — М., МЦНМО, 2014.
Кноп К.А. Взвешивания и алгоритмы: от головоломок к задачам (3-е, стереотипное). — М., МЦНМО, 2014
Козлова Е. Г.. Сказки и подсказки (задачи для математического кружка) (7-е издание, стереотипное).— М., МЦНМО, 2013.

Гордин Р.К. Это должен знать каждый матшкольник (6-е издание, стереотипное). — М., МЦНМО, 2011.Гордин Р.К. Это должен

Слайд 40Кордемский Б.А. Математическая смекалка. – М., ГИФМЛ, 1958 — 576 с.
Раскина И.

В, Шноль Д. Э. Логические задачи. – М.: МЦНМО, 2014.

Интернет-ресурс: http://www.problems.ru/

Кордемский Б.А. Математическая смекалка. – М., ГИФМЛ, 1958 — 576 с.Раскина И. В, Шноль Д. Э. Логические задачи.

Слайд 41Домашние олимпиады

Домашние олимпиады

Слайд 44Олимпиадные задания прошлых лет

Олимпиадные задания  прошлых лет

Слайд 45Примеры заданий

Примеры заданий

Слайд 526 класс

6 класс

Что такое shareslide.ru?

Это сайт презентаций, где можно хранить и обмениваться своими презентациями, докладами, проектами, шаблонами в формате PowerPoint с другими пользователями. Мы помогаем школьникам, студентам, учителям, преподавателям хранить и обмениваться учебными материалами.


Для правообладателей

Яндекс.Метрика

Обратная связь

Email: Нажмите что бы посмотреть