Презентация, доклад на тему Магические квадраты. Презентация. Математика. 5 класс

Содержание

«В дни моей юности я в свободное время развлекался тем, что составлял… магические квадраты»

Слайд 1Магические квадраты
Выполнила ученица 5 «Б» класса
МБОУ СОШ №3 «Пеликан»Терёшкина Полина
Учитель

Грибкова Ольга Викторовна.

Бердск 2012
Магические квадратыВыполнила ученица 5 «Б» класса МБОУ СОШ №3 «Пеликан»Терёшкина ПолинаУчитель Грибкова Ольга Викторовна.

Слайд 2
«В дни моей юности я в свободное

время развлекался тем, что составлял… магические квадраты»
Бенджамин Франклин.



(17.1.1706 – 17.4.1790)

«В дни моей юности я в свободное время развлекался тем, что составлял… магические

Слайд 3
Цель работы – изучить историю появления

магических квадратов, изучить способы заполнения магических квадратов 3 порядка.



Цель работы – изучить историю появления    магических квадратов, изучить

Слайд 4 Задачи:
познакомиться с историей появления и названиями магических квадратов
изучить один

из способов заполнения магических квадратов 3 порядка
исследовать количество решений для магических квадратов 3 порядка

Задачи:познакомиться с историей появления и названиями магических квадратовизучить один из способов заполнения магических квадратов 3

Слайд 5История появления магических квадратов

История появления магических квадратов

Слайд 6Первый магический квадрат

Первый магический квадрат

Слайд 7Квадрат, найденный в Кхаджурахо (Индия)




Квадрат, найденный в Кхаджурахо (Индия)

Слайд 8Квадрат Альбрехта Дюрера
Магический квадрат 4×4, изображённый на гравюре

Альбрехта Дюрера «Меланхолия», считается самым ранним в европейском искусстве.
Два средних числа в нижнем ряду указывают дату создания картины (1514 г.).
Квадрат Альбрехта Дюрера   Магический квадрат 4×4, изображённый на гравюре Альбрехта Дюрера «Меланхолия», считается самым ранним

Слайд 9
Эта сумма также встречается во всех угловых квадратах 2×2,

в центральном квадрате, в квадрате из угловых клеток, в прямоугольниках, образованных парами средних клеток на противоположных сторонах.
Большинство дополнительных симметрий связано с тем, что сумма любых двух центрально симметрично расположенных чисел равна 17.
Эта сумма также встречается во всех угловых квадратах 2×2, в центральном квадрате, в квадрате из

Слайд 10Латинские квадраты
Латинским квадратом называется квадрат n*n клеток, в которых написаны числа

от 1 до n, притом так, что в каждой строке и каждом столбце встречаются все эти числа по одному разу.
Латинские квадратыЛатинским квадратом называется квадрат n*n клеток, в которых написаны числа от 1 до n, притом так,

Слайд 11Бенджамин Франклин
Бенджамин Франклин составил квадрат 16×16, который помимо

наличия постоянной суммы 2056 во всех строках, столбцах и диагоналях имел еще одно дополнительное свойство. Если вырезать из листа бумаги квадрат 4×4 и уложить этот лист на большой квадрат так, чтобы 16 клеток большего квадрата попали в эту прорезь, то сумма чисел, появившихся в этой прорези, куда бы мы ее не положили, будет одна и та же – 2056.
Бенджамин Франклин   Бенджамин Франклин составил квадрат 16×16, который помимо наличия постоянной суммы 2056 во всех

Слайд 12Полумагический –
квадрат, у которого суммы чисел равны только

в строках и столбцах.
Нормальный – квадрат заполненный числами от 1 до n².
Ассоциативный или симметричный – квадрат, у которого сумма любых двух чисел, расположенных симметрично относительно центра квадрата, равна n² + 1.

Виды квадратов

Полумагический –  квадрат, у которого суммы чисел равны только в строках и столбцах.Нормальный – квадрат заполненный

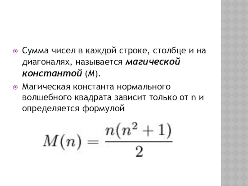
Слайд 13Сумма чисел в каждой строке, столбце и на диагоналях, называется магической

константой (М).
Магическая константа нормального волшебного квадрата зависит только от n и определяется формулой
Сумма чисел в каждой строке, столбце и на диагоналях, называется магической константой (М). Магическая константа нормального волшебного

Слайд 14 Первые значения магических констант
приведены в следующей таблице:

Первые значения магических константприведены в следующей таблице:

Слайд 15Рассмотрим квадрат третьего порядка с натуральными числами от 1 до 9.

В нем сумма чисел в столбцах, строках и диагоналях равна 15.
Рассмотрим квадрат третьего порядка с натуральными числами от 1 до 9. В нем сумма чисел в столбцах,

Слайд 16Расположить натуральные числа от 1 до 9 в магический квадрат 3

на 3 можно 8 различными способами
Расположить натуральные числа от 1 до 9 в магический квадрат 3 на 3 можно 8 различными способами

Слайд 17Возможные варианты:
8+4+3
7+6+2
6+5+4

7+5+3

9+5+1

8+6+1

9+4+2

8+5+2

Возможные варианты:  8+4+3   7+6+2   6+5+4   7+5+3   9+5+1

Слайд 18Магический квадрат 1
Квадрат разделен на 9 равных клеток. Расставьте

в этих клетках числа 1, 2, 3, 4, 5, 6, 7, 8, 9 так, чтобы сумма чисел в каждой строке и в каждом столбике равнялась 15.
Магический квадрат 1   Квадрат разделен на 9 равных клеток. Расставьте в этих клетках числа 1,

Слайд 191
2
3
4
5
6
7
8
9
1. Добавим «крылышки» в средний столбец и в среднюю строку.
2. Выделим

по диагоналям клетки, которые мы заполним числами.

3. Запишем в выделенные клетки числа от 1 до 9.

4. Перенесем числа из «крылышек» во внутреннюю часть квадрата, как показано на рисунке.

5. Квадрат готов.

1234567891. Добавим «крылышки» в средний столбец и в среднюю строку.2. Выделим по диагоналям клетки, которые мы заполним

Слайд 20 Магический квадрат

3-го порядка

Таким образом составлен магический квадрат, который был известен еще в древности как рисунок на панцире черепахи.

Магический квадрат 3-го порядка Таким

Слайд 213
11
7
В клетках квадрата переставьте числа так, чтобы по любой вертикали, горизонтали

и диагонали их суммы были равны между собой:

Заполним квадрат числами 3, 5, 7, 9, 11, 13, 15, 17 и 19
по алгоритму.

5

9

13

17

19

15

Магический квадрат 2

3117В клетках квадрата переставьте числа так, чтобы по любой вертикали, горизонтали и диагонали их суммы были равны

Слайд 223
5
7
9
11
13
15
17
19
Решение
1. Добавим «крылышки» в средний столбец и в среднюю строку.
2. Выделим

по диагоналям клетки, которые мы заполним числами.

3. Запишем в выделенные клетки нечетные числа от 3 до 19.

4. Перенесем числа из «крылышек» во внутреннюю часть квадрата, как показано на рисунке.

5. Квадрат готов.

35791113151719Решение1. Добавим «крылышки» в средний столбец и в среднюю строку.2. Выделим по диагоналям клетки, которые мы заполним

Слайд 23Даны числа: 5, 10, 15, 20, 25, 30, 35, 40, 45.
Впишите

их в клетки девятиклеточного квадрата так, чтобы получилось в сумме одно и то же число по любой вертикали, горизонтали и диагонали.

Заполним квадрат по алгоритму.

Магический квадрат 3

Даны числа: 5, 10, 15, 20, 25, 30, 35, 40, 45.Впишите их в клетки девятиклеточного квадрата так,

Слайд 245
10
15
20
25
30
35
40
45
Решение
1. Добавим «крылышки» в средний столбец и в среднюю строку.
2. Выделим

по диагоналям клетки, которые мы заполним числами.

3. Запишем в выделенные клетки заданные числа.

4. Перенесем числа из «крылышек» во внутреннюю часть квадрата, как показано на рисунке.

5. Квадрат готов.

51015202530354045Решение1. Добавим «крылышки» в средний столбец и в среднюю строку.2. Выделим по диагоналям клетки, которые мы заполним

Слайд 2510
7
Разместите в свободных клетках квадрата еще числа 3, 4, 5, 6,

7, 8, 9,10,11 так, чтобы по любой вертикали, горизонтали и диагонали получилось в сумме одно и то же число:

Заполним квадрат по алгоритму.

11

Магический квадрат 4

107Разместите в свободных клетках квадрата еще числа 3, 4, 5, 6, 7, 8, 9,10,11 так, чтобы по

Слайд 269
10
11
6
7
8
3
4
5
Решение
1. Добавим «крылышки» в средний столбец и в среднюю строку.
2. Выделим

по диагоналям клетки, которые мы заполним числами.

3. Запишем в выделенные клетки заданные числа, не изменяя положения чисел уже размещенных в квадрате!

4. Перенесем числа из «крылышек» во внутреннюю часть квадрата, как показано на рисунке.

5. Квадрат готов.

11

91011678345Решение1. Добавим «крылышки» в средний столбец и в среднюю строку.2. Выделим по диагоналям клетки, которые мы заполним

Слайд 27Магический квадрат 4 порядка
Магических квадрат 4 порядка существует 880

Магический квадрат  4 порядка Магических квадрат 4 порядка существует 880

Слайд 28Магический квадрат 5 порядка
Доказано, что магических квадратов
5 порядка более 13

млн.
Магический квадрат  5 порядкаДоказано, что магических квадратов 5 порядка более 13 млн.

Слайд 29Магический квадрат 8 порядка
Этот квадрат 8 порядка составлен в 18

в.
великим Леонардом Эйлером. Каждый ряд в этом
квадрате даёт сумму 260, а половина ряда –130.

Магический квадрат 8 порядка Этот квадрат 8 порядка составлен в 18 в. великим Леонардом Эйлером. Каждый ряд

Слайд 30Магический квадрат 9 порядка

Магический квадрат  9 порядка

Слайд 31Выводы
1. Магический квадрат – квадрат древнекитайского происхождения.
2. Универсального способа заполнения магических

квадратов нет.
3. Квадрат 3 порядка можно получить достраиванием до ступенчатой ромбовидной фигуры.
Выводы1. Магический квадрат – квадрат древнекитайского происхождения.2. Универсального способа заполнения магических квадратов нет.3. Квадрат 3 порядка можно

Слайд 32Использованные Интернет-ресурсы и литература:
И. Я. Депман, Н.Я. Виленкин. За страницами учебника

математики. Москва. Просвещение. 1989г.
 
Использованные Интернет-ресурсы и литература:И. Я. Депман, Н.Я. Виленкин. За страницами учебника математики. Москва. Просвещение. 1989г. 

Слайд 33Использованные Интернет-ресурсы и литература:

1.http://cad.narod.ru/methods/cadsystems/software/kvadrat.html;
2. http://www.krugosvet.ru/articles/15/1001543/1001543a1.htm ;
3. http://ru.wikipedia.org/wiki;
4. И. Я. Депман,

Н.Я. Виленкин. За страницами учебника математики. Москва. Просвещение. 1989г., с.168
5. Энциклопедический словарь юного математика. М., «Педагогика», 1989г;
6. М.Гарднер «Путешествие во времени», М., «Мир», 1990г, с.312
7. Физкультура и спорт № 10, 1998г, с.4.
Использованные Интернет-ресурсы и литература:1.http://cad.narod.ru/methods/cadsystems/software/kvadrat.html; 2. http://www.krugosvet.ru/articles/15/1001543/1001543a1.htm ;3. http://ru.wikipedia.org/wiki;4. И. Я. Депман, Н.Я. Виленкин. За страницами учебника математики.

Слайд 34


Спасибо за внимание

Спасибо за внимание

Что такое shareslide.ru?

Это сайт презентаций, где можно хранить и обмениваться своими презентациями, докладами, проектами, шаблонами в формате PowerPoint с другими пользователями. Мы помогаем школьникам, студентам, учителям, преподавателям хранить и обмениваться учебными материалами.


Для правообладателей

Яндекс.Метрика

Обратная связь

Email: Нажмите что бы посмотреть