Презентация, доклад на тему Логарифмическая функция

Содержание

Работа устно:НЕПРЕ

Слайд 1Логарифмическая функция.
Определение функции, её свойства
и график.

Логарифмическая функция. Определение функции, её свойства и график.

Слайд 2Работа устно:
Н
Е
П
Р
Е

Работа устно:НЕПРЕ

Слайд 3Дата рождения:
1550 год
Место рождения:
замок Мерчистон, в те годы предместье Эдинбурга
Дата

смерти:
4 апреля 1617
Место смерти:
Эдинбург
Научная сфера:
математика
Альма-матер:
Сент-Эндрюсский университет
Известен как:
изобретатель логарифмов

Джон Непер
John Napier

Дата рождения:	1550 годМесто рождения: замок Мерчистон, в те годы предместье ЭдинбургаДата смерти:	4 апреля 1617Место смерти:	ЭдинбургНаучная сфера:	математикаАльма-матер:	Сент-Эндрюсский университетИзвестен

Слайд 4Прочитайте и назовите график функции,
изображённый на рисунке.
x
y
0
1
1
Какими свойствами
обладает

эта
функция
при 0 < a < 1?
Прочитайте и назовите график функции, изображённый на рисунке.xy011Какими свойствами обладает эта функция при 0 < a <

Слайд 51) D(f) – область определения функции.
3) Чётность или нечётность функции.
5) Ограниченность

функции.

6) Наибольшие, наименьшие значения функции.

7) Непрерывность функции.

2) E(f) – область значений функции.

4) Промежутки возрастания, убывания функции.

План прочтения графика:

1) D(f) – область определения функции.3) Чётность или нечётность функции.5) Ограниченность функции.6) Наибольшие, наименьшие значения функции.7) Непрерывность

Слайд 6x
y
0
c
b
c
b
y = x
Показательная функция
Логарифмическая функция
(c ; b)
Если точка (с;b)

принадлежит
показательной
функции, то

Или, на «языке
логарифмов»

Что можно сказать
о точке (b;c)?

(b ; c)

Вывод:

xy0cbcby = xПоказательная функцияЛогарифмическая функция(c ; b) Если точка (с;b) принадлежит показательной функции, то Или, на «языке

Слайд 7x
y
0
a
a
y = x
1
1
График функции

симметричен графику
функции относительно прямой y = x.
xy0aay = x11 График функции           симметричен графику

Слайд 8x
y
y = x
1
1
0
График функции

симметричен графику
функции относительно прямой y = x.
xyy = x110 График функции           симметричен графику

Слайд 9Постройте графики функций:
1 вариант
2 вариант

Постройте графики функций:1 вариант2 вариант

Слайд 10x
y
0
1
2
3
1
2
4
8
- 1
- 2
- 3
Проверка:
График
логарифмической
функции
называют
логарифмической
кривой.

xy01231248- 1- 2- 3Проверка:График логарифмическойфункции называютлогарифмической кривой.

Слайд 11x
y
0
1
2
3
1
2
4
8
- 1
- 2
График функции y = loga x.
Опишите свойства
логарифмической

функции.

1 вариант:
при a > 1

2 вариант:
при 0 < a < 1

xy01231248- 1- 2График функции y = loga x.Опишите свойства логарифмической функции.1 вариант: при a > 12 вариант:

Слайд 121) D(f) = (0, + ∞);
3) не является ни чётной,
ни

нечётной;

4) возрастает на (0, + ∞);

5)не ограничена сверху, не ограничена снизу;

6)не имеет ни наибольшего, ни наименьшего
значений;

7) непрерывна.

2) E(f) = (- ∞, + ∞);

1) D(f) = (0, + ∞);3) не является ни чётной, ни нечётной; 4) возрастает на (0, +

Слайд 131) D(f) = (0, + ∞);
3) не является ни чётной,
ни

нечётной;

4) убывает на (0, + ∞);

5)не ограничена сверху, не ограничена снизу;

6)не имеет ни наибольшего, ни наименьшего
значений;

7) непрерывна.

2) E(f) = (- ∞, + ∞);

1) D(f) = (0, + ∞);3) не является ни чётной, ни нечётной; 4) убывает на (0, +

Слайд 15Пусть y = logax.
Вывод 1. Если число и основание логарифмической функции

находятся с одной стороны от единицы, то значение логарифмической функции положительно.

Вывод 2. Если число и основание логарифмической функции находятся по разные стороны от единицы, то значение логарифмической функции отрицательно.
Пусть y = logax.Вывод 1. Если число и основание логарифмической функции находятся с одной стороны от единицы,

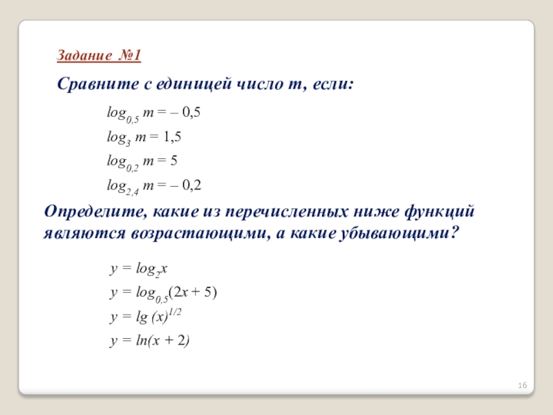
Слайд 16Задание №1
Сравните с единицей число т, если:
Определите, какие из перечисленных ниже

функций являются возрастающими, а какие убывающими?
Задание №1Сравните с единицей число т, если:Определите, какие из перечисленных ниже функций являются возрастающими, а какие убывающими?

Слайд 17Задание №2
Найдите наибольшее и наименьшее значения
функции на промежутке:
Функция возрастает,
значит:

yнаим.= lg1 = 0
yнаиб. = lg1000 = lg10³ = 3

Функция убывает,
значит: yнаим.= -3
yнаиб. = 2

Задание №2Найдите наибольшее и наименьшее значения функции на промежутке:Функция возрастает, значит: yнаим.= lg1 = 0 yнаиб. =

Слайд 18Задание №3
Решите уравнение и неравенства:
x
y
0
1
1
- 1

Ответ: х = 1
Ответ: х

> 1

Ответ: 0 < х < 1

Задание №3Решите уравнение и неравенства:xy011- 1 Ответ: х = 1Ответ: х > 1Ответ: 0 < х <

Слайд 19Самостоятельно:
Решите уравнение и неравенства:
Ответ: х = 1
Ответ: х > 1
Ответ: 0

< х < 1
Самостоятельно:Решите уравнение и неравенства:Ответ: х = 1Ответ: х > 1Ответ: 0 < х < 1

Слайд 20Задание №4
Постройте графики функций:
x
y
0
1
1
y = - 3

x = - 2
Самостоятельно.

Задание №4Постройте графики функций:xy011y = - 3 x = - 2Самостоятельно.

Слайд 21x
y
0
1
1

Проверка:

xy011 Проверка:

Слайд 22Не является графиком логарифмической функции

Не является графиком логарифмической функции

Слайд 23Ось у является вертикальной асимптотой графика
логарифмической функции.
Графики показательной и

логарифмической функций
симметричны относительно прямой у = х.

Область определения логарифмической функции – вся
числовая прямая, а область значений этой функции –
промежуток (0, + ∞).

Монотонность логарифмической функции зависит от
основания логарифма.

Не каждый график логарифмической функции проходит
через точку с координатами (1;0).

Ось у является вертикальной асимптотой графика логарифмической функции.Графики показательной и логарифмической функций симметричны относительно прямой у =

Слайд 24Логарифмическая кривая это та же экспонента, только
по - другому расположенная в

координатной плоскости.

Выпуклость логарифмической функции не зависит от
основания логарифма.

Логарифмическая функция не является ни чётной, ни
нечётной.

Логарифмическая функция имеет наибольшее значение
и не имеет наименьшего значения при a >1 и наоборот
при 0 < a < 1.

Проверка:

Да, да, нет, да, нет, да, нет, да, нет

Логарифмическая кривая это та же экспонента, толькопо - другому расположенная в координатной плоскости.Выпуклость логарифмической функции не зависит

Слайд 25Конспект.
В одной системе координат
построить график логарифмической
функции и ей обратной.

Конспект.В одной системе координат построить график логарифмической функции и ей обратной.

Слайд 26http://ru.wikipedia.org
Мордкович А.Г. Алгебра и начала анализа. 10 – 11 кл.:
Учебн.

для общеобразоват. учреждений. – 3-е изд. – М.:Мнемозина, 2007.
Алгебра и начала анализа. 10 – 11 кл.: Задачник для общеобразоват. учреждений/А.Г.Мордкович, Л.О. Денищева, Т.А. Корешкова, Т.Н. Мишустина, Е.Е. Тульчинская. – 3-е изд., испр. – М.:Мнемозина, 2007.
Л.А. Александрова Алгебра и начала анализа. 11 класс. Самостоятельные работы:Учеб. пособие для общеобразоват. учреждений/ Под ред. А.Г. Мордковича. – 2-е изд. – М.: Мнемозина, 2006. – 96 с.

http://nayrok.ru

http://ru.wikipedia.orgМордкович А.Г. Алгебра и начала анализа. 10 – 11 кл.: Учебн. для общеобразоват. учреждений. – 3-е изд.

Что такое shareslide.ru?

Это сайт презентаций, где можно хранить и обмениваться своими презентациями, докладами, проектами, шаблонами в формате PowerPoint с другими пользователями. Мы помогаем школьникам, студентам, учителям, преподавателям хранить и обмениваться учебными материалами.


Для правообладателей

Яндекс.Метрика

Обратная связь

Email: Нажмите что бы посмотреть