Презентация, доклад на тему История возникновения понятия рядов

Содержание

П Л А Н ВВЕДЕНИЕГЛАВА I История математики на уроках математики. 1.1-§. Главнейшие периоды в истории математики. 1.2-§.О месте курса истории математики в системе подготовки математиков-специалистов.1.3-§.Усиление роли теории пределов.1.4-§.Деятельность О.Коши в области обоснования

Слайд 1МИНИСТЕРСТВО ВЫСШЕГО И СРЕДНЕГО
СПЕЦИАЛЬНОГО ОБРАЗОВАНИЯ РЕСПУБЛИКИ
УЗБЕКИСТАН
ФЕРГАНСКИЙ ГОСУДАРСТВЕННЫЙ
УНИВЕРСИТЕТ
Физико-математический факультет
ВЫПУСКНАЯ
КВАЛИФИКАЦИОННАЯ
РАБОТА
Студента IV

курса группы № 10. 404 р
По направлению 5460100 «Математика»
Туракулова Нодира Охуновича

На тему: «История возникновения понятия рядов»

Руководитель: кандидат
физико-математических
наук, доцент
Юсупова А.К.
Фергана -2014
МИНИСТЕРСТВО ВЫСШЕГО И СРЕДНЕГО СПЕЦИАЛЬНОГО ОБРАЗОВАНИЯ РЕСПУБЛИКИУЗБЕКИСТАНФЕРГАНСКИЙ ГОСУДАРСТВЕННЫЙ УНИВЕРСИТЕТФизико-математический факультетВЫПУСКНАЯКВАЛИФИКАЦИОННАЯРАБОТАСтудента IV курса группы № 10. 404

Слайд 2П Л А Н
ВВЕДЕНИЕ
ГЛАВА I История математики на уроках математики.


1.1-§. Главнейшие периоды в истории математики.
1.2-§.О месте курса истории математики в системе
подготовки математиков-специалистов.
1.3-§.Усиление роли теории пределов.
1.4-§.Деятельность О.Коши в области обоснования
математического анализа и теории рядов.
ГЛАВА II Исторические задачи о рядов.
2.1-§.Исторические задачи.
2.2-§.Сумма рядов обратных квадратов (Baselproblem)
ЗАКЛЮЧЕНИЕ
СПИСОК ИСПОЛЬЗОВАННОЙ ЛИТЕРАТУРЫ
П Л А Н ВВЕДЕНИЕГЛАВА I История математики на уроках математики. 1.1-§. Главнейшие периоды в истории математики.

Слайд 3ВВЕДЕНИЕ
Президент Республики Узбекистана Ислам Каримов подписал Постановление, которым утверждена Государственная программа

«Год здорового ребенка».
Программой предусмотрено дальнейшее совершенствование законодательной и нормативно-правовой базы, разработка новых положений и норм, направленных на создание благоприятных организационно-правовых условий для формирования здорового, гармонично развитого подрастающего поколения.
Большой комплекс мероприятий отводится усилению роли системы образования и спорта в формировании здорового ребенка, расширению сети дошкольных образовательных учреждений с укомплектованием их высококвалифицированными, опытными педагогами, кардинальное повышение уровня подготовки детей к школе с обеспечением высокого качества начального образования, широкого внедрения в практику передовых педагогических и информационно-коммуникационных технологий, осуществление конкретных мероприятий по широкой пропаганде здорового образа жизни.
ВВЕДЕНИЕПрезидент Республики Узбекистана Ислам Каримов подписал Постановление, которым утверждена Государственная программа «Год здорового ребенка». Программой предусмотрено дальнейшее

Слайд 4Приоритетное внимание в программе также уделено усилению помощи и поддержки со

стороны государства и общества в формировании здорового и гармонично развитого поколения, создании отвечающих современным требованиям условий в учреждениях здравоохранения, образования, культуры и социальной защиты, ответственных за эти процессы, повышении эффективности и использовании средств, направляемых на развитие, широкое изучение и внедрение передового международного опыта по воспитанию здорового ребенка.
Математика — слово, пришедшее к нам из Древней Греции: mathemaпереводится как «познание, наука». Математика — это наука о количест­венных отношениях и пространственных формах действительного мира. В течение последних десяти лет, в период которых происходит бурное развитие информационных технологий, остаётся актуальным вопрос об изменение роли учителя в современной системе образования. Сегодня педагог-предметник уже не в состоянии игнорировать тот образовательный потенциал, которым обладают современные информационные технологии и соответствующая им программно-техническая платформа,
Приоритетное внимание в программе также уделено усилению помощи и поддержки со стороны государства и общества в формировании

Слайд 5переводящие образовательный процесс на качественно новый уровень. За счет использования накопленных

методических знаний и дидактических материалов учителя способны значительно увеличить степень образовательного воздействия на уроках, повысить уровень мотивации школьников к изучению нового материала.
Уже с введением курса информатики неоднократно производились попытки внедрения компьютера в процесс обучения другим предметам. Первоначально для этой цели использовались простые тренажеры, зачастую созданные школьниками этой же школы под руководством учителя информатики в лучшем случае при участии энтузиаста-предметника. Как правило, попытки внедрения компьютера в процесс обучения проваливались довольно быстро из-за несовершенства программного продукта, организационных сложностей, связанных с загруженностью компьютерного класса и неподготовленностью предметника к самостоятельной работе в компьютерном классе.
переводящие образовательный процесс на качественно новый уровень. За счет использования накопленных методических знаний и дидактических материалов учителя

Слайд 6ГЛАВА I История математики на уроках математики.
1.1-§.Главнейшие периоды в истории

математики.

В настоящее время периодизация представляется нам наиболее подходящей потому, что в ее основу кладется оценка содержания математики: ее важнейших методов, идей и результатов. В истории математики А.Н.Колмогоров различает следующие периоды:
а) зарождение математики. Этот период продолжается до VI-V вв. до н.э., т.е. до того времени, когда математика осознается как самостоятельная наука, имеющая собственный предмет и методы. Начало периода теряется в глубине истории первобытного человечества. Характерным для этого периода является накопление фактического материала математики в рамках общей неразделенной науки.
ГЛАВА I История математики на уроках математики. 1.1-§.Главнейшие периоды в истории математики.В настоящее время периодизация представляется нам

Слайд 7б) Период элементарной математики. Продолжается от VI-V вв. до н.э. до

XVI в. н.э. включительно. В основном он характеризуется достижениями в изучении постоянных величин. Некоторое представление об этих достижениях может дать математика, изучаемая ныне в средней школе. Период заканчивается, когда главным объектом задач математики делаются процессы, движения и когда начинают развиваться аналитическая геометрия и анализ бесконечно малых. Понятие элементарной математики спорно, и в настоящее время не существует такого его определения, которое считалось бы общепризнанным. Однако выделение во времени такого периода представляется вполне оправданным характером материала математики.
в) Период создания математики переменных величин. Начало этого периода знаменуется введением переменных величин в аналитической геометрии. Декарта и созданием дифференциального и интегрального исчисления в трудах И.Ньютона и Г.В.Лейбница.конец периода относится к середине XIX в., когда в математике происходят существенные изменения, приведшие к современному ее состоянию. В течение этого бурного и богатого событиями периода сложились почти все научные дисциплины,
б) Период элементарной математики. Продолжается от VI-V вв. до н.э. до XVI в. н.э. включительно. В основном

Слайд 8изучаемые в настоящее время в высшей школе, в том числе и

в университетах, в качестве классической основы современной математики.
г) Период современной математики. В XIX и ХХ вв. объем пространственных форм и количественных отношений, охватываемых методами математики, чрезвычайно расширился. Появилось много новых математических теорий, невиданно расширились приложения математики. Обогащение содержания предмета математик оказалось настолько значительным, что это привело к перестройке и замене совокупности ее важнейших проблем. Наряду с другими первостепенными проблемами необычайное значение приобрели проблемы оснований математики. Под основаниями математики понимается система исторических, логических и философских проблем и теорий математики. В частности, речь идет о критической пересмотре системы аксиом математики и совокупности логических приемов математических доказательств. Критический пересмотр имеет целью построение строгой системы оснований математики, соответствующей накопленному передовому опыту человеческой мысли. С последним, т.е. с накопленным опытом человеческой математической мысли, и знакомит история математики.
изучаемые в настоящее время в высшей школе, в том числе и в университетах, в качестве классической основы

Слайд 91.4-§.Деятельность О.Коши в области обоснования математического анализа и теории рядов.
Алгебраический анализ Коши

уже во многом напоминает современное изложение основ математического анализа. В нем впервые вводится бесконечно малая величина как переменная, предел которой равен нулю. Непрерывность функции рассматривается как наличие соответствия бесконечно малого приращения функции бесконечно малому приращению аргумента. С большой тщательностью изложен вопрос о сходимости бесконечных рядов, существование которой обусловливается наличием предела сумм конечного числа членов с обязательной строгой аналитической оценкой остаточного члена.
Чтобы распространить понятие сходимости на возможно более широкие классы рядов, Коши связал сходимость знакопеременных рядов со сходимостью рядов, составленных из модулей их членов. Относительно абсолютной сходимости, введенной таким образом, он доказал ряд теорем,
1.4-§.Деятельность О.Коши в области обоснования математического анализа и теории рядов.Алгебраический анализ Коши уже во многом напоминает современное

Слайд 10например теорему о том, что сумма ряда являющегося произведением двух абсолютно

сходящихся рядов, равна произведению их сумм.
Коши поставил на достаточно прочную основу исследование признаков сходимости рядов. Этому предшествовали лишь немногие открытия: интегральный признак (Маклорен, 1742) и недостаточно строго сформулированный признак Даламбера (1768). В лекциях Коши указан ряд достаточных признаков сходимости.
За этими результатами Коши последовал длинный ряд исследований, имеющих целью выработать общие и чувствительные признаки сходимости рядов. Полное исследование условий сходимости ряда на комплексной плоскости дал в 1826 г. Абель. Новые достаточные признаки, вошедшие затем в учебные курсы, нашли Й.Раабе (1832), Н.Лобачевский (1834), Э.Куммер (1835), Бонне (1842), Бертран (1842), В.П.Ермаков (1870) и др. Определенный итог всем частным попыткам отыскания признаков сходимости подвел Н.В.Бугаев (1863 и 1888), который ввел теорию сопряженных рядов, позволившую охватить с единых позиций множество признаков.
например теорему о том, что сумма ряда являющегося произведением двух абсолютно сходящихся рядов, равна произведению их сумм.	Коши

Слайд 11Теория рядов обогатилась в лекциях Коши установлением области сходимости степенных рядов


как

для действительных, так и для комплексных значений аргумента. Для последних определен (в 1844 г) круг сходимости и выведена теорема, известная ныне как теорема Коши-Адамара: ряд сходимости (соответственно, расходится), если



Разъяснено, что если  =0, то ряд сходится на всех плоскости; если  =, то область сходимости исчерпывается единственной точкой; наконец, условие 0<< означает, что
ряд сходится внутри круга радиуса
Теория рядов обогатилась в лекциях Коши установлением области сходимости степенных рядов					как для действительных, так и для комплексных

Слайд 12и расходится вне его.
К сожалению, у Коши нет еще представления о

равномерной сходимости ряда в интервале. Из-за этого в алгебраический анализ попала неправильная теорема: сходящийся ряд непрерывных функций в области сходимости представляет сам непрерывную функцию. Вскоре (1826) эту ошибку, впрочем, отметил и исправил Абель. Понятие равномерной сходимости было введено в 1848 г. Дж.Стоксом и Л.Зейделем.
То же стремление перестроить весь анализ на основе теории пределов выражено во второй книге Коши – «Резюме лекций по исчислению бесконечно малых» (1823). В ней изложено дифференциальное и интегральное исчисление функций действительного переменного. Об особенностях структуры этой книги, вытекающих из поставленной цели, в книге говорится: «Моей главной целью было согласовать строгость, которую я вменял себе в обязанность в изложении моего курса анализа, с простотой, вытекающей из непосредственного рассмотрения бесконечно малых количеств. По этой причине, я считал долгом отвергать разложения функций в бесконечные ряды во всех
и расходится вне его.	К сожалению, у Коши нет еще представления о равномерной сходимости ряда в интервале. Из-за

Слайд 13случаях, когда полученные ряды не сходятся, был вынужден
отнести к интегральному исчислению

формулу Тейлора, так
как формулу эту можно считать общей, лишь тогда, когда
содержащийся в ней ряд сведен к конечному числу членов и
дополнен определенным интегралом».
Знаменитый автор Аналитической механики (Лагранж) взял формулу, о которой идет речь, в качестве основы своей теории производных функций. Но, несмотря на все почтение, внушаемое таким большим авторитетом, большая часть геометров согласно признавют теперь недостоверность результатов, к которым можно прийти, употребляя расходящиеся ряды: прибавим, что во многих случаях теорема Тейлора как бы дает разложение функции в сходящийся ряд, хотя сумма этого ряда существенно отличается от предложений функции. Впрочем, что принципы дифференциального исчисления и его важнейших приложений могут быть легко изложены без помощи рядов».
случаях, когда полученные ряды не сходятся, был вынужденотнести к интегральному исчислению формулу Тейлора, так как формулу эту

Слайд 14 ГЛАВА II Исторические задачи о рядов.
2.1-§.Исторические задачи

В XVIII веке

понятие сходимости ряда не было еще точно установлено. Математики весьма часто оперировали и расходящимися с нашей точки зрения рядами, приписывая им определенные суммы. Но при этом частичные сумму, конечно, уже не являлись все более точными приближениями суммы ряда. Соображения, на основании которых некоторым расходящимся рядам приписывались определенные суммы, были весьма различны. Обыкновенно заранее утверждали, что некоторый ряд имеет сумму, и затем отыскивали ее в результате более или менее сложных выкладок. Так, например, обозначая «сумму» ряда
ГЛАВА II Исторические задачи о рядов. 2.1-§.Исторические задачиВ XVIII веке понятие сходимости ряда не было еще

Слайд 15буквой S, математики XVIII века писали:



Если теперь первый член ряда с

обратным знаком перенести в правую часть, то получим:


Но ряд, стоящий слева, только знаками членов отличается от ряда


поэтому его сумма есть – S. Итак,

, или и

Рассуждая и иначе. Так, указывалось, что ряд
буквой S, математики XVIII века писали:					Если теперь первый член ряда с обратным знаком перенести в правую часть,

Слайд 16возникает из ряда


Если в последнем положить х=1. Ряд



имеет своей суммой функцию

:




Таким образом, чтобы найти сумму ряда
1-1+1-1+1-1+1-…
нужно в последнем равенстве положить х=1. Тогда получим

возникает из ряда				Если в последнем положить х=1. Ряд				имеет своей суммой функцию :				Таким образом, чтобы найти сумму ряда			1-1+1-1+1-1+1-…нужно

Слайд 17Однако на это рассуждение находились возражения следующего характера. Ряд

1-1+1-1+1-….

можно связать не только с дробью , но и с другими

дробями, например с . Именно, если делить

1 на 1+х+х2 по тем же правилам, по которым делят многочлен на многочлен, то будет получаться в частном ряд:



Вот соответствующие выкладки:
Однако на это рассуждение находились возражения следующего характера. Ряд		      1-1+1-1+1-….можно связать не

Слайд 19Пользуясь соотношениями между делимым, делителем, частным и остатком, можно установить подобно

той формуле




будет верна при |x|<1. Иными словами, при всяком значении x , |x|<1, частичные суммы ряда, стоящего справа, будут

стремиться к величине , по мере того, как мы

будем брать все больше и больше для вычисления сумм. Но если в последней формуле положить x=1, то получится
Пользуясь соотношениями между делимым, делителем, частным и остатком, можно установить подобно той формуле			будет верна при |x|

Слайд 20т.е. расходящемуся ряду можно приписывать сумму, не

только равную

, но и равную .

Подобные противоречия нередко встречались у математиков XVIII века, которые различными способами пытались их разъяснить. На всех деталях длившейся около столетия интересной дискуссии, касавшейся суммирования рядов, мы теперь называем расходящимися, приведем некоторые любопытные образчики научных мнений того времени, характер которых не бы исключительным для тогдашней науки.
Приведем еще несколько подробностей исторического характера относительно понятий сходящегося и расходящегося ряда.
Эйлер в статье «О расходящихся рядах» (1754-1755 гг.)
т.е. расходящемуся ряду можно приписывать сумму, не только равную   , но и равную

Слайд 21«сходящимся», если его члены стремятся к нулю, и «расходящимся» в противном

случае. Приписывая каждому ряду числовое значение, которое он называет «суммой» ряда, Эйлер подчеркивает, что частичные суммы далеко не всегда являются все более и более точными приближениями к сумму ряда; напротив, возможны случаи, когда частичные суммы чем дальше, тем больше отличаются от «суммы» ряда. По Эйлеру, «сумма» ряда есть числовое значение той функции, из разложения которой ряд получается. Так,
замечая, что ряд получается из разложения функции

Эйлер приписывает ряду 1-1+1-1+1… (x=1) «сумму»

; следуя Эйлеру, ряду

нужно приписать «сумму» и т.п.

«сходящимся», если его члены стремятся к нулю, и «расходящимся» в противном случае. Приписывая каждому ряду числовое значение,

Слайд 22В одном письме 1745 г (письмо к Гольдбаху) Эйлер рассказывает о

довольно сложных выкладках, с помощью которых он нашел, что «сумма» ряда 1-1!+2!-3!+4!-5!+… есть 0,5963475922. К Эйлеру отчасти примыкает и Лагранж, приписывавший (1770 г) каждому ряду с членами, стремящимися к нулю, т.е. «сходящемуся» в смысле Эйлера, определенную сумму.
Если обращать чрезвычайно много внимания на все это, ибо если исключить наиболее простые случаи, вроде геометрической прогрессии, то во всей математике почти нет ни одного ряда, сумма которого вполне строго определена; другими словами, то, что в математике наиболее важно – остается без обоснования…».
Эти две последние выдержки показывают, что даже в двадцатых годах девятнадцатого века взгляды на ряды, присущие восемнадцатому веку, были еще настолько распространены, что и Коши и Абелю приходилось активно бороться с ними.
В одном письме 1745 г (письмо к Гольдбаху) Эйлер рассказывает о довольно сложных выкладках, с помощью которых

Слайд 23Скажем только, что после перерыва в употреблении расходящихся рядов, длившегося около

полстолетия (примерно первая половина XIX века), - перерыва, обязанного, главным образом, критическим трудам Абеля и Коши, давшим основы современной теории рядов, - расходящиеся ряды вновь появились в математике, на новых основаниях, где отсутствует метафизическая путаница. Однако теория расходящихся рядов, тесно связанная с различными их приложениями, представляет особую тему, требующую для изучения более высокой математической подготовки.
Ряд



сходящимся, если его частичные суммы
Скажем только, что после перерыва в употреблении расходящихся рядов, длившегося около полстолетия (примерно первая половина XIX века),

Слайд 24





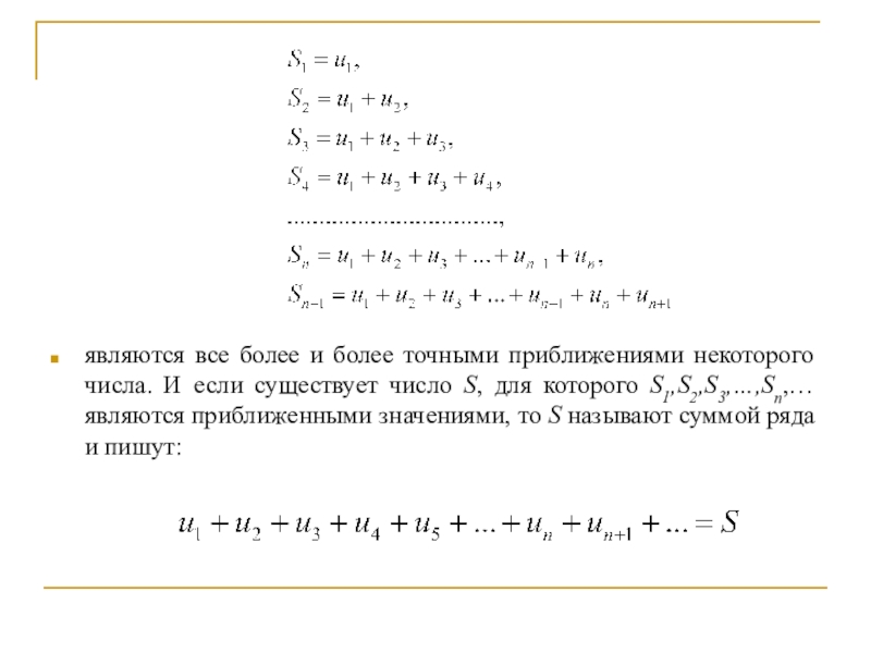
являются все более и более точными приближениями некоторого числа. И если

существует число S, для которого S1,S2,S3,…,Sn,… являются приближенными значениями, то S называют суммой ряда и пишут:
являются все более и более точными приближениями некоторого числа. И если существует число S, для которого S1,S2,S3,…,Sn,…

Слайд 25Рассмотрим еще ряд:



Его частичные сумму по порядку суть:

Рассмотрим еще ряд:		Его частичные сумму по порядку суть:

Слайд 26Фибоначчи составил такой ряд из натуральных чисел, который впоследствии оказался полезным

в науке:
1, 1, 2, 3, 5, 8, 13, 21, …
закон образования членов этого ряда очень прост: пер­вые два члена — единицы, а затем каждый последующий член получается путем сложения двух непосредственно ему предшествующих. Например, 2 = 1 + 1, 3 = 1 + 2,
5 = 2 + 3, 8 = 3 + 5 и т. д.
Любая пара соседних чисел ряда Фибоначчи удовлетворяет одному из уравнений


либо

причем большее число является значением неизвестного x, а меньшее — значением неизвестного y. Ряд Фибоначчи известен не только математикам, но и природоведам.
Фибоначчи составил такой ряд из натуральных чисел, который впоследствии оказался полезным в науке:

Слайд 27ЗАКЛЮЧЕНИЕ
Математика объективно является одной из самых сложных школьных дисциплин и вызывает

трудности у многих школьников. В тоже время имеется большое число учащихся с явно выраженными способностями к этому предмету. Разрыв в возможностях восприятия курса учащимися, находящимися на двух «полюсах», весьма велик.
В преподавании математики накоплен определенный опыт применение истории математики. Он относится в основном к обучению сильных школьников. Однако истории математики нельзя рассматривать исключительно с позиций интересующихся математикой учащихся и по отношении лишь к старшему звену школы. Ориентация на личность ученика требует, чтобы дифференциация обучения математике учитывала потребности всех школьников – не только сильных, но и тех, кому этот предмет дается с трудом или чьи интересы лежат в других областях. Выполняя эту выпускную-квалификационную работу, я изучил
-Главнейшие периоды в истории математики;
- Усиление роли теории пределов;
-Деятельность учёных в области обоснованияматематического анализа и теории рядов;
-Сумма ряда обратных квадратов(Baselproblem)
Полученные результаты можно использовать в академических лицеях и коллежах.

ЗАКЛЮЧЕНИЕМатематика объективно является одной из самых сложных школьных дисциплин и вызывает трудности у многих школьников. В тоже

Слайд 28Литература
Выступление Президента И.Каримова на торжествах, посвящённых 22-летию Независимости Республики Узбекистан. “Ферганская

правда” 5 сентябрь 2013 г. № 36
Крупич В. И. Структура и логика процесса обучения математике в средней школе. - М.: МГПИ, 1985г.
Метельский Н. В. Дидактика математики: Общая методика и ее проблемы: Учеб. пособие для вузов. - 2-е изд., перераб. - Минск: Изд-во БГУ, 1982г.
Рыбников К. А. Возникновение и развитие математической науки. - М., 1987г.
Стройк Д.Я. Краткий очерк истории математики. - Наука, 1964г.
Глейзер И.А. История математики в школе. М.: Просвещение. 1984г.
Ахадова М. Урта Осиёлик олимлар ишларида математика. Т., 1981й.
Назаров Х., Остонов К. Математика тарихи. Ўқитувчи, 1996й.
www.ziyonet.uz.
www.ref.uz.
ЛитератураВыступление Президента И.Каримова на торжествах, посвящённых 22-летию Независимости Республики Узбекистан. “Ферганская правда” 5 сентябрь 2013 г. №

Что такое shareslide.ru?

Это сайт презентаций, где можно хранить и обмениваться своими презентациями, докладами, проектами, шаблонами в формате PowerPoint с другими пользователями. Мы помогаем школьникам, студентам, учителям, преподавателям хранить и обмениваться учебными материалами.


Для правообладателей

Яндекс.Метрика

Обратная связь

Email: Нажмите что бы посмотреть