Презентация, доклад по химии по теме: Гидролиз

Гидролиз – это реакции обменного Взаимодействия вещества с водой, приводящиек их разложению. Гидролизу подвергаются соединения различных классов: соли, углеводы, белки, сложные эфиры, жиры и др.По направлению реакции гидролиза можно разделить на обратимые и необратимыеВ общем виде

Слайд 1Презентация по химии по теме: «Гидролиз»

Презентация по химии  по теме: «Гидролиз»

Слайд 2Гидролиз – это реакции обменного
Взаимодействия вещества с водой, приводящие
к их

разложению.

Гидролизу подвергаются соединения различных классов: соли, углеводы, белки, сложные эфиры, жиры и др.

По направлению реакции гидролиза можно разделить на обратимые и необратимые









В общем виде гидролиз можно представить уравнением:

где А—В — гидролизующееся вещество, А—Н и В—ОН — продукты гидролиза

Гидролиз – это реакции обменного Взаимодействия вещества с водой, приводящиек их разложению. Гидролизу подвергаются соединения различных классов:

Слайд 3Если посмотреть на таблицу растворимости гидрооксидов и солей в воде, то

можно заметить, что в некоторых клеточках этой таблицы стоят прочерки. В сноске указано, что данное вещество либо не существует, либо разлагается водой, то есть подвергается необратимому гидролизу. Чаще всего такими солями являются соли, образованные слабым нерастворимым основанием и слабой летучей кислотой.
Если посмотреть на таблицу растворимости гидрооксидов и солей в воде, то можно заметить, что в некоторых клеточках

Слайд 4Гидролиз солей
Взаимодействие ионов соли с водой, приводящее к образованию молекул слабого

электролита, называют гидролизом солей.

На картинке вы видите гидролиз солей NaCl, CH3COONa, NH4Cl

Гидролиз солейВзаимодействие ионов соли с водой, приводящее к образованию молекул слабого электролита, называют гидролизом солей.На картинке вы

Слайд 5 Количественной характеристикой Гидролиза солей может служить степень гидролиза (a), определяемая

отношением концентрации гидролизованной части молекул к общей концентрации данной соли в растворе; в большинстве случаев она невелика. Так, в 0,1 молярных растворах ацетата натрия CH3COONa или хлорида аммония NH4CI при 25 °С a = 0,01%, а для ацетата аммония CH3COONH4 a = 0,5%. С повышением температуры и разбавлением раствора степень Гидролиз увеличивается.
Количественной характеристикой Гидролиза солей может служить степень гидролиза (a), определяемая отношением концентрации гидролизованной части молекул к

Слайд 6Частичный Гидролиз трёхкальциевого силиката является причиной выделения свободной извести при взаимодействии

портландцемента с водой (см. Цемент). Благодаря Гидролиз возможно существование буферных систем, способных поддерживать постоянную кислотность среды. Такие растворы имеют и очень важное физиологическое значение — постоянная концентрация ионов Н+ необходима для нормальной жизнедеятельности организма. С Гидролиз солей связан ряд геологических изменений земной коры и образование минералов, формирование природных вод и почв.

Гидролиз солей лежит в основе
многих важных процессов в
химической промышленности и
лабораторной практике.

Частичный Гидролиз трёхкальциевого силиката является причиной выделения свободной извести при взаимодействии портландцемента с водой (см. Цемент). Благодаря

Слайд 7Различают несколько вариантов гидролиза солей:
1. Гидролиз соли слабой кислоты и сильного

основания:
Na2CO3 + Н2О = NaHCO3 + NaOH
CO32- + H2O = HCO3- + OН-
(раствор имеет щелочную реакцию, реакция протекает обратимо)
2. Гидролиз соли сильной кислоты и слабого основания:
СuСl2 + Н2О = CuOHCl + HCl
Cu2+ + Н2О = CuOH+ + Н+
(раствор имеет кислую реакцию, реакция протекает обратимо)
3. Гидролиз соли слабой кислоты и слабого основания:
Al2S3 + 6H2O = 2Al(OН)3 + 3H2S
2Аl3+ + 3S2- + 6Н2О = 2Аl(OН)3(осадок) + ЗН2S(газ)
Различают несколько вариантов гидролиза солей:1. Гидролиз соли слабой кислоты и сильного основания:Na2CO3 + Н2О = NaHCO3 +

Слайд 8Гидролиз - процесс обратимый. Повышение концентрации ионов водорода и гидроксид-ионов препятствует

протеканию реакции до конца. Параллельно с гидролизом проходит реакция нейтрализации, когда образующееся слабое основание (Мg(ОН)2, Fe(ОН)2 ) взаимодействует с сильной кислотой, а образующаяся слабая кислота ( СН3СООН, Н2СО3 ) - со щелочью.

Гидролиз протекает необратимо, если в результате реакции образуется нерастворимое основание и (или) летучая кислота:

Al2S3 + 6H2O =>2Al(OH)3 + 3H2S
Гидролиз - процесс обратимый. Повышение концентрации ионов водорода и гидроксид-ионов препятствует протеканию реакции до конца. Параллельно с

Слайд 9При гидролизе жиров в присутствии щелочей получают мыла.
Гидролиз жиров в присутствии

катализаторов применяется для получения
глицерина и жирных кислот.

При гидролизе жиров в присутствии щелочей получают мыла.Гидролиз жиров в присутствии катализаторов применяется для получения глицерина и

Слайд 10Исключительно важен Гидролиз сложных эфиров (реакция, обратная этерификации):

Кислотный Гидролиз сложных

эфиров является обратимым процессом:
Исключительно важен Гидролиз сложных эфиров (реакция, обратная этерификации): Кислотный Гидролиз сложных эфиров является обратимым процессом:

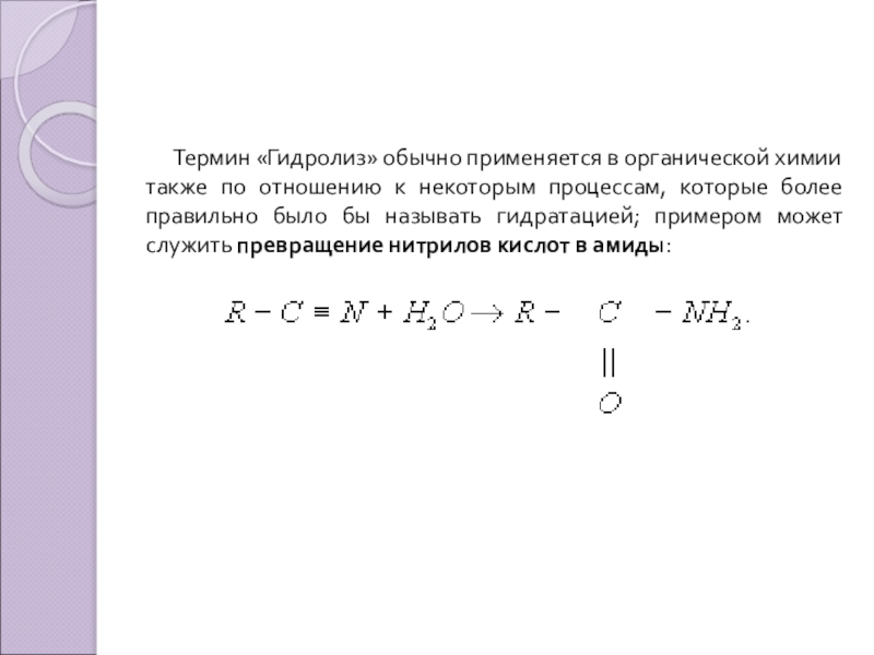
Слайд 11Термин «Гидролиз» обычно применяется в органической химии также по отношению к

некоторым процессам, которые более правильно было бы называть гидратацией; примером может служить превращение нитрилов кислот в амиды:
Термин «Гидролиз» обычно применяется в органической химии также по отношению к некоторым процессам, которые более правильно было

Слайд 12Таким образом, можно сделать вывод о том, что гидролиз по
праву

считается одним из самых важных процессов в природе. Явление гидролиза следует учитывать при приготовлении
растворов.

Для предотвращения гидролиза растворы солей,
подвергающиеся гидролизу по катиону, необходимо подкислять.
Таким образом, можно сделать вывод о том, что гидролиз по праву считается одним из самых важных процессов

Что такое shareslide.ru?

Это сайт презентаций, где можно хранить и обмениваться своими презентациями, докладами, проектами, шаблонами в формате PowerPoint с другими пользователями. Мы помогаем школьникам, студентам, учителям, преподавателям хранить и обмениваться учебными материалами.


Для правообладателей

Яндекс.Метрика

Обратная связь

Email: Нажмите что бы посмотреть