Презентация, доклад по химии ОВР в природе и быту

Содержание

Укажите окислительно- восстановительные реакции:1) CaCO3 →CaO + CO2 2) 2HgО →2Hg + O2 3) Na2O + SO2 → Na2SO3 4) P2O5 + 3H2O → 2H3РO4

Слайд 1BaCl2 + H2SO4 → BaSO4 +2 HCl
2FeCl3 + 3KCNS → Fe(CNS)

3 +3 KCl
CaCO3+ 2 HCl → CaCl2 + CO2+ H2O
CuCl2 + 2 NaOH →Cu(OH)2 ↓+ 2NaCl


Мg + 2 HCl → MgCl2 + H2
(NH4) 2Cr2O7 → Cr2O3+ N2 + H2O
(С6Н11О7)2Са+ O2→С + СаО + CO2+ H2O
 C + O2 → CO2
 







BaCl2 + H2SO4 → BaSO4 +2 HCl2FeCl3 + 3KCNS → Fe(CNS) 3 +3 KClCaCO3+ 2 HCl →

Слайд 2Укажите окислительно- восстановительные реакции:
1) CaCO3 →CaO + CO2
2) 2HgО →2Hg

+ O2
3) Na2O + SO2 → Na2SO3
4) P2O5 + 3H2O → 2H3РO4
5) C + O2 → CO2
6) BaCl2 + MgSO4 → BaSO4 + MgCl2
7) Zn + 2HCl → ZnCl2 + H2
8) 3Mg + N2 → Mg3N2
9) Al(NO3)3 + 3HCl → AlCl3 + 3HNO3
10) Fe + CuSO4 → FeSO4 + Cu



Укажите окислительно- восстановительные реакции:1) CaCO3 →CaO + CO2 2) 2HgО →2Hg + O2 3) Na2O + SO2

Слайд 3Работа в группах над проблемным вопросом:

Как по уравнению можно определить окислительно-

восстановительную реакцию?
Работа в группах над проблемным вопросом:Как по уравнению можно определить окислительно- восстановительную реакцию?

Слайд 4

-По изменению степени окисления у

отдельных элементов.
-По наличию хотя бы одного простого вещества.
-По типу химической реакции.
-По изменению степени окисления у отдельных элементов.-По наличию хотя бы одного

Слайд 5Вывод:

Окислительно - восстановительную реакцию можно определить по изменению степени окисления

у отдельных элементов, по наличию простого вещества и по типу химической реакции.
Вывод: Окислительно - восстановительную реакцию можно определить по изменению степени окисления у отдельных элементов, по наличию простого

Слайд 6«Кто-то теряет, а кто-то находит…»

«Окислительно-восстановительные реакции в быту и природе.»

«Кто-то теряет, а кто-то находит…»«Окислительно-восстановительные реакции в быту и природе.»

Слайд 7Химические реакции, в результате которых происходит изменение степеней окисления называются окислительно-

восстановительными реакциями (ОВР).

Химические реакции, в результате которых происходит изменение степеней окисления называются окислительно- восстановительными реакциями (ОВР).

Слайд 8Тест  1) Чему равна низшая степень окисления серы?
 а) –6; б) –4; в)

–2; г) 0; д) +6.
2) Чему равна степень окисления фосфора в соединении Mg3P2? а) +3; б) +5; в) 0; г) –2; д) –3.
3) Какие элементы имеют постоянную степень окисления +1?  а) Водород; б) литий; в) медь; 
4) Чему равна высшая степень окисления марганца?  а) –1; б) 0; в) +7; г) +4; д) +6.
5) Чему равна степень окисления хлора в соединении Са(СlO)2?  а) +2; б) +1; в) 0; г) –1; д) –2.
6) Какие из следующих веществ могут являться только окислителями?  а) NH3; б) Br2; в) KClO3; г) Fe; д) HNO3.
7) Какие из перечисленных ниже веществ могут быть только восстановителями? Возможно несколько вариантов ответа.  а) Н2S; б) KMnO4; в) SO2; г) NH3; д) Na.
Тест  1) Чему равна низшая степень окисления серы? а) –6; б) –4; в) –2; г) 0; д) +6.2)

Слайд 9Ответы:
1 – в;
2 – д;
3 – б;
4

– в;
5 – б;
6 – д;
7 –– а, г, д. 
Ответы: 1 – в; 2 – д; 3 – б; 4 – в; 5 – б; 6

Слайд 10
Процесс отдачи электронов - называется окислением, а процесс присоединения электронов -

называется восстановлением.
Атомы, которые присоединяют электроны – являются окислителями, а атомы, которые отдают электроны – являются восстановителями.
Отдает - окисляется - восстановитель
Принимает - восстанавливается - окислитель


Процесс отдачи электронов - называется окислением, а процесс присоединения электронов - называется восстановлением. Атомы, которые присоединяют электроны

Слайд 11Метод электронного баланса.
В этом методе сравнивают степени окисления атомов в исходных

и образующихся веществах, руководствуясь правилом: число электронов, отданных восстановителем, должно равняться числу электронов, присоединенных окислителем.
Метод электронного баланса.В этом методе сравнивают степени окисления атомов в исходных и образующихся веществах, руководствуясь правилом: число

Слайд 12Алгоритм расстановки коэффициентов в уравнениях окислительно-восстановительных реакций методом электронного баланса.(разработать самостоятельно)

Алгоритм расстановки коэффициентов в уравнениях окислительно-восстановительных реакций методом электронного баланса.(разработать самостоятельно)

Слайд 131. Запишите схему реакции (формулы исходных веществ и продуктов реакции).
2. Определите

и сравните степени окисления элементов до и после реакции.
3. Подчеркните знаки элементов, степень окисления которых изменилась.
4. Определите окислитель и восстановитель.






1. Запишите схему реакции (формулы исходных веществ и продуктов реакции).2. Определите и сравните степени окисления элементов до

Слайд 145. Расставьте коэффициенты перед формулами восстановителя и окислителя методом электронного баланса.
6.

Подберите коэффициенты в правую часть схемы реакции.
7. Устно проверьте правильность составленного уравнения
5. Расставьте коэффициенты перед формулами восстановителя и окислителя методом электронного баланса.6. Подберите коэффициенты в правую часть схемы

Слайд 15Мg +HCl → MgCl2 + H2

(NH4) 2Cr2O7 → Cr2O3+ N2 +

H2O
Мg +HCl → MgCl2 + H2(NH4) 2Cr2O7 → Cr2O3+ N2 + H2O

Слайд 16Окислительно-восстановительные реакции сопровождают многие процессы, осуществляемые в промышленности и в различных

сферах быта: горение газа в газовой плите, приготовление пищи, стирка, чистка предметов, изготовление обуви, парфюмерии, фейерверки, отбеливание, дезинфекция, обеззараживание воды, горение, сжигание, дыхание, фотосинтез, получение Ме и Не, производство NH3, HNO3, H2SO4, пластмасс.
Зажигаем ли мы спичку, горят ли в небе причудливые фейерверки – все это окислительно-восстановительные процессы. 
Окислительно-восстановительные реакции сопровождают многие процессы, осуществляемые в промышленности и в различных сферах быта: горение газа в газовой

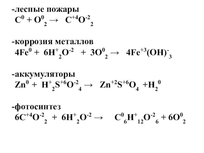
Слайд 17лесные пожары
С0

+ О02 → С+4О-22
 
коррозия металлов
4Fe0 + 6Н+2О-2 + 3О02 → 4Fe+3(OH)-3

аккумуляторы
Zn0 + H+2S+6O-24 → Zn+2S+6О4 +H20

фотосинтез
6С+4О-22 + 6Н+2О-2 → С06Н+12О-26 + 6О02



лесные пожары         С0 + О02 →  С+4О-22 коррозия металлов

Слайд 18-для дыхания
С06Н+12О-26 + 6О02 → 6С+4О-22 + 6Н+2О-2 +

2875кДж
 
извержение вулкана
S + O2 → SO2
 
-для получения кислорода
2K+Cl+5O-23 → 250CMnO2 2K+Cl- + 3О02

без катализатора
4KCl+5O3 → 600C KCI- + 3K+Cl+7O-24 -


-для дыхания С06Н+12О-26  + 6О02 → 6С+4О-22 + 6Н+2О-2 + 2875кДж извержение вулкана S + O2 →

Слайд 19 -хлорная известь (хлорка)
Cl02 + Ca(OH)2 → OC Ca+2Cl-(Cl+O-2)- + H2O


в качестве отбеливателя
3Na+Cl+O-2 → Na+Cl+5O-23 + 2Na+Cl-

-взрывчатые вещества
2K+Cl+5O-23 + 3S0 → 2K+Cl- + 3S+4О-22
 
-качественная реакция на озон
2K+I- + О03 +Н+2О-2 → I02 + O02 + K+O-2H+


-хлорная известь (хлорка)Cl02 + Ca(OH)2 → OC Ca+2Cl-(Cl+O-2)- + H2O

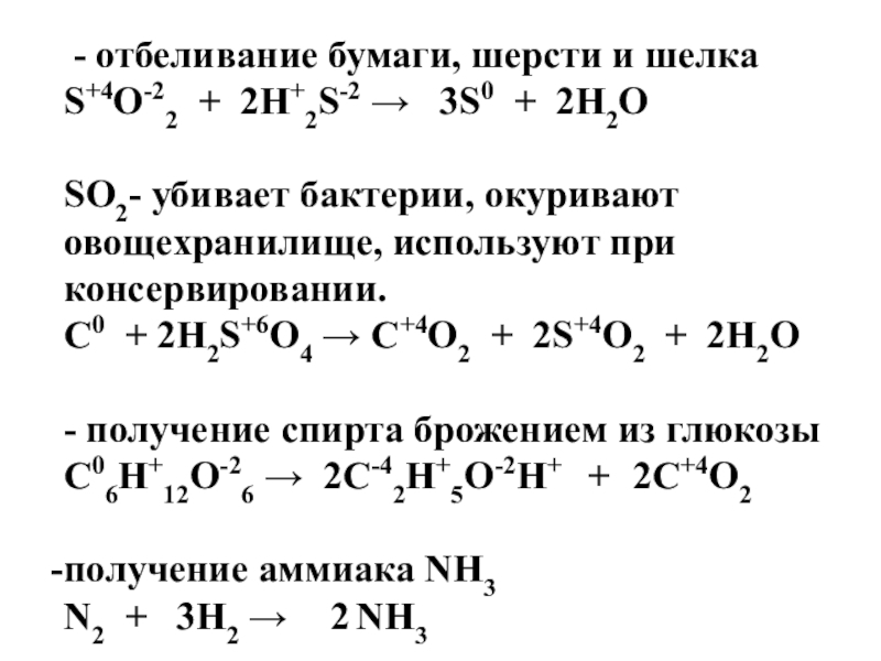
Слайд 20 - отбеливание бумаги, шерсти и шелка
S+4O-22 + 2H+2S-2 →

3S0 + 2Н2О

SO2- убивает бактерии, окуривают овощехранилище, используют при консервировании.
C0 + 2H2S+6O4 → C+4O2 + 2S+4O2 + 2Н2О

- получение спирта брожением из глюкозы С06Н+12О-26 → 2С-42Н+5О-2Н+ + 2С+4О2

получение аммиака NH3
N2 + 3H2 → 2 NH3


- отбеливание бумаги, шерсти и шелка S+4O-22 + 2H+2S-2 →  3S0 + 2Н2О

Слайд 21Физкультминутка

Физкультминутка

Слайд 221. Упражнения для улучшения мозгового кровообращения
«Наклоны головы»

Вперед – назад

Вправо -

влево
1. Упражнения для улучшения мозгового кровообращения «Наклоны головы»Вперед – назадВправо - влево

Слайд 232. Упражнение общего воздействия
«Бокс»

2. Упражнение общего воздействия «Бокс»

Слайд 243. Упражнения для снятия утомления с плечевого пояса и рук
«Рывки

руками»

«Сжимание кисти в кулак»

3. Упражнения для снятия утомления  с плечевого пояса и рук «Рывки руками»«Сжимание кисти в кулак»

Слайд 254. Упражнение для снятия напряжения с мышц туловища
«Наклоны в сторону»

4. Упражнение для снятия напряжения с мышц туловища «Наклоны в сторону»

Слайд 26«Вращение глазами»

по часовой стрелке
против часовой стрелки

5. Упражнения для глаз

«Вращение глазами»по часовой стрелке против часовой стрелки5. Упражнения для глаз

Слайд 276.«Пальчик»
Приближайте и
отводите палец

6.«Пальчик»Приближайте и  отводите палец

Слайд 287. «Моргание»

7.  «Моргание»

Слайд 29
8.Ушные раковины имеют активные точки, связанные с

внутренним органами.
Энергично потрем мочки наших ушек.
8.Ушные раковины  имеют активные точки, связанные с внутренним органами.

Слайд 30Похлопали себе!

Похлопали себе!

Слайд 31С + О2 → СО2
 Fe + Н2О + О2

→ Fe(OH)3
Zn + H2SO4 → ZnSО4 +H2
S + O2 → SO2
 KClO3 → 250CMnO2 KCl + О2
NaClO → NaClO3 + NaCl
KClO3 + S → KCl + SО2
KI + О3 +Н2О → I2 + O2 + KOH
SO2 + H2S → S + Н2О
C + H2SO4 → CO2 + SO2 + Н2О
N2 + H2 → NH3



С + О2 →  СО2 Fe + Н2О  + О2 →  Fe(OH)3 Zn + H2SO4

Слайд 32Уравнять уравнения методом электронного баланса:
 KClO3 + H2SO4 →ClO2 + KClO4

+ KHSO4 + H2O
SO2 + KMnO4 + H2O → MnSO4 + K2SO4 + H2SO4
NH3 + KMnO4 + H2O → t N2 + MnO2 + KOH
С6Н12О6 + KMnO4 + H2SO4 → CO2 + MnSO4 + K2SO4 + H2O


Уравнять уравнения методом электронного баланса: KClO3 + H2SO4 →ClO2 + KClO4  + KHSO4 + H2OSO2 + KMnO4

Слайд 33

Закрепление.
1. Al + HCl→ AlCl3+H2
2.HCl+ KMnO4→KCl+ MnCl2+Cl2+H2O
3.FeO + O2 → Fe2O3
4.KI +Cu(NO3)2→CuI + I2 + KNO3
5.MnS + HNO3 →MnSO4 + NO2 + H2O 6.K2SO3 + H2SO4 + KMnO4→ → K2SO4+MnSO4+H2O
7.SnSO4 +KMnO4+ H2SO4 →Sn(SO4)2+ +MnSO4+ K2SO4+ H2O

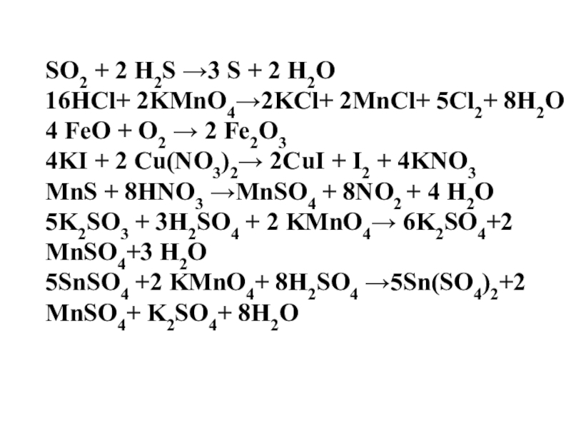
Слайд 34SО2 + 2 Н2S →3 S + 2 Н2О
16HCl+ 2KMnO4→2KCl+

2MnCl+ 5Cl2+ 8H2O
4 FeO + O2 → 2 Fe2O3
4KI + 2 Cu(NO3)2→ 2CuI + I2 + 4KNO3
MnS + 8HNO3 →MnSO4 + 8NO2 + 4 H2O
5K2SO3 + 3H2SO4 + 2 KMnO4→ 6K2SO4+2 MnSO4+3 H2O
5SnSO4 +2 KMnO4+ 8H2SO4 →5Sn(SO4)2+2 MnSO4+ K2SO4+ 8H2O
SО2 + 2 Н2S →3 S + 2 Н2О 16HCl+ 2KMnO4→2KCl+ 2MnCl+ 5Cl2+ 8H2O4 FeO + O2

Слайд 35Прикоснитесь к науке, экспериментируйте, открывайте новое!

Прикоснитесь к науке, экспериментируйте, открывайте новое!

Что такое shareslide.ru?

Это сайт презентаций, где можно хранить и обмениваться своими презентациями, докладами, проектами, шаблонами в формате PowerPoint с другими пользователями. Мы помогаем школьникам, студентам, учителям, преподавателям хранить и обмениваться учебными материалами.


Для правообладателей

Яндекс.Метрика

Обратная связь

Email: Нажмите что бы посмотреть