Презентация, доклад по химии. Обобщение пройденного Светофор знаний (8 класс)

Индвидуальная карта обучающегосяФ.И. обучающегося:__________________________ Класс_______

Слайд 1«СВЕТОФОР
знаний»
ОТКРЫТОЕ ВНЕУРОЧНОЕ ЗАНЯТИЕ «Старт в химию» 8 класс
2017 г.
МКОУ «Терютьская СОШ

им. Г.А. Кривошапкина»
«СВЕТОФОРзнаний»ОТКРЫТОЕ ВНЕУРОЧНОЕ ЗАНЯТИЕ «Старт в химию» 8 класс2017 г.МКОУ «Терютьская СОШ им. Г.А. Кривошапкина»

Слайд 2Индвидуальная карта обучающегося
Ф.И. обучающегося:__________________________ Класс_______

Индвидуальная карта обучающегосяФ.И. обучающегося:__________________________   Класс_______

Слайд 3

Не все то аурум, что блестит.
Тяжелые плюмбумные тучи.


С тех пор много Н2О утекло.
Купрумного гроша не стоит.
Куй феррум, пока горячо.
Стойкий станумный солдатик.
Белый, как карбонат кальция.
Слово - аргентум, а молчание - аурум.


Переведите с химического языка на общепринятый

Не все то аурум, что блестит. Тяжелые плюмбумные тучи. С тех пор много Н2О утекло. Купрумного

Слайд 4Определите валентность элементов в соединениях:
Ag2O, FeO, Fe2O3, N2O, SO2, CaO, Mn2O7
Составьте

формулу веществ согласно валентности (всевозможные валентности для элементов с непостоянной валентностью):
II VII III VI IV IV
FeO, ClO, CrO, SO, SnO, CO.

Валентность

Свойство атома химического элемента присоединять или замещать определенное число атомов другого химического элемента

Определите валентность элементов в соединениях:Ag2O, FeO, Fe2O3, N2O, SO2, CaO, Mn2O7Составьте формулу веществ согласно валентности (всевозможные валентности

Слайд 5 СОСТАВ ВЕЩЕСТВА
Качественный
Количественный
Из каких химических элементов данное вещество сосоит
Сколько атомов каждого

элемента входит в состав молекулы

Заполните таблицу:

СОСТАВ ВЕЩЕСТВАКачественныйКоличественныйИз каких химических элементов данное вещество сосоитСколько атомов каждого элемента входит в состав молекулыЗаполните таблицу:

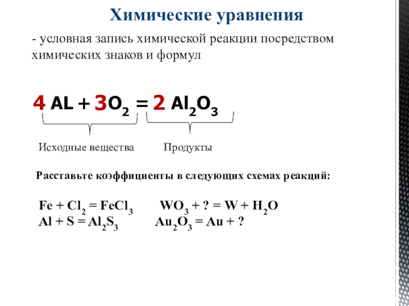
Слайд 6 Химические уравнения
AL + O2 = Al2O3



2

3

4

- условная запись химической реакции посредством химических знаков и формул

Исходные вещества

Продукты

Расставьте коэффициенты в следующих схемах реакций:

Fe + Cl2 = FeCl3 WO3 + ? = W + H2O
Al + S = Al2S3 Au2O3 = Au + ?

Химические уравнения AL +  O2 =  Al2O3

Слайд 7 Решение задачи
Задача 1. при горении водорода образовалось 4,5 г

воды. Определите массу кислорода, вступившего в реакцию.

Н2 + O2 = Н2O

2

2

4,5 г

Х

1 моль

2 моль

М(О2)= 16*2=32г/моль
М(Н2О)= 1*2+16=18г/моль

32 г

18 г

Х ----- 4,5 г
32г----18 г

= 32*4,5/18 = 8г

Задача 2. По уравнению реакции 2 Al + 3S = Al2S3
найдите массу Al2S3, если в реакцию вступило 9г алюминия.

Решение задачи Задача 1. при горении водорода образовалось 4,5 г воды. Определите массу кислорода, вступившего в

Слайд 8«Скажи мне, и я забуду;
Покажи мне, и я , может быть

запомню,
Вовлеки меня, и я пойму…»

Конфуций
450 г до н.э.
«Скажи мне, и я забуду;Покажи мне, и я , может быть запомню,Вовлеки меня, и я пойму…»

Что такое shareslide.ru?

Это сайт презентаций, где можно хранить и обмениваться своими презентациями, докладами, проектами, шаблонами в формате PowerPoint с другими пользователями. Мы помогаем школьникам, студентам, учителям, преподавателям хранить и обмениваться учебными материалами.


Для правообладателей

Яндекс.Метрика

Обратная связь

Email: Нажмите что бы посмотреть