Презентация, доклад по химии на тему:Фосфорная кислота. Оксид фосфора (V) (9 класс)

Содержание

P→ P2O5 → H3PO44P + 5O2 → 2P2O5 P2O5+3H2O → 2H3PO4 tоксид фосфора (V) фосфорная кислота

Слайд 1Прочитайте стихотворение, составьте цепочку превращений и осуществите ее. Назовите продукты реакции.

Пусть

эти превращения
Дадут вам уравнения!
Красный фосфор я сжигаю,
К дыму воду приливаю,
Проверяю лакмусом, сразу станет красным он!
Прочитайте стихотворение, составьте цепочку превращений и осуществите ее. Назовите продукты реакции.Пусть эти превращения Дадут вам уравнения!Красный фосфор

Слайд 2P→ P2O5 → H3PO4
4P + 5O2 → 2P2O5



P2O5+3H2O → 2H3PO4

t

оксид фосфора (V)

фосфорная кислота

P→ P2O5 → H3PO44P + 5O2 → 2P2O5

Слайд 3Оксид фосфора (V).
Фосфорная кислота.
Цель урока: изучить свойства, получение и применение

оксида фосфора (V) и фосфорной кислоты.

Тема урока:

Оксид фосфора (V). Фосфорная кислота.Цель урока: изучить свойства, получение и применение оксида фосфора (V) и фосфорной кислоты.Тема

Слайд 4Физические свойства;
Получение;
Химические свойства;
Применение.

Физические свойства;Получение;Химические свойства;Применение.

Слайд 51. Физические свойства.
Используя материал учебника (параграф 30 стр. 106), заполните следующую

таблицу:

твердое

твердое

белый

Бесцветное вещество

высокая

высокая

1. Физические свойства.Используя материал учебника (параграф 30 стр. 106), заполните следующую таблицу: твердоетвердоебелыйБесцветное веществовысокая высокая

Слайд 62. Получение


P2O5+3H2O → 2H3PO4

4P + 5O2 → 2P2O5

t

2. Получение           P2O5+3H2O → 2H3PO4 4P +

Слайд 73. Химические свойства
а) P2O5
Кислотный оксид
Основный оксид
Амфотерный оксид





б) H3PO4
Сильная кислота
Кислота средней силы
Слабая кислота

3. Химические свойстваа) P2O5Кислотный оксидОсновный оксидАмфотерный оксид

Слайд 8Вариант 1.
Установите соответствие между исходными веществами и продуктами реакции: 
Вариант 2.
Установите

соответствие между исходными веществами и продуктами реакции: 
Вариант 1.Установите соответствие между исходными веществами и продуктами реакции:  Вариант 2.Установите соответствие между исходными веществами и продуктами

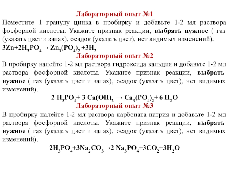
Слайд 9Лабораторный опыт №1
Поместите 1 гранулу цинка в пробирку и добавьте 1-2

мл раствора фосфорной кислоты. Укажите признак реакции, выбрать нужное ( газ (указать цвет и запах), осадок (указать цвет), нет видимых изменений).
3Zn+2H3PO4→ Zn3(PO4)2 +3H2
Лабораторный опыт №2
В пробирку налейте 1-2 мл раствора гидроксида кальция и добавьте 1-2 мл раствора фосфорной кислоты. Укажите признак реакции, выбрать нужное ( газ (указать цвет и запах), осадок (указать цвет), нет видимых изменений).
2 H3PO4+ 3 Ca(OH)2 → Ca3(PO4)2+ 6 H2O
Лабораторный опыт №3
В пробирку налейте 1-2 мл раствора карбоната натрия и добавьте 1-2 мл раствора фосфорной кислоты. Укажите признак реакции, выбрать нужное ( газ (указать цвет и запах), осадок (указать цвет), нет видимых изменений).
2H3PO4+3Na2CO3→2 Na3PO4+3CO2+3H2O
Лабораторный опыт №1Поместите 1 гранулу цинка в пробирку и добавьте 1-2 мл раствора фосфорной кислоты. Укажите признак

Слайд 10Лабораторный опыт №1

Лабораторный опыт №2
Лабораторный опыт №3
H2 - бесцветный газ,

без запаха

Ca3(PO4)2 - белый осадок

CO2 - бесцветный газ, без запаха

Лабораторный опыт №1Лабораторный опыт №2Лабораторный опыт №3 H2 - бесцветный газ, без запаха Ca3(PO4)2 - белый осадокCO2

Слайд 11Ответы и критерии оценивания:
Вариант 1: 1-Б, 2-А,3-А, 4-В,5-А.
Вариант 2: 1-Б, 2-А,3-Б,

4-Б,5-А

“5” – 0 ошибок
“4”- 1 ошибка
“3”- 2 ошибки

Ответы и критерии оценивания:Вариант 1: 1-Б, 2-А,3-А, 4-В,5-А.Вариант 2: 1-Б, 2-А,3-Б, 4-Б,5-А“5” – 0 ошибок“4”- 1 ошибка“3”-

Слайд 12Что сегодня ты узнал?
Ты понял материал или были затруднения?
Ты

научился чему-то новому?
Все ли по составленному плану было пройдено?

Что сегодня ты узнал? Ты понял материал или были затруднения? Ты научился чему-то новому? Все ли по

Слайд 13Домашнее задание:
Обязательное домашнее задание:
1.Применение оксида фосфора (V) и фосфорной кислоты.
2.Р2О5 → Н3РО4 → Na3PO4 → Ca3(PO4)2 → H3PO4 → Zn3(PO4)2

Дополнительное домашнее

задание:
1.P → Ca3P2 → PH3 → Р2О5 → Na3PO4 → Ag3PO4
2.Ca3(PO4)2 → P → PCl5 → Н3РО4 → K3PO4 → Fe3(PO4)2
Домашнее задание:Обязательное домашнее задание:1.Применение оксида фосфора (V) и фосфорной кислоты.2.Р2О5 → Н3РО4 → Na3PO4 → Ca3(PO4)2 → H3PO4 → Zn3(PO4)2Дополнительное домашнее задание:1.P → Ca3P2 → PH3 → Р2О5 → Na3PO4 → Ag3PO42.Ca3(PO4)2 → P → PCl5 → Н3РО4 → K3PO4 → Fe3(PO4)2

Что такое shareslide.ru?

Это сайт презентаций, где можно хранить и обмениваться своими презентациями, докладами, проектами, шаблонами в формате PowerPoint с другими пользователями. Мы помогаем школьникам, студентам, учителям, преподавателям хранить и обмениваться учебными материалами.


Для правообладателей

Яндекс.Метрика

Обратная связь

Email: Нажмите что бы посмотреть