Презентация, доклад по химии на тему Соединения кремния (9 класс)

Содержание

Природные соединения оксида кремнияКременьЯшмаАметистАгатКварцХалцедон

Слайд 1Учитель химии
Альчикова С. Л.
Соединения кремния

Учитель химииАльчикова С. Л.Соединения кремния

Слайд 2Природные соединения оксида кремния
Кремень
Яшма
Аметист
Агат
Кварц
Халцедон

Природные соединения  оксида кремнияКременьЯшмаАметистАгатКварцХалцедон

Слайд 3Выполни задания:
1.Сравните химические элементы (поставив знаки ,, вместо ).
a)Заряд ядра Si

* C
б)Радиус атома Si * C
c)Число электронов на внешнем уровне Si * C
д)Восстановительные свойства Si * C
e)Окислительные свойства Si * C

2. Закончите возможные уравнения реакций, укажите условия их протекания.
a)CO2 + NaOH  д) SiO2 + NaOH 
б)CO2 + CaO  e)SiO2 + CaO 
c)CO2 + H2O  ж) SiO2 + H2O 

3.Осуществите цепочку превращений. Найдите вещество Х. Определите степени окисления элементов. Назовите классы соединений.
SiSiO2 X H2SiO3

Выполни задания:1.Сравните химические элементы (поставив знаки ,, вместо ).a)Заряд ядра Si * Cб)Радиус атома Si * Cc)Число

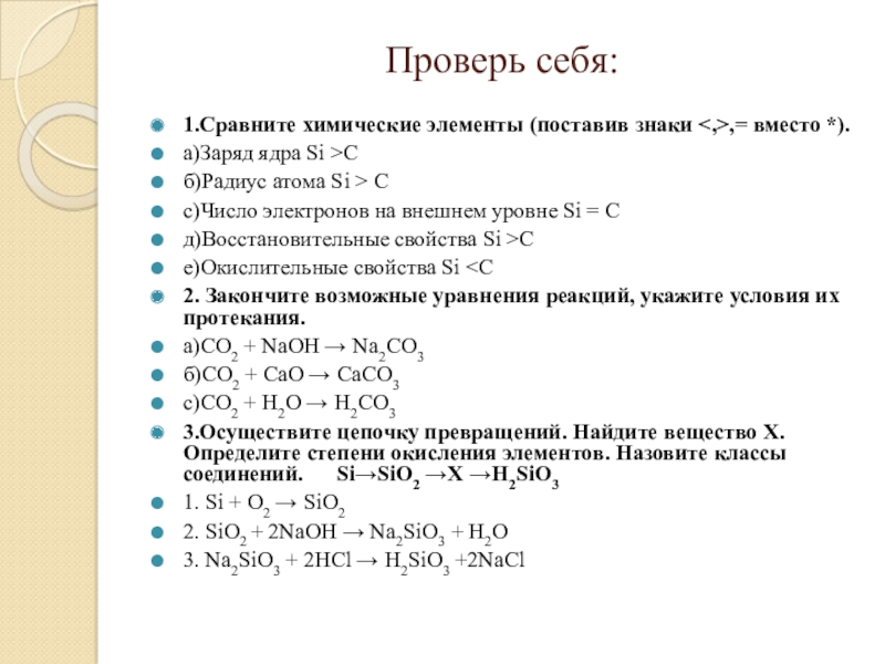
Слайд 4Проверь себя:
1.Сравните химические элементы (поставив знаки ,, вместо ).
a)Заряд ядра Si

C
б)Радиус атома Si  C
c)Число электронов на внешнем уровне Si  C
д)Восстановительные свойства Si C
e)Окислительные свойства Si C
2. Закончите возможные уравнения реакций, укажите условия их протекания.
a)CO2 + NaOH  Na2CO3
б)CO2 + CaO  CaCO3
c)CO2 + H2O  H2CO3
3.Осуществите цепочку превращений. Найдите вещество Х. Определите степени окисления элементов. Назовите классы соединений. SiSiO2 X H2SiO3
1. Si + O2  SiO2
2. SiO2 + 2NaOH  Na2SiO3 + H2O
3. Na2SiO3 + 2HCl  H2SiO3 +2NaCl

Проверь себя:1.Сравните химические элементы (поставив знаки ,, вместо ).a)Заряд ядра Si Cб)Радиус атома Si  Cc)Число электронов

Слайд 5Цель урока:
Знакомство с классами соединений кремния, их свойствами и значением.

Цель урока:Знакомство с классами соединений кремния, их свойствами и значением.

Слайд 6Проблема:
Как узнать свойства соединений кремния и их роль.

Проблема:Как узнать свойства соединений кремния и их роль.

Слайд 7План работы:
Выполнить лабораторную работу;
Изучить свойства соединений кремния по учебнику;
Заполнить таблицу в

рабочем листе.
План работы:Выполнить лабораторную работу;Изучить свойства соединений кремния по учебнику;Заполнить таблицу в рабочем листе.

Слайд 8Природные соединения оксида кремния
Кремень
Яшма
Аметист
Агат
Кварц
Халцедон

Природные соединения  оксида кремнияКременьЯшмаАметистАгатКварцХалцедон

Слайд 9Химические свойства оксида кремния

Химические свойства оксида кремния

Слайд 10Химические свойства силана, силицидов, кремниевой кислоты и силикатов

Химические свойства силана, силицидов, кремниевой кислоты и силикатов

Слайд 11Тест
1.Наиболее распространённое соединение кремния в природе – кремнезём. Его химическая формула…
А)

SiO2 В) H2SiO3
Б) Na2SiO3 Г) Si
2.Из характеристик кремниевой кислоты выберите неверную.
А) двухосновная В) сильная
Б) кислородсодержащая Г) нерастворимая
3.С какими из веществ SiO2 не вступает в реакцию:
А) Mg В) H2O
Б) C Г) NaOH
4.Какая схема отражает способ получения H2SiO3:
А) SiO2 + H2O  В) HCl + SiO2 
Б) Na2SiO3 + HCl  Г) SiH4 + H2O 
5.Какие свойства проявляет кремний в реакции: :
SiO2 +2С  Si +2CO↑.
А)окислительные Б)восстановительные
 


Тест1.Наиболее распространённое соединение кремния в природе – кремнезём. Его химическая формула…А) SiO2

Слайд 12Проверь себя:





Проверь себя:1А2В3В4Б5А

Слайд 13Задания для самостоятельной работы
1. Классифицируйте вещества: SiH4; Mg2Si; Na2SiO3; SiO2; H2SiO3;

Na2Si2O5
по классам соединений:
по видам химической связи:
по типам кристаллических решёток:
2.Продолжите возможные уравнения реакций:
a)SiO2 + KOH = b)SiO2 + H2O =
c)SiO2+ MgO = d)SiO2 + HCl =
3. Какая реакция протекает в растворе?
a)Na2CO3 + SiO2 = Na2SiO3 + CO2
b)Na2SiO3 + CO2 = Na2CO3 + SiO2
4. Дайте характеристику кремниевой кислоте:
по наличию кислорода:
по основности:
по растворимости в воде:
по степени электролитической диссоциации:
по летучести:
по стабильности:
5. Рассмотрите реакцию в свете ОВР: Si +NaOH +H2O  Na2SiO3 + H2↑
 
 

Задания для самостоятельной работы1. Классифицируйте вещества: SiH4; Mg2Si; Na2SiO3; SiO2; H2SiO3; Na2Si2O5по классам соединений:по видам химической связи:по

Слайд 14Проверь себя:
1.По классам:
летучие водородные соединения: SiH4
силициды: Mg2Si
соли: Na2SiO3, Na2Si2O5
оксиды: SiO2
кислоты:

H2SiO3

По видам химической связи:
Ковалентная полярная: SiO2, SiH4
Ионная: Mg2Si, Na2SiO3, Na2Si2O5, H2SiO3

По типам кристаллической решётки:
Ионная: Mg2Si, Na2SiO3, Na2Si2O5, H2SiO3
Молекулярная: SiH4
Атомная: SiO2
 

Проверь себя:1.По классам: летучие водородные соединения: SiH4силициды: Mg2Siсоли: Na2SiO3, Na2Si2O5оксиды: SiO2кислоты: H2SiO3По видам химической связи:Ковалентная полярная: SiO2,

Слайд 15Проверь себя:
2.Уравнения реакций:
a)SiO2 + 2KOH t K2SiO3 +H2O

b)SiO2 + H2O не идёт
c)SiO2+ MgO tMgSiO3 d)SiO2 + HCl не идёт
3. Реакция, протекающая в растворе.
b)Na2SiO3 + CO2 = Na2CO3 + SiO2
4. Кремниевая кислота:
Кислородсодержащая
Двухосновная
Нарастворимая
Слабая
Нелетучая
Нестабильная
5. ОВ реакция: Si +NaOH +H2O  Na2SiO3 + H2↑
Восстановитель Si0 -4е Si+4
Окислитель 2Н+1 +2еН20

Проверь себя:2.Уравнения реакций:a)SiO2 + 2KOH t K2SiO3 +H2O      b)SiO2 + H2O не

Слайд 16Домашнее задание:
§31, стр. 181-182;
материал рабочего листа;
карточка №1-5(по уровням)


Домашнее задание:§31, стр. 181-182;материал рабочего листа; карточка №1-5(по уровням)

Слайд 17Оцени свою работу на уроке:

Оцени свою работу на уроке:

Слайд 18Спасибо за урок!

Спасибо за урок!

Слайд 19Интернет-ресурсы:
http://moodle.tomedu.ru/mod/page/view.php?id=8893 Аметист
http://www.ezdixandi.com/forum/0-0-6-42-41 Агат
http://blogs.privet.ru/community/NEORDINAR.NO/67523386 Кварц
http://www.simplybeauty.ru/magiya/lechebnye-i-magicheskie-svoystva-halcedona.html Халцедон
http://salon-lada.tomsk.ru/?page=articles&ind=140 Яшма
http://www.geo-rus.ru/allfoto.htm Кремень

Интернет-ресурсы:http://moodle.tomedu.ru/mod/page/view.php?id=8893 Аметистhttp://www.ezdixandi.com/forum/0-0-6-42-41 Агатhttp://blogs.privet.ru/community/NEORDINAR.NO/67523386 Кварцhttp://www.simplybeauty.ru/magiya/lechebnye-i-magicheskie-svoystva-halcedona.html Халцедонhttp://salon-lada.tomsk.ru/?page=articles&ind=140 Яшмаhttp://www.geo-rus.ru/allfoto.htm Кремень

Что такое shareslide.ru?

Это сайт презентаций, где можно хранить и обмениваться своими презентациями, докладами, проектами, шаблонами в формате PowerPoint с другими пользователями. Мы помогаем школьникам, студентам, учителям, преподавателям хранить и обмениваться учебными материалами.


Для правообладателей

Яндекс.Метрика

Обратная связь

Email: Нажмите что бы посмотреть