Презентация, доклад по химии на тему: Фосфор и его соединения

Содержание

1s2 2s2 2p3N P1s2 2s2 2p6 3s2 3p3

Слайд 1Периодическая система химических
элементов Д.И. Менделеева

Периодическая система химическихэлементов Д.И. Менделеева

Слайд 21s2 2s2 2p3
N P
1s2

2s2 2p6 3s2 3p3
1s2 2s2	2p3N P1s2              2s2	2p6

Слайд 3В соединениях фосфор способен проявлять степень окисления –3
(в соединениях фосфора с

металлами — фосфидах), но чаще всего он проявляет свою максимальную положительную степень окисления +5,
реже +3.
В соединениях фосфор способен проявлять степень окисления –3(в соединениях фосфора с металлами — фосфидах), но чаще всего

Слайд 4Аллотропные модификации фосфора
Materialscientist

Аллотропные модификации фосфораMaterialscientist

Слайд 5Белый фосфор
Белый фосфор представляет собой легкоплавкое, летучее вещество, нерастворимое в воде,

но хорошо растворимое в сероуглероде.
Белый фосфорБелый фосфор представляет собой легкоплавкое, летучее вещество, нерастворимое в воде, но хорошо растворимое в сероуглероде.

Слайд 6Белый фосфор
Белый фосфор очень ядовит, легко окисляется на воздухе. Особым его

свойством является способность светиться в темноте вследствие его окисления.
Белый фосфорБелый фосфор очень ядовит, легко окисляется на воздухе. Особым его свойством является способность светиться в темноте

Слайд 7Красный фосфор
Красный фосфор — порошкообразное вещество тёмно-красного цвета, без запаха,
не растворяется

в воде и сероуглероде, не ядовит.

Окисление красного фосфора на воздухе протекает очень медленно, самовоспламеняться он не способен, в темноте не светится.
Красный фосфорКрасный фосфор — порошкообразное вещество тёмно-красного цвета, без запаха,не растворяется в воде и сероуглероде, не ядовит.Окисление

Слайд 8Красный фосфор

Красный фосфор

Слайд 9Чёрный фосфор
Поджечь чёрный фосфор можно, только предварительно сильно раскалив в атмосфере

чистого кислорода до 400 °С.

Удивительным свойством чёрного фосфора является его способность проводить электрический ток и свойства полупроводника.
Чёрный фосфорПоджечь чёрный фосфор можно, только предварительно сильно раскалив в атмосфере чистого кислорода до 400 °С.Удивительным свойством

Слайд 10Красный и черный фосфор обладают очень сложной структурой, поэтому в уравнениях

реакций их формулу записывают просто Р.

Р

Красный и черный фосфор обладают очень сложной структурой, поэтому в уравнениях реакций их формулу записывают просто Р.Р

Слайд 11Белый фосфор и красный фосфор обладают схожими химическими свойствами, однако белый

обладает большей реакционной способностью.
Белый фосфор и красный фосфор обладают схожими химическими свойствами, однако белый обладает большей реакционной способностью.

Слайд 12При взаимодействии фосфора с металлами образуются фосфиды.


2Р + 3Са = Са3Р2

При взаимодействии фосфора с металлами образуются фосфиды.2Р + 3Са = Са3Р2

Слайд 13Окисление фосфора кислородом


4Р + 5О2 = 2Р2О5

Окисление фосфора кислородом4Р + 5О2 = 2Р2О5

Слайд 14Получение фосфина РН3
Са3Р2 + 6НСl = 3CaCl2 + 2PH3↑

Получение фосфина РН3Са3Р2 + 6НСl = 3CaCl2 + 2PH3↑

Слайд 15Фосфин — это очень ядовитый газ, обладающий неприятным запахом, который легко

воспламеняется на воздухе.
Фосфин — это очень ядовитый газ, обладающий неприятным запахом, который легко воспламеняется на воздухе.

Слайд 16Оксид фосфора (V)

Оксид фосфора (V)

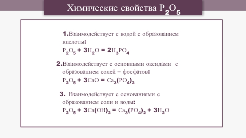
Слайд 17Химические свойства Р2О5
1.Взаимодействует с водой с образованием кислоты:
Р2О5 + 3Н2О =

2Н3РО4
Взаимодействует с основными оксидами с образованием солей – фосфатов:
Р2О5 + 3СаО = Са3(РО4)2
Взаимодействует с основаниями с
образованием соли и воды:
Р2О5 + 3Са(ОН)2 = Са3(РО4)2 + 3Н2О
Химические свойства Р2О51.Взаимодействует с водой с образованием кислоты:Р2О5 + 3Н2О = 2Н3РО4Взаимодействует с основными оксидами с образованием

Слайд 18Фосфорная кислота Н3РО4 — твёрдое, прозрачное, кристаллическое вещество, которое хорошо растворяется

в воде в любых соотношениях.
Фосфорная кислота Н3РО4 — твёрдое, прозрачное, кристаллическое вещество, которое хорошо растворяется в воде в любых соотношениях.

Слайд 19Фосфаты (Са3(РО4)2, Na3PO4)
Гидрофосфаты (СаHРО4, Na2HPO4)
Дигидрофосфаты (Са(H2РО4)2, NaH2PO4)
Типы солей, которые образует фосфорная

кислота
Фосфаты (Са3(РО4)2, Na3PO4)Гидрофосфаты (СаHРО4, Na2HPO4)Дигидрофосфаты (Са(H2РО4)2, NaH2PO4)Типы солей, которые образует фосфорная кислота

Слайд 20Качественным реактивом на фосфаты РО43- является нитрат серебра AgNO3.
4
3-
3 4
РО + 3Ag =

Ag PO ↓

жёлтый осадок

+

Качественным реактивом на фосфаты РО43- является нитрат серебра AgNO3.43-3	4РО	+ 3Ag = Ag PO ↓жёлтый осадок+

Слайд 21Фосфор в природе
Фосфориты
Апатиты
Фосфор в природе

Фосфор в природеФосфоритыАпатитыФосфор в природе

Слайд 22В промышленности фосфор получают из наиболее часто встречающегося фосфата кальция Ca3(PO4)2.

В промышленности фосфор получают из наиболее часто встречающегося фосфата кальция Ca3(PO4)2.

Слайд 25ДНК
РНК

ДНКРНК

Слайд 27Схема круговорота фосфора в природе
P
P
P
P
P
P
P
P
P
P
P

Схема круговорота фосфора в природеPPPPPPPPPPP

Слайд 28Применение фосфора
Спички
Фосфорная кислота

Применение фосфораСпичкиФосфорная кислота

Слайд 29Г. Бранд 1630–1710 гг.
Фосфор был открыт в 1669 г. немецким алхимиком

Г. Брандом, а своё название получил за способность светиться в темноте, в переводе с греческого фосфор означает «светоносный».
Г. Бранд 1630–1710 гг.Фосфор был открыт в 1669 г. немецким алхимиком Г. Брандом, а своё название получил

Что такое shareslide.ru?

Это сайт презентаций, где можно хранить и обмениваться своими презентациями, докладами, проектами, шаблонами в формате PowerPoint с другими пользователями. Мы помогаем школьникам, студентам, учителям, преподавателям хранить и обмениваться учебными материалами.


Для правообладателей

Яндекс.Метрика

Обратная связь

Email: Нажмите что бы посмотреть