Презентация, доклад на тему Окислительно-восстановительные реакции.

Содержание

Понятие окислительно-восстановительных реакций Окислительно-восстановительные реакции (ОВР) - химические реакции, протекающие с изменением степени окисления элементов, входящих в состав реагирующих веществ.

Слайд 1Окислительно-восстановительные реакции.
Руководитель: Власов А.П.
Автор: Кукушкин В.Н.

Окислительно-восстановительные реакции. Руководитель: Власов А.П.Автор: Кукушкин В.Н.

Слайд 2Понятие окислительно-восстановительных реакций
Окислительно-восстановительные реакции (ОВР) - химические реакции, протекающие

с изменением степени окисления элементов, входящих в состав реагирующих веществ.
Понятие окислительно-восстановительных реакций Окислительно-восстановительные реакции (ОВР) - химические реакции, протекающие  с изменением степени окисления элементов, входящих

Слайд 3Значение ОВР
ОВР чрезвычайно распространены. С ними связаны процессы обмена веществ в

живых организмах, дыхание, гниение, брожение, фотосинтез. ОВР обеспечивают круговорот веществ в природе. Их можно наблюдать при сгорании топлива, коррозии и выплавке металлов. С их помощью получают щелочи, кислоты и другие ценные химические вещества. ОВР лежат в основе преобразования энергии взаимодействующих химических веществ в эклектическую энергию в аккумуляторах гальванических элементах.
Значение ОВР	ОВР чрезвычайно распространены. С ними связаны процессы обмена веществ в живых организмах, дыхание, гниение, брожение, фотосинтез.

Слайд 4Окисление - процесс отдачи электронов атомом, молекулой или ионом.
Атом превращается в

положительно заряженный ион:
Zn0 – 2e → Zn2+
Отрицательно заряженный ион становится нейтральным атомом:
2Cl- -2e →Cl20
S2- -2e →S0
Величина положительно заряженного иона (атома) увеличивается соответственно числу отданных электронов: Fe2+ -1e →Fe3+
Mn+2 -2e →Mn+4



Окисление - процесс отдачи электронов атомом, молекулой или ионом. Атом превращается в положительно заряженный ион:

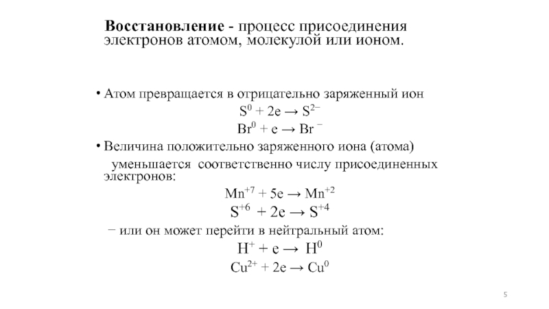
Слайд 5 Восстановление - процесс присоединения электронов атомом, молекулой или ионом.


Атом

превращается в отрицательно заряженный ион
S0 + 2e → S2−
Br0 + e → Br −
Величина положительно заряженного иона (атома)
уменьшается соответственно числу присоединенных электронов:
Mn+7 + 5e → Mn+2
S+6 + 2e → S+4
− или он может перейти в нейтральный атом:
Н+ + е → Н0
Cu2+ + 2e → Cu0

Восстановление - процесс присоединения электронов атомом, молекулой или ионом.Атом превращается в отрицательно заряженный ионS0 +

Слайд 6 Восстановители - атомы, молекулы или

ионы, отдающие электроны. Они в процессе
ОВР окисляются


Типичные восстановители:
● атомы металлов с большими атомными радиусами (I-А, II-А группы), а так же Fe, Al, Zn
● простые вещества-неметаллы: водород, углерод, бор;
● отрицательно заряженные ионы: Cl−, Br−, I−, S2−, N−3. Не являются восстановителем фторид- ионы F−.
● ионы металлов в низшей с.о.: Fe2+,Cu+,Mn2+,Cr3+;
● сложные ионы и молекулы, содержащие атомы с промежуточной с.о.: SO32−, NO2−; СО, MnO2 и др.

Восстановители - атомы, молекулы или    ионы, отдающие электроны. Они в

Слайд 7 Окислители - атомы, молекулы или ионы, присоединяющие электроны. Они

в процессе ОВР восстанавливаются

Типичные окислители:
● атомы неметаллов VII-А, VI-А, V-A группы в составе простых веществ
● ионы металлов в высшей с.о.:
Cu2+, Fe3+,Ag+ …
● сложные ионы и молекулы, содержащие атомы с высшей и высокой с.о.: SO42−, NO3−, MnO4−, СlО3−, Cr2O72-, SO3, MnO2 и др.

Окислители - атомы, молекулы или ионы, присоединяющие электроны. Они в процессе ОВР восстанавливаются  Типичные

Слайд 8 На проявление окислительно-восстановительных свойств влияет такой фактор, как устойчивость молекулы или

иона. Чем прочнее частица, тем в меньшей степени она проявляет окислительно-восстановительные свойства. Например, азот имеет высокую электроотрицательность и мог бы быть сильным окислителем в виде простого вещества, но в его молекуле тройная связь, молекула очень устойчивая, азот химически пассивен.Или НСLO более сильный окислитель в растворе, чем НСLO4, так как НСLO – менее устойчивая кислота. Если химический элемент находится в промежуточной степени окисления, то он проявляет свойства и окислителя, и восстановителя.



На проявление окислительно-восстановительных свойств влияет такой фактор, как устойчивость молекулы или иона. Чем прочнее частица, тем в

Слайд 9Степени окисления серы: -2,0,+4,+6
Н2S-2 - восстановитель
2Н2S+3O2=2H2O+2SO2
S0,S+4O2 – окислитель и восстановитель
S+O2=SO2

2SO2+O2=2SO3 (восстановитель)
S+2Na=Na2S SO2+2H2S=3S+2H2O (окислитель)
Н2S+6O4 - окислитель
Cu+2H2SO4=CuSO4+SO2+2H2O

Степени окисления серы: -2,0,+4,+6 Н2S-2 - восстановитель2Н2S+3O2=2H2O+2SO2S0,S+4O2 – окислитель и восстановительS+O2=SO2

Слайд 10Определение степеней окисления атомов химических элементов
С.о. атомов х/э в составе простого

вущества = 0
Алгебраическая сумма с.о. всех элементов в составе иона равна заряду иона
Алгебраическая сумма с.о. всех элементов в составе сложного вещества равна 0.

K+1 Mn+7 O4-2

1+х+4(-2)=0

Определение степеней окисления атомов химических элементовС.о. атомов х/э в составе простого вущества = 0Алгебраическая сумма с.о. всех

Слайд 11Классификация окислительно-восстановительных реакций
Реакции межмолекулярного окисления
2Al0 + 3Cl20 → 2Al+3 Cl3-1
Реакции внутримолекулярного

окисления
2KCl+5O3-2 →2KCl-1 + 3O20
Реакции диспропорционирования, дисмутации
(самоокисления-самовосстановления):
3Cl20 + 6KOH (гор.) →KCl+5O3 +5KCl-1+3H2O
2N+4O2+ H2O →HN+3O2 + HN+5O3



Классификация окислительно-восстановительных реакцийРеакции межмолекулярного окисления2Al0 + 3Cl20 → 2Al+3 Cl3-1Реакции внутримолекулярного окисления2KCl+5O3-2 →2KCl-1 + 3O20Реакции диспропорционирования, дисмутации

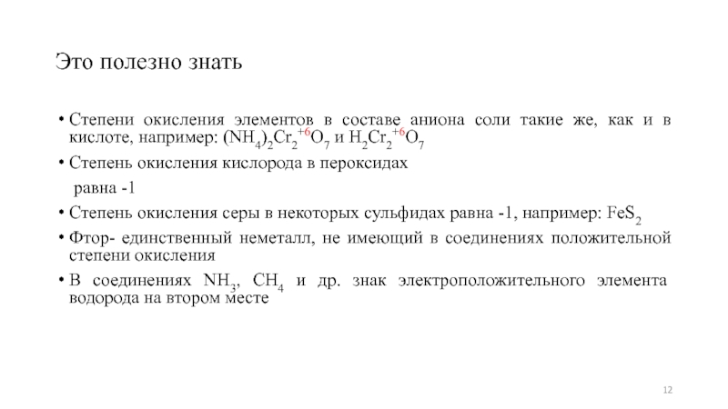
Слайд 12Это полезно знать
Степени окисления элементов в составе аниона соли такие же,

как и в кислоте, например: (NH4)2Cr2+6O7 и H2Cr2+6O7
Степень окисления кислорода в пероксидах
равна -1
Степень окисления серы в некоторых сульфидах равна -1, например: FeS2
Фтор- единственный неметалл, не имеющий в соединениях положительной степени окисления
В соединениях NH3, CH4 и др. знак электроположительного элемента водорода на втором месте

Это полезно знатьСтепени окисления элементов в составе аниона соли такие же, как и в кислоте, например: (NH4)2Cr2+6O7

Слайд 13Окислительные свойства концентрированной серной кислоты
Продукты восстановления серы:
H2SO4 + оч.акт. металл (Mg,

Li, Na…) → H2S
H2SO4 + акт. металл (Mn, Fe, Zn…) → S
H2SO4 + неакт. металл (Cu, Ag, Sb…) → SO2
H2SO4 + HBr → SO2
H2SO4 + неметаллы (C, P, S…) → SO2
Примечание: часто возможно образование смеси этих продуктов в различных пропорциях



Окислительные свойства концентрированной серной кислотыПродукты восстановления серы:H2SO4 + оч.акт. металл (Mg, Li, Na…) → H2SH2SO4 + акт.

Слайд 14Пример:
H2SO4 + оч.акт. металл (Mg, Li, Na…) → H2S

+ оч.акт. металл


Пример:H2SO4 + оч.акт. металл (Mg, Li, Na…) → H2S+ оч.акт. металл →

Слайд 15Продукты восстановления перманганат – иона в различных средах

Продукты восстановления   перманганат – иона в различных средах

Слайд 16Пероксид водорода в окислительно-восстановительных реакциях

Пероксид водорода в окислительно-восстановительных реакциях

Слайд 17Азотная кислота в окислительно-восстановительных реакциях
Продукты восстановления азота:
Концентрированная HNO3: N+5 +1e →

N+4 (NO2)
(Ni, Cu, Ag, Hg; C, S, P, As, Se); пассивирует Fe, Al, Cr
Разбавленная HNO3: N+5 +3e → N+2 (NO)
(Металлы в ЭХРНМ Al …Cu; неметаллы S, P, As, Se)
Разбавленная HNO3: N+5 +4e → N+1 (N2O) Ca, Mg, Zn
Разбавленная HNO3: N+5 +5e → N0 (N2)
Очень разбавленная: N+5 + 8e → N-3 (NH4NO3)
(активные металлы в ЭХРНМ до Al)

Азотная кислота в окислительно-восстановительных реакцияхПродукты восстановления азота:Концентрированная HNO3: N+5 +1e → N+4 (NO2)  (Ni, Cu, Ag,

Слайд 18Спасибо за внимание!

Спасибо за внимание!

Что такое shareslide.ru?

Это сайт презентаций, где можно хранить и обмениваться своими презентациями, докладами, проектами, шаблонами в формате PowerPoint с другими пользователями. Мы помогаем школьникам, студентам, учителям, преподавателям хранить и обмениваться учебными материалами.


Для правообладателей

Яндекс.Метрика

Обратная связь

Email: Нажмите что бы посмотреть