Презентация, доклад по физике на тему Задачи по динамике

ПРИМЕРЫ ТИПОВЫХ ЗАДАЧЗадача № 1.  Какое ускорение приобретет тело массой 500 г под действием силы 0,2 Н?Задача № 2.  Сила 30 Н сообщает телу ускорение 0,4 м/с. Какая сила сообщит тому же телу ускорение 2 м/с2 ?Задача № 3.  Какую

Слайд 1


Слайд 2ПРИМЕРЫ ТИПОВЫХ ЗАДАЧ
Задача № 1.  Какое ускорение приобретет тело массой 500 г

под действием силы 0,2 Н?
Задача № 2.  Сила 30 Н сообщает телу ускорение 0,4 м/с. Какая сила сообщит тому же телу ускорение 2 м/с2 ?
Задача № 3.  Какую скорость приобретает тело массой 3 кг под действием силы, равной 9 Н, по истечении 5 с?
ПРИМЕРЫ ТИПОВЫХ ЗАДАЧЗадача № 1.  Какое ускорение приобретет тело массой 500 г под действием силы 0,2 Н?Задача №

Слайд 3Задача № 4.  Сколько времени потребуется автомобилю массой 700 кг, чтобы разогнаться

из состояния покоя до скорости 72 км/ч, если сила тяги двигателя 1,4 кН?
Задача № 5.  Поезд массой 500 т, трогаясь с места, через 25 с набрал скорость 18 км/ч. Определите силу тяги.
Задача № 6.  Под действием постоянной силы, равной 10 Н, тело движется прямолинейно так, что зависимость координаты тела от времени описывается уравнением х = 3 — 2t + t2. Определите массу тела.
Задача № 4.  Сколько времени потребуется автомобилю массой 700 кг, чтобы разогнаться из состояния покоя до скорости 72

Слайд 4Задача № 1.  Какое ускорение приобретет тело
массой 500 г под действием

силы 0,2 Н?
Задача № 1.  Какое ускорение приобретет тело массой 500 г под действием силы 0,2 Н?

Слайд 5Задача № 2.  Сила 30 Н сообщает телу ускорение 0,4 м/с.
Какая

сила сообщит тому же телу ускорение 2 м/с2 ?
Задача № 2.  Сила 30 Н сообщает телу ускорение 0,4 м/с. Какая сила сообщит тому же телу ускорение

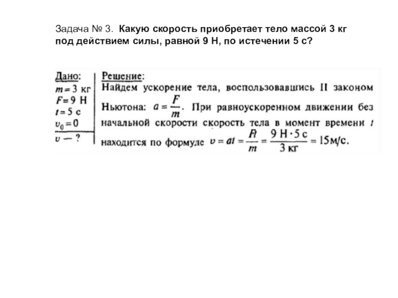
Слайд 6Задача № 3.  Какую скорость приобретает тело массой 3 кг
под действием

силы, равной 9 Н, по истечении 5 с?
Задача № 3.  Какую скорость приобретает тело массой 3 кг под действием силы, равной 9 Н, по истечении

Слайд 7Задача № 4.  Сколько времени потребуется автомобилю массой 700 кг,
чтобы разогнаться

из состояния покоя до скорости 72 км/ч, если сила
тяги двигателя 1,4 кН?
Задача № 4.  Сколько времени потребуется автомобилю массой 700 кг, чтобы разогнаться из состояния покоя до скорости 72

Слайд 8Задача № 5.  Поезд массой 500 т, трогаясь с места, через 25

с
набрал скорость 18 км/ч. Определите силу тяги.
Задача № 5.  Поезд массой 500 т, трогаясь с места, через 25 с набрал скорость 18 км/ч. Определите

Слайд 9Задача № 6.  Под действием постоянной силы, равной 10 Н, тело
движется

прямолинейно так, что зависимость координаты тела
от времени описывается уравнением х = 3 — 2t + t2. Определите массу тела.
Задача № 6.  Под действием постоянной силы, равной 10 Н, тело движется прямолинейно так, что зависимость координаты тела

Что такое shareslide.ru?

Это сайт презентаций, где можно хранить и обмениваться своими презентациями, докладами, проектами, шаблонами в формате PowerPoint с другими пользователями. Мы помогаем школьникам, студентам, учителям, преподавателям хранить и обмениваться учебными материалами.


Для правообладателей

Яндекс.Метрика

Обратная связь

Email: Нажмите что бы посмотреть