Презентация, доклад по русскому языку на тему Грамматичексие признаки личных местоимений

Отечество, инженер, галерея, путешествие.ЧТО ОБЩЕГО?

Слайд 1теовочсет, ренежни,
ялегера, етупештевис

теовочсет, ренежни, ялегера, етупештевис

Слайд 2Отечество, инженер,
галерея, путешествие.
ЧТО ОБЩЕГО?

Отечество, инженер, галерея, путешествие.ЧТО ОБЩЕГО?

Слайд 3число
род
склонение
падеж
одуш/неодуш
Признаки имени существительного

число родсклонениепадежодуш/неодушПризнаки имени существительного

Слайд 4 Щенок ещё ничего не умеет,
потому что щенок

ещё маленький.
Сестра не успела выгулять щенка,
потому что сестра опаздывала
в школу.

Речевые ошибки.

Щенок ещё ничего не умеет, потому что щенок ещё маленький.Сестра не успела выгулять щенка,

Слайд 5Щенок ещё ничего не умеет,
потому что щенок ещё маленький.
Сестра не

успела выгулять щенка,
потому что сестра опаздывала
в школу.
Щенок ещё ничего не умеет, потому что щенок ещё маленький.Сестра не успела выгулять щенка, потому что сестра

Слайд 6Местоимение – часть речи, которая
указывает на предметы, НО
не называет

их.
Местоимение – часть речи, которая указывает на предметы, НО не называет их.

Слайд 7Личные местоимения
я
мы
ты
вы
он, она, оно
они

Личные местоименияямытывыон, она, оноони

Слайд 8Цель: научиться определять грамматические
признаки местоимений.
Тема: «Грамматические признаки личных местоимений»

Цель: научиться определять грамматические признаки местоимений. Тема: «Грамматические признаки личных местоимений»

Слайд 9Личные местоимения
я
мы
ты
вы
он, она, оно
они

Личные местоименияямытывыон, она, оноони

Слайд 10Склонение личных местоимений

Склонение личных местоимений

Слайд 11Видел её (она) – ... л, ... ч, ... падеж.
Бежал

за вами (вы) – ... л, ... ч, ... падеж.
Говорил обо мне (я) – ... л, ... ч, ... падеж.
Видел её (она) –  ... л, ... ч, ... падеж.Бежал за вами (вы) –  ...

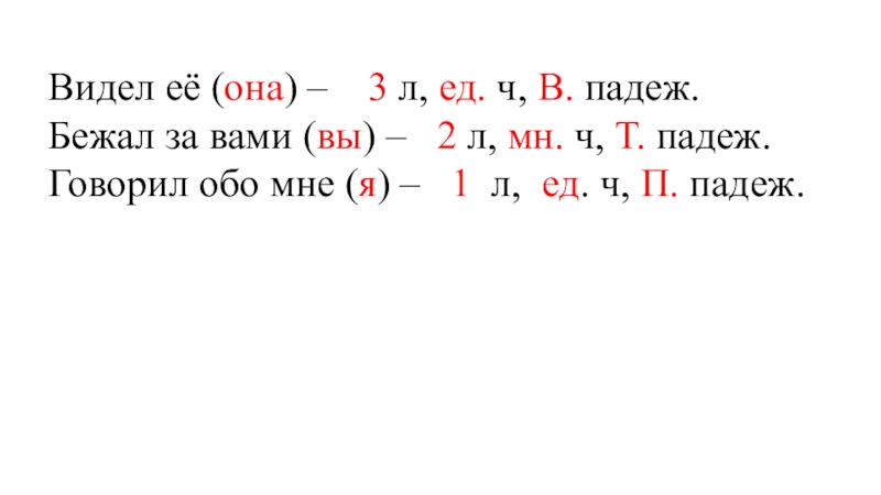
Слайд 12Видел её (она) – 3 л, ед. ч, В. падеж.
Бежал

за вами (вы) – 2 л, мн. ч, Т. падеж.
Говорил обо мне (я) – 1 л, ед. ч, П. падеж.
Видел её (она) –  3 л, ед. ч, В. падеж.Бежал за вами (вы) –  2

Что такое shareslide.ru?

Это сайт презентаций, где можно хранить и обмениваться своими презентациями, докладами, проектами, шаблонами в формате PowerPoint с другими пользователями. Мы помогаем школьникам, студентам, учителям, преподавателям хранить и обмениваться учебными материалами.


Для правообладателей

Яндекс.Метрика

Обратная связь

Email: Нажмите что бы посмотреть