Презентация, доклад по математике на тему Вычитание дробей с одинаковыми знаменателями

ДробьюДеленияЧислительНа сколько частей разделили целоеЧислитель большеЗнаменатель меньшеРазделить на знаменатель и умножить на числитель дроби

Слайд 1МАТЕМАТИКА
Открытый урок математики в 4 «А» классе.

Учитель: Румянцева Е.А.

МАТЕМАТИКАОткрытый урок математики в 4 «А» классе. Учитель: Румянцева Е.А.

Слайд 3Дробью
Деления
Числитель
На сколько частей разделили целое
Числитель больше
Знаменатель меньше
Разделить на знаменатель и умножить

на числитель дроби
ДробьюДеленияЧислительНа сколько частей разделили целоеЧислитель большеЗнаменатель меньшеРазделить на знаменатель и умножить на числитель дроби

Слайд 41,3 группы


2,4 группы


5,6 группы


1,3 группы 2,4 группы 5,6 группы

Слайд 5
Алгоритм сложения дробей с одинаковыми знаменателями.
1.К числителю одной дроби прибавить числитель

другой дроби.

2. В знаменатель суммы записать их общий знаменатель.
Алгоритм сложения дробей с  одинаковыми знаменателями.1.К числителю одной дроби прибавить числитель другой дроби.2. В знаменатель суммы

Слайд 6Решение уравнения

Решение уравнения

Слайд 7Цель: Научится вычитать дроби и построить алгоритм вычитания дробей с одинаковыми

знаменателями.


Тема: Вычитание дробей с одинаковыми знаменателями.
Цель: Научится вычитать дроби и построить алгоритм вычитания дробей с одинаковыми знаменателями.Тема: Вычитание дробей с одинаковыми знаменателями.

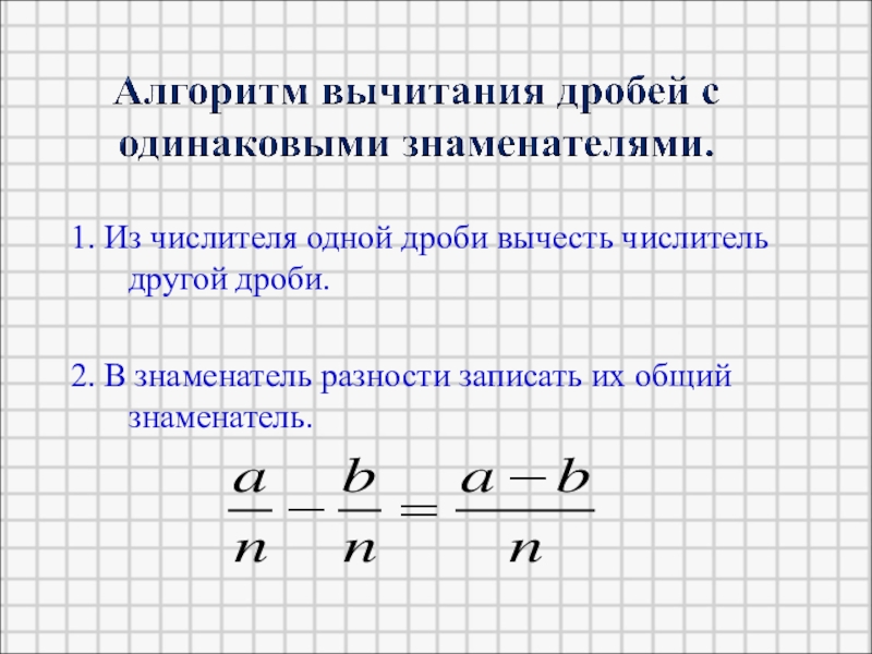
Слайд 8Алгоритм вычитания дробей с одинаковыми знаменателями.
1. Из числителя одной дроби вычесть

числитель другой дроби.

2. В знаменатель разности записать их общий знаменатель.



Алгоритм вычитания дробей с одинаковыми знаменателями.1. Из числителя одной дроби вычесть числитель другой дроби.2. В знаменатель разности

Слайд 9

Чтобы выполнить вычитание дробей с
одинаковым знаменателем, нужно

из числителя
одной дроби вычесть числитель другой дроби, а
знаменатель оставить без изменений.
Чтобы выполнить вычитание дробей с одинаковым знаменателем, нужно из числителя одной дроби вычесть числитель

Слайд 10Назовите тему урока.

Как выполнять вычитание дробей с одинаковыми знаменателями?

Назовите тему урока.Как выполнять вычитание дробей с одинаковыми знаменателями?

Слайд 12 Домашнее задание 1. Выучить правило

стр. 10 2. стр.11 №7. 3. стр. 12 №15
Домашнее задание   1. Выучить правило стр. 10  2.

Слайд 13Спасибо за работу
на уроке

Спасибо за работу на уроке

Что такое shareslide.ru?

Это сайт презентаций, где можно хранить и обмениваться своими презентациями, докладами, проектами, шаблонами в формате PowerPoint с другими пользователями. Мы помогаем школьникам, студентам, учителям, преподавателям хранить и обмениваться учебными материалами.


Для правообладателей

Яндекс.Метрика

Обратная связь

Email: Нажмите что бы посмотреть