Презентация, доклад по математике на тему Деление многозначных чисел на однозначные. Решение задач на приведение к единице

Содержание

Тема урока: Деление многозначных чисел на однозначные. Составные задачи на приведение к единице.Цель урока: - формировать умения учащихся делить многозначные числа на однозначные; - совершенствовать навыки в решении составных

Слайд 1Урок математики №63 в 4-А КЛАССЕ с использованием ИКТ на тему «

Деление многозначных чисел на однозначные. Составные задачи на приведение к единице.» Учитель начальных классов, высшей квалификациооной категории, учитель – методист Евсеева Елена Васильевна
Урок математики №63  в 4-А КЛАССЕ  с использованием ИКТ  на тему « Деление многозначных

Слайд 2
Тема урока: Деление многозначных чисел на однозначные. Составные задачи на приведение

к единице.


Цель урока: - формировать умения учащихся делить многозначные числа на однозначные;
- совершенствовать навыки в решении составных задач, которые включают действия на привидение к единице;
- формировать коммуникативную компетентность;
- расширять знания учащихся о подводном животном мире;
- развивать навыки самоконтроля, взаимоконтроля, внимания, мышления;
- воспитывать настойчивость, любопытство, желание беречь природу.


Тип урока: урок формирования умений и навыков.


Форма проведения: урок – путешествие.
Тема урока: Деление многозначных чисел на однозначные. Составные задачи на приведение 	    к единице.Цель

Слайд 3Девиз урока:


Старательно, дружно работать,
Царицу-математику знать.
Наука-математика
Точна и очень правильна.
Только тот ее

знает,
Кто внимание и ум проявляет
Девиз урока:Старательно, дружно работать,Царицу-математику знать.Наука-математика Точна и очень правильна.Только тот ее знает, Кто внимание и ум проявляет

Слайд 4Аутотренинг.


Сидим - с ровной осанкой!
Размышляем – быстро!
Отвечаем – правильно!
Пишем – каллиграфически

красиво!
Обещаем быть внимательными, старательными,
активными, дисциплинированными.
Аутотренинг.Сидим - с ровной осанкой!Размышляем – быстро!Отвечаем – правильно!Пишем – каллиграфически красиво!Обещаем быть внимательными, старательными,активными, дисциплинированными.

Слайд 5Е И Д Л Н Е

Е


ДЕЛЕНИЕ
Е  И  Д  Л  Н  Е  Е ДЕЛЕНИЕ

Слайд 6Вид морского дна без жителей

Вид морского дна без жителей

Слайд 7Рыба-клоун

Рыба-клоун

Слайд 8В каком месяце есть число 28?
В каждом
Сколько углов останется в

прямоугольнике, если отрезать от него один угол?
5
Петух на одной ноге весит 8 кг. Сколько он будет весить на двух ногах?
8 кг
Винни-Пух бежал к бочонку с мёдом 15 мин, а его друг Пятачок ¼ часа. Кто из них раньше прибежит к бочонку с мёдом?
Одинаково

В каком месяце есть число 28? В каждомСколько углов останется в прямоугольнике, если отрезать от него один

Слайд 9Дельфин в подводном царстве

Дельфин в подводном царстве

Слайд 10Игра «Математическая цепочка»
1000 – 550
: 9

: 2
* 3
+ 25
100


240 : 10
* 2
: 6
* 5
* 100
4000


500 + 600
: 100
* 7
+ 23
: 10
10

Игра «Найди ошибку»

2045
*3
6035

1




_5305
3848
1469
↓↓
57




_4215|5__
40_ 845
_21
20_
_15
15
0

3

Игра «Математическая цепочка»1000 – 550     : 9     : 2

Слайд 11Морской петух

Морской петух

Слайд 12Математический диктант
Масса камчатского краба 7 кг. Сколько масса 20 таких крабов?
У

кашалота 70 зубов, это на 180 меньше, чем у дельфина. Сколько зубов у дельфина?
Лев бежит со скоростью 72 км/ч, это вдвое больше чем скорость акулы. С какой скоростью движется акула?
Летающая рыба 4 прыжками может преодолеть расстояние 200 м. сколькими прыжками она преодолеет расстояние 500 м?
Масса новорожденного синего китенка 2 т, а слонёнок на 200 кг меньше. Сколько весит слонёнок?

Ответы:
140 кг;
250;
36 км/ч;
10;
1800 кг.
Математический диктантМасса камчатского краба 7 кг. Сколько масса 20 таких крабов?У кашалота 70 зубов, это на 180

Слайд 1490 * 2 = 180 (км/ч) – скорость дельфина;
120 * 6

= 720 (км/ч) – скорость акулы;
720 – 180 = 540 (км/ч) – разница.
90 * 2 = 180 (км/ч) – скорость дельфина;120 * 6 = 720 (км/ч) – скорость акулы;720

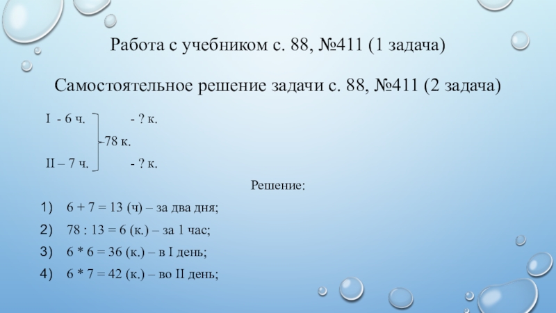
Слайд 15Работа с учебником с. 88, №411 (1 задача) Самостоятельное решение задачи с.

88, №411 (2 задача)

I - 6 ч. - ? к.
78 к.
II – 7 ч. - ? к.
Решение:
6 + 7 = 13 (ч) – за два дня;
78 : 13 = 6 (к.) – за 1 час;
6 * 6 = 36 (к.) – в I день;
6 * 7 = 42 (к.) – во II день;

Работа с учебником с. 88, №411 (1 задача)  Самостоятельное решение задачи с. 88, №411 (2 задача)I

Слайд 17Физкультминутка
Рыбки плавают в воде,
Рыбкам весело гулять.
С рыбками хотим мы все
Вместе понырять.
Раз

– прогнулись, потянулись,
На носочки поднялись.
Влево, вправо повернулись,
И друг другу улыбнулись.
Рыбки хвостиком махнули,
На морское дно нырнули.
ФизкультминуткаРыбки плавают в воде,Рыбкам весело гулять.С рыбками хотим мы всеВместе понырять.Раз – прогнулись, потянулись,На носочки поднялись.Влево, вправо

Слайд 18Медуза в подводном мире

Медуза в подводном мире

Слайд 1934104|6____ 94056|4____
Самостоятельная работа – с. 83, № 376.
I

в. – 768 : 8; 8334 : 6.
II в. – 2367 : 3; 9268 : 7.

I в. – 96; 1389.
II в. – 789; 1324.
34104|6____    94056|4____Самостоятельная работа – с. 83, № 376.I в. – 768 : 8;	8334 :

Слайд 21Тестовые задания
1. 240 : (6 * 2) = □
а) 12; б)

20; в) 30; г) 120;
2. 1240 : 4 = □
а) 387; б) 301; в) 3010; г) 310;
3. Длинна комнаты 6 м, ширина – в 2 раза меньше. Чему равна площадь комнаты?
а) 8 м2; б) 15 м2; в) 18 м2; г) 40 м2;
4. Два комбайна за 4 часа тратят 200 л топлива, каждый поровну. Сколько литров топлива тратит 1 комбайн за 1 час работы?
а) 25 л; б) 50 л; в) 30 л; г) 40 л.
Тестовые задания1. 240 : (6 * 2) = □а) 12; б) 20; в) 30; г) 120;2. 1240

Слайд 22Самопроверка
1 – Б ( 20 );
2 – Г ( 310 );
3

– В ( 18 м2 );
4 – А ( 25 л).
Самопроверка1 – Б ( 20 );2 – Г ( 310 );3 – В ( 18 м2 );4

Слайд 24Домашнее задание: решить задачу с. 85 без номера, примеры№ 393
Хорошо мы

все считали,
Знания большие добывали.
И скажу я вам в конце,
- Дети, все вы – МОЛОДЦЫ!!!
Домашнее задание:  решить задачу с. 85 без номера,  примеры№ 393Хорошо мы все считали,Знания большие добывали.И

Что такое shareslide.ru?

Это сайт презентаций, где можно хранить и обмениваться своими презентациями, докладами, проектами, шаблонами в формате PowerPoint с другими пользователями. Мы помогаем школьникам, студентам, учителям, преподавателям хранить и обмениваться учебными материалами.


Для правообладателей

Яндекс.Метрика

Обратная связь

Email: Нажмите что бы посмотреть