Презентация, доклад по математике Длина окружности (3 урок)

Математический  диктант   1)Если  стороны  многоугольника  являются  хор-дами,  то  окружность  называется… 2)Если  стороны  многоугольника  являются  касательными  к  окружности ,то  многоугольник  назы-вается… 3)  Если  сторона  правильного  многоугольника  стягивает  дугу окружности, равную 36 градусам, то  многоугольник  имеет …сторон. 4)Сторона правильного  многоугольника, вписан-ного  в

Слайд 1Длина окружности
9класс

Длина окружности9класс

Слайд 2Математический  диктант  
1)Если  стороны  многоугольника  являются  хор-дами,  то  окружность  называется…
 2)Если

 стороны  многоугольника  являются  касательными  к  окружности ,то  многоугольник  назы-вается…
 3)  Если  сторона  правильного  многоугольника  
стягивает  дугу окружности, равную 36 градусам, то  многоугольник  имеет …сторон.
 4)Сторона правильного  многоугольника, вписан-ного  в  окружность  радиуса  R,  вычисляется  по  формуле … 
Математический  диктант   1)Если  стороны  многоугольника  являются  хор-дами,  то  окружность  называется… 2)Если  стороны  многоугольника  являются  касательными  к  окружности

Слайд 3Представим окружность из тонкой нити. Разрежем

нить в какой-нибудь точке, распрямим её и получим отрезок, длина которого и есть длина окружности.

Понятие длины окружности.

Тонкая нить

С





Представим окружность из тонкой нити.      Разрежем нить в какой-нибудь точке, распрямим её

Слайд 4




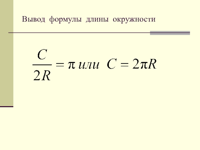
Вывод формулы длины окружности



Длина окружности –

это предел, к которому стремится периметр правильного вписанного многоугольника при неограниченном увеличении числа его сторон.

Периметр любого вписанного в
окружность многоугольника является
приближённым значением
длины окружности.


При увеличении числа сторон правильный многоугольник всё ближе и ближе «прилегает» к окружности


Вывод формулы длины окружности    Длина окружности – это предел, к которому стремится  периметр

Слайд 5O1
Свойство длины окружности.
Отношение длины окружности к её диаметру есть одно и

тоже число для всех окружностей.

Дано:
Окр (О1;R1) ,Oкр(O2;R2),
C1 – длина Oкр(O1; R1),
C2 – длина Oкр(O2; R2).
Доказать:




O2



O1Свойство длины окружности.Отношение длины окружности к её диаметру есть одно и тоже число для всех окружностей. Дано:

Слайд 6По свойству пропорции
Доказательство:
1) Впишем в каждую окружность правильный n-угольник.






Если число сторон

неограниченно увеличивать, то n→

Пусть Р1, Р2 – их периметры;
а аn1, an2 – их стороны.
Тогда P1= n.an1=


Ч.т.д.

P1→C1, P2→C2 тогда

По свойству пропорцииДоказательство:1) Впишем в каждую окружность правильный n-угольник.Если число сторон неограниченно увеличивать, то n→  Пусть

Слайд 7Число «пи».
Число π – бесконечная десятичная дробь.
π – первая буква греческого

слова окружность, периферия.
Впервые такое обозначение ввел в 1706 году английский математик Джонс. Общепринятым это обозначение стало в 1736 году, после одной из работ Эйлера, великого математика, физика, астронома.
π = 3,141592653589793238462643… (24 знака).
Вычисление как можно большего числа точных цифр числа π с помощью ЭВМ занимает математиков и в настоящее время. Так в 1988 году японский ученый Ясума Канеда вычислил 400 миллионов точных цифр после запятой. Это не только спортивный интерес, но это необходимо и для изучения случайных процессов…В школьном же курсе математики π =3,14.

Число «пи».Число π – бесконечная десятичная дробь.π – первая буква греческого слова окружность, периферия.Впервые такое обозначение ввел

Слайд 8Вывод формулы длины окружности


Вывод формулы длины окружности

Слайд 9Вопросы для повторения.
Сформулируйте основное свойство длины окружности. На чем основывается его

доказательство?
Как вычисляется длина окружности по формуле?
Какое число обозначается буквой и чему равно его приближённое значение?
Как изменится длина окружности, если радиус окружности уменьшить (увеличить в) K раз ?

Вопросы для повторения.Сформулируйте основное свойство длины окружности. На чем основывается его доказательство?Как вычисляется длина окружности по формуле?Какое

Слайд 10


Заполнить таблицу.

С=2πR , π = 3,14


Слайд 11 .
Ответы.

.Ответы.

Слайд 12
Радиус окружности увеличился на 1 м. На сколько при этом увеличилась

длина окружности?

Радиус окружности увеличился на 1 м. На сколько при этом увеличилась длина окружности?

Слайд 13




R

1м1мR1м

Слайд 14Закрепление изученного материала (решение задач)
№ 1104(а). Найти длину окружности описанной около

правильного треугольника со стороной а.

(в). Найти длину окружности описанной около равнобедренного треугольника с основанием а и стороной b

Закрепление изученного материала (решение задач)№ 1104(а). Найти длину окружности описанной около правильного треугольника со стороной а.(в). Найти

Слайд 15
№ 1104(а). Найти длину окружности описанной около правильного треугольника со стороной

а.

Выразите R через а.




Подставьте в формулу длины окружности.

№ 1104(а). Найти длину окружности описанной около правильного треугольника со стороной а.Выразите R через а.Подставьте в формулу

Слайд 16 R

O
R
H



Дано: △ АВС – равнобедренный, вписан в О(О; R); АВ=AС=b, BC=a.





№ 1104 (в). Найти длину окружности описанной около равнобедренного треугольника с основанием а и

А

В

С

ВН=

Из △АВН: АН2=

Так как АО=R,то ОН=

стороной b.

Найти: С.

Решение. 1)


R      O R    H

Слайд 17

№ 1104 (в). Найти длину окружности описанной около равнобедренного треугольника

с основанием а и стороной b

Из △ВОН: BО2=OH2+BH2=R2=


А

В

С



Н

C=

О

Ответ:

=

№ 1104 (в). Найти длину окружности описанной около равнобедренного треугольника с основанием а и стороной b

Что такое shareslide.ru?

Это сайт презентаций, где можно хранить и обмениваться своими презентациями, докладами, проектами, шаблонами в формате PowerPoint с другими пользователями. Мы помогаем школьникам, студентам, учителям, преподавателям хранить и обмениваться учебными материалами.


Для правообладателей

Яндекс.Метрика

Обратная связь

Email: Нажмите что бы посмотреть