Презентация, доклад на тему Лучшая индивидуальная модель психолого-педагогического сопровождения семей с детьми, попавших в трудную жизненную ситуацию

Семья, находящаяся в трудной жизненной ситуации - семья, попавшая в ситуацию, объективно нарушающую жизнедеятельность членов семьи (инвалидность, сиротство, безнадзорность, безработица, малообеспеченность, болезнь, отсутствие определенного места жительства, конфликты и жестокое обращение в семье, и тому подобное) и

Слайд 1 Муниципальное бюджетное дошкольное образовательное учреждение детский

сад №68
346407, Ростовская область, г. Новочеркасск, ул. Ленгника, 9
телефон (88635) 24-25-21, e-mail:novoch68sad@mail.ru


Материалы для муниципального этапа конкурса создания
«Лучшей индивидуальной модели психолого-педагогического сопровождения семей с детьми, попавших в трудную семейную ситуацию»

в рамках

Всероссийского конкурса городов России
«Семья и город-растим вместе»


Выполнила: педагог-психолог
МБДОУ детский сад №68
Кротенко Елена Сергеевна


Ростов- на-Дону
2018-2019 уч. год


Муниципальное бюджетное дошкольное образовательное учреждение детский сад №68346407, Ростовская область, г. Новочеркасск,

Слайд 2Семья, находящаяся в трудной жизненной ситуации -
семья, попавшая в

ситуацию, объективно нарушающую жизнедеятельность членов семьи (инвалидность, сиротство, безнадзорность, безработица, малообеспеченность, болезнь, отсутствие определенного места жительства, конфликты и жестокое обращение в семье, и тому подобное) и которую не может преодолеть самостоятельно, в связи с чем нуждается в специальной поддержке и помощи специалистов.
Семья, находящаяся в трудной жизненной ситуации - семья, попавшая в ситуацию, объективно нарушающую жизнедеятельность членов семьи (инвалидность,

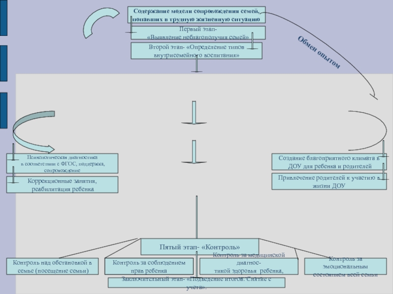
Слайд 3Содержание модели сопровождения семей,
попавших в трудную жизненную ситуацию
Первый этап-
«Выявление

неблагополучия семей»

Второй этап- «Определение типов
внутрисемейного воспитания»


Обмен опытом





Создание благоприятного климата в
ДОУ для ребенка и родителей

Привлечение родителей к участию в
жизни ДОУ

Коррекционные занятия,
реабилитация ребенка

Психологическая диагностика
в соответствии с ФГОС, поддержка,
сопровождение










Пятый этап- «Контроль»

Контроль над обстановкой в
семье (посещение семьи)

Контроль за соблюдением
прав ребенка

Контроль за эмоциональным
состоянием всей семьи

Контроль за медицинской диагнос-
тикой эдоровья ребенка, взрослого

Контроль за соблюдением
прав ребенка

Заключительный этап- «Подведение итогов. Снятие с учета».


Содержание модели сопровождения семей, попавших в трудную жизненную ситуациюПервый этап- «Выявление неблагополучия семей»Второй этап- «Определение типов внутрисемейного

Слайд 4Киберпространство стало неотъемлемой частью реальной жизни большинства современных родителей и детей.

Главная задача: помочь родителям научиться лучше понимать своих детей, находить конструктивные решения кризисных ситуаций и формировать гармоничные детско-родительские отношения.


Киберпространство стало неотъемлемой частью реальной жизни большинства современных родителей и детей.   Главная задача: помочь родителям

Слайд 5Как же помочь родителям узнать мнение экспертов?
Главным направлением в деятельности

международных организаций ООН, ЕС, ЮНЕСКО и ЮНИСЕФ по обеспечению защиты прав ребенка является подготовка программ, проектов, методических материалов для педагогов, детей, родителей и специалистов различных областей, работающих с детьми. В нормативно-правовую базу которых входят официальные документы, регламентирующие обеспечение и защиту прав ребенка.
Как же помочь родителям узнать мнение  экспертов? Главным направлением в деятельности международных организаций ООН, ЕС, ЮНЕСКО

Слайд 6

Декларация и план действий – «Мир,
пригодный для жизни детей» (2002)


.











Официальные документы из нормативно-правовой базы ООН и ЕС, регламентирующие обеспечение и защиту прав ребенка






Всемирная Декларация об обеспечении
выживания, защиты и развития детей (1990)


Европейская декларация о
свободе обмена информацией в Интернете (2003)










Декларация прав ребенка (1959)

Декларация и план действий – «Мир,пригодный для жизни детей» (2002) . Официальные документы из нормативно-правовой базы

Слайд 7 Правовые сайты для педагогов и родителей











Фонд поддержки детей находящихся

в трудной жизненной ситуации. Фонд осуществляет реализацию программ и проектов отобранных в ходе конкурсов,  стимулируя развитие эффективных форм и методов работы  в помощь родителям и детям. Здесь можно познакомиться с ежегодной выставкой-форумом «Вместе ради детей», принять участие в акции «Добровольцы детям», познакомиться с результатами социологических исследований по работе с детьми, попавшими в трудную жизненную ситуацию.









 http://www.detskiedomiki.ru




«Детские домики»  На сайте представлена информация о жизни детей в детских домах и о семейных формах устройства детей сирот. Сайт «Детский домик» предназначен как специалистам общественных организаций, так и частным лицам. Сайт посвящен проблеме детей не имеющих свою семью, девиз сайта - "Забота о детях с особыми нуждами". Также сайт полезен для семей, которые хотят усыновить ребенка, Имеется база адресов детских домов России.

http://www.fond-detyam.ru/


http://www.edu.ru
Портал «Российское образование» это крупнейший  образовательный каталог в России, который содержит информацию о Интернет-ресурсах, ссылки на законы, стандарты и документы, регламентирующие образовательную деятельность. 


www.ya-roditel.ru/
«Я – родитель» - Интернет портал для ответственных пап и мам и всех, кто хочет ими стать. Здесь можно получить консультацию психолога, юриста и педагога, принять участие в различных конкурсах, прочесть новые статьи об исследованиях в области педагогики и психологии и права, познакомиться с методиками воспитания детей и подростков, поделиться опытом воспитания и многое другое.

Правовые сайты для педагогов и родителейФонд поддержки детей находящихся в трудной жизненной ситуации. Фонд осуществляет реализацию

Что такое shareslide.ru?

Это сайт презентаций, где можно хранить и обмениваться своими презентациями, докладами, проектами, шаблонами в формате PowerPoint с другими пользователями. Мы помогаем школьникам, студентам, учителям, преподавателям хранить и обмениваться учебными материалами.


Для правообладателей

Яндекс.Метрика

Обратная связь

Email: Нажмите что бы посмотреть