Презентация, доклад по биологии на тему Химический состав клетки

Содержание

Проверка домашнего задания1. Что изучает наука цитология?Строение клетки и принцип её жизнедеятельностиСтроение организма и принцип его жизнедеятельностиСтроение экосистемы и принцип её жизнедеятельностиСтроение биосферы и принцип её жизнедеятельности2. Какому учёному удалось впервые увидеть клетки?А. в. ЛевенгукР. ГукМ.

Слайд 1Биология 10 класс
«Особенности химического состава клетки»

Биология 10 класс«Особенности химического состава клетки»

Слайд 2Проверка домашнего задания
1. Что изучает наука цитология?
Строение клетки и принцип её

жизнедеятельности
Строение организма и принцип его жизнедеятельности
Строение экосистемы и принцип её жизнедеятельности
Строение биосферы и принцип её жизнедеятельности
2. Какому учёному удалось впервые увидеть клетки?
А. в. Левенгук
Р. Гук
М. Шлейден
Т. Шванн
3. Что описал Антони ван Левенгук?
Эритроциты
Сперматозоиды
Микроорганизмы
Все перечисленное
4. Кем были сформулированы основные положения клеточной теории?
А. в. Левенгуком
Р. Гуком
М. Шлейденом , Т. Шванном
Ч. Дарвином


Проверка домашнего задания1. Что изучает наука цитология?Строение клетки и принцип её жизнедеятельностиСтроение организма и принцип его жизнедеятельностиСтроение

Слайд 3Проверка домашнего задания
5. Каково основное положение клеточной теории?
Все произошло в результате

естественного отбора
Универсальной единицей живого является клетка
Все признаки организма передаются по наследству
Ядро, цитоплазм, клеточная мембрана основные части клетки
6. Основной метод цитологии?
Метод ультрацентрифугирования
Метод репродукции
Метод ЭКГ
Метод геометрической прогрессии
7. Открыл явление фагоцитоз?
Гиппократ
Луи Пастер
Г. Мендель
И.И. Мечников
8. Чем электронный микроскоп отличается от светового микроскопа?
Цветом корпуса
Использованием пучка электронов
Возможностью увидеть мельчайшие объекты
C и b

Проверка домашнего задания5. Каково основное положение клеточной теории?Все произошло в результате естественного отбораУниверсальной единицей живого является клеткаВсе

Слайд 4Проверка работы
Ответы:
1. a
2. b
3. d
4. c
5. b
6. a
7. d
8. D
Обработка результатов:
Если

допущена 1 ошибка – отметка «5»
Если допущены 2 - 3 ошибки – отметка «4»
Если допущены 4 ошибки – отметка «3»
Если допущено 5 и более ошибок – отметка «2»
Проверка работыОтветы:1. a2. b3. d4. c5. b6. a7. d8. DОбработка результатов:Если допущена 1 ошибка – отметка «5»Если

Слайд 5Давайте подумаем.
«Читая Менделеева»

Другого ничего в природе нет
Ни здесь, ни там,

в космических глубинах:
Все – от песчинок малых до планет-
Из элементов состоит единых.
Как формула, как график трудовой
Строй Менделеевской системы строгой. Вокруг тебя творится мир живой……
Степан Щипачев


Давайте подумаем.«Читая Менделеева»Другого ничего в природе нет Ни здесь, ни там, в космических глубинах: Все – от

Слайд 6Тема урока:
«Особенности химического состава клетки»

Тема урока:«Особенности химического состава клетки»

Слайд 7Задачи урока:
1.Выяснить, какие химические элементы (вещества) входят в состав клетки;
2. Выяснить

на какие группы они делятся, что входит в состав групп, каковы свойства элементов;
3. Выяснить, как избыток или недостаток химических элементов (веществ) может влиять на жизнедеятельность клетки (организма);

Задачи урока:1.Выяснить, какие химические элементы (вещества) входят в состав клетки;2. Выяснить на какие группы они делятся, что

Слайд 8План урока:
1. Классификация, содержание, роль химических элементов в клетке.
2. Свойства воды

и её биологическая роль
3. Химические вещества клетки.
4. Органические вещества в клетке (мини-исследование)
5. Выводы.
6. Домашнее задание
7. Рефлексия.


План урока:1. Классификация, содержание, роль химических элементов в клетке.2. Свойства воды и её биологическая роль 3. Химические

Слайд 9Ответьте на вопросы
Что такое химический элемент?
Что вы знаете о химическом составе

клетки?
Что известно из курса биологии о роли химических элементов в жизни организмов?
Ответьте на вопросыЧто такое химический элемент?Что вы знаете о химическом составе клетки?Что известно из курса биологии о

Слайд 10Задание
Используя п. 6 стр. 26 составьте схему «Классификация химических элементов, входящих

в состав клетки»

Классификация химических элементов




ЗаданиеИспользуя п. 6 стр. 26 составьте схему «Классификация химических элементов, входящих в состав клетки»Классификация химических элементов

Слайд 11Элементы, входящие в состав клетки
Макроэлементы
99% всей массы
клетки
O, C, H,

N, S, P,
K, Mg, Na, Ca, Fe, Cl.

Микроэлементы
ионы тяжелых
металлов,
входящих в состав
ферментов, гормонов
0,0001%
Cu, Zn, I, F.

Ультрамикро-
элементы
концентрация
в клетке
0,000001%
Au, Ra, Cs, Be,
U, Hg, Se.

Элементы, входящие в состав клеткиМакроэлементы99% всей массы клетки O, C, H, N, S, P,K, Mg, Na, Ca,

Слайд 13Макроэлементы:
В живых организмах преобладающими элементами являются водород, кислород, углерод и азот. Кроме этого выделяют

ещё два важных для живых организмов элемента, а именно: фосфор и серу.
Эти 6 элементов, а именно углерод, водород, азот, кислород, фосфор и сера (C, H, N, O, P, S), называют органогенными, или биогенными элементами, так как именно они входят в состав органических соединений, а элементы кислород и водород, кроме того, образуют молекулы воды. На долю соединений биогенных элементов приходится 98% от массы любой клетки.

Макроэлементы:В живых организмах преобладающими элементами являются водород, кислород, углерод и азот. Кроме этого выделяют ещё два важных для живых организмов

Слайд 14Макроэлементы
Важнейшей отличительной способностью элементов C, H, N, O является то, что они образуют прочные ковалентные связи, и

из всех атомов, образующих ковалентные связи, они самые легкие. Кроме этого, углерод, азот и кислород образуют одинарные и двойные связи, благодаря которым они могут давать самые разнообразные химические соединения. Атомы углерода способны также образовывать тройные связи, как с другими углеродными атомами, так и атомами азота и другими химическими элементами. Углерод вступает в прочную связь с водой. Всё это объясняет разнообразие соединений углерода в природе.




Пример структурных формул
различных соединений углерода.
МакроэлементыВажнейшей отличительной способностью элементов C, H, N, O является то, что они образуют прочные ковалентные связи, и из всех атомов, образующих ковалентные связи,

Слайд 15Роль микроэлементов и ультрамикроэлементов
Посмотрите на слайд и сделайте вывод: «Какова

роль микроэлементов и ультрамикроэлементов
в жизни человека?»
Роль микроэлементов и ультрамикроэлементов Посмотрите на слайд и сделайте вывод: «Какова роль микроэлементов и ультрамикроэлементовв жизни человека?»

Слайд 16Функции химических элементов в клетке

Функции химических элементов в клетке

Слайд 17Примеры животных и растений накапливающих в теле некоторые химические элементы.
Лучевики

(кальций и стронций




Водоросль (йод)
Примеры животных и растений накапливающих в теле некоторые химические элементы. Лучевики (кальций и стронцийВодоросль (йод)

Слайд 18Разгадай подсказку: «Всего в живой природе известно 118 химических элементов, а

24 из них чаще всего, используются в составе клетки, почему?»

О

H

H

H

H

O





Разгадай подсказку: «Всего в живой природе известно 118 химических элементов, а 24 из них чаще всего, используются

Слайд 19Вода – уникальнейшее создание природы:
Потому, что:
1. 24 химических элемента легко растворяются

в воде;
2. все биохимические реакции протекают в водных растворах;
3. Вода - среда для транспорта различных веществ (гомеостаз);
Но это еще не все свойства воды…..
Со свойствами воды мы лучше познакомимся на следующем уроке.
Вода – уникальнейшее создание природы:Потому, что:1. 24 химических элемента легко растворяются в воде;2. все биохимические реакции протекают

Слайд 21 Мини-исследование: «Запасные вещества клетки»
Цель работы: обнаружить крахмал в клубне картофеля, белки

в семенах бобовых растений, жиры в семянке подсолнечника (запасные вещества клетки)
Ход работы:
1. Найти крахмал в клубне картофеля.
Сделать вывод.
2. Найти белок в семенах бобовых растений.
Сделайте вывод.
3. Найти жир в семени подсолнечника.
Сделайте вывод.
4. Сделать общий вывод мини-исследования.


Мини-исследование: «Запасные вещества клетки»Цель работы: обнаружить крахмал в клубне картофеля, белки в семенах бобовых растений,

Слайд 22Выводы урока.
Одним из основных общих признаков живых организмов является единство их

элементного химического состава.
В живой природе обнаружено около 118 химических элементов. Все биоэлементы делятся на макроэлементы, микроэлементы и ультрамикроэлементы.
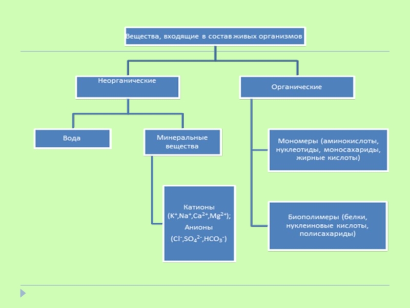
В состав клетки входят органические и неорганические вещества.
К неорганическим вещества относятся вода и минеральные соли, которые играют важнейшие роль в клетке.
К органическим веществам относятся белки, жиры, углеводы и прочие биополимеры
Для полноценной работы клетка должна получать все необходимые химические элементы и вещества в полном объеме
Выводы урока.Одним из основных общих признаков живых организмов является единство их элементного химического состава.В живой природе обнаружено

Слайд 23Домашнее задание.
Параграф 6 изучить;
Стр. 28-29, ответить на 1, 4 вопросы письменно;
Дополнительно:

любых 2 задания в печатной тетради по заданной теме;
Домашнее задание.Параграф 6 изучить;Стр. 28-29, ответить на 1, 4 вопросы письменно;Дополнительно: любых 2 задания в печатной тетради

Слайд 24Рефлексия.
Оцените уровень знаний по данной теме: низкий, средний, высокий.
Выставите себе

отметку за работу на уроке:
Активен весь урок, работаю в содружестве с учителем, все понял, могу научить другого – отметка «5»
Средняя активность на уроке, старался работать с учителем, многое понял, пока не могу научить другого – отметка «4»
Не активен на уроке, вопросы учителя ставят врасплох, многое еще предстоит понять самостоятельно, требуется помощь одноклассника – отметка «3»
Ничего не понял, над всем материалом предстоит еще работать, необходимо повторное объяснение учителя, одноклассника – отметка «2»

Рефлексия.Оцените уровень знаний по данной теме: низкий, средний, высокий. Выставите себе отметку за работу на уроке: Активен

Что такое shareslide.ru?

Это сайт презентаций, где можно хранить и обмениваться своими презентациями, докладами, проектами, шаблонами в формате PowerPoint с другими пользователями. Мы помогаем школьникам, студентам, учителям, преподавателям хранить и обмениваться учебными материалами.


Для правообладателей

Яндекс.Метрика

Обратная связь

Email: Нажмите что бы посмотреть