Презентация, доклад семинара Особенности проверки и оценивания выполнения заданий ОГЭ с развернутым ответом по математике

Содержание

Семинар «Особенности проверки и оценивания выполнения заданий ОГЭ с развернутым ответом по математике».Автор: Ковалева Наталья Иннокентьевна учитель математики МБОУ Кулешовская СОШ №16.Для кого: учителей математики общеобразовательных учреждений, экспертов по проверке работ ОГЭ.

Слайд 1Особенности проверки и оценивания выполнения заданий ОГЭ с развернутым ответом по

математике.

МБОУ Кулешовская СОШ №16

Учитель математики: Ковалева Н.И.

Особенности проверки и оценивания выполнения заданий ОГЭ с развернутым ответом по математике. МБОУ Кулешовская СОШ №16Учитель математики:

Слайд 2Семинар «Особенности проверки и оценивания выполнения заданий ОГЭ с развернутым ответом

по математике».
Автор: Ковалева Наталья Иннокентьевна учитель математики МБОУ Кулешовская СОШ №16.
Для кого: учителей математики общеобразовательных учреждений, экспертов по проверке работ ОГЭ.

Семинар «Особенности проверки и оценивания выполнения заданий ОГЭ с развернутым ответом по математике».Автор: Ковалева Наталья Иннокентьевна учитель

Слайд 3Повышение объективности результатов государственной итоговой аттестации по программам основного общего образования

в форме основного государственного экзамена (далее ОГЭ) во многом определяется качеством экспертной проверки предметными комиссиями выполнения заданий с развернутым ответом.

Порядок проведения государственной итоговой аттестации по образовательным программам основного общего образования (приказ №1394 от 25.12.2013) устанавливает обязательность прохождения экспертами, проверяющими экзаменационные работы обучающихся, "дополнительного профессионального образования, включающего в себя практические занятия (не менее 18 часов) по оцениванию образцов экзаменационных работ в соответствии с критериями оценивания экзаменационных работ по соответствующему учебному предмету, определяемыми Рособрнадзором".

Повышение объективности результатов государственной итоговой аттестации по программам основного общего образования в форме основного государственного экзамена (далее

Слайд 4В 2016 году в структуре заданий КИМ ОГЭ по математике с

развёрнутым ответом изменений не произошло, а вот в критериях оценивания их выполнения произошли серьезные изменения: каждое задание второй части теперь оценивается в два балла.
В 2016 году в структуре заданий КИМ ОГЭ по математике с развёрнутым ответом изменений не произошло, а

Слайд 5Начисление баллов за задания работы

Начисление баллов за задания работы

Слайд 6Тематическая принадлежность заданий осталась в основном неизменной. А именно, в 2016

году, задание №21 – упрощение алгебраических выражений, решение уравнений, решение систем уравнений, решение неравенств, №22 – решение текстовой задачи, №23 – построение графика функции, №24 – задача на вычисление по геометрии, №25 – задача по геометрии на доказательство, №26 – геометрическая задача по геометрии высокого уровня сложности.
Тематическая принадлежность заданий осталась в основном неизменной. А именно, в 2016 году, задание №21 – упрощение алгебраических

Слайд 7Фактически во второй части работы представлены три разных уровня. Первые задания

(задание 21 – алгебраическое, задание 24 – геометрическое) наиболее простые. Как правило, они направлены на проверку владения формально-оперативными алгебраическими навыками: преобразование выражения, решение уравнения, неравенства, систем, построение графика, и умению решить несложную геометрическую задачу на вычисление. По уровню сложности эти задания немногим превышают обязательный уровень.
Фактически во второй части работы представлены три разных уровня. Первые задания (задание 21 – алгебраическое, задание 24

Слайд 8Следующие два задания (задание 22 – алгебраическое, задание 25 – геометрическое)

более высокого уровня, они сложнее предыдущих и в техническом, и в логическом отношении. При хорошем выполнении первой части правильное выполнение этих заданий соответствует отметке «5».
И, наконец, последние два задания (задание 23 – алгебраическое, задание 26 – геометрическое) высокого уровня сложности, они требуют свободного владения материалом и довольно высокого уровня математического развития.
Следующие два задания (задание 22 – алгебраическое, задание 25 – геометрическое) более высокого уровня, они сложнее предыдущих

Слайд 9Схема перевода общего балла в отметки по 5-балльной шкале

Схема перевода общего балла в отметки по 5-балльной шкале

Слайд 10Общие подходы к формированию критериев оценивания.
Требования к выполнению заданий с

развернутым ответом заключаются в следующем: решение должно быть математически грамотным и полным, из него должен быть понятен ход рассуждений учащегося. Оформление решения должно обеспечивать выполнение указанных выше требований, а в остальном может быть произвольным. Не следует требовать от учащихся слишком подробных комментариев (например, описания алгоритмов). Лаконичное решение, не содержащее неверных утверждений, все выкладки которого правильны, следует рассматривать как решение без недочетов.
Общие подходы к формированию критериев оценивания.  Требования к выполнению заданий с развернутым ответом заключаются в следующем:

Слайд 11 Если решение заданий 21–26 удовлетворяет этим требованиям, то выставляется полный балл

– 2 балла за каждое задание.
Если в решении допущена ошибка непринципиального характера (вычислительная, погрешность в терминологии или символике и др.), не влияющая на правильность общего хода решения (даже при неверном ответе) и позволяющая, несмотря на ее наличие, сделать вывод о владении материалом, то учащемуся засчитывается балл, на 1 меньший указанного, что и отражено в критериях оценивания заданий с развернутым ответом.

Если решение заданий 21–26 удовлетворяет этим требованиям, то выставляется полный балл – 2 балла за каждое задание.

Слайд 12Критерии разработаны применительно к одному из возможных решений, а именно, к

тому, которое описано в рекомендациях. При наличии в работах учащихся других решений критерии вырабатываются предметной комиссией с учетом описанных общих подходов. Решения учащихся могут содержать недочеты, не отраженные в критериях, но которые, тем не менее, позволяют оценить результат выполнения задания положительно (со снятием одного балла). В подобных случаях решение о том, как квалифицировать такой недочет, принимает предметная комиссия.

Критерии разработаны применительно к одному из возможных решений, а именно, к тому, которое описано в рекомендациях. При

Слайд 14Небольшое уточнение с «ошибка или описка» до «ошибки или описки» подчеркивает

тот факт, что 1 балл допускается ставить в тех случаях, когда единственная вычислительная ошибка (описка) стала причиной того, что неверен ответ.
К вычислительным ошибкам не относятся ошибки в формулах при решении квадратного уравнения, действиях с числами с разными знаками, упрощении выражений со степенями и корнями и т.д.
Небольшое уточнение с «ошибка или описка» до «ошибки или описки» подчеркивает тот факт, что 1 балл допускается

Слайд 15Решение.
Комментарий.
Работа интересная – записан верный ответ. Но присутствуют в последних

строках ошибки
Оценка эксперта: 0 баллов.
Решение.Комментарий. Работа интересная – записан верный ответ. Но присутствуют в последних строках ошибкиОценка эксперта: 0 баллов.

Слайд 16 Задание 21
Разложите на множители:

Ответ:

Решение.
.

Задание 21 Разложите на множители:Ответ:Решение..

Слайд 17Примеры выполнения заданий учащимися
Пример 1.




За решение выставляется 1 балл, так как

оно не содержит ошибок, но разложение на множители не доведено до конца.

Примеры выполнения заданий учащимисяПример 1.За решение выставляется 1 балл, так как оно не содержит ошибок, но разложение

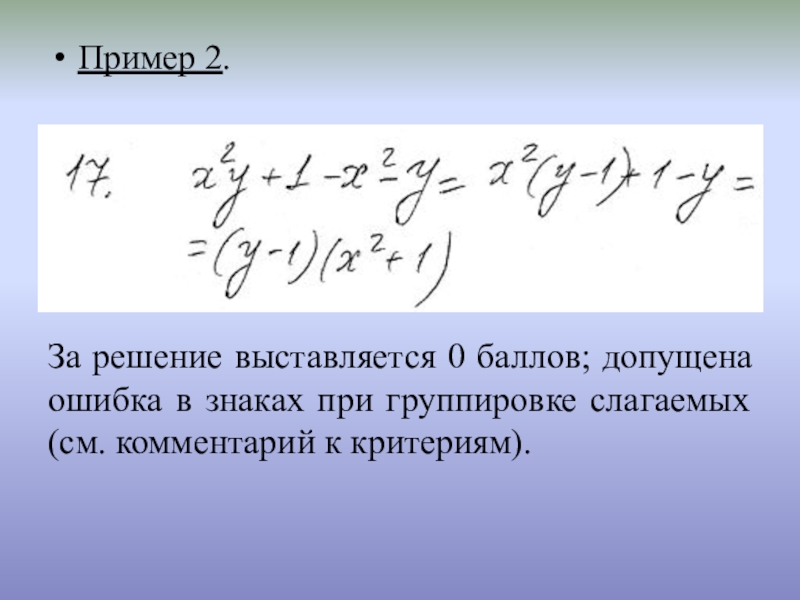
Слайд 18Пример 2.





За решение выставляется 0 баллов; допущена ошибка в знаках при

группировке слагаемых (см. комментарий к критериям).


Пример 2.За решение выставляется 0 баллов; допущена ошибка в знаках при группировке слагаемых (см. комментарий к критериям).

Слайд 192. Сократите дробь

Ответ:

Решение. Корни квадратного трехчлена

2. Сократите дробь Ответ:Решение. Корни квадратного трехчлена

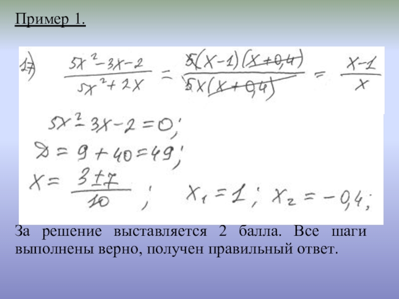
Слайд 20Пример 1.









За решение выставляется 2 балла. Все шаги выполнены верно,

получен правильный ответ.

Пример 1. За решение выставляется 2 балла. Все шаги выполнены верно, получен правильный ответ.

Слайд 21Пример 2.







Сокращение дроби выполнено верно. Но так как при указании ОДЗ

допущена ошибка (хотя нахождение области определения дроби в данном случае не требуется), за решение выставляется 1 балл.
Пример 2.Сокращение дроби выполнено верно. Но так как при указании ОДЗ допущена ошибка (хотя нахождение области определения

Слайд 22 Задание
Решите неравенство
Ответ: . Другая  возможная

форма ответа:  

Решение. 1) Определим знак разности . Так как  и , то
2) Получаем неравенство: .
Отсюда .
Задание Решите неравенствоОтвет:       . Другая  возможная форма ответа:  Решение. 1)

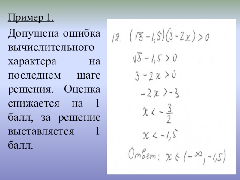
Слайд 23Пример 1.
Допущена ошибка вычислительного характера на последнем шаге решения. Оценка

снижается на 1 балл, за решение выставляется 1 балл.
Пример 1. Допущена ошибка вычислительного характера на последнем шаге решения. Оценка снижается на 1 балл, за решение

Слайд 24Пример 2







Допущена ошибка принципиального характера в алгоритме решения неравенства. За решение

выставляется 0 баллов.
Пример 2Допущена ошибка принципиального характера в алгоритме решения неравенства. За решение выставляется 0 баллов.

Слайд 252. Постройте график функции

, где


При каких значениях х функция принимает значения, меньшие 2?
Ответ: график изображен на рисунке 1; 
при



Рис. 1

2. Постройте график функции        , гдеПри каких значениях х функция

Слайд 26Пример 1.









За решение выставляется 0 баллов. Учащийся должен был выделить

каким-либо способом (например, жирно) собственно график заданной функции.
Пример 1. За решение выставляется 0 баллов. Учащийся должен был выделить каким-либо способом (например, жирно) собственно график

Слайд 27Пример 2.









График построен правильно, отсутствует ответ на вопрос. В соответствии с

критериями выставляется 1 балл.

Пример 2.График построен правильно, отсутствует ответ на вопрос. В соответствии с критериями выставляется 1 балл.

Слайд 283. Найдите область определения выражения:

Ответ:
Решение. Область определения выражения задается условиями
Решим

неравенство ; ;
; Из условия
Имеем Отсюда:

3. Найдите область определения выражения:Ответ:Решение. Область определения выражения задается условиями Решим неравенство

Слайд 29Пример 1










За решение выставляется 1 балл. Ход рассуждений понятен, он

правильный, получен верный ответ. Балл снижен за некорректное пояснение, приведенное в начале решения.
Пример 1 За решение выставляется 1 балл. Ход рассуждений понятен, он правильный, получен верный ответ. Балл снижен

Слайд 30Пример 2.

Пример 2.

Слайд 31За решение выставляется 0 баллов; в нем содержится более одной ошибки,

поэтому оно соответствует графе «Другие случаи, не соответствующие указанным критериям». Учащимся, во-первых, допущена вычислительная ошибка при нахождении корней квадратного трехчлена; во-вторых, решив квадратное неравенство (с учетом найденных корней) и правильно наложив ограничение на знаменатель дроби, он не сумел объединить полученные результаты в правильный вывод.
За решение выставляется 0 баллов; в нем содержится более одной ошибки, поэтому оно соответствует графе «Другие случаи,

Слайд 324. Найдите сумму всех отрицательных членов арифметической прогрессии – 8,6; –

8,4; … .
Ответ:
Решение. 1) Найдем разность прогрессии:
2) Найдем число отрицательных членов прогрессии. Составим формулу n-го члена:
Решим неравенство ; получим  . Значит,
3)

4. Найдите сумму всех отрицательных членов арифметической прогрессии – 8,6; – 8,4; … .Ответ:Решение. 1) Найдем разность

Слайд 33Пример 1.

Ход решения верный, но допущена вычислительная ошибка (при

нахождении разности арифметической прогрессии), с ее учетом решение доведено до конца. Выставляется 1 балл.


Пример 1. Ход решения верный, но допущена вычислительная ошибка (при нахождении разности арифметической прогрессии), с ее учетом

Слайд 34Задание
Решите систему уравнений:
Ответ:

.
Другие возможные формы записи ответа:
; ; .

Или , , .

Решение. На основании условия равенства произведения нулю получим:
или

ЗаданиеРешите систему уравнений:Ответ:

Слайд 35Решим первую систему. Из первого уравнения имеем x = –5; подставив

это значение x во второе уравнение, получим уравнение . Его корни: y1 = –2, y2 = 1. Получаем два решения системы уравнений (–5; –2) и (–5; 1).

Решив вторую систему, получим: y = 0,5; x = –2,5. Получаем еще одно решение системы уравнений:(–2,5; 0,5).
Таким образом, система имеет три решения:
.

Решим первую систему. Из первого уравнения имеем x = –5; подставив это значение x во второе уравнение,

Слайд 36Пример 1.







За решение выставляется 1 балл; допущены ошибки в употреблении

символики.

Пример 1. За решение выставляется 1 балл; допущены ошибки в употреблении символики.

Слайд 37Пример 2.


Пример 2.

Слайд 38За решение можно выставить 1 балл: ход решения правильный, и, по

сути, верный ответ получен. Но решение содержит логическую ошибку: выполнив проверку (которая в данном случае не является составной частью решения и может служить только цели самоконтроля), учащийся допустил вычислительную ошибку и сделал неправильный вывод о наличии постороннего решения, которого в принципе в данной ситуации быть не может.

За решение можно выставить 1 балл: ход решения правильный, и, по сути, верный ответ получен. Но решение

Слайд 392. Из пункта А в пункт В, расположенный ниже по течению

реки, отправился плот. Одновременно навстречу ему из пункта В вышел катер. Встретив плот, катер сразу повернул и поплыл назад. Какую часть пути от А до В пройдет плот к моменту возвращения катера в пункт В, если скорость катера в стоячей воде вчетверо больше скорости течения реки?

Ответ: плот пройдет всего пути.

Решение. Пусть скорость течения реки (и плота) х км/ч. Тогда скорость катера против течения равна 4х – х = 3х км/ч, а по течению 4х + х = 5х км/ч. Следовательно, скорость катера против течения в 3 раза больше скорости плота, а по течению – в 5 раз больше скорости плота. Если плот до встречи проплыл S км, то катер – в 3 раза больше, т.е. 3S км. После встречи катер пройдет 3S км, а плот – в 5 раз меньше, т.е. км. Всего плот пройдет
. Отношение пройденного плотом пути ко всему пути равно .
2. Из пункта А в пункт В, расположенный ниже по течению реки, отправился плот. Одновременно навстречу ему

Слайд 40Другое возможное решение. Пусть скорость течения реки (и плота) х км/ч. Тогда

скорость катера против течения равна 4х – х = 3х км/ч, а по течению 4х + х = 5х км/ч. Скорость сближения катера и плота равна х + 3х = 4х км/ч. Встреча произошла через ч. За это время плот проплыл км, а катер – км.

Обратный путь катер пройдет за  ч. Плот за это время проплывет расстояние, равное
  км, а всего он проплывет

км.

Другое возможное решение. Пусть скорость течения реки (и плота) х км/ч. Тогда скорость катера против течения равна 4х

Слайд 41Пример 1.
Ход решения верный, введены нужные обозначения, приведены пояснения, но допущена

вычислительная ошибка, с ее учетом решение доведено до конца. Можно выставить 1 балл.
Пример 1.Ход решения верный, введены нужные обозначения, приведены пояснения, но допущена вычислительная ошибка, с ее учетом решение

Слайд 42Пример 2.

Не найдена скорость катера против течения реки; решение оценивается 0

баллами.


Пример 2.Не найдена скорость катера против течения реки; решение оценивается 0 баллами.

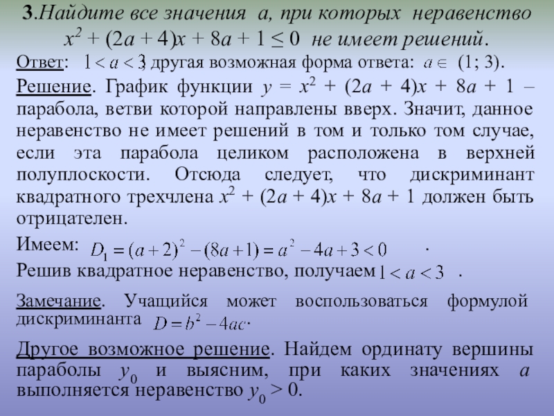
Слайд 433.Найдите все значения а, при которых неравенство
х2 + (2а +

4)х + 8а + 1 ≤ 0 не имеет решений.
Ответ: ; другая возможная форма ответа: (1; 3).
Решение. График функции у = х2 + (2а + 4)х + 8а + 1 – парабола, ветви которой направлены вверх. Значит, данное неравенство не имеет решений в том и только том случае, если эта парабола целиком расположена в верхней полуплоскости. Отсюда следует, что дискриминант квадратного трехчлена х2 + (2а + 4)х + 8а + 1 должен быть отрицателен.
Имеем: .
Решив квадратное неравенство, получаем .

Замечание. Учащийся может воспользоваться формулой дискриминанта .

Другое возможное решение. Найдем ординату вершины параболы у0 и выясним, при каких значениях а выполняется неравенство у0 > 0.

3.Найдите все значения а, при которых неравенство х2 + (2а + 4)х + 8а + 1 ≤

Слайд 44Пример 1.

Все шаги решения выполнены верно (хотя есть погрешность в терминологии),

получен правильный ответ. За решение можно выставить 1 балл.

Пример 1.Все шаги решения выполнены верно (хотя есть погрешность в терминологии), получен правильный ответ. За решение можно

Слайд 46 
Критерии оценки выполнения задания 22
Задание 22 тематически сохраняется несколько лет. Критерии

его оценивания сохранились. Следует отметить, что при решении дробно-рационального уравнения, полученного в задаче, необязательно требовать от выпускника проверки условия не равенства нулю знаменателя
 Критерии оценки выполнения задания 22Задание 22 тематически сохраняется несколько лет. Критерии его оценивания сохранились. Следует отметить, что

Слайд 47Пример оценивания решения задания 22.
Игорь и Паша могут покрасить забор за

14 часов, Паша и Володя – за 15 часов, а Володя и Игорь за 30 часов. За какое время покрасят забор мальчики, работая втроем. Ответ дайте в минутах. Ответ: 700 минут.

Оценка эксперта: 1 балл.

Пример оценивания решения задания 22.Игорь и Паша могут покрасить забор за 14 часов, Паша и Володя –

Слайд 48Пример 2
Комментарий. Ход решения верный, ответ верный.
Оценка эксперта: 2 балла.

Пример 2Комментарий. Ход решения верный, ответ верный.Оценка эксперта: 2 балла.

Слайд 49Пример 3
Комментарий. Арифметическая ошибка на последнем шаге. Оценка эксперта: 1 балл.

Пример 3Комментарий. Арифметическая ошибка на последнем шаге. Оценка эксперта: 1 балл.

Слайд 50Пример 4
Комментарий.
Решение верное. Ответ: часы не выразил в минутах.
Оценка эксперта:

1 балл.
Пример 4Комментарий. Решение верное. Ответ: часы не выразил в минутах.Оценка эксперта: 1 балл.

Слайд 52Основным условием положительной оценки за решение задания является верное построение графика.

Верное построение графика включает в себя: масштаб, содержательная таблица значений или объяснение построения, выколотая точка обозначена в соответствии с ее координатами.
Основным условием положительной оценки за решение задания является верное построение графика. Верное построение графика включает в себя:

Слайд 53Комментарий.
График построен неверно – отсутствует выколотая точка. В соответствии с

критериями – 0 баллов.
Оценка эксперта: 0 баллов.
Комментарий. График построен неверно – отсутствует выколотая точка. В соответствии с критериями – 0 баллов.Оценка эксперта: 0

Слайд 54Пример оценивания решения задания 24.
Высота, опущенная из вершины ромба, делит противоположную

сторону на отрезки равные 24 и 2, считая от вершины острого угла. Вычислите длину высоты ромба. Ответ: 10.

Комментарий. Учащийся использует данные, которых нет в условии (считая острый угол ромба 60°). Оценка эксперта: 0 баллов

Пример оценивания решения задания 24.Высота, опущенная из вершины ромба, делит противоположную сторону на отрезки равные 24 и

Слайд 55Пример оценивания решения задания 25.
Две окружности с центрами E и F

пересекаются в точках C и D, центры E и F лежат по одну сторону относительно прямой CD. Докажите, что прямая CD перпендикулярна прямой EF.

Комментарий.
Не доказано, что точка F лежит на высоте EK.
Оценка эксперта: 0 баллов.

Пример оценивания решения задания 25.Две окружности с центрами E и F пересекаются в точках C и D,

Слайд 56Пример оценивания решения задания 26.
Биссектриса угла A, треугольника ABC делит высоту

BH в отношении 5:4, считая от вершины. BC равно 6. Найдите радиус описанной окружности. Ответ: 5.

Комментарий.
При правильном ответе решение содержит более одной ошибки и описки.
Оценка
эксперта: 0 баллов.

Пример оценивания решения задания 26.Биссектриса угла A, треугольника ABC делит высоту BH в отношении 5:4, считая от

Слайд 57Задание 21.
Комментарий. При нахождении корней квадратного уравнения допущена неверная запись. Вычислительная

ошибка присутствует, с её учётом дальнейшие шаги выполнены верно.
Оценка эксперта: 1 балл.
Задание 21.Комментарий. При нахождении корней квадратного уравнения допущена неверная запись. Вычислительная ошибка присутствует, с её учётом дальнейшие

Слайд 58Задание 21
Комментарий.
Правильно выполнены преобразования, получен верный ответ. Оценка эксперта: 2

балла.
Задание 21Комментарий. Правильно выполнены преобразования, получен верный ответ. Оценка эксперта: 2 балла.

Слайд 59Задание 21
Комментарий. Все этапы решения присутствуют, корни в правом столбце найдены

верно. Неверную запись ответа можно рассмотреть как описку. 1балл
Задание 21Комментарий. Все этапы решения присутствуют, корни в правом столбце найдены верно. Неверную запись ответа можно рассмотреть

Слайд 60Задание 21
Комментарий.
Все этапы решения присутствуют, корни найдены верно. Неверную запись

ответа можно рассмотреть как неверное владение символикой (хочется надеяться, что учащийся хотел написать фигурные скобки).
Оценка эксперта: 1 балл.
Задание 21Комментарий. Все этапы решения присутствуют, корни найдены верно. Неверную запись ответа можно рассмотреть как неверное владение

Слайд 61Задание 23
Комментарий.
Форма графика соблюдена, выколотая точка обозначена верно. Вторая часть

задания не выполнена. Оценка эксперта: 1 балл.
Задание 23Комментарий. Форма графика соблюдена, выколотая точка обозначена верно. Вторая часть задания не выполнена. Оценка эксперта: 1

Слайд 62Задание 23
Комментарий. Форма графика соблюдена, выколотая точка обозначена верно. Вторая часть

задания выполнена верно. Оценка эксперта: 2 балла.
Задание 23Комментарий. Форма графика соблюдена, выколотая точка обозначена верно. Вторая часть задания выполнена верно. Оценка эксперта: 2

Слайд 63Комментарий
Несмотря на описание, по данному рисунку нельзя судить о верности графика.
Оценка

эксперта: 0 баллов.
КомментарийНесмотря на описание, по данному рисунку нельзя судить о верности графика.Оценка эксперта: 0 баллов.

Слайд 64Комментарий.
График построен верно. Наличие некоторой прямой на графике не может

быть поводом для снижения баллов.
Оценка эксперта: 1 балл.
Комментарий. График построен верно. Наличие некоторой прямой на графике не может быть поводом для снижения баллов.Оценка эксперта:

Слайд 65Задание 24
Высота, опущенная из вершины ромба, делит противоположную сторону на отрезки

равные 24 и 2, считая от вершины острого угла. Вычислите длину высоты ромба. Ответ: 10.

Комментарий.
Арифметическая ошибка под знаком корня.
Оценка эксперта: 1 балл.

Задание 24Высота, опущенная из вершины ромба, делит противоположную сторону на отрезки равные 24 и 2, считая от

Слайд 66Комментарий.
Задача выполнена верно, не смотря на изображение перпендикуляра AH.
Оценка эксперта:

2 балла.

Пример 2

Комментарий. Задача выполнена верно, не смотря на изображение перпендикуляра AH.Оценка эксперта: 2 балла.Пример 2

Слайд 67Пример 3
Комментарий. Учащийся решает свою задачу: не учтен порядок расположения отрезков.
Оценка

эксперта: 0 баллов.
Пример 3Комментарий. Учащийся решает свою задачу: не учтен порядок расположения отрезков.Оценка эксперта: 0 баллов.

Слайд 68Задание 25
Две окружности с центрами E и F пересекаются в точках

C и D, центры E и F лежат по одну сторону относительно прямой CD. Докажите, что прямая CD перпендикулярна прямой EF.

Комментарий. Классическое доказательство данного факта.
Оценка эксперта: 2 балла.

Задание 25Две окружности с центрами E и F пересекаются в точках C и D, центры E и

Слайд 69Пример 2
Комментарий
Неточность в обосновании (см. пункт 5)
Оценка эксперта: 1 балл.

Пример 2КомментарийНеточность в обосновании (см. пункт 5)Оценка эксперта: 1 балл.

Слайд 70Пример 3
Комментарий. Не доказано, почему FH делит CD пополам. Оценка эксперта:

0 баллов.
Пример 3Комментарий. Не доказано, почему FH делит CD пополам. Оценка эксперта: 0 баллов.

Слайд 71Задание 26
Биссектриса угла A, треугольника ABC делит высоту BH в отношении

5:4, считая от вершины. BC равно 6. Найдите радиус описанной окружности. Ответ: 5.

Комментарий. Решение незаконченное: формула для нахождения радиуса выписана, все компоненты найдены, но не получен итоговый результат. Оценка эксперта: 1 балл.

Задание 26Биссектриса угла A, треугольника ABC делит высоту BH в отношении 5:4, считая от вершины. BC равно

Слайд 72Пример 2
Комментарий. Логическая ошибка, неверно применено свойство биссектрисы.Оценка эксперта: 0 баллов.

Пример 2Комментарий. Логическая ошибка, неверно применено свойство биссектрисы.Оценка эксперта: 0 баллов.

Слайд 73Пример 3. Биссектриса A, треугольника ABC делит высоту BH в отношении

25:24, считая от вершины. BC равно 14. Найдите радиус описанной окружности. Ответ: 25.
.

Комментарий. Арифметическая ошибка.
Оценка эксперта: 1 балл.

Пример 3. Биссектриса A, треугольника ABC делит высоту BH в отношении 25:24, считая от вершины. BC равно

Слайд 74Задание 21 с развернутым ответом повышенного уровня сложности. Задание для самостоятельной

работы экспертов.

Оценка эксперта:

Задание 21 с развернутым ответом повышенного уровня сложности. Задание для самостоятельной работы экспертов.Оценка эксперта:

Слайд 75Задание 21. Пример №2
Оценка эксперта:

Задание 21.  Пример №2Оценка эксперта:

Слайд 76Задание 21. Пример №3
Оценка эксперта:

Задание 21. Пример №3Оценка эксперта:

Слайд 77Задание 21.
Пример №4
Оценка эксперта:

Задание 21.  Пример №4Оценка эксперта:

Слайд 78
Задание 21. Ответы

Задание 21. Ответы

Что такое shareslide.ru?

Это сайт презентаций, где можно хранить и обмениваться своими презентациями, докладами, проектами, шаблонами в формате PowerPoint с другими пользователями. Мы помогаем школьникам, студентам, учителям, преподавателям хранить и обмениваться учебными материалами.


Для правообладателей

Яндекс.Метрика

Обратная связь

Email: Нажмите что бы посмотреть