Презентация, доклад по математике по теме: Четность и нечетность тригонометрических функций

Содержание

Приветствую вас на уроке Девиз урока:Успешного усвоения учебного материалаГлавная сила математики состоит в том, что вместе с решением одной конкретной задачи она создаёт общие приёмы и способы, применимые во многих ситуациях, которые даже не всегда

Слайд 1 Урок разработан
учителем математики
МБОУ СШ №10 г.Павлово
Леонтьевой Светланой

Ивановной

Урок опубликован на сайте учителя: http://pavls1954.wixsite.com/1712

Урок алгебры и начал математического анализа
в 11 классе

Урок разработан учителем математики МБОУ СШ №10 г.ПавловоЛеонтьевой Светланой ИвановнойУрок опубликован на сайте учителя:

Слайд 2Приветствую вас на уроке
Девиз урока:
Успешного усвоения учебного материала
Главная сила

математики состоит в том, что вместе с решением одной конкретной задачи она создаёт общие приёмы и способы, применимые во многих ситуациях, которые даже не всегда можно предвидеть.
Эрик Темпл Белл
Приветствую вас на уроке  Девиз урока:Успешного усвоения учебного материалаГлавная сила математики состоит в том, что вместе

Слайд 3 10.09.18
Классная работа
Чётность, нечётность, периодичность тригонометрических функций

Глава I, §2.
Уроки №5–6


10.09.18Классная работаЧётность, нечётность, периодичность тригонометрических функцийГлава I, §2.Уроки №5–6

Слайд 4Цели урока:
Рассмотреть понятие четности и нечетности тригонометрических функций.
Дать определение периодической

функции.
Продолжить формирование культуры устной и письменной математической речи, умения оценивать уровень своих знаний по рассматриваемой теме.
Цели урока:Рассмотреть понятие четности и нечетности тригонометрических функций. Дать определение периодической функции.Продолжить формирование культуры устной и письменной

Слайд 5Экспресс- опрос

Экспресс- опрос

Слайд 61. Областью определения каждой из функций у=sin x и у=cos x
является

множество …
всех … чисел
1. Областью определения каждой из функций у=sin x и у=cos xявляется множество … всех … чисел

Слайд 71. Областью определения каждой из функций у=sin x и у=cos x
является

множество R
всех действительных чисел
1. Областью определения каждой из функций у=sin x и у=cos xявляется множество R всех действительных чисел

Слайд 82. Функция у=tgx определяется

формулой

и определена при тех

значениях х, при которых …
2. Функция у=tgx определяетсяформулой        и определена при тех значениях х,

Слайд 92.Функция у=tgx определяется

формулой

и

определена при тех значениях х, при

которых , т.е. при
2.Функция у=tgx определяетсяформулой        и определена при тех значениях х, при

Слайд 103. Функция у=сtgx определяется

формулой

и определена

при тех значениях х, при которых …
3. Функция у=сtgx определяетсяформулой        и определена при тех значениях х,

Слайд 113.Функция у=ctgx определяется

формулой

и определена

при тех значениях х, при

которых , т.е. при
3.Функция у=ctgx определяетсяформулой          и определена при тех значениях

Слайд 124. Функции





называются … функциями

4. Функцииназываются … функциями

Слайд 134.
Функции


называются тригонометрическими функциями

4. Функцииназываются тригонометрическими функциями

Слайд 145. Множеством значений функции y=f(x) называются все значения, которые может принимать

… переменная ….
5. Множеством значений функции y=f(x) называются все значения, которые может принимать … переменная ….

Слайд 155. Множеством значений функции y=f(x) называются все значения, которые может принимать

зависимая переменная у.
5. Множеством значений функции y=f(x) называются все значения, которые может принимать зависимая переменная у.

Слайд 166. Множеством значений каждой из функций у=sin x и у=cos x
является

отрезок ….
6. Множеством значений каждой из функций у=sin x и у=cos xявляется отрезок ….

Слайд 176. Множеством значений каждой из функций у=sin x и у=cos x
является

отрезок -1≤ у ≤1.
6. Множеством значений каждой из функций у=sin x и у=cos xявляется отрезок -1≤ у ≤1.

Слайд 187. Функции у=sin x и у=cos x
являются … … и …

7. Функции у=sin x и у=cos xявляются … … и …

Слайд 197. Функции у=sin x и у=cos x
являются
ограниченными сверху и снизу.

7. Функции у=sin x и у=cos xявляются ограниченными сверху и снизу.

Слайд 208. Каждая из функций у=sin x и у=cos x
определена на множестве

… и для любого
верны равенства:
8. Каждая из функций у=sin x и у=cos xопределена на множестве … и для любого

Слайд 218. Каждая из функций у=sin x и у=cos x
определена на множестве

R и для любого
верны равенства:

Функция
у=sin x - … функция, у=cos x - … функция

8. Каждая из функций у=sin x и у=cos xопределена на множестве R и для любого

Слайд 228. Каждая из функций у=sin x и у=cos x
определена на множестве

R и для любого
верны равенства:

Функция
у=sin x - нечетная функция,
у=cos x - четная функция

8. Каждая из функций у=sin x и у=cos xопределена на множестве R и для любого

Слайд 23Стр.7. 3 абзац «Для любого …
Рассуждение

Стр.7. 3 абзац «Для любого …Рассуждение

Слайд 24у=tgx, у=ctgx - нечетные функции

у=tgx, у=ctgx - нечетные функции

Слайд 26Разделите следующие функции
на четные и нечетные:
Проверка
Повторяем:

Разделите следующие функции на четные и нечетные:ПроверкаПовторяем:

Слайд 27Четные:

Нечетные:

Рассуждение

Четные:               Нечетные:Рассуждение

Слайд 28Четные:

Нечетные:

Рассуждение

Четные:               Нечетные:Рассуждение

Слайд 29Четные:

Нечетные:
Четные:               Нечетные:

Слайд 30Определите какой является функция:

Определите какой является функция:

Слайд 31Определите какой является функция:
Функция является нечетной

Определите какой является функция:Функция является нечетной

Слайд 32Kакой является функция ,


если:

Проверка

Kакой является функция        , если: Проверка

Слайд 33Kакой является функция ,


если:
Kакой является функция        , если:

Слайд 34Проверка

Проверка

Слайд 35Четные: 2,3,4 нечетные:

5,6,8
Четные: 2,3,4         нечетные: 5,6,8

Слайд 36Стр.7 учебника

Разбираем свойства
четных и нечетных функций

Стр.7 учебникаРазбираем свойства четных и нечетных функций

Слайд 37Стр.11. №17(1)
Доказать, что произведение и частное двух нечетных функций являются четными

функциями.

Стр.11. №17(1)Доказать, что произведение и частное двух нечетных функций являются четными функциями.

Слайд 38Стр.11. №17(1)
Пусть даны нечетные функции

и

Доказать, что и функции

и четные.

Доказательство

Стр.11. №17(1)Пусть даны нечетные функции        иДоказать, что и функции

Слайд 39Т.к. и

нечетные, то

и

Стр.11. №17(1)

и функция является четной.

Аналогично:

Тогда

Т.к.         и

Слайд 40Т.к. и

нечетные, то

и

Стр.11. №17(1)

и функция является четной.

Аналогично:

Тогда

и функция также является четной. ЧТД

Т.к.         и

Слайд 41Стр.11, №12
Выяснить, является ли данная функция четной или нечетной.
Применяя свойства

четных и нечетных функций, разделите функции на четные и нечетные

Проверка

Стр.11, №12Выяснить, является ли данная функция четной или нечетной. Применяя свойства четных и нечетных функций, разделите функции

Слайд 42Стр.11, №12
Выяснить, является ли данная функция четной или нечетной.
Четные

Нечетные

Оцените свое решение в баллах:
правильный ответ 1 балл

Стр.11, №12Выяснить, является ли данная функция четной или нечетной. Четные

Слайд 43Стр.11, №12
Четные

Нечетные

Запишите пояснение для случае 3 и 5, используя свойства четных и нечетных функций

Проверка

Стр.11, №12Четные               Нечетные

Слайд 44Стр.11, №12
Функция является нечетной как произведение

нечетной

и четной

функций

Функция является четной как произведение
двух нечетных

функций и

Стр.11, №12Функция является нечетной как произведение нечетной и четной        функцийФункция

Слайд 45Стр.11, №13
О какой из заданных функций ответ можно дать, используя свойства

Стр.11, №13О какой из заданных функций ответ можно дать, используя свойства

Слайд 46Стр.11, №13
О какой из заданных функций ответ можно дать, используя свойства
нечетная,

как сумма двух нечетных функций

(свойство 2)
Стр.11, №13О какой из заданных функций ответ можно дать, используя свойстванечетная, как сумма двух нечетных функций

Слайд 47Стр.8 учебника
Прочитайте текст задачи 1.

Стр.8 учебникаПрочитайте текст задачи 1.

Слайд 48Стр.11, №13(3)
Решаем по образцу задачи 1.

Стр.11, №13(3)Решаем по образцу задачи 1.

Слайд 49Стр.11, №13(3)
Функция определена на множестве R. Используя формулы приведения, запишем данную

функцию в виде
Стр.11, №13(3)Функция определена на множестве R. Используя формулы приведения, запишем данную функцию в виде

Слайд 50Стр.11, №13(3)
Функция определена на множестве R. Используя формулы приведения, запишем данную

функцию в виде
Стр.11, №13(3)Функция определена на множестве R. Используя формулы приведения, запишем данную функцию в виде

Слайд 51Стр.11, №13(3)
Функция определена на множестве R. Используя формулы приведения, запишем данную

функцию в виде

Так как sin(-x)=-sinx, то
sin²(-x)=(sin(-x))²=(-sinx)²=sin²x, т.е. у(-х)= у(х)
и данная функция является четной.

Стр.11, №13(3)Функция определена на множестве R. Используя формулы приведения, запишем данную функцию в видеТак как sin(-x)=-sinx, то

Слайд 52Стр.11, №13(3,5)
Функция определена на множестве ….

Стр.11, №13(3,5)Функция определена на множестве ….

Слайд 53Стр.11, №13(3,5)
Функция определена на множестве R.

Стр.11, №13(3,5)Функция определена на множестве R.

Слайд 54Стр.11, №13(3,5)
Функция определена на множестве R.

Стр.11, №13(3,5)Функция определена на множестве R.

Слайд 55Стр.11, №13(3,5)
Функция определена на множестве R.

Стр.11, №13(3,5)Функция определена на множестве R.

Слайд 56Стр.11, №13(3,5)
Функция определена на множестве R.
Данная функция четная

Стр.11, №13(3,5)Функция определена на множестве R. Данная функция четная

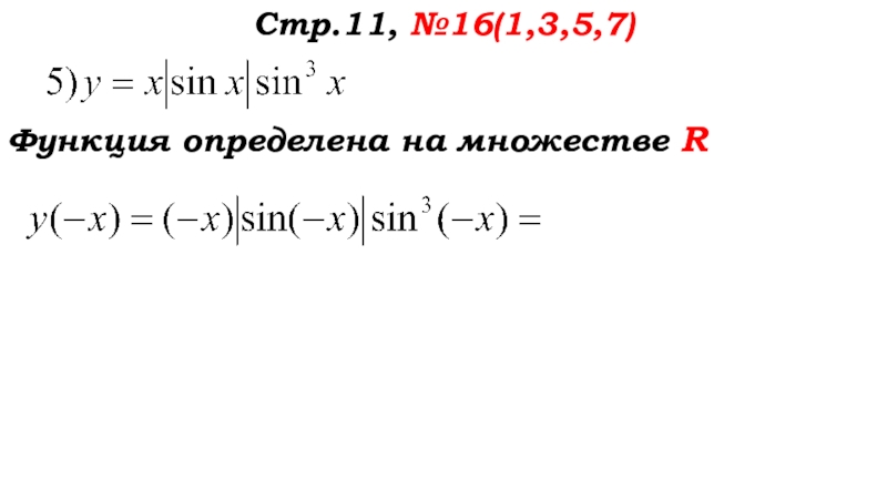
Слайд 57Стр.11, №16(1,3,5,7)
Функция определена на множестве х, для которых …

Стр.11, №16(1,3,5,7)Функция определена на множестве х, для которых …

Слайд 58Стр.11, №16(1,3,5,7)
Функция определена на множестве х, для которых

Стр.11, №16(1,3,5,7)Функция определена на множестве х, для которых

Слайд 59Стр.11, №16(1,3,5,7)
Функция определена на множестве х, для которых

Стр.11, №16(1,3,5,7)Функция определена на множестве х, для которых

Слайд 60Стр.11, №16(1,3,5,7)
Функция определена на множестве х, для которых

Стр.11, №16(1,3,5,7)Функция определена на множестве х, для которых

Слайд 61Стр.11, №16(1,3,5,7)
Функция определена на множестве х, для которых
Данная функция четная

Стр.11, №16(1,3,5,7)Функция определена на множестве х, для которых Данная функция четная

Слайд 62Стр.11, №16(1,3,5,7)
Функция определена на множестве х, для которых ...

Стр.11, №16(1,3,5,7)Функция определена на множестве х, для которых ...

Слайд 63Стр.11, №16(1,3,5,7)
Функция определена на множестве х, для которых

Стр.11, №16(1,3,5,7)Функция определена на множестве х, для которых

Слайд 64Стр.11, №16(1,3,5,7)
Функция определена на множестве х, для которых

Стр.11, №16(1,3,5,7)Функция определена на множестве х, для которых

Слайд 65Стр.11, №16(1,3,5,7)
Функция определена на множестве х, для которых

Стр.11, №16(1,3,5,7)Функция определена на множестве х, для которых

Слайд 66Стр.11, №16(1,3,5,7)
Функция определена на множестве х, для которых

Стр.11, №16(1,3,5,7)Функция определена на множестве х, для которых

Слайд 67Т.к.

для всех х из области определения то данная функция нечетная

Стр.11, №16(1,3,5,7)

Функция определена на множестве х, для которых

Т.к.             для всех х из

Слайд 68Стр.11, №16(1,3,5,7)
Функция определена на множестве …

Стр.11, №16(1,3,5,7)Функция определена на множестве …

Слайд 69Стр.11, №16(1,3,5,7)
Функция определена на множестве R

Стр.11, №16(1,3,5,7)Функция определена на множестве R

Слайд 70Стр.11, №16(1,3,5,7)
Функция определена на множестве R

Стр.11, №16(1,3,5,7)Функция определена на множестве R

Слайд 71Стр.11, №16(1,3,5,7)
Функция определена на множестве R

Стр.11, №16(1,3,5,7)Функция определена на множестве R

Слайд 72Стр.11, №16(1,3,5,7)
Функция определена на множестве R

Стр.11, №16(1,3,5,7)Функция определена на множестве R

Слайд 73Стр.11, №16(1,3,5,7)
Функция определена на множестве R

Стр.11, №16(1,3,5,7)Функция определена на множестве R

Слайд 74Стр.11, №16(1,3,5,7)
Функция определена на множестве R

Стр.11, №16(1,3,5,7)Функция определена на множестве R

Слайд 75Т.к.

для всех х из области определения то данная функция четная

Стр.11, №16(1,3,5,7)

Функция определена на множестве R

Т.к.             для всех х из

Слайд 76Стр.11, №16(1,3,5,7)
Решите самостоятельно
Проверка

Стр.11, №16(1,3,5,7)Решите самостоятельноПроверка

Слайд 77Стр.11, №16(1,3,5,7)
Функция определена на множестве
Т.к.

для всех х из области определения, то данная функция нечетная

Оцените свое решение

Стр.11, №16(1,3,5,7)Функция определена на множестве Т.к.

Слайд 78


Стр.8
Работаем с учебником. Со слов «Известно, что

для любого… до определения
Стр.8Работаем с учебником. Со слов «Известно, что для любого… до определения

Слайд 79


Стр.8
Работаем с учебником.

Стр.8Работаем с учебником.

Слайд 80


Стр.11, №14(1,3,5)
Решаем по образцу задачи 3.
Проговорите ход

решения
Стр.11, №14(1,3,5)Решаем по образцу задачи 3.Проговорите ход решения

Слайд 81


Стр.11, №14(1,3,5)
Функция

определена на R.
Стр.11, №14(1,3,5)Функция

Слайд 82


Стр.11, №14(1,3,5)
Функция

определена на R.
Стр.11, №14(1,3,5)Функция

Слайд 83


Стр.11, №14(1,3,5)
Функция

определена на R.

Функция является периодической с периодом

Стр.11, №14(1,3,5)Функция

Слайд 84


Стр.11, №14(1,3,5)
Решите самостоятельно

Стр.11, №14(1,3,5)Решите самостоятельно

Слайд 85


Стр.11, №14(1,3,5)
Функция

определена на R.

Функция является периодической с периодом

Оцените свое решение.

Стр.11, №14(1,3,5)Функция

Слайд 86


Стр.11, №14(1,3,5)
Решаем по схеме
Функция

определена на R.
Стр.11, №14(1,3,5)Решаем по схемеФункция

Слайд 87


Стр.11, №14(1,3,5)
Решаем по схеме

Стр.11, №14(1,3,5)Решаем по схеме

Слайд 88


Стр.11, №14(1,3,5)
Решаем по схеме

Стр.11, №14(1,3,5)Решаем по схеме

Слайд 89


Стр.11, №14(1,3,5)
Решаем по схеме

Стр.11, №14(1,3,5)Решаем по схеме

Слайд 90


Стр.11, №14(1,3,5)
Решаем по схеме

Стр.11, №14(1,3,5)Решаем по схеме

Слайд 91


Стр.11, №14(1,3,5)
Решаем по схеме
Функция

является периодической с периодом
Стр.11, №14(1,3,5)Решаем по схемеФункция

Слайд 92


Стр.8. Задача 2.

Стр.8. Задача 2.

Слайд 93


Стр.8. Задача 3.

Стр.8. Задача 3.

Слайд 94


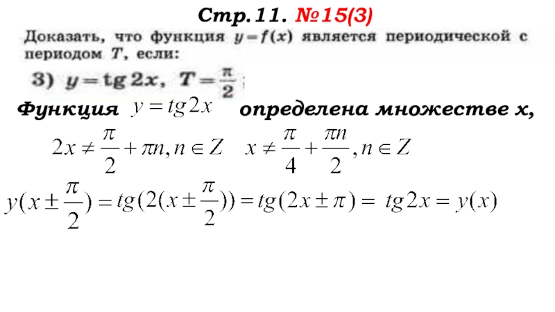
Стр.11, №15(1)
Решаем по образцу задачи 3.
Функция

определена на R.
Стр.11, №15(1)Решаем по образцу задачи 3.Функция

Слайд 95


Стр.11, №15(1)

Стр.11, №15(1)

Слайд 96


Стр.11, №15(1)

Стр.11, №15(1)

Слайд 97


Стр.11, №15(1)
Функция

определена на R.
Стр.11, №15(1)Функция         определена на R.

Слайд 98


Стр.11, №15(1)
Функция

определена на R.

Функция является периодической с периодом

Стр.11, №15(1)Функция         определена на R.

Слайд 99


Стр.8. Задача 4.

Стр.8. Задача 4.

Слайд 100


Стр.11. №15(3)
Функция

определена множестве х,
Стр.11. №15(3)Функция         определена множестве х,

Слайд 101


Стр.11. №15(3)
Функция

определена множестве х,
Стр.11. №15(3)Функция         определена множестве х,

Слайд 102


Стр.11. №15(3)
Функция

определена множестве х,
Стр.11. №15(3)Функция         определена множестве х,

Слайд 103


Стр.11. №15(3)
Функция

определена множестве х,
Стр.11. №15(3)Функция         определена множестве х,

Слайд 104


Стр.11. №15(3)
Функция

определена множестве х,

Функция является периодической
с периодом

Стр.11. №15(3)Функция         определена множестве х,

Слайд 105


Стр.11. №18(1)
Найти наименьший положительны период

функции
Стр.11. №18(1)Найти наименьший положительны период

Слайд 106


Стр.11. №18(1)
Функция

определена множестве R.

Найти наименьший положительны период
функции

Стр.11. №18(1)Функция         определена множестве R.

Слайд 107


Стр.11. №18(1)
Функция

определена множестве R.

Найти наименьший положительны период
функции

Пусть Т - период данной функции, тогда

Стр.11. №18(1)Функция         определена множестве R.

Слайд 108


Стр.11. №18(1)
Функция

определена множестве R.

Найти наименьший положительны период
функции

Пусть Т- период данной функции, тогда

Стр.11. №18(1)Функция         определена множестве R.

Слайд 109


Стр.11. №18(1)
Функция

определена множестве R.

Найти наименьший положительны период
функции

Пусть Т- период данной функции, тогда

Стр.11. №18(1)Функция         определена множестве R.

Слайд 110


Стр.11. №18(1)
Функция

определена множестве R.

Найти наименьший положительны период
функции

Пусть Т- период данной функции, тогда

Стр.11. №18(1)Функция         определена множестве R.

Слайд 111


Стр.11. №18(1)
Функция

определена множестве R.

Найти наименьший положительны период
функции

Пусть Т- период данной функции, тогда

Стр.11. №18(1)Функция         определена множестве R.

Слайд 112


Стр.11. №18(1)
Функция

определена множестве R.

Найти наименьший положительны период
функции

Пусть Т- период данной функции, тогда

Стр.11. №18(1)Функция         определена множестве R.

Слайд 113


Стр.11. №18(1)
Функция

определена множестве R.

Найти наименьший положительны период
функции

Пусть Т- период данной функции, тогда

Наименьший положительный период функции равен

Стр.11. №18(1)Функция         определена множестве R.

Слайд 114



«5»- все было понятно и задания выполнялись

без особого труда;

«4» – были трудные моменты, осталось еще раз разобрать задания, чтобы не было проблем в будущем;

«3»- остались непонятными некоторые задания из-за пробелов в знаниях. Следует поработать индивидуально.

Оцените
свое усвоение материала в классе

«5»- все было понятно и задания выполнялись без особого труда;«4» – были трудные

Слайд 115
1.Теория. Глава I, §2 (Задачи разобрать)
Выучить

определение четности и периодичности тригонометрических функций

2.Практика. *Стр.6-7, №№12-15 (ост.)
**№№16,17,18,19(ост.)

ДР№3 на 11.09.18

Самостоятельная работа

1.Теория. Глава I, §2 (Задачи разобрать)Выучить определение четности и периодичности тригонометрических функций

Слайд 116
СР
1 вариант
2 вариант
стр.39, №108
4)
5)
№109
1)
2)
№110
1)
2)

СР1 вариант2 вариантстр.39, №1084)5) №1091)2)№1101)2)

Что такое shareslide.ru?

Это сайт презентаций, где можно хранить и обмениваться своими презентациями, докладами, проектами, шаблонами в формате PowerPoint с другими пользователями. Мы помогаем школьникам, студентам, учителям, преподавателям хранить и обмениваться учебными материалами.


Для правообладателей

Яндекс.Метрика

Обратная связь

Email: Нажмите что бы посмотреть