Презентация, доклад по математике А-9_У-19_СисУр_Основные понятия

Системы уравнений. Основные понятия. Домашнее задание:§5, №№ 18(в,г); 19(а,б); 20(б,г); 21(в,г). Проверка домашнего задания.№ 11(г), 13(в).№ 15(в,г).№ 32(а).№ 30(б,г).№ 31(б).

Слайд 1 Желающие получить презентацию пишите по адресу на Е-майл: gas-50@mail.ru.

Автор - Гаврилов Александр Сергеевич. Преподавание ведется по учебнику А.Г.Мордковича. Использовался материал: Алгебра. 9 класс. Поурочные планы по учебнику Мордковича А.Г. и др.
Стоимость презентации 10 рублей. Деньги переводить на карту VISA Classic, сбербанк 8611/7770, номер карты: 40817810710000878844/50 RUR или на Яндекс-деньги № кошелька 410013674405763.
Наличие материала в презентациях предостаточно. Часть из него выносим на факультативные занятия, часть на дополнительные занятия.
Список имеющихся презентаций выложен на сайте http://infourok.ru/user/gavrilov-aleksandr-sergeevich в файле Список презентаций.doc. Правда я постоянно его пополняю. Желаю успехов в работе.
С уважением Гаврилов А.С.
Желающие получить презентацию пишите по адресу на Е-майл: gas-50@mail.ru. Автор - Гаврилов Александр Сергеевич. Преподавание

Слайд 2Системы уравнений. Основные понятия.
Домашнее задание:
§5, №№ 18(в,г); 19(а,б); 20(б,г);
21(в,г).


Проверка домашнего задания.

№ 11(г), 13(в).

№ 15(в,г).

№ 32(а).

№ 30(б,г).

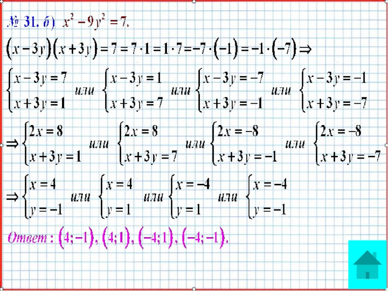
№ 31(б).

Системы уравнений.  Основные понятия. Домашнее задание:§5, №№ 18(в,г); 19(а,б); 20(б,г); 21(в,г). Проверка домашнего задания.№ 11(г), 13(в).№

Слайд 4Письменный опрос.

Письменный опрос.

Слайд 5Изучение нового материала.

Изучение нового материала.

Слайд 10Практическая часть урока.
§5, № 18(а,б); 19(в,г); 20(а,в); 21(а,б).
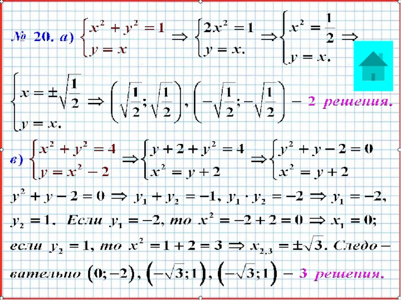
№ 18.
№ 19.
№20.
№21.
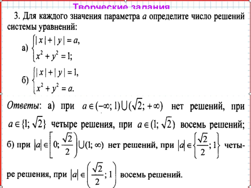
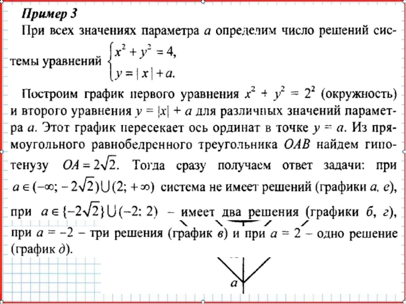
Творческие

задания.
Практическая часть урока. §5, № 18(а,б); 19(в,г); 20(а,в); 21(а,б).№ 18.№ 19.№20.№21.Творческие задания.

Слайд 11Творческие задания.

Творческие задания.

Слайд 12Творческие задания.

Творческие задания.

Слайд 13Творческие задания.

Творческие задания.

Слайд 14Спасибо за урок!

Спасибо за урок!

Слайд 21



































х
х
у
у
0
0
2
2
2
2
4
6
6
6
6
4
4
4
–6
–4
–4
–4
–4
–2
–2
–2
–2
–6
–6
–6

ххуу00222246666444–6–4–4–4–4–2–2–2–2–6–6–6

Слайд 24
–2
































х
х
у
у
0
0
2
2
2
2
4
6
6
6
6
4
4
4
–6
–4
–4
–4
–4
–2
–2
–2
–6
–6
–6

–2ххуу00222246666444–6–4–4–4–4–2–2–2–6–6–6

Что такое shareslide.ru?

Это сайт презентаций, где можно хранить и обмениваться своими презентациями, докладами, проектами, шаблонами в формате PowerPoint с другими пользователями. Мы помогаем школьникам, студентам, учителям, преподавателям хранить и обмениваться учебными материалами.


Для правообладателей

Яндекс.Метрика

Обратная связь

Email: Нажмите что бы посмотреть