Презентация, доклад по алгебре на тему Логарифм и его свойства

Основное логарифмическое тождество

Слайд 1Логарифм и его свойства.

Логарифм и его свойства.

Слайд 4Основное логарифмическое тождество

Основное логарифмическое тождество

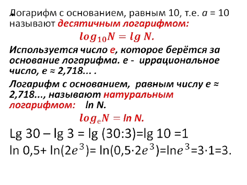
Слайд 5Свойства логарифма

Свойства логарифма

Слайд 9
Нахождение значения или преобразование выражения, логарифм которого представлен через логарифмы других

выражений, называют потенцированием.
Нахождение значения или преобразование выражения, логарифм которого представлен через логарифмы других выражений, называют потенцированием.

Что такое shareslide.ru?

Это сайт презентаций, где можно хранить и обмениваться своими презентациями, докладами, проектами, шаблонами в формате PowerPoint с другими пользователями. Мы помогаем школьникам, студентам, учителям, преподавателям хранить и обмениваться учебными материалами.


Для правообладателей

Яндекс.Метрика

Обратная связь

Email: Нажмите что бы посмотреть