Презентация, доклад по алгебре на тему: Арифметический квадратный корень и его свойства ( 8 класс)

1. Найдите квадратные корни из числа2. Найдите значение выражения 3. Как читается выражениеПри каких значениях а оно имее смысл?4. При каких значениях а выполняется равенство

Слайд 1АРИФМЕТИЧЕСКИЙ КВАДРАТНЫЙ КОРЕНЬ И ЕГО СВОЙСТВА ( 8 КЛАСС)
Учитель математики МАОУ


« СОШ № 45» , Калининград,
Маврина Т.В.
АРИФМЕТИЧЕСКИЙ КВАДРАТНЫЙ КОРЕНЬ И ЕГО СВОЙСТВА  ( 8 КЛАСС) Учитель математики МАОУ « СОШ № 45»

Слайд 21. Найдите квадратные корни из числа
2. Найдите значение выражения
3. Как

читается выражение
При каких значениях а оно имее смысл?

4. При каких значениях а выполняется равенство

1. Найдите квадратные корни из числа2. Найдите значение выражения 3. Как читается выражениеПри каких значениях а оно

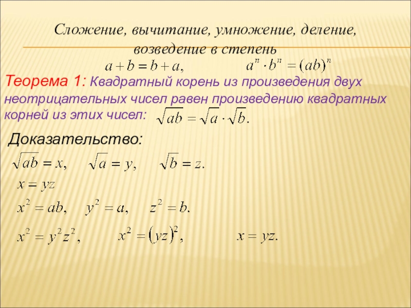
Слайд 3Сложение, вычитание, умножение, деление, возведение в степень
Теорема 1: Квадратный корень из

произведения двух неотрицательных чисел равен произведению квадратных корней из этих чисел:

Доказательство:

Сложение, вычитание, умножение, деление,  возведение в степеньТеорема 1: Квадратный корень из произведения двух неотрицательных чисел равен

Слайд 4Теорема 1: Квадратный корень из произведения двух неотрицательных чисел равен произведению

квадратных корней из этих чисел:

Замечание 1: Теорема остается справедливой и для случая, когда подкоренное выражение представляет собой произведение более чем двух неотрицательных множителей.

Замечание 2: Если а и b – неотрицательные числа, то справедливо равенство

Теорема 1: Квадратный корень из произведения двух неотрицательных чисел равен произведению квадратных корней из этих чисел: Замечание

Слайд 5Пример 1: Вычислить
Замечание 3. Другое решение: перемножить числа 36, 64, 9,

а затем извлечь квадратный корень из полученного произведения.

Пример 2: Вычислить

Пример 1: ВычислитьЗамечание 3. Другое решение: перемножить числа 36, 64, 9, а затем извлечь квадратный корень из

Слайд 6Решите самостоятельно
Если а ≥ 0, b ≥ 0, то

Решите самостоятельноЕсли а ≥ 0, b ≥ 0, то

Слайд 7Вывод:
1. Найдите значение выражения
Если а ≥ 0, b > 0, то
Корень

из дроби, числитель которой неотрицателен, а знаменатель положителен, равен корню из числителя, деленному на корень из знаменателя
Вывод:1. Найдите значение выраженияЕсли а ≥ 0, b > 0, тоКорень из дроби, числитель которой неотрицателен, а

Слайд 8Пример 3: Вычислить
Замечание 4: При первом способе мы проводили вычисления «в

лоб». Второй способ изящнее: мы применили формулу а2 - b2 = (а - b)(а + b) и воспользовались свойством квадратных корней.

І способ

ІІ способ

Пример 3: ВычислитьЗамечание 4: При первом способе мы проводили вычисления «в лоб». Второй способ изящнее: мы применили

Слайд 9Пример 3: Вычислить
Замечание 5:
Не верно!
Нет свойства:
Пример 4: Вычислить:

Пример 3: ВычислитьЗамечание 5: Не верно! Нет свойства: Пример 4: Вычислить:

Слайд 10Если и

- натуральное число, то

Пример 5: Вычислить, не используя таблицу квадратов чисел и микрокалькулятор

Если       и    - натуральное число, тоПример 5: Вычислить,

Слайд 11Пример 5: Вычислить, не используя таблицу квадратов чисел и микрокалькулятор
Замечание 6:

Нетрудно догадаться, что в ответе получится 80 «с хвостиком», поскольку 802 < 7056 < 902. Найдем «хвостик», т. е. последнюю цифру искомого числа.

81, 82, 83, 84, 85, 86, 87, 88, 89


Пример 5: Вычислить, не используя таблицу квадратов чисел и микрокалькуляторЗамечание 6: Нетрудно догадаться, что в ответе получится

Слайд 12Решите самостоятельно

Решите самостоятельно

Что такое shareslide.ru?

Это сайт презентаций, где можно хранить и обмениваться своими презентациями, докладами, проектами, шаблонами в формате PowerPoint с другими пользователями. Мы помогаем школьникам, студентам, учителям, преподавателям хранить и обмениваться учебными материалами.


Для правообладателей

Яндекс.Метрика

Обратная связь

Email: Нажмите что бы посмотреть