Презентация, доклад на тему МАТЕМАТИКИ И МАТЕМАТИКАВ ГОДЫ ВЕЛИКОЙ ОТЕЧЕСТВЕННОЙ ВОЙНЫ

Содержание

Актуальность:Актуальность данного исследования состоит в том, что реальных участников тех событий почти не осталось в жизни, мои ровесники знают о войне лишь из книг и кинофильмов. Но память человеческая несовершенна, многие события забывают. Мы должны знать

Слайд 1ИССЛЕДОВАТЕЛЬСКАЯ РАБОТА «МАТЕМАТИКИ И МАТЕМАТИКА В ГОДЫ ВЕЛИКОЙ ОТЕЧЕСТВЕННОЙ ВОЙНЫ»

Автор: Муха Яна - 9б класс Руководитель: Саблина Светлана Андреевна учитель математики
ИССЛЕДОВАТЕЛЬСКАЯ РАБОТА  «МАТЕМАТИКИ И МАТЕМАТИКА В ГОДЫ ВЕЛИКОЙ ОТЕЧЕСТВЕННОЙ ВОЙНЫ»

Слайд 2
Актуальность:
Актуальность данного исследования состоит в том, что реальных участников тех событий

почти не осталось в жизни, мои ровесники знают о войне лишь из книг и кинофильмов. Но память человеческая несовершенна, многие события забывают. Мы должны знать реальных людей, которые приближали победу и подарили нам будущее.
Цель данной работы:
Определить вклад математики и математиков в победу в Великой Отечественной войне;
Задачи:
1) Выяснить, кто из учёных-математиков принимал участие в боевых действиях;
2) Определить, какие задачи приходилось решать математикам в годы Великой Отечественной войны.

Актуальность:Актуальность данного исследования состоит в том, что реальных участников тех событий почти не осталось в жизни, мои

Слайд 3Для примера, крейсер представляет собой очень сложную техническую систему. Прежде чем

его построить, надо выявить геометрические формы корпуса судна, чтобы при движении не создавалось дополнительное сопротивления и чтобы одновременно судно слушалось руля. Также не-обходимо обеспечить живучесть корабля, надежность его управления, рассчитать влияние расположения машин, орудий, торпедных аппаратов на устойчивость. Требуется обеспечить связь со всеми боевыми единицами корабля, то есть создать эффективную систему управления кораблем и его оружием. Но серьезные задачи необходимо решать и в период его использования — штурманские расчеты, расчеты стрельб и т. д.
Для примера, крейсер представляет собой очень сложную техническую систему. Прежде чем его построить, надо выявить геометрические формы

Слайд 4Мстислав Всеволодович Келдыш

Мстислав Всеволодович Келдыш

Слайд 5Первый испытательный полет нашего реактивного истребителя был произведен в мае 1942

г., немецкий реактивный «Мессершмитт» поднялся в воздух через месяц после этого.










Советский реактивный истребитель 1942 года
Первый испытательный полет нашего реактивного истребителя был произведен в мае 1942 г., немецкий реактивный «Мессершмитт» поднялся в

Слайд 6Таблица непотопляемости А.Н. Крылова

Таблица непотопляемости А.Н. Крылова

Слайд 7Бернштейн Сергей Натанович

Бернштейн Сергей Натанович

Слайд 8Андрей Николаевич Колмогоров
Андрей Николаевич Колмогоров родился 12 апреля 1903года в г.Тамбов.

Выдающийся отечественный математик, доктор физико-математических наук, профессор Московского Государственного Университета (1931), академик Академии Наук СССР (1939)
Колмогоров используя свои работы в области теории вероятности, он дал определение наиболее выгодного рассеивания артиллерийских снарядов. Математическая суть проблемы заключена в следующем: при стрельбе по цели, находящейся на земле, снаряды не попадают точно в точку, а рассеиваются. Было выведено уравнение семейства парабол и параболы безопасности, графики которых изображены на рисунке. Выше неё самолетам летать безопасно (снаряды, выпущенные под любым углом из пушки, поднимутся не выше вершины параболы безопасности)
Андрей Николаевич КолмогоровАндрей Николаевич Колмогоров родился 12 апреля 1903года в г.Тамбов. Выдающийся отечественный математик, доктор физико-математических наук,

Слайд 9Чтобы ответить на вопрос, как будет располагаться кривая безопасности выпущенных снарядов,

необходимо применить некоторое знание элементов математического анализа.
Пример. Найти огибающую траекторий снарядов, выпущенных из пушки со скоростью 0 под различными углами наклона ствола орудия к горизонту. Считать, что орудие находится в начале координат, а траектории снарядов лежат в плоскости XY (сопротивлением воздуха пренебречь).
Чтобы ответить на вопрос, как будет располагаться кривая безопасности выпущенных снарядов, необходимо применить некоторое знание элементов математического

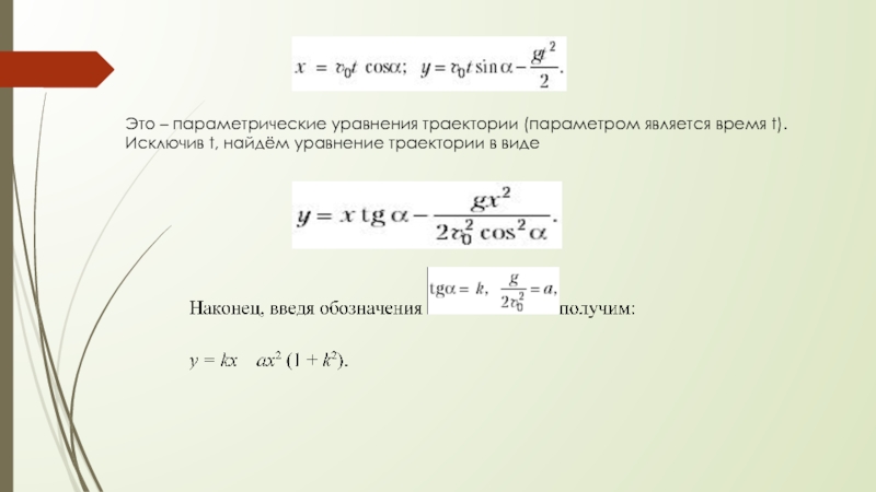
Слайд 10Это – параметрические уравнения траектории (параметром является время t). Исключив t,

найдём уравнение траектории в виде

Это – параметрические уравнения траектории (параметром является время t). Исключив t, найдём уравнение траектории в виде

Слайд 11

Это уравнение определяет параболу с вертикальной осью, проходящую через начало координат

и обращённую ветвями вниз. Для различных значений k мы получим различные траектории. Следовательно, уравнение (1) является уравнением однопараметрического семейства парабол, являющихся траекториями снаряда при различных углах и данной начальной скорости 0.
Найдём огибающую этого семейства парабол. Дифференцируя по k обе части уравнения (1), получаем:
x – 2akx2 = 0. (2)
Исключая k из уравнений (1) и (2), получим Это уравнение параболы с вершиной в точке ось которой совпадает с осью Y. Она не является геометрическим местом особых точек, т.к. параболы (1) не имеют особых точек
Это уравнение определяет параболу с вертикальной осью, проходящую через начало координат и обращённую ветвями вниз. Для различных

Слайд 12Итак, парабола является огибающей семейства траекторий. Она называется параболой безопасности, т.к.

ни одна точка за её пределами недостижима для снаряда, выпущенного из орудия с данной начальной скоростью 0
Итак, парабола является огибающей семейства траекторий. Она называется параболой безопасности, т.к. ни одна точка за её пределами

Слайд 13Задачи о войне:
Не только глобальные задачи приходилось решать ученым для усовершенствования

военной техники и приближения победы. В повседневных военных буднях математика встречалась везде. Приходилось ли делить ничтожно малое количество хлеба на всех, или определять скорость эскадрильи, чтобы разведчик не попал в плен и во многих других случаях решались математические задачи, применялись математические выкладки  
Разведывательному кораблю (разведчику), двигавшемуся в составе эскадрильи, дано задание обследовать район моря на 70 миль в направлении движения эскадры. Скорость эскадрильи – 35 миль в час, скорость разведчика – 70 миль в час. Определить, через сколько времени разведчик возвратится к эскадре.
Решение: 1) 70 – 35= 35(км) – расстояние между кораблями через час.
2) 70 + 35 = 105(км/ч) – скорость сближения.
3) 35 : 105 = 1/3(ч) =20(мин) – необходимо на обратный путь кораблю.
4) 1ч +20мин = 1ч 20 мин – разведчик возвратится.
Ответ: корабль (разведчик) вернётся к эскадре через 1 час 20 минут после отбытия.




Задачи о войне: Не только глобальные задачи приходилось решать ученым для усовершенствования военной техники и приближения победы.

Слайд 14Максимальная скорость истребителя «ЯК-3» была 720 км/ч, а немецкого истребителя «Мессершмидт-109»

на 120 км/ч меньше скорости «ЯК-3» и на 30 км/ч больше другого истребителя «Фокке-Вульф-190-А». Найдите скорости немецких истребителей.
Решение:
720 – 120 = 600 (км/ч) – скорость «Мессершмидт-109»;
600 – 30 = 570 (км/ч) – скорость «Фокке-Вульф-190-А».
Ответ: 600 км/ч, 570 км/ч.

«Во время боёв под Москвой, в городе прошёл парад 7 ноября на Красной площади. Всего в параде участвовало около 28,5 тыс. человек, 140 артиллерийских орудий,  танков – на 20 больше, и  машин – на 68 меньше, чем орудий и танков вместе. Узнайте, сколько участвовало в параде  танков и машин».
Решение:
140 + 20 = 160 – танков
(140 + 160) – 68 = 232 – машин.
Ответ: 160 танков и 232 машины.

Максимальная скорость истребителя «ЯК-3» была 720 км/ч, а немецкого истребителя «Мессершмидт-109» на 120 км/ч меньше скорости «ЯК-3»

Слайд 15
«Самые ожесточённые бои шли на Мамаевом кургане. Выполнив действия, вы узнаете

величину главной высоты города: 318,46 + 24,38 – 240,84».
Решение:
318,46 + 24,38 – 240,84 = 102(м).
Ответ: 102 м.
«Против танковой дивизии «Адольф Гитлер» были выдвинуты две армии, которые должны встретиться недалеко от Курска. Армии находились друг от друга на расстоянии 240км. Скорость движения одной армии 4км/ч. Найти скорость движения второй армии, если известно, что через 2 дня расстояние между ними было 40км. Учесть, что армии двигались по 10 ч. в сутки». Решение:
4∙20=80 (км), 240-40=200(км)
200-80=120(км), 120: 20=6(ч)
Ответ: 6 км/ч.

«Самые ожесточённые бои шли на Мамаевом кургане. Выполнив действия, вы узнаете величину главной высоты города: 318,46

Слайд 16«Замечательный квадрат»
Великая Отечественная война началась 22 июня 1941 года. Узнать, сколько

дней продолжалась война, поможет вам удивительный квадрат. Выберите из каждой строки и каждого столбца по одному числу, найдите сумму четырех выбранных чисел, и вы получите ответ на вопрос.
Например: 218 + 569 + 349 + 282 = 1418;
474+ 569 + 349 + 26 = 1418.

«Замечательный квадрат» Великая Отечественная война началась 22 июня 1941 года. Узнать, сколько дней продолжалась война, поможет вам

Слайд 17ЗАКЛЮЧЕНИЕ
Как бы хотелось упомянуть здесь всех ученых – физиков, математиков, химиков,

механиков, чьи труды помогли отстоять свободу и независимость нашей Родины и спасти человечество от угрозы фашистского порабощения, да разве это возможно?
Ответом на основополагающий вопрос проекта: «Как использовались математические навыки ученых-математиков в годы ВОВ для приближения победы? » стали мои исследования, которые подтвердили: да, война – это страшная разрушительная сила, но война заставила и созидать. Даже немцы после войны признали, что наши наука и техника были на высоте требований, которые предъявило время.
ЗАКЛЮЧЕНИЕ Как бы хотелось упомянуть здесь всех ученых – физиков, математиков, химиков, механиков, чьи труды помогли отстоять

Слайд 18СПИСОК ЛИТЕРАТУРЫ:

1)Гнеденко Б.В. Математика и оборона страны, - М.: 1978.
2)Гнеденко Б.

В. Математика и контроль качества продукции М.: Знание, 1984.
3)Левшин Б.В. Советская наука в годы Великой Отечественной Войны - М.: Наука, 1983.
4)Оружие Победы.-2-е изд., перераб. И доп. - М: Машиностроение, 1986.
5) Энциклопедия для детей. Том 11 «Математика». М. Д. Аксенова. Издательство: «Аванта+» 1998 год.
6) Энциклопедический словарь юного математика для среднего и старшего школьного возраста. Савин А. П.. Издательство: «Педагогика», 1989 год.
7) Современная иллюстрированная энциклопедия «Математиков и информатиков». А. П. Горкин. Издательство: «РОСМЕН», 2007 год.
8) Научно-теоретический и методический журнал «Математика в школе». Е. Букимов. Издательство: «Школьная пресса», 2010 год.
 

СПИСОК ЛИТЕРАТУРЫ: 1)Гнеденко Б.В. Математика и оборона страны, - М.: 1978.2)Гнеденко Б. В. Математика и контроль качества

Слайд 19Спасибо за внимание

Спасибо за внимание

Что такое shareslide.ru?

Это сайт презентаций, где можно хранить и обмениваться своими презентациями, докладами, проектами, шаблонами в формате PowerPoint с другими пользователями. Мы помогаем школьникам, студентам, учителям, преподавателям хранить и обмениваться учебными материалами.


Для правообладателей

Яндекс.Метрика

Обратная связь

Email: Нажмите что бы посмотреть