Презентация, доклад на тему Математика пәні презентация Виет теоремасы 8 сынып

Сабақ мақсаты: 1. Виет теоремасын тұжырымдау және дәлелдеу. Квадрат теңдеулерді түбірлердің қасиеттерін қолдану арқылы шешуді үйрету; 2. Оқушыларға Виет теоремасын қолдану тәсілдерімен таныстыру және квадрат теңдеулерді шешуді үйрету; 3.

Слайд 1
Сабақтың тақырыбы:
ВИЕТ ТЕОРЕМАСЫ
8 “Б” СЫНЫП

СЕЙДИНА А.З.
Сабақтың тақырыбы:ВИЕТ ТЕОРЕМАСЫ8 “Б” СЫНЫП

Слайд 2 Сабақ мақсаты: 1. Виет теоремасын тұжырымдау және дәлелдеу. Квадрат теңдеулерді түбірлердің

қасиеттерін қолдану арқылы шешуді үйрету; 2. Оқушыларға Виет теоремасын қолдану тәсілдерімен таныстыру және квадрат теңдеулерді шешуді үйрету; 3. Виет теоремасын қолдана отырып есептер шығаруға оқушыларды баулу және дағдыландыру.
Сабақ мақсаты:  1. Виет теоремасын тұжырымдау және дәлелдеу. Квадрат теңдеулерді түбірлердің қасиеттерін

Слайд 3Үй тапсырмасы:
№ 139
1)D=0 бір түбірі бар 5) D>0 Екі

түбірі бар
2) D<0 түбірі жоқ 6) D>0 Екі түбірі бар
3) D>0 екі түбірі бар 7) D>0 Екі түбірі бар
4) D<0 Түбірі жоқ 8) D>0 Екі түбірі бар

№140
1)Х1 = - 7,15 3) Х1 = - 4,38 5) Х1 = -1,17
Х2 = - 0,35 Х2 = -0,42 Х2 = -0,42
2)Х1 = - 1,79 4) Х1 = 7,2 6) Х1 = -0,09
Х2 = 0,37 Х2 = 3,34   Х2 = 1,75






Үй тапсырмасы:№ 1391)D=0 бір түбірі бар   5) D>0 Екі түбірі бар2) D0 Екі түбірі бар3)

Слайд 4

түріндегі теңдеу қалай аталады?
формуласымен есептелетін сан қалай аталады?
3. Егер D>0 болса, онда квадраттық теңдеудің неше түбірі болады?
4. Егер D=0 болса, онда квадраттық теңдеудің неше түбірі болады?
5. Егер D<0 болса, онда квадраттық теңдеудің неше түбірі болады?
6. Қандай жағдайда квадраттық теңдеу келтірілген квадраттық теңдеу деп атайды?
7. теңдеуінің коэффициенттерін атап шығыңдар.
8. Егер квадраттық теңдеуінде коэффициенттердің бірі – b не с немесе
b мен с-ның екеуі де 0-ге тең болса, мұндай теңдеулерді қалай атайды?


түріндегі теңдеу

Слайд 5 Түбірлері бар бірнеше келтірілген квадраттық теңдеудің түбірлерін, түбірлерінің қосындысы мен

көбейтіндісінің мәндерін табыңдар.
Түбірлері бар бірнеше келтірілген квадраттық теңдеудің түбірлерін, түбірлерінің қосындысы мен көбейтіндісінің мәндерін табыңдар.

Слайд 6Жауаптары:

Жауаптары:

Слайд 7 Бұл мысалдардан, келтірілген квадраттық теңдеу түбірлерінің қосындысы қарсы

таңбасымен алынған екінші коэффициентке, ал көбейтіндісі бос мүшеге тең екенін байқадық.
Енді бұл қасиетті теорема ретінде тұжырымдап шығайық.
Теорема : Келтірілген квадраттық теңдеу түбірлерінің қосындысы қарсы таңбасымен алынған екінші коэффициентке, ал көбейтіндісі бос мүшеге тең болады:


Бұл мысалдардан, келтірілген квадраттық теңдеу түбірлерінің қосындысы қарсы таңбасымен алынған екінші коэффициентке, ал көбейтіндісі

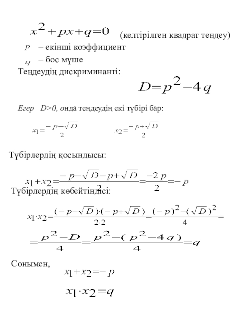
Слайд 8

(келтірілген квадрат теңдеу)
– екінші коэффициент
– бос мүше
Теңдеудің дискриминанті:


Егер D>0, онда теңдеудің екі түбірі бар:



Түбірлердің қосындысы:


Түбірлердің көбейтіндісі:





Сонымен,

Слайд 9Бұл теореманы бірінші дәлелдеген француз математигі Француа Виет (1540-1603) болғандықтан, соның

атымен аталады.
Өзінің алгебралық ойларын Виет “Аналитикалық шеберлікке кіріспе” шығармасында жазған.Онда алгебраны математикалық есептеу әдісіне айналдыруды ұсынған Виет: “Барлық математик ғалымдар алгебрада теңдесі жоқ қазына бар екенін білген,бірақ қазынаны табуды білмеді.Олардың неғұрлым күрделі деп тапқан есептері біздің шеберлік арқылы оңай шешіледі”, - деп жазған.


Бұл теореманы бірінші дәлелдеген француз математигі Француа Виет (1540-1603) болғандықтан, соның атымен аталады.Өзінің алгебралық ойларын Виет “Аналитикалық

Слайд 10 Теорема ( Виет теоремасына кері теорема).
Егер екі

санның қосындысы – р-ға, ал олардың
көбейтіндісі q-ға тең болса,онда ол сандар
х² + рх + q = 0 теңдеуінің түбірлері болады.

Кейбір есептерді шешкенде Виет теоремасына кері теореманы қолданады.

Теорема ( Виет теоремасына кері теорема).   Егер екі санның қосындысы – р-ға, ал олардыңкөбейтіндісі

Слайд 11 Виет теоремасы және оған кері теорема теңдеуді шешпей-ақ

, түбірлерінің қосындысы мен көбейтіндісін табуға және түбірлері белгілі болғанда, теңдеуді құруға мүмкіндік береді.
Мысал қарастырайық: Түбірлері және

болған квадраттық теңдеуді құрайық:

Виет теоремасы және оған кері теорема теңдеуді шешпей-ақ , түбірлерінің қосындысы мен көбейтіндісін табуға

Слайд 14№156.
Түбірлері

болатын теңдеулерді жазыңдар:

№156. Түбірлері            болатын теңдеулерді жазыңдар:

Слайд 15
1. х2 - 12х + с = 0 теңдеуінің бір

түбірі х1=5.
х1+ х2=12 және х1 · х2=с. с-ны табыңдар.


2.х2 +рх + 15 = 0 теңдеуінің бір түбірі х1=3.
х1+ х2= -р және х1 · х2=15. р-ны табыңдар.

3. Теңдеулерді шешіп Виет теоремасы және кері теорема арқылы тексеріңдер:
а) х2 - 9х + 8 = 0,
б) х2 + 12х + 20 = 0,
в) х2 - 4х - 21 = 0.



1.  х2 - 12х + с = 0 теңдеуінің бір түбірі х1=5.   х1+ х2=12

Слайд 16Тест сұрақтары:
Берілген теңдеудің түбірлерінің қосындысы мен көбейтіндісін табыңдар:


А) 8; 15 В) -3; 5 С) 3 ;5 D) -5; -3 Е) 5; -8
2. Түбірлері болатын теңдеуді жазыңдар:
А) В) С)
D) Е)
теңдеуінің бір түбірі 7-ге тең. Екінші түбірін және р-ны табыңдар.
А) 7; 5 В) -2; -5 С) -7; -2 D) -7;5 Е) 5; -1.
4. Теңдеудің түбірлерін табыңдар:
А) 11; 10 В) -1; 10 С) 1; 10 D) 1; -10 Е) -1; -10
5. Келтірілген квадраттық теңдеуді көрсет:
А) В) С)

D) Е)



Тест сұрақтары:Берілген теңдеудің түбірлерінің қосындысы мен көбейтіндісін табыңдар:

Слайд 17В
И
Е
Т



























ВИЕТ

Слайд 18Теңдеулердің түбірлерінің
қосындысы мен көбейтіндісін табыңдар:
1) Х ² + х –

2 = 0
2) Х ² +х – 20 = 0
3) X² + х – 6 = 0
4) Х² + х – 42 =0
5) Х ² +3х –18 = 0
6) Х ² + 2х – 48=0
7) Х ² +х – 12 = 0
8) Х ² + 3х – 4=0

-3; 2
-7; 6
3) -8;6
-1;2
5) -5;4
6) -4;3
7) -6;3
8) -4;1

Теңдеулердің түбірлерінің қосындысы мен көбейтіндісін табыңдар:1) Х ² + х – 2 = 02) Х ² +х

Слайд 19ҮЙГЕ ТАПСЫРМА: §8.

№148, №157,№159
54-55 БЕТ

ҮЙГЕ ТАПСЫРМА: §8. №148, №157,№159  54-55 БЕТ

Что такое shareslide.ru?

Это сайт презентаций, где можно хранить и обмениваться своими презентациями, докладами, проектами, шаблонами в формате PowerPoint с другими пользователями. Мы помогаем школьникам, студентам, учителям, преподавателям хранить и обмениваться учебными материалами.


Для правообладателей

Яндекс.Метрика

Обратная связь

Email: Нажмите что бы посмотреть