Презентация, доклад на тему Конспект урока + презентация по теме Преобразование графиков функций

Содержание

Конь, лошадь-жеребенок, Бык, корова-теленок, Граф, графиня- ? Вопрос:

Слайд 1 Государственное образовательное учреждение Республики Коми «Школа-интернат №2 для детей-сирот и детей,

оставшихся без попечения родителей» г. Ухты Презентация урока по теме:

Выполнил: учитель математики
М.Е. Коваленко



Преобразование графиков функций

Государственное образовательное учреждение Республики Коми «Школа-интернат №2 для детей-сирот и детей, оставшихся без

Слайд 2Конь, лошадь-жеребенок, Бык, корова-теленок, Граф, графиня- ?
Вопрос:

Конь, лошадь-жеребенок, Бык, корова-теленок, Граф, графиня- ? Вопрос:

Слайд 3Преобразование графиков функций

Преобразование графиков функций

Слайд 4"В математике есть своя красота, как в живописи и поэзии"
Н.Е.Жуковский


Слайд 5Содержание урока
Организационный момент
Этап актуализации знаний
Этап изучения нового материала
Этап закрепления нового материала
Этап

проверки знаний. Самостоятельная работа (индивидуальный тренинг)
Итоги урока. Задание на дом

Содержание урокаОрганизационный моментЭтап актуализации знанийЭтап изучения нового материалаЭтап закрепления нового материалаЭтап проверки знаний. Самостоятельная работа (индивидуальный тренинг)Итоги

Слайд 6График функции
Графиком функции f называют множество всех точек (х;у) координатной плоскости,

где у = f(х), а х «пробегает» всю область определения функции.
Задание:
определите, какой из данных графиков является графиком функции

Рис.1 Рис.2 Рис.3

у

х

о

у

х

о

у

х

о

График функцииГрафиком функции f называют множество всех точек (х;у) координатной плоскости, где у = f(х), а х

Слайд 71.
г
1. Как называется график функции обратной пропорциональности?

и
е
п
а
л
о
б
р

1.г1. Как называется график функции  обратной пропорциональности?  иепалобр

Слайд 81.
2.
р
г
и
е
п
а
л
о
б
р
2. Как называется график
квадратичной функции?
п
а
б
а
л
о
а

1.2.ргиепалобр 2. Как называется графикквадратичной функции?пабалоа

Слайд 91.
2.
3.
и
р
г
и
е
п
а
л
о
б
р
3. Как называется
координата
точки по

оси Ох?

п

а

б

а

л

о

а

б

а

с

ц

с

а

с

1.2.3.иргиепалобр3. Как называется    координата   точки по оси  Ох?пабалоабасцсас

Слайд 101.
2.
3.
4.
и
а
р
г
и
е
п
а
л
о
б
р
4. Как называется
координата
точки по

оси Ох?

п

а

б

а

л

о

а

б

а

с

ц

с

а

с

р

о

н

и

д

а

т

1.2.3.4.иаргиепалобр4. Как называется    координата   точки по оси Ох?пабалоабасцсасронидат

Слайд 111.
2.
3.
4.
5.
и
ф
а
р
г
и
е
п
а
л
о
б
р
5. Один из способов задания
функции.
п
а
б
а
л
о
а
б
а
с
ц
с
а
с
р
о
н
и
д
а
т
р
о
а
л
у
м

1.2.3.4.5.ифаргиепалобр5. Один из способов задания   функции.  пабалоабасцсасронидатроалум

Слайд 121.
2.
3.
4.
5.
6.
и
ф
а
р
г
и
е
п
а
л
о
б
р
6. Переменная величина,
значение которой зависит от изменения другой величины.
п
а
б
а
л
о
а
б
а
с
ц
с
а
с
р
о
н
и
д
а
т
р
о
а
л
у
м
ф
у
и
к
н
ц
я

1.2.3.4.5.6.ифаргиепалобр6. Переменная величина,значение которой зависит от изменения другой величины.пабалоабасцсасронидатроалумфуикнця

Слайд 13Основные приёмы преобразования графиков
Параллельный перенос вдоль оси абсцисс
Параллельный перенос вдоль оси

ординат
Растяжение и сжатие вдоль оси абсцисс
Растяжение и сжатие вдоль оси ординат
Преобразование симметрии относительно оси абсцисс
Преобразование симметрии относительно оси ординат
Построение графика функции у =│f(x)│
Построение графика функции у = f(│x│)

Основные приёмы преобразования графиков Параллельный перенос вдоль оси абсциссПараллельный перенос вдоль оси ординатРастяжение и сжатие вдоль оси

Слайд 14f(x) → f(x + а)
Параллельный перенос вдоль оси OX

f(x) → f(x + а) Параллельный перенос вдоль оси OX

Слайд 15

Параллельный перенос вдоль оси OX

Параллельный перенос вдоль оси OX

Слайд 16f(x) → f(x) + b
Параллельный перенос вдоль оси OY

f(x) → f(x) + b Параллельный перенос вдоль оси OY

Слайд 17

Параллельный перенос вдоль оси OY

Параллельный перенос вдоль оси OY

Слайд 18f(x) → f(кx)
y=f(kx)
k > 1
Растяжение (сжатие) в k раз вдоль

оси OX

0 < к < 1

y=f(kx)

f(x) → f(кx)  y=f(kx)k > 1Растяжение (сжатие) в k раз вдоль оси OX 0 < к

Слайд 19

Растяжение (сжатие) в k раз

вдоль оси OX
Растяжение (сжатие) в k раз вдоль оси OX

Слайд 200 < k < 1
Растяжение (сжатие) в k раз вдоль оси

OY

f(x) → к f(x)

y=f(kx)

k > 1

y=f(kx)

0 < k < 1 Растяжение (сжатие) в k раз вдоль оси OYf(x) → к f(x) y=f(kx)k

Слайд 21

Растяжение (сжатие) в k раз

вдоль оси OY

y=0,5 sin x

y= sin x

y=3 sin x

Растяжение (сжатие) в k раз вдоль оси OY y=0,5 sin xy=

Слайд 22f(x) → f(– x)
Преобразование симметрии относительно оси ОУ

f(x) → f(– x) Преобразование симметрии относительно оси ОУ

Слайд 23Преобразование симметрии относительно оси ОУ
у = sin (-x)
у = sin x

Преобразование симметрии относительно оси ОУу = sin (-x)у = sin x

Слайд 24f(x) → – f (x)
Преобразование симметрии относительно оси ОХ

f(x) → – f (x) Преобразование симметрии относительно оси ОХ

Слайд 25Преобразование симметрии относительно оси ОХ
y= tg x
y= - tg x

Преобразование симметрии относительно оси ОХy= tg xy= - tg x

Слайд 26Преобразование
f(x) → │f(x)│
f(x) → │f(x)│

Преобразованиеf(x) → │f(x)│ f(x) → │f(x)│

Слайд 27Преобразование
y= tg x
y=│ tg x │
f(x) → │f(x)│

Преобразованиеy= tg xy=│ tg x │f(x) → │f(x)│

Слайд 28f(x) → f(│x│)
Преобразование
f(x) → f(│x│)

f(x) → f(│x│) Преобразованиеf(x) → f(│x│)

Слайд 29Преобразование
у = sin │x│
у = sin x
f(x) → f(│x│)

Преобразованиеу = sin │x│у = sin x f(x) → f(│x│)

Слайд 30Задание 1: Построить график функции в одной системе координат y=cos(x+π/3) y=cos(x-

π/3)

y=cosx

сдвинуть график влево по оси ОХ

сдвинуть график вправо по оси ОХ

y=cos(x- π/3)

y=cos(x+π/3)



1.

2.

y=2cosx

y=0,5cosx

y=-cosx

y=cosx

увеличить ординату в 2 раза

y=2cosx

уменьшить ординату в 2 раза

выполнить зеркальное отображение относительно оси ОХ

y=0,5cosx

y=-cosx

3.

у = sin x

растяжение вдоль
оси Оу в 3 раза

параллельный пернос

вдоль оси Ох на 1,5 ед. вправо

4.

y=1,5sin 0,5 x

растяжение вдоль
оси Оу в 3 раза

y=1,5sin 0,5 x

растяжение вдоль
оси Ох в 2 раза

y=sin 0,5 x

у = sin x

Задание 1: Построить график функции в одной системе координат y=cos(x+π/3)  y=cos(x- π/3)y=cosxсдвинуть график влево по оси

Слайд 31y=sin 0,5 x
y=1,5sin 0,5 x
y=1,5sin 0,5 x

y=sin 0,5 xy=1,5sin 0,5 xy=1,5sin 0,5 x

Слайд 33y=cos(x+π/3)
y=cos(x- π/3)
y=cosx

y=cos(x+π/3)y=cos(x- π/3)y=cosx

Слайд 34




y=cosx

y=-cosx

y=2cosx

y=0,5cosx


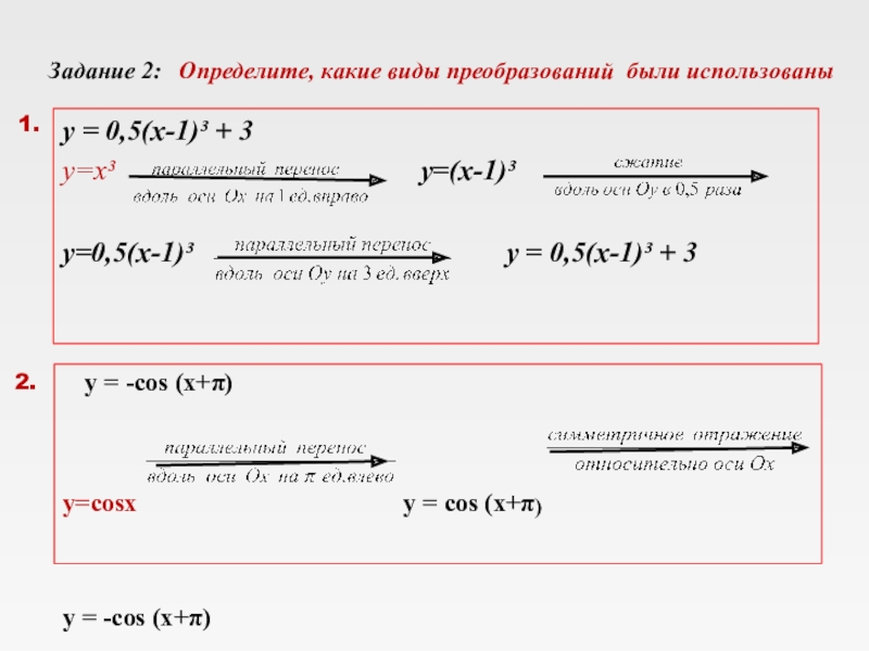
Слайд 35у = 0,5(х-1)³ + 3
у=х³

у=(х-1)³

у=0,5(х-1)³ у = 0,5(х-1)³ + 3

у = -cos (х+π)


у=cosх у = cos (х+π)


у = -cos (х+π)

Задание 2: Определите, какие виды преобразований были использованы

1.

2.

у = 0,5(х-1)³ + 3у=х³

Слайд 36Задание 3:Определите, какой формулой задана функция
у = х³
у = (х-2)³
у

= - (х-2)³

у = - (х-2)³- 4

у = х

у = х-1

у = |х-1|

Задание 3:Определите, какой формулой задана функцияу = х³ у = (х-2)³ у = - (х-2)³ у =

Слайд 37а) 1 б) 2 в) 3 г) 4

д) 5

1

2

3

5

а) 1 б) 2 в) 3 г) 4 д) 5

а) 1 б) 2 в) 3 г) 4 д) 5

а) 1 б) 2 в) 3 г) 4 д.) 5

4

Найдите соответствующие графики функций

Задание 4:

а) 1  б) 2  в) 3  г) 4  д) 51235а) 1  б)

Слайд 384
1
2
3
а) 1 б) 2 в) 3 г) 4
а)

1 б) 2 в) 3 г) 4

а) 1 б) 2 в) 3 г) 4

а) 1 б) 2 в) 3 г) 4

Найдите соответствующие графики функций

4123а) 1  б) 2  в) 3  г) 4а) 1  б) 2  в)

Слайд 39а) 1 б) 2 в) 3 г) 4

д) 5

а) 1 б) 2 в) 3 г) 4 д) 5

а) 1 б) 2 в) 3 г) 4 д) 5

а) 1 б) 2 в) 3 г) 4 д)5

4

1

2

3

5

Найдите соответствующие графики функций

а) 1  б) 2  в) 3  г) 4  д) 5а) 1  б)

Слайд 40Найдите соответствующие графики функций
а) 1 б) 2 в) 3
а)

1 б) 2 в) 3

а) 1 б) 2 в) 3

1

2

3

Найдите соответствующие графики функций а) 1  б) 2  в) 3а) 1  б) 2

Слайд 41Индивидуальный тренинг
Постройте график функции:
Определите D(f), E(f):
2 балла


3 балла
наберите максимальное количество

баллов

у = |х-1|

y=2(x-2)2

дополнительно :

Индивидуальный тренингПостройте график функции: Определите D(f), E(f):2 балла3 балланаберите максимальное количество баллову = |х-1|y=2(x-2)2дополнительно :

Слайд 42Задание на дом:
№№ 49 (в, г); 50 (в, г)

*№№ 55 (a,

б); 56 (a, б)

Творческое задание: придумать графики функций, с помощью которых можно нарисовать рисунок.

Задание на дом:№№ 49 (в, г); 50 (в, г)*№№ 55 (a, б); 56 (a, б) Творческое задание:

Слайд 43Гений -
это 1% таланта и 99 % труда

Гений - это 1% таланта и 99 % труда

Слайд 44
Спасибо
за внимание!

Спасибо за внимание!

Слайд 45Молодец!

Молодец!

Слайд 46Не огорчайся. Попробуй ещё раз!

Не огорчайся. Попробуй ещё раз!

Слайд 47Молодец!

Молодец!

Слайд 48Не огорчайся. Попробуй ещё раз!

Не огорчайся. Попробуй ещё раз!

Слайд 49Молодец!

Молодец!

Слайд 50Не огорчайся. Попробуй ещё раз!

Не огорчайся. Попробуй ещё раз!

Слайд 51Молодец!

Молодец!

Слайд 52Не огорчайся. Попробуй ещё раз!

Не огорчайся. Попробуй ещё раз!

Что такое shareslide.ru?

Это сайт презентаций, где можно хранить и обмениваться своими презентациями, докладами, проектами, шаблонами в формате PowerPoint с другими пользователями. Мы помогаем школьникам, студентам, учителям, преподавателям хранить и обмениваться учебными материалами.


Для правообладателей

Яндекс.Метрика

Обратная связь

Email: Нажмите что бы посмотреть