Презентация, доклад на тему Дифференциальное исчисление функций одной переменной

Содержание

ВОПРОС 1Определение производной функции, её геометрический и механический смысл.

Слайд 1

Дифференциальное исчисление функций одной переменной



Дифференциальное исчисление функций одной переменной

Слайд 2ВОПРОС 1
Определение производной функции, её геометрический и механический смысл.

ВОПРОС  1Определение производной функции, её геометрический и механический смысл.

Слайд 3№1. Задача о прямолинейном движении материальной точки

Пусть материальная точка движется

по некоторой прямой.



Каждому значению времени t соответствует определенное расстояние S, пройденное точкой от начала отсчета O за время t .
Значит, S(t) – функция времени, описывающая закон движения.


№1. Задача о прямолинейном движении материальной точки 	Пусть материальная точка движется по некоторой прямой. Каждому значению времени

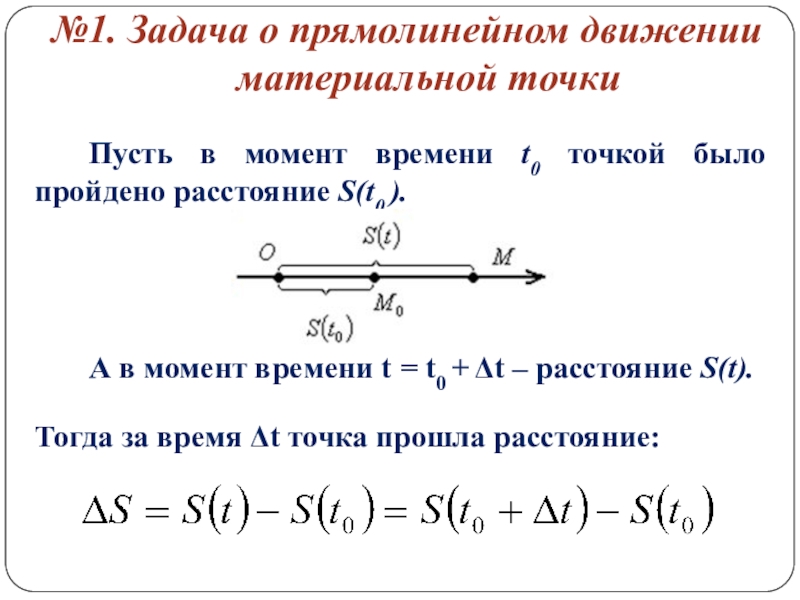
Слайд 4№1. Задача о прямолинейном движении материальной точки

Пусть в момент времени

t0 точкой было пройдено расстояние S(t0 ).



А в момент времени t = t0 + t – расстояние S(t).

Тогда за время t точка прошла расстояние:

№1. Задача о прямолинейном движении материальной точки 	Пусть в момент времени t0 точкой было пройдено расстояние S(t0

Слайд 5№1. Задача о прямолинейном движении материальной точки


Мгновенная скорость движения:
Средняя скорость

движения за время t:

Чем меньше t, тем точнее средняя скорость выражает скорость движения в момент времени t.

№1. Задача о прямолинейном движении материальной точки 	Мгновенная скорость движения:Средняя скорость движения за время t:

Слайд 6Дана кривая L, а на ней отмечена точка М0.

Прямую М0М, где

М – произвольная точка кривой, называют секущей.







Пусть точка М, двигаясь вдоль кривой L, неограни-ченно приближается к М0 .

№2. Задача о касательной к кривой


Касательной к данной кривой в точке М0 называется предельное положение секущей М0М.


Дана кривая L, а на ней отмечена точка М0.Прямую М0М, где М – произвольная точка кривой, называют

Слайд 7№2. Задача о касательной к кривой



Угловой коэффициент секущей:
Угловой коэффициент

касательной:
№2. Задача о касательной к кривой	 Угловой коэффициент секущей: Угловой коэффициент

Слайд 8– если Q(t) – количество электричества, проходящее через поперечное сечение проводника

за время t, то сила тока в момент времени t:

– если N(t) – количество вещества, вступающего в химическую реакцию за время t, то скорость химической реакции в момент времени t:

– если m(t) – масса неоднородного стержня между точками, то линейная плотность стержня в точке x:

№3. Аналогичные задачи


То есть везде требуется найти предел отношения приращения функции к приращению аргумента.

– если Q(t) – количество электричества, проходящее через поперечное сечение проводника за время t, то сила тока

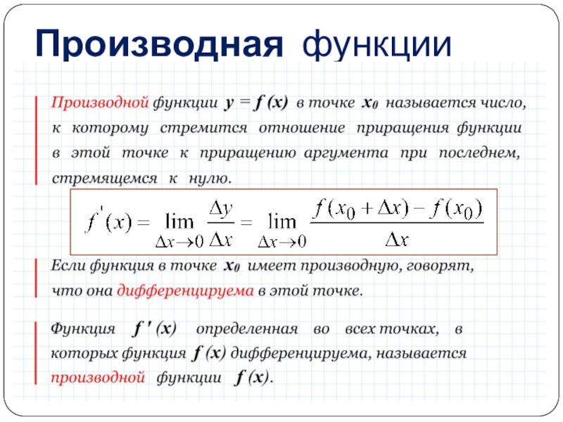
Слайд 9Производная  функции

Производная  функции

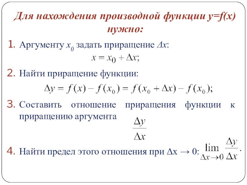
Слайд 10Для нахождения производной функции y=f(x) нужно:
Аргументу x0 задать приращение x:


Найти

приращение функции:


Составить отношение приращения функции к приращению аргумента


Найти предел этого отношения при x  0:
Для нахождения производной функции y=f(x) нужно:Аргументу x0 задать приращение x: Найти приращение функции:Составить отношение приращения функции к

Слайд 11Примеры


1. Найти производную функции y = c.
 Зададим x0 приращение х:

х=x – x0

 Найдём приращение функции f(x0)=c и f(x)=c

 Вычислим производную:

2. Найти производную функции y = х.

 Зададим x0 приращение х: х=x – x0

 Найдём приращение функции f(x0)=x0 и f(x)=x0+х

 Вычислим производную:

Примеры	1. Найти производную функции y = c. Зададим x0 приращение х:   х=x – x0 Найдём

Слайд 12Физический смысл производной:


Геометрический смысл производной:


Если функция y=f(x) описывает какой-либо физический

процесс, то производная y’ есть скорость протекания этого процесса.

Производная y’ в точке x0 равна угловому коэффи-циенту касательной к графику функции y=f(x) в точке с абсциссой x0.

Физический смысл производной:	Геометрический смысл производной:	Если функция y=f(x) описывает какой-либо физический  процесс, то  производная y’ есть

Слайд 13Уравнение касательной:


Уравнение нормали:


Если точка касания М0 имеет

координаты (x0,y0) , то уравнение касательной, проходящей через данную точку, имеет вид:

Прямая перпендикулярная касательной в точке касания называется нормалью к кривой. Уравнение нормали (если ):

х

у

Уравнение касательной:	Уравнение нормали:	    Если точка касания М0 имеет координаты (x0,y0) , то уравнение касательной,

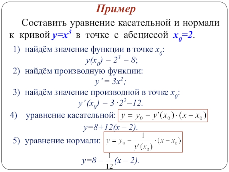
Слайд 141) найдём значение функции в точке x0:
y(x0) = 23 =

8;
2) найдём производную функции:
y’ = 3x2;
3) найдём значение производной в точке x0:
y’ (x0) = 322=12.

уравнение касательной:

y=8+12(x – 2).

5) уравнение нормали:

y=8 – (x – 2).

Пример


Составить уравнение касательной и нормали к кривой y=x3 в точке с абсциссой x0=2.

1) найдём значение функции в точке x0: y(x0) = 23 = 8;2) найдём производную функции:y’ = 3x2;3)

Слайд 15ВОПРОС 2
Производные основных элементарных функций.

ВОПРОС  2Производные основных элементарных функций.

Слайд 16Таблица производных:


1.

2.

3.

4.

5.

6.

7.

Таблица производных:	1.2.3.4.5.6.7.

Слайд 17Таблица производных:


8. Производные тригонометрических функций:





9. Производные обратных тригонометрических функций:



Таблица производных:	8. Производные тригонометрических функций:9. Производные обратных тригонометрических функций:

Слайд 18ВОПРОС 3
Правила нахождения производных.

ВОПРОС  3Правила нахождения производных.

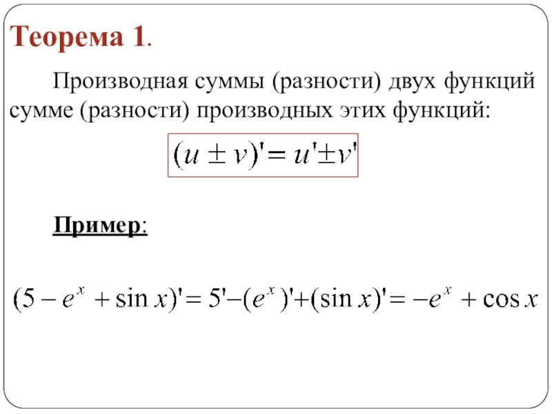
Слайд 19Теорема 1.

Производная суммы (разности) двух функций сумме

(разности) производных этих функций:

Пример:

Теорема 1.    Производная суммы (разности) двух функций сумме (разности) производных этих функций:Пример:

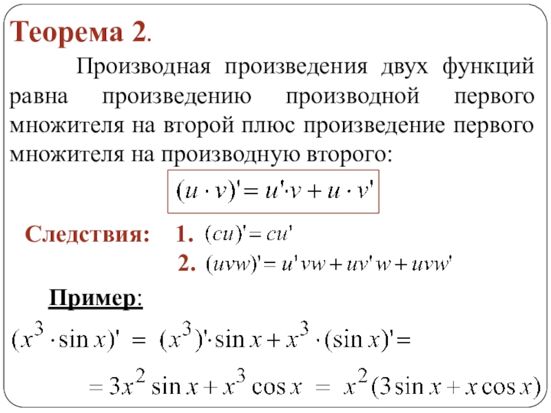
Слайд 20Теорема 2.

Производная произведения двух функций равна произведению

производной первого множителя на второй плюс произведение первого множителя на производную второго:


Следствия: 1.
2.

Пример:

Теорема 2.    Производная произведения двух функций равна произведению производной первого множителя на второй плюс

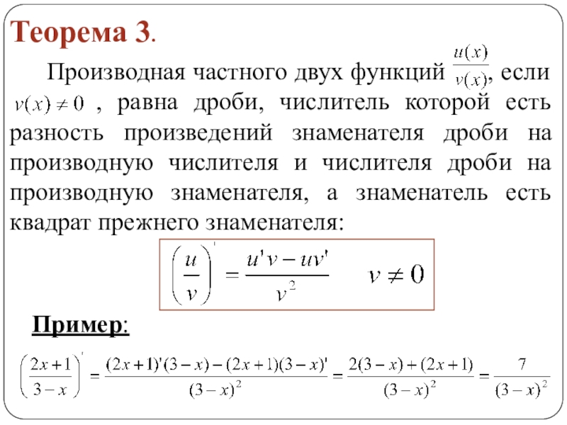
Слайд 21Теорема 3.

Производная частного двух функций

, если , равна дроби, числитель которой есть разность произведений знаменателя дроби на производную числителя и числителя дроби на производную знаменателя, а знаменатель есть квадрат прежнего знаменателя:

Пример:

Теорема 3.    Производная частного двух функций   , если

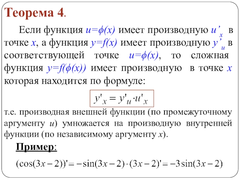
Слайд 22Теорема 4.

Если функция u=(x) имеет производную u’x

в точке x, а функция y=f(x) имеет производную y’u в соответствующей точке u=(x), то сложная функция y=f((x)) имеет производную в точке x которая находится по формуле:


т.е. производная внешней функции (по промежуточному аргументу u) умножается на производную внутренней функции (по независимому аргументу x).

Пример:

Теорема 4.    Если функция u=(x) имеет производную u’x в точке x, а функция y=f(x)

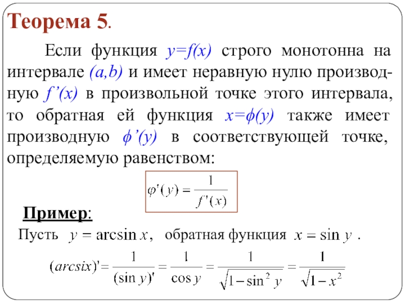
Слайд 23Теорема 5.

Если функция y=f(x) строго монотонна на

интервале (a,b) и имеет неравную нулю производ-ную f’(x) в произвольной точке этого интервала, то обратная ей функция x=(y) также имеет производную ’(y) в соответствующей точке, определяемую равенством:



Пусть , обратная функция .

Пример:

Теорема 5.    Если функция y=f(x) строго монотонна на интервале (a,b) и имеет неравную нулю

Слайд 24СПАСИБО
ЗА
ВНИМАНИЕ!

СПАСИБОЗАВНИМАНИЕ!

Что такое shareslide.ru?

Это сайт презентаций, где можно хранить и обмениваться своими презентациями, докладами, проектами, шаблонами в формате PowerPoint с другими пользователями. Мы помогаем школьникам, студентам, учителям, преподавателям хранить и обмениваться учебными материалами.


Для правообладателей

Яндекс.Метрика

Обратная связь

Email: Нажмите что бы посмотреть