Презентация, доклад Подготовка к ЕГЭ Решение задач.

Содержание

Прототип B13 № 26578Из пункта A в пункт B одновременно выехали два автомобиля. Первый проехал с постоянной скоростью весь путь. Второй проехал первую половину пути со скоростью 24 км/ч, а вторую половину пути – со скоростью, на 16 км/ч большей скорости первого,

Слайд 1Решение прототипов В13
из открытого банка заданий ЕГЭ

Автор презентации Рубанова Н.Н.
Подготовка к

ЕГЭ-2015 по математике
Решение прототипов В13из открытого банка заданий ЕГЭАвтор презентации Рубанова Н.Н.Подготовка к ЕГЭ-2015 по математике

Слайд 2Прототип B13 № 26578
Из пункта A в пункт B одновременно выехали два автомобиля. Первый проехал

с постоянной скоростью весь путь. Второй проехал первую половину пути со скоростью 24 км/ч, а вторую половину пути – со скоростью, на 16 км/ч большей скорости первого, в результате чего прибыл в пункт B одновременно с первым автомобилем. Найдите скорость первого автомобиля. Ответ дайте в км/ч.
Решeние: Пусть v км/ч — скорость первого автомобиля, тогда скорость второго автомобиля на второй половине пути равна v+16 км/ч. Примем расстояние между пунктами за  1. Автомобили были в пути одно и то же время, отсюда имеем:









Таким образом, скорость первого автомобиля была равна 32 км/ч.
Ответ: 32.


Прототип B13 № 26578Из пункта A в пункт B одновременно выехали два автомобиля. Первый проехал с постоянной скоростью весь путь. Второй

Слайд 3Прототип B13 № 26581
Велосипедист выехал с постоянной скоростью из города A в город B,

расстояние между которыми равно 70 км. На следующий день он отправился обратно в A со скоростью на 3 км/ч больше прежней. По дороге он сделал остановку на 3 часа. В результате велосипедист затратил на обратный путь столько же времени, сколько на путь из A в B. Найдите скорость велосипедиста на пути из B в A. Ответ дайте в км/ч.
Решeние: Пусть  v км/ч – скорость велосипедиста на пути из B в A, тогда скорость велосипедиста на пути из A в B равна v-3 км/ч. Сделав на обратном пути остановку на 3 часа, велосипедист затратил на обратный путь столько же времени, сколько на путь из A в B, отсюда имеем:








Таким образом, скорость велосипедиста была равна 10 км/ч.
Ответ: 10.

Прототип B13 № 26581Велосипедист выехал с постоянной скоростью из города A в город B, расстояние между которыми равно 70 км. На

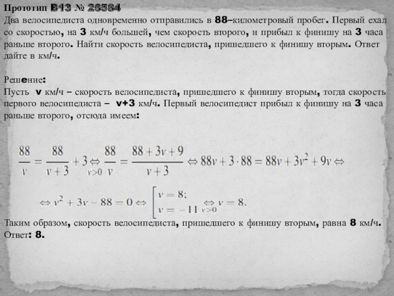
Слайд 4Прототип B13 № 26584
Два велосипедиста одновременно отправились в 88–километровый пробег. Первый

ехал со скоростью, на 3 км/ч большей, чем скорость второго, и прибыл к финишу на 3 часа раньше второго. Найти скорость велосипедиста, пришедшего к финишу вторым. Ответ дайте в км/ч.
Решeние: Пусть  v км/ч – скорость велосипедиста, пришедшего к финишу вторым, тогда скорость первого велосипедиста –  v+3 км/ч. Первый велосипедист прибыл к финишу на 3 часа раньше второго, отсюда имеем:








Таким образом, скорость велосипедиста, пришедшего к финишу вторым, равна 8 км/ч.
Ответ: 8.

Прототип B13 № 26584Два велосипедиста одновременно отправились в 88–километровый пробег. Первый ехал со скоростью, на 3 км/ч

Слайд 5Прототип B13 № 26587
Моторная лодка в 10:00 вышла из пункта  A в

пункт B, расположенный в 30 км от . Пробыв в пункте B 2 часа 30 минут, лодка отправилась назад и вернулась в пунктA  в 18:00. Определите (в км/ч) собственную скорость лодки, если известно, что скорость течения реки 1 км/ч.
Решeние: Пусть  u км/ч — собственная скорость моторной лодки, тогда скорость лодки по течению равна u+1 км/ч, а скорость лодки против течения равна u-1 км/ч. На весь путь лодка затратила8-2,5=5,5(часов), отсюда имеем:









Таким образом собственная скорость лодки равна 11 км/ч.
Ответ: 11.

Прототип B13 № 26587Моторная лодка в 10:00 вышла из пункта  A в пункт B, расположенный в 30 км от .

Слайд 6Прототип B13 № 26592
Заказ на 110 деталей первый рабочий выполняет на

1 час быстрее, чем второй. Сколько деталей в час делает второй рабочий, если известно, что первый за час делает на 1 деталь больше?
Решeние: Обозначим n — число деталей, которые изготавливает за час второй рабочий. Тогда первый рабочий за час изготавливает  n+1 деталь. На изготовление 110 деталей первый рабочий тратит на 1 час меньше, чем второй рабочий, отсюда имеем: 








Ответ: 10.

Прототип B13 № 26592Заказ на 110 деталей первый рабочий выполняет на 1 час быстрее, чем второй. Сколько

Слайд 7Прототип B13 № 26594
На изготовление 475 деталей первый рабочий тратит на

6 часов меньше, чем второй рабочий на изготовление 550 таких же деталей. Известно, что первый рабочий за час делает на 3 детали больше, чем второй. Сколько деталей в час делает первый рабочий?
Решeние: Обозначим  n – число деталей, которые изготавливает за час первый рабочий, тогда второй рабочий за час изготавливает n-3 деталей, n>3 . На изготовление 475 деталей первый рабочий тратит на 6 часов меньше, чем второй рабочий на изготовление 550 таких же деталей, отсюда имеем: 











Таким образом, первый рабочий делает 25 деталей в час. Ответ: 25.

Прототип B13 № 26594На изготовление 475 деталей первый рабочий тратит на 6 часов меньше, чем второй рабочий

Слайд 8Прототип B13 № 99565
В 2008 году в городском квартале проживало 40000

человек. В 2009 году, в результате строительства новых домов, число жителей выросло на 8%, а в 2010 году на 9% по сравнению с 2009 годом. Сколько человек стало проживать в квартале в 2010 году?
Решeние:
В 2009 году число жителей стало 40000+0,08·40000=43200 человек, а в 2010 году число жителей стало 43200+0,09·43200=47088 человек.
 
Ответ: 47088.

Прототип B13 № 99565В 2008 году в городском квартале проживало 40000 человек. В 2009 году, в результате

Слайд 9Прототип B13 № 99566
В понедельник акции компании подорожали на некоторое количество

процентов, а во вторник подешевели на то же самое количество процентов. В результате они стали стоить на 4% дешевле, чем при открытии торгов в понедельник. На сколько процентов подорожали акции компании в понедельник?
Решeние:
Обозначим первоначальную стоимость акций за 1. Пусть в понедельник акции компании подорожали на  c·100%, и их стоимость стала составлять  1+c·1. Во вторник акции подешевели на c·100%, и их стоимость стала составлять 1+c-c(1+c) В результате они стали стоить на 4% дешевле, чем при открытии торгов в понедельник, то есть 0,96. Таким образом,
 



Ответ: 20.

Прототип B13 № 99566В понедельник акции компании подорожали на некоторое количество процентов, а во вторник подешевели на

Слайд 10Прототип B13 № 99567
Четыре рубашки дешевле куртки на 8%. На сколько

процентов пять рубашек дороже куртки?
Решeние: Стоимость четырех рубашек составляет 92% стоимости куртки. Значит, стоимость одной рубашки составляет 23% стоимости куртки. Поэтому стоимость пяти рубашек составляет 115% стоимости куртки. Это превышает стоимость куртки на 15%. 
Ответ: 15.

Прототип B13 № 99567Четыре рубашки дешевле куртки на 8%. На сколько процентов пять рубашек дороже куртки? Решeние:

Слайд 11Прототип B13 № 99568
Семья состоит из мужа, жены и их дочери

студентки. Если бы зарплата мужа увеличилась вдвое, общий доход семьи вырос бы на 67%. Если бы стипендия дочери уменьшилась втрое, общий доход семьи сократился бы на 4%. Сколько процентов от общего дохода семьи составляет зарплата жены?
Решeние: Если бы зарплата мужа увеличилась вдвое, общий доход семьи вырос бы на 67%, то есть зарплата мужа составляет 67% дохода семьи. Если бы стипендия дочери уменьшилась втрое, общий доход семьи сократился бы на 4%, то есть 2/3 стипендии составляют 4% дохода семьи, а вся стипендия дочери составляет 6% дохода семьи. Таким образом, доход жены составляет 100% − 67% − 6% = 27% дохода семьи. 
Ответ: 27.

Прототип B13 № 99568Семья состоит из мужа, жены и их дочери студентки. Если бы зарплата мужа увеличилась

Слайд 12Прототип B13 № 99569
Цена холодильника в магазине ежегодно уменьшается на одно

и то же число процентов от предыдущей цены. Определите, на сколько процентов каждый год уменьшалась цена холодильника, если, выставленный на продажу за 20 000 рублей, через два года был продан за 15 842 рублей.
Решeние: Пусть цена холодильника ежегодно снижалась на p процентов в год. Тогда за два года она снизилась на (1-0,01p)², откуда имеем: 
20000(1-0,01p0²=15842
(1-0,01p)²=0,7921
1-0,01p=0,89 при условии, что 1-0,01p>0
P=11
Ответ: 11.

Прототип B13 № 99569Цена холодильника в магазине ежегодно уменьшается на одно и то же число процентов от

Слайд 13Прототип B13 № 99571
В сосуд, содержащий 5 литров 12–процентного водного раствора

некоторого вещества, добавили 7 литров воды. Сколько процентов составляет концентрация получившегося раствора?
Решeние:
Концентрация раствора равна
 

Объем вещества в исходном растворе равен 0,12·5=0,6 литра. При добавлении 7 литров воды общий объем раствора увеличится, а объем растворенного вещества останется прежним. Таким образом, концентрация полученного раствора равна:
 



Ответ: 5.

Прототип B13 № 99571В сосуд, содержащий 5 литров 12–процентного водного раствора некоторого вещества, добавили 7 литров воды.

Слайд 14Прототип B13 № 99572
Смешали некоторое количество 15–процентного раствора некоторого вещества с

таким же количеством 19–процентного раствора этого вещества. Сколько процентов составляет концентрация получившегося раствора?
Решeние:
Концентрация раствора равна 

Пусть объем получившегося раствора 2v литров. Таким образом, концентрация полученного раствора равна:
 


Ответ: 17.
Прототип B13 № 99572Смешали некоторое количество 15–процентного раствора некоторого вещества с таким же количеством 19–процентного раствора этого

Слайд 15Прототип B13 № 99573
Смешали 4 литра 15–процентного водного раствора некоторого вещества

с 6 литрами 25–процентного водного раствора этого же вещества. Сколько процентов составляет концентрация получившегося раствора?
Решeние:
Концентрация раствора равна 

Таким образом, концентрация получившегося раствора равна:
 



Ответ: 21.
Прототип B13 № 99573Смешали 4 литра 15–процентного водного раствора некоторого вещества с 6 литрами 25–процентного водного раствора

Слайд 16Прототип B13 № 99574
Виноград содержит 90% влаги, а изюм — 5%.

Сколько килограммов винограда требуется для получения 20 килограммов изюма?
Решeние: Виноград содержит 10% питательного вещества, а изюм — 95%. Поэтому 20 кг изюма содержат кг   
питательного вещества. Таким образом, для получения 20 килограммов изюма требуется
кг винограда.   

 Ответ: 190.

Прототип B13 № 99574Виноград содержит 90% влаги, а изюм — 5%. Сколько килограммов винограда требуется для получения

Слайд 17Прототип B13 № 99575
Имеется два сплава. Первый сплав содержит 10% никеля,

второй – 30% никеля. Из этих двух сплавов получили третий сплав массой 200 кг, содержащий 25% никеля. На сколько килограммов масса первого сплава меньше массы второго?

Решeние: Пусть масса первого сплава m₁ кг, а масса второго – m₂ кг. Тогда массовое содержание никеля в первом и втором сплавах 0,1 m₁ и 0,3 m₂ , соответственно. Из этих двух сплавов получили третий сплав массой 200 кг, содержащий 25% никеля. Получаем систему уравнений: 






Таким образом, первый сплав легче второго на 100 килограммов.
 Ответ: 100.

Прототип B13 № 99575Имеется два сплава. Первый сплав содержит 10% никеля, второй – 30% никеля. Из этих

Слайд 18Прототип B13 № 99577
Смешав 30-процентный и 60-процентный растворы кислоты и добавив

10 кг чистой воды, получили 36-процентный раствор кислоты. Если бы вместо 10 кг воды добавили 10 кг 50-процентного раствора той же кислоты, то получили бы 41-процентный раствор кислоты. Сколько килограммов 30-процентного раствора использовали для получения смеси?
Решeние: Пусть масса 30-процентного раствора кислоты – m₁ кг, а масса 60-процентного – m₂. Если смешать 30-процентный и 60-процентный растворы кислоты и добавить  10  кг чистой воды, получится 36-процентный раствор кислоты:

Если бы вместо 10 кг воды добавили 10 кг 50-процентного раствора той же кислоты, то получили бы 41-процентный раствор кислоты: 

Решим полученную систему уравнений:
 






Ответ: 60.
Прототип B13 № 99577Смешав 30-процентный и 60-процентный растворы кислоты и добавив 10 кг чистой воды, получили 36-процентный

Слайд 19Прототип B13 № 501546
Из пункта A в пункт B одновременно выехали два автомобиля. Первый проехал

с постоянной скоростью весь путь. Второй проехал первую половину пути со скоростью, меньшей скорости первого на 15 км/ч, а вторую половину пути – со скоростью 90 км/ч, в результате чего прибыл в пункт В одновременно с первым автомобилем. Найдите скорость первого автомобиля, если известно, что она больше 54 км/ч. Ответ дайте в км/ч.
Решeние: Пусть v км/ч – скорость первого автомобиля, тогда скорость второго автомобиля на первой половине пути равна v-15 км/ч. Примем расстояние между пунктами за 2. Автомобили были в пути одно и то же время, отсюда имеем:
 






Таким образом, скорость первого автомобиля была равна 52 км/ч.
Ответ: 60.


Прототип B13 № 501546Из пункта A в пункт B одновременно выехали два автомобиля. Первый проехал с постоянной скоростью весь путь. Второй

Слайд 20Прототип B13 № 501213
Вова и Гоша решают задачи. За час Вова

может решить на две задачи больше, чем Гоша (при этом оба за час решают целое количество задач). Известно, что вместе они решат 33 задачи на 1 час 15 минут быстрее, чем это сделал бы один Вова. За какое время Гоша может решить 20 задач? Ответ дайте в часах.
Решeние: Обозначим n — число задач, которые решает за час Гоша, тогда Вова за час решает n+2 задач. Вместе они решат 33 задачи на 1 час 15 минут быстрее, чем это сделал бы один Вова, отсюда имеем: 

 








Поскольку за час мальчики решают целое количество задач 
Таким образом, Гоша решит 20 задач за 
 Ответ: 2.

Прототип B13 № 501213Вова и Гоша решают задачи. За час Вова может решить на две задачи больше,

Слайд 21Прототип B13 № 500253
Весной катер идёт против течения реки в   

раза медленнее, чем по течению. Летом течение становится на 1 км/ч медленнее. Поэтому летом катер идёт против течения в    раза медленнее,

чем по течению. Найдите скорость течения весной (в км/ч).
Решeние: Пусть x (км/ч) — собственная скорость катера,  y(км/ч) — скорость течения реки весной. Тогда летом она
составит y-1(км/ч); x>y>1. Составим таблицу по данным задачи:
                         





Решим систему уравнений:




Таким образом, скорость течения весной равна 5 км/ч.
Ответ: 5.

Прототип B13 № 500253Весной катер идёт против течения реки в      раза медленнее, чем по

Слайд 22Прототип B13 № 99621
Петя и Ваня выполняют одинаковый тест. Петя отвечает

за час на 8 вопросов текста, а Ваня – на 9. Они одновременно начали отвечать на вопросы теста, и Петя закончил свой тест позже Вани на 20 минут. Сколько вопросов содержит тест?
Решeние: Обозначим N — число вопросов теста. Тогда время, необходимое Пете, равно N/8 мин., а время, необходимое Ване, равно N/9 мин. Петя закончил отвечать на тест через 1/3 часа после Вани. Поэтому:
 



Ответ: 24.
Прототип B13 № 99621Петя и Ваня выполняют одинаковый тест. Петя отвечает за час на 8 вопросов текста,

Слайд 23Прототип B13 № 99617
Даша и Маша пропалывают грядку за 12 минут,

а одна Маша — за 20 минут. За сколько минут пропалывает грядку одна Даша?
Решeние: Обозначим выполняемую девочками работу по прополке грядки за 1. Пусть Даша пропалывает грядку за 1/v минут. Даша и Маша пропалывают грядку за 12 минут. Таким образом,
 



Тем самым, Даша за минуту пропалывает 1/30 грядки, значит, одна Даша прополет грядку за 30 минут.
Ответ: 30.

Прототип B13 № 99617Даша и Маша пропалывают грядку за 12 минут, а одна Маша — за 20

Слайд 24Прототип B13 № 99615
Первый насос наполняет бак за 20 минут, второй

— за 30 минут, а третий — за 1 час. За сколько минут наполнят бак три насоса, работая одновременно?
Решeние: Обозначим объем бака за 1. Тогда три насоса, работая вместе, заполнят бак за
1:(1/20+1/30+1/60)=60:(3+2+1)=10 минут.
Ответ: 10.
Другое решение.
За один час первый насос наполнит 3 бака, второй — 2 бака, а третий — 1 бак. Работая вместе, за один час они 6 баков. Значит, один бак насосы наполнят в шесть раз быстрее, т. е. за 10 минут.



Прототип B13 № 99615Первый насос наполняет бак за 20 минут, второй — за 30 минут, а третий

Слайд 25Прототип B13 № 99613
Каждый из двух рабочих одинаковой квалификации может выполнить

заказ за 15 часов. Через 3 часа после того, как один из них приступил к выполнению заказа, к нему присоединился второй рабочий, и работу над заказом они довели до конца уже вместе. Сколько часов потребовалось на выполнение всего заказа?
Решeние:
Рабочий выполняет 1/15 часть заказа в час, поэтому за 3 часа он выполнит 1/5 часть заказа. После этого к нему присоединяется второй рабочий, и, работая вместе, два рабочих должны выполнить 4/5 заказа. Чтобы определить время совместной работы, разделим этот объём работы на совместную производительность:


часов.


Тем самым, на выполнение всего заказа потребуется 6 + 3 = 9 часов.
Ответ: 9.


Прототип B13 № 99613Каждый из двух рабочих одинаковой квалификации может выполнить заказ за 15 часов. Через 3

Слайд 26Прототип B13 № 99612
По двум параллельным железнодорожным путям друг навстречу другу

следуют скорый и пассажирский поезда, скорости которых равны соответственно 65 км/ч и 35 км/ч. Длина пассажирского поезда равна 700 метрам. Найдите длину скорого поезда, если время, за которое он прошел мимо пассажирского поезда, равно 36 секундам. Ответ дайте в метрах.
Решeние: Относительная скорость поездов равна 65+35 км/ч=100км/ч=1000/36м/с 
За 36 секунд один поезд проходит мимо другого, то есть вместе поезда преодолевают расстояние, равное сумме их длин: 1000/36·36=1000м 
 поэтому длина скорого поезда 1000-700=300м.
 Ответ: 300.

Прототип B13 № 99612По двум параллельным железнодорожным путям друг навстречу другу следуют скорый и пассажирский поезда, скорости

Слайд 27Прототип B13 № 99610
По морю параллельными курсами в одном направлении следуют

два сухогруза: первый длиной 120 метров, второй – длиной 80 метров. Сначала второй сухогруз отстает от первого, и в некоторый момент времени расстояние от кормы первого сухогруза до носа второго составляет 400 метров. Через 12 минут после этого уже первый сухогруз отстает от второго так, что расстояние от кормы второго сухогруза до носа первого равно 600 метрам. На сколько километров в час скорость первого сухогруза меньше скорости второго?
Решeние: пока сухогрузы перейдут из первого положения во второе, второй сухогруз переместился относительно первого на 120+400+80+600=1200м. 
 Пусть u – разность скоростей сухогрузов, тогдаu=1200/12=100м/мин=6км/ч 
 
Ответ: 6.

Прототип B13 № 99610По морю параллельными курсами в одном направлении следуют два сухогруза: первый длиной 120 метров,

Слайд 28Прототип B13 № 99608
Поезд, двигаясь равномерно со скоростью 80 км/ч, проезжает

мимо придорожного столба за 36 секунд. Найдите длину поезда в метрах.
Решeние: Скорость поезда равна 80км/ч=800/36м/с. За 36 секунд поезд проходит мимо придорожного столба – проходит расстояние равное своей длине: 800/36·36=800м

Ответ: 800.
Прототип B13 № 99608Поезд, двигаясь равномерно со скоростью 80 км/ч, проезжает мимо придорожного столба за 36 секунд.

Слайд 29Прототип B13 № 99606
Первые два часа автомобиль ехал со скоростью 50

км/ч, следующий час – со скоростью 100 км/ч, а затем два часа – со скоростью 75 км/ч. Найдите среднюю скорость автомобиля на протяжении всего пути. Ответ дайте в км/ч.
Решeние: Чтобы найти среднюю скорость на протяжении пути, нужно весь путь разделить на все время движения. Средняя скорость равна:
км/ч.


Ответ: 70.
Прототип B13 № 99606Первые два часа автомобиль ехал со скоростью 50 км/ч, следующий час – со скоростью

Слайд 30Прототип B13 № 99604
Путешественник переплыл море на яхте со средней скоростью

20 км/ч. Обратно он летел на спортивном самолете со скоростью 480 км/ч. Найдите среднюю скорость путешественника на протяжении всего пути. Ответ дайте в км/ч.
Решeние: Чтобы найти среднюю скорость на протяжении пути, нужно весь путь разделить на все время движения. Пусть 2S км — весь путь путешественника, тогда средняя скорость равна:
  км/ч.


Ответ: 38,4.
Прототип B13 № 99604Путешественник переплыл море на яхте со средней скоростью 20 км/ч. Обратно он летел на

Слайд 31Прототип B13 № 99600
Часы со стрелками показывают 8 часов 00 минут.

Через сколько минут минутная стрелка в четвертый раз поравняется с часовой?
Решeние: Скорость движения минутной стрелки 12 делений/час (под одним делением здесь подразумевается расстояние между соседними цифрами на циферблате часов), а часовой – 1 деление/час. До четвертой встречи минутной и часовой стрелок минутная должна сначала 3 раза «обогнать» часовую, то есть пройти 3 круга по 12 делений. Пусть после этого до четвертой встречи часовая стрелка пройдет L  делений. Тогда общий путь минутной стрелки складывается из найденных 36 делений, ещё 8 изначально разделяющих их делений (поскольку часы показывают 8 часов) и последних L делений. Приравняем время движения для часовой и минутной стрелок:
 L/1=(L+8+36):12;
12L=L+44;
L=4.
Часовая стрелка пройдет 4 деления, что соответствует 4 часам, то есть 240 минутам. 
Ответ: 240.

Прототип B13 № 99600Часы со стрелками показывают 8 часов 00 минут. Через сколько минут минутная стрелка в

Слайд 32Прототип B13 № 99598
Из одной точки круговой трассы, длина которой равна

14 км, одновременно в одном направлении стартовали два автомобиля. Скорость первого автомобиля равна 80 км/ч, и через 40 минут после старта он опережал второй автомобиль на один круг. Найдите скорость второго автомобиля. Ответ дайте в км/ч.
Решeние: Пусть скорость второго автомобиля равна V км/ч. За 2/3 часа первый автомобиль прошел на 14 км больше, чем второй, отсюда имеем
 



Ответ: 59.
Прототип B13 № 99598Из одной точки круговой трассы, длина которой равна 14 км, одновременно в одном направлении

Слайд 33Прототип B13 № 99587
Компания "Альфа" начала инвестировать средства в перспективную отрасль

в 2001 году, имея капитал в размере 5000 долларов. Каждый год, начиная с 2002 года, она получала прибыль, которая составляла 200% от капитала предыдущего года. А компания «Бета» начала инвестировать средства в другую отрасль в 2003 году, имея капитал в размере 10000 долларов, и, начиная с 2004 года, ежегодно получала прибыль, составляющую 400% от капитала предыдущего года. На сколько долларов капитал одной из компаний был больше капитала другой к концу 2006 года, если прибыль из оборота не изымалась?
Решeние:
Каждый год прибыль компании «Альфа» составляла 200% от капитала предыдущего года, значит, капитал каждый год составлял 300% от капитала предыдущего года. В конце 2006 года на счёте компании «Альфа» была сумма
 
Каждый год прибыль компании «Бета» составила 400% от капитала предыдущего года, значит, капитал каждый год составлял 500% от капитала предыдущего года. В конце 2006 года на счёте компании «Бета» была сумма


Таким образом, капитал компании «Бета» был на 35 000 долларов больше.
Ответ: 35 000.


Прототип B13 № 99587Компания

Слайд 34Прототип B13 № 99584
Улитка ползет от одного дерева до другого. Каждый

день она проползает на одно и то же расстояние больше, чем в предыдущий день. Известно, что за первый и последний дни улитка проползла в общей сложности 10 метров. Определите, сколько дней улитка потратила на весь путь, если расстояние между деревьями равно 150 метрам.
Решeние:
Пусть улитка проползла в первый день a₁ метров, во второй – a₂  , … , в последний –    метров. Тогда    м, а за n дней проползла    метров. Поскольку всего она проползла 150 метров, имеем: 
Таким образом, улитка потратила на весь путь 30 дней.
 
Ответ: 30.
Прототип B13 № 99584Улитка ползет от одного дерева до другого. Каждый день она проползает на одно и

Что такое shareslide.ru?

Это сайт презентаций, где можно хранить и обмениваться своими презентациями, докладами, проектами, шаблонами в формате PowerPoint с другими пользователями. Мы помогаем школьникам, студентам, учителям, преподавателям хранить и обмениваться учебными материалами.


Для правообладателей

Яндекс.Метрика

Обратная связь

Email: Нажмите что бы посмотреть