Презентация, доклад по теме Исследование компетенций учителей

Содержание

«Обеспечить формирование национальной системы учительского роста, направленной, в частности, на установление для педагогических работников уровней владения профессиональными компетенциями, подтверждаемыми результатами аттестации, а также на учёт мнения выпускников общеобразовательных организаций, но не ранее чем через четыре года

Слайд 1«Исследование компетенций учителей»
Презентация составлена учителем математики Е.Н. Даниленко
с использованием интернет-ресурсов
26

. 03. 2018

Выступление на педагогическом совете
учителей МБОУ «Хабарская СОШ № 2»

«Исследование компетенций учителей»Презентация составлена учителем математики Е.Н. Даниленко с использованием интернет-ресурсов26 . 03. 2018Выступление на педагогическом совете

Слайд 2
«Обеспечить формирование национальной системы учительского роста, направленной, в частности, на установление

для педагогических работников уровней владения профессиональными компетенциями, подтверждаемыми результатами аттестации, а также на учёт мнения выпускников общеобразовательных организаций, но не ранее чем через четыре года после окончания ими обучения в таких организациях, предусмотрев издание соответствующих нормативных правовых актов»

Поручение Президента Российской Федерации
«Обеспечить формирование национальной системы учительского роста, направленной, в частности, на установление для педагогических работников уровней владения профессиональными

Слайд 3
Этапы разработки модели оценки компетенций учителей

2015-2016 уч. год – разработка

и апробация модели оценки предметных компетенций в соответствии с действующим проектом профессиональных стандартов

2016-2017 уч. год – доработка и апробация модели оценки компетенций (шкалы для оценки уровней)

2017-2018 уч. год – массовая апробация модели оценки компетенций
Этапы разработки модели оценки компетенций учителей 2015-2016 уч. год – разработка и апробация модели оценки предметных компетенций

Слайд 4
Разработчики методики уровневой оценки компетенций учителей (инструментарий)

Российский государственный педагогический университет им.

А.И.Герцена

Российская академия образования

Академия повышения квалификации и профессиональной переподготовки работников образования (АПКиППРО)

Ассоциации учителей истории, математики, русского языка

Разработчики методики уровневой оценки компетенций учителей (инструментарий)Российский государственный педагогический университет им. А.И.ГерценаРоссийская академия образованияАкадемия повышения квалификации и

Слайд 5
Принципы составления инструментария для оценки компетенций учителя

Приоритет предметной подготовки

Ориентация на результаты

обучения

Принципы составления инструментария для оценки компетенций учителяПриоритет предметной подготовкиОриентация на результаты обучения

Слайд 6
Основные группы компетенций

Предметная подготовка

Методика преподавания

Оценивание

Основные группы компетенцийПредметная подготовкаМетодика преподаванияОценивание

Слайд 10
Оценка компетенций как часть системы
профессионального роста учителя

Оценка компетенций как часть системыпрофессионального роста учителя

Слайд 11
Способы оценки компетенций учителей

Способы оценки компетенций учителей

Слайд 12
Источники информации об уровне компетенций учителей. Федеральный уровень

Источники информации об уровне компетенций учителей. Федеральный уровень

Слайд 13
Проведены в 2016-2016 гг

Проведены в 2016-2016 гг

Слайд 14
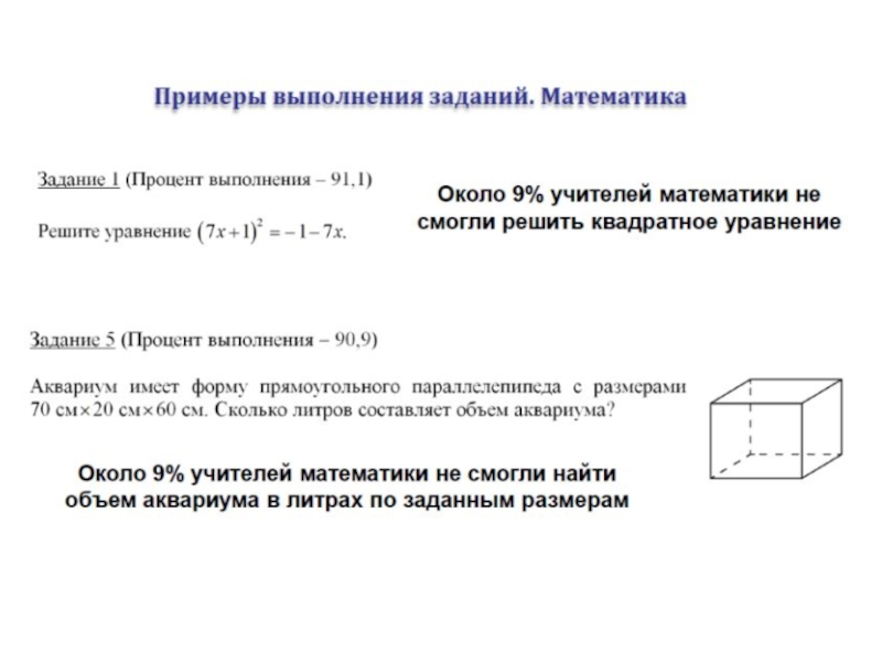
Результаты исследований компетенций учителей

Результаты исследований компетенций учителей

Слайд 15
Результаты исследований компетенций учителей

Результаты исследований компетенций учителей

Слайд 18
Исследований компетенций учителей Алтайского края
(11, 18 мая 2016г)
АКИПКРО

300 педагогов
из городов Рубцовска,

Бийска и Барнаула, а также из 11 районов края (Шелаболихинский, Немецкий национальный, Табунский, Волчихинский, Калманский, Первомайский, Павловский, Смоленский, Зональный, Бийский)

Цель исследования – содействие повышению качества подготовки педагогических работников путем создания научно - обоснованной системы комплексной оценки компетенций учителей
Исследований компетенций учителей Алтайского края(11, 18 мая 2016г)АКИПКРО300 педагогов из городов Рубцовска, Бийска и Барнаула, а также из

Что такое shareslide.ru?

Это сайт презентаций, где можно хранить и обмениваться своими презентациями, докладами, проектами, шаблонами в формате PowerPoint с другими пользователями. Мы помогаем школьникам, студентам, учителям, преподавателям хранить и обмениваться учебными материалами.


Для правообладателей

Яндекс.Метрика

Обратная связь

Email: Нажмите что бы посмотреть