Презентация, доклад по технической механике на тему Плоская система сходящихся сил

Плоская система сходящихся сил Плоская система сходящихся сил – это система сил, линии действия которых лежат в одной плоскости и пересекаются в одной точке. Если силы сходящейся системы приложены к разным точкам тела, то последствию из 3 аксиомы

Слайд 1 ТЕХНИЧЕСКАЯ МЕХАНИКА

ТЕХНИЧЕСКАЯ МЕХАНИКА

Слайд 2Плоская система сходящихся сил
Плоская система сходящихся сил – это система сил,

линии действия которых лежат в одной плоскости и пересекаются в одной точке.
Если силы сходящейся системы приложены к разным точкам тела, то последствию из 3 аксиомы статики известно, что каждую силу можно перенести в точку пересечения линий действия и получить эквивалентную систему сил, приложенных к данной точке.
Две силы, приложенные к одной точке тела, образуют простейшую плоскую систему сходящихся сил (две пересекающиеся прямые всегда лежат в одной плоскости).
Сложение 2х сходящихся сил, то есть определение их геометрической суммы – равнодействующей, производится согласно 4 аксиоме, по правилу параллелограмма.

5/17/2016

adasdfsdzfvzx

Плоская система сходящихся сил	Плоская система сходящихся сил – это система сил, линии действия которых лежат в одной

Слайд 3Сложение 2х сил приложенных в точке тела
Задачу сложения 2х сходящихся сил

можно решать графическим методом (построением) или вычислением.
При графическом методе решения строится параллелограмм сил. В ходе построения необходимо соблюдать одинаковую пропорцию между модулями заданных сил и длинами отрезков, с помощью которых эти силы изображаются.

Пример.
Пусть даны приложенные к точке А какого – либо тела две силы, линии действия которых пересекаются под углом , требуется определить равнодействующую этих сил (найти модуль и направление).

5/17/2016

adasdfsdzfvzx

Сложение 2х сил приложенных в точке тела	Задачу сложения 2х сходящихся сил можно решать графическим методом (построением) или

Слайд 45/17/2016
adasdfsdzfvzx

5/17/2016adasdfsdzfvzx

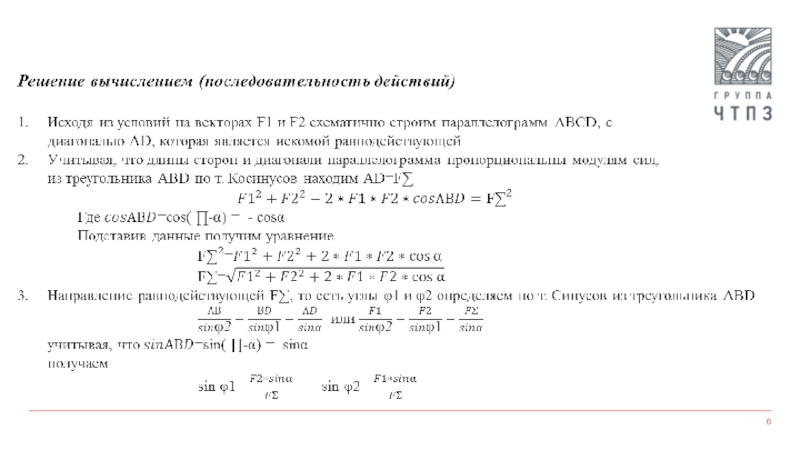
Слайд 5Сложение двух сил, приложенных в точке тела

Графический метод решения (последовательность действий)

При

помощи линейки, угольника, транспортира строим параллелограмм сил, со сторонами АВ и АС, равным отрезкам, соответствующим модулям заданных сил F1 и F2
Для нахождения длин сторон задаем коэффициент µ - коэффициент пропорциональности [Н/м] Далее вычисляем длины сторон параллелограмма АВ=(F1/ µ) АС=(F2/ µ)
По линейке откладываем стороны параллелограмма АВ и АС, и угол α между ними, который откладываем с помощью транспортира. Далее проводим стороны СD || АВ и ВD || АС
Диагональ данного параллелограмма – АD является искомой, равнодействующей силой F∑.
Измеряем длину отрезка АD по линейке, и находим значение в метрах. Умножаем полученное число на коэффициент пропорциональности µ, находим модуль равнодействующей F∑. F∑= µ*АD
Направление F∑ фиксируется углами φ1 - угол между сторонами АВ и АD φ2 – угол между сторонами АС и АD Значение углов находится с помощью транспортира
Сложение двух сил, приложенных в точке телаГрафический метод решения (последовательность действий)При помощи линейки, угольника, транспортира строим параллелограмм

Слайд 75/17/2016
adasdfsdzfvzx

5/17/2016adasdfsdzfvzx

Слайд 85/17/2016
adasdfsdzfvzx

5/17/2016adasdfsdzfvzx

Слайд 95/17/2016
adasdfsdzfvzx

5/17/2016adasdfsdzfvzx

Слайд 105/17/2016
adasdfsdzfvzx

5/17/2016adasdfsdzfvzx

Что такое shareslide.ru?

Это сайт презентаций, где можно хранить и обмениваться своими презентациями, докладами, проектами, шаблонами в формате PowerPoint с другими пользователями. Мы помогаем школьникам, студентам, учителям, преподавателям хранить и обмениваться учебными материалами.


Для правообладателей

Яндекс.Метрика

Обратная связь

Email: Нажмите что бы посмотреть