Презентация, доклад по казахскому языку по теме Күнтізбе туралы қысқаша мәлімет 6 класс

Күнтізбе қандай болады?үстелқабырғақалта жәнет.б.

Слайд 1КӨҢІЛ-КҮЙІМ...
ТАМАША
ОРТАША
ТӨМЕН

КӨҢІЛ-КҮЙІМ...ТАМАШАОРТАШАТӨМЕН

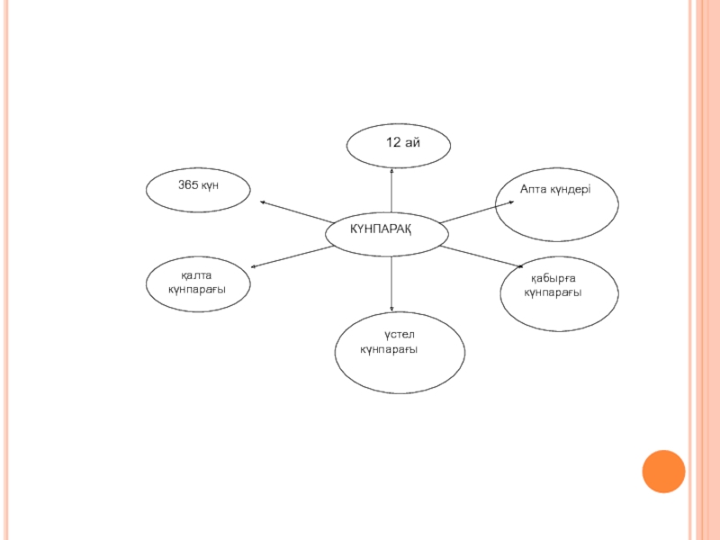
Слайд 3Күнтізбе қандай болады?
үстел
қабырға
қалта және
т.б.

Күнтізбе қандай болады?үстелқабырғақалта жәнет.б.

Слайд 4Күнтізбе
Септіктер

КүнтізбеСептіктер

Слайд 5Синонимдер
Күнтізбе-күнпарақ

СинонимдерКүнтізбе-күнпарақ

Слайд 8Тәулік
таңертең
күн
кеш
түн

Тәуліктаңертеңкүнкештүн

Что такое shareslide.ru?

Это сайт презентаций, где можно хранить и обмениваться своими презентациями, докладами, проектами, шаблонами в формате PowerPoint с другими пользователями. Мы помогаем школьникам, студентам, учителям, преподавателям хранить и обмениваться учебными материалами.


Для правообладателей

Яндекс.Метрика

Обратная связь

Email: Нажмите что бы посмотреть