Презентация, доклад на тему Мәтінді есептің шартына негізделіп бөлшек-рационал теңдеуді құрастыру 8 сынып

Кестені толтырыңдар90 км0,04 сағ4/3 км/сағ20км

Слайд 1Мәтінді есептің шартына негізделіп бөлшек-рационал теңдеуді құрастыру
Мичурин жалпы орта білім беру

мектебінің математика және физика пәндерінің мұғалімі
Р.К. Алидаров
Мәтінді есептің шартына негізделіп бөлшек-рационал теңдеуді құрастыруМичурин жалпы орта білім беру мектебінің математика және физика пәндерінің мұғаліміР.К.

Слайд 2Кестені толтырыңдар
90 км
0,04 сағ
4/3 км/сағ
20км

Кестені толтырыңдар90 км0,04 сағ4/3 км/сағ20км

Слайд 3Есеп шығару кезеңдері
1 кезең. Есептің шартын талдау және оның схемалық

жазылуы.
2 кезең. Табиғи жағдайды математикалық тілге аудару (математикалық моделді құрастыру: айнымалыны еңгізу, бөлшек-рационал теңдеуді құрастыру).
3 кезең. Шыққан теңдеуді шешу.
4 кезең. Алынған нәтижені интерпритациялау.
Есеп шығару кезеңдері 1 кезең. Есептің шартын талдау және оның схемалық жазылуы.2 кезең. Табиғи жағдайды математикалық тілге

Слайд 4Арақашықтығы 120 км, А қаласынан В қаласына қарай бір уақытта екі

велошабандоздар шықты. Біріншінің жылдамдығы екіншісінен 3 км/сағ артық, сондықтан ол В қаласына 2 сағат ерте келді. Велошабандоздардың жылдамдығын анықтаңдар.

1

x+3

x

t2-t1=2сағ

120

120

Арақашықтығы 120 км, А қаласынан В қаласына қарай бір уақытта екі велошабандоздар шықты. Біріншінің жылдамдығы екіншісінен 3

Слайд 5Коэффициенттерді 2-ге бөлейік
x≠ 0
x≠-3
60(x+3) - 60x=x(x+3)
60x+180 - 60x=x2 +3x
x2

+3x - 180 = 0

D = 729

x1=12

Есеп шартын қанағаттандырмайды

x2 =-15

12км/сағ – екінші велошабандоздың жылдамдығы

12+3 =15 км/сағ – бірінші велошабандоздың жылдамдығы

Жауабы: 15км/сағ, 12км/сағ

Коэффициенттерді 2-ге бөлейік x≠ 0 x≠-360(x+3) - 60x=x(x+3)60x+180 - 60x=x2 +3xx2 +3x - 180 = 0D =

Слайд 6Физминутка

Физминутка

Слайд 7А және В мекендерінен бір-біріне қарсы бір уқытта екі жаяу жүргіншілер

шықты. Біріншінің жылдамдығы екіншінің жылдамдығына қарағанда 1 км/сағ артық, сондықтан ол В мекеніне, екіншісі А мекеніне жеткенінше, 1 сағат ерте жетті. Жаяу жүргіншілердің жылдамдықтарын табыңдар, егер мекендердің арасындағы арақашықтығы 20 км.

2

x+1

x

t2-t1=1сағ

20

20

А және В мекендерінен бір-біріне қарсы бір уқытта екі жаяу жүргіншілер шықты. Біріншінің жылдамдығы екіншінің жылдамдығына қарағанда

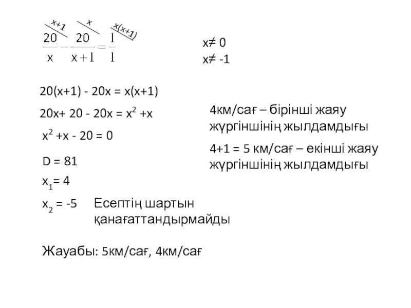
Слайд 8 x≠ 0
x≠ -1
20(x+1) - 20x = x(x+1)
20x+ 20 -

20x = x2 +x

x2 +x - 20 = 0

D = 81

x1= 4

Есептің шартын қанағаттандырмайды

x2 = -5

4км/сағ – бірінші жаяу жүргіншінің жылдамдығы

4+1 = 5 км/сағ – екінші жаяу жүргіншінің жылдамдығы

Жауабы: 5км/сағ, 4км/сағ

x≠ 0 x≠ -120(x+1) - 20x = x(x+1)20x+ 20 - 20x = x2 +xx2 +x -

Слайд 9Пойызға үлгеру үшін велошабандоз 48 км өтү тиіс еді, бірақ шығумен

48 мин кешікті. Стансаға уақытында келу үшін ол бастапқы жылдамдығынан 3 км/сағ артық жылдамдығымен жүрді. Велошабандоз қанадай жылдамдықпен жүрді?

3

x

x+3

t1-t2=4/5сағ

48

48

Пойызға үлгеру үшін велошабандоз 48 км өтү тиіс еді, бірақ шығумен 48 мин кешікті. Стансаға уақытында келу

Слайд 10Коэффициенттерді 4-ке бөлейік
x≠ 0
x≠-3
60(x+3) - 60x=x(x+3)
60x+180 -

60x=x2 +3x

x2 +3x - 180 = 0

D = 729

x1=12

Есеп шартын қанағаттандырмайды

x2 =-15

12+3 =15 км/сағ – велошабандоздың жылдамдығы

Ответ: 15км/сағ

Коэффициенттерді   4-ке бөлейік x≠ 0 x≠-360(x+3) - 60x=x(x+3)60x+180 - 60x=x2 +3xx2 +3x - 180 =

Слайд 11Үй тапсырмасы
№618 №619

Үй тапсырмасы№618    №619

Что такое shareslide.ru?

Это сайт презентаций, где можно хранить и обмениваться своими презентациями, докладами, проектами, шаблонами в формате PowerPoint с другими пользователями. Мы помогаем школьникам, студентам, учителям, преподавателям хранить и обмениваться учебными материалами.


Для правообладателей

Яндекс.Метрика

Обратная связь

Email: Нажмите что бы посмотреть