Презентация, доклад на тему Иррациональные уравнения и неравенства (сравнение учебников)

учебник А.Н.Колмогорова для общеобразовательных школучебник А.Г.Мордковича( профильный уровень)

Слайд 1Иррациональные уравнения и неравенства
Нугуманова Р.И.

Иррациональные уравнения и неравенстваНугуманова Р.И.

Слайд 2учебник А.Н.Колмогорова для общеобразовательных школ
учебник А.Г.Мордковича
( профильный уровень)

учебник А.Н.Колмогорова для общеобразовательных школучебник А.Г.Мордковича( профильный уровень)

Слайд 3Структура содержания

Структура содержания

Слайд 6Сравнение определений
А.Н.Колмогоров
А.Г.Мордкович

Сравнение определенийА.Н.Колмогоров А.Г.Мордкович

Слайд 7Методы решения, приёмы и равносильные преобразования

Методы решения, приёмы и равносильные преобразования

Слайд 8Учёт ОДЗ
ОДЗ уравнения или неравенства
есть множество значений переменной, при которых обе

части данного уравнения или неравенства имеют смысл.
В любой задаче можно обойтись без поиска (и без упоминания) ОДЗ, так что особой необходимости в этом понятии нет. Но и вреда в нём тоже нет; более того, в отдельных ситуациях
нахождение ОДЗ оказывается весьма полезным.
Так, в некоторых иррациональных уравнениях и неравенствах дело не доходит до каких-
либо специфических приёмов — достаточно пристального взгляда и учёта ОДЗ.
Учёт ОДЗОДЗ уравнения или неравенстваесть множество значений переменной, при которых обе части данного уравнения или неравенства имеют

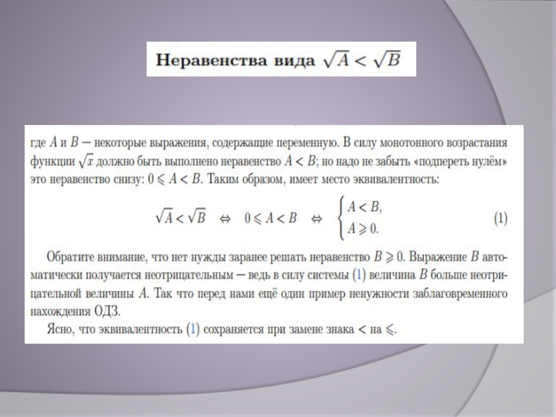
Слайд 14!Если B

может быть меньше отрицательного числа
!Если B

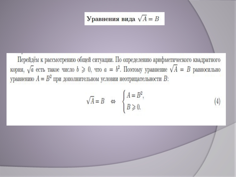
Слайд 17Методы решения
Метод возведения обеих частей в квадрат
Метод введения новых переменных
Искусственные приемы

решения
Метод оценки ОДЗ

Методы решенияМетод возведения обеих частей в квадратМетод введения новых переменныхИскусственные приемы решенияМетод оценки ОДЗ

Что такое shareslide.ru?

Это сайт презентаций, где можно хранить и обмениваться своими презентациями, докладами, проектами, шаблонами в формате PowerPoint с другими пользователями. Мы помогаем школьникам, студентам, учителям, преподавателям хранить и обмениваться учебными материалами.


Для правообладателей

Яндекс.Метрика

Обратная связь

Email: Нажмите что бы посмотреть