Презентация, доклад на тему Электр тізбегінің эквивалентті түрленуі

Содержание

ЖоспарКіріспеЭлектр тізбегінің элементтерінің тізбектей жалғануыЭлектр тізбегіндегі элементтердің параллель жалғануы Үшбұрыштың эквивалентті кедергісі арқылы жұлдызшаның құрылуы.Жұлдызша кедергісінің эквивалентті үшбұрышқа айналуы.Кедергiлер жұлдызының эквивалентті үшбұрышқа өзгертуi

Слайд 1Электр тізбегінің эквивалентті түрленуі
Калакова Гульсим Кабдуловна

Электр тізбегінің эквивалентті  түрленуіКалакова Гульсим Кабдуловна

Слайд 2Жоспар
Кіріспе
Электр тізбегінің элементтерінің тізбектей жалғануы
Электр тізбегіндегі элементтердің параллель жалғануы
Үшбұрыштың эквивалентті

кедергісі арқылы жұлдызшаның құрылуы.
Жұлдызша кедергісінің эквивалентті үшбұрышқа айналуы.
Кедергiлер жұлдызының эквивалентті үшбұрышқа өзгертуi
ЖоспарКіріспеЭлектр тізбегінің элементтерінің тізбектей жалғануыЭлектр тізбегіндегі элементтердің параллель жалғануы Үшбұрыштың эквивалентті кедергісі арқылы жұлдызшаның құрылуы.Жұлдызша кедергісінің эквивалентті

Слайд 3Тізбектей жалғану – бұл түйіні жоқ электр тізбегінің байланысқан элементтерінің жиынтығы.

Осыдан, тізбектей жалғанған элементтерде бір ток өтеді, себебі токтың өзгеруі тек электр тізбегінің түйіндерінде болады.
Тізбектей жалғауының жалпы жағдайында ЭҚК көзі және резисторларының кез келген саны кіруі мүмкін, бірақ бір ғана ток көзі кіре алады, себебі тізбекте сыртқы элементтерге тәуелді емес әрбір қорек көзінің қасиеті қарсы келеді.
Тізбектей жалғану – бұл түйіні жоқ электр тізбегінің байланысқан элементтерінің жиынтығы. Осыдан, тізбектей жалғанған элементтерде бір ток

Слайд 41 - суреттегі а және в нүктелерінің арасында кернеудің келуі

нүктелердің потенциалдарының айырмасымен көрсетуге болады


Бұл айырмада кез келген потенциал санын қалауынша қарама қарсы қосып, содан кейін қос-қостан біріктіруге болады. (Мысалы: потенциалды нүктесінде элементтерінің жалғауы)

Осылайша, кез келген тізбектей жалғануды бір эквивалентті резисторы және бір ЭҚК бар тізбектей түрлендіруге болады. Эквивалентті резистордың кедергісі жалғануына кіретін барлық кедергілердің қосындысына тең, ал эквивалентті ЭҚК көзі жалғануға кіретін ЭҚК көзінің алгебралық қосындысына тең.

1 - суреттегі а және в нүктелерінің арасында кернеудің келуі  нүктелердің потенциалдарының айырмасымен көрсетуге боладыБұл айырмада

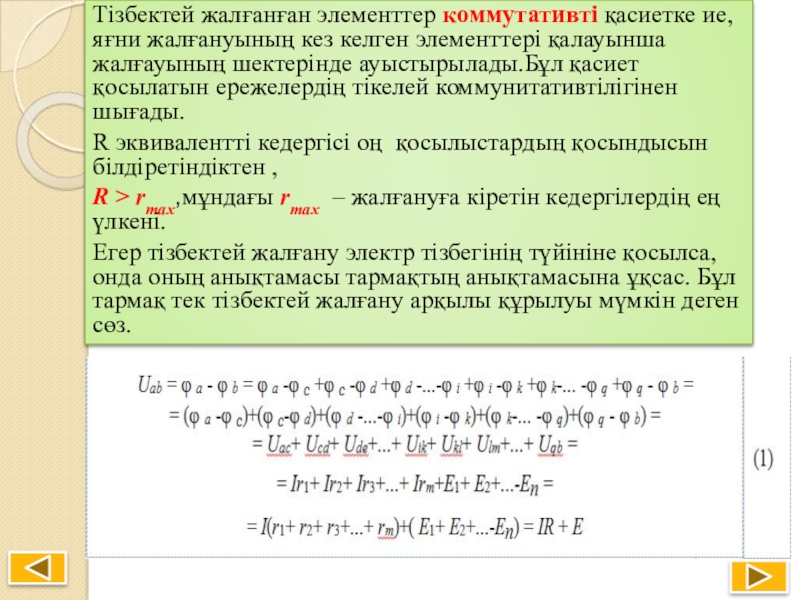
Слайд 5Тізбектей жалғанған элементтер коммутативті қасиетке ие, яғни жалғануының кез келген элементтері

қалауынша жалғауының шектерінде ауыстырылады.Бұл қасиет қосылатын ережелердің тікелей коммунитативтілігінен шығады.
R эквивалентті кедергісі оң қосылыстардың қосындысын білдіретіндіктен ,
R > rmax,мұндағы rmax – жалғануға кіретін кедергілердің ең үлкені.
Егер тізбектей жалғану электр тізбегінің түйініне қосылса, онда оның анықтамасы тармақтың анықтамасына ұқсас. Бұл тармақ тек тізбектей жалғану арқылы құрылуы мүмкін деген сөз.
Тізбектей жалғанған элементтер коммутативті қасиетке ие, яғни жалғануының кез келген элементтері қалауынша жалғауының шектерінде ауыстырылады.Бұл қасиет қосылатын

Слайд 61-есеп
Параллель жалғанудың тізбектей жалғанудан ерекшелігі параллель жалғануда тізбектің элементтерінің параллель

жалғануының және тармақтардың параллель жалғануының айырмасын білу керек.
Элементтердің параллель жалғануы – бұл электр тізбегінің екі түйінмен біріккен және басқа түйіндермен байланысы жоқ, элементтерінің жиынтығы.
Элементтердің параллель жалғануына резисторлар және ток көздері, ЭҚК көзі (бірден артық емес) болуы мүмкін, себебі бұл сыртқы тізбекке тәуелді емес шығысынтағы потенциалдардың айырмасын құру қасиетіне қарама-қарсы.
1-есеп Параллель жалғанудың тізбектей жалғанудан ерекшелігі параллель жалғануда тізбектің элементтерінің параллель жалғануының және тармақтардың параллель жалғануының айырмасын

Слайд 7Параллель жалғанудың барлық элементтері екі түйінге байланысқан және осы түйіндердің арасындағы

кернеудің кемуі барлық элементтер үшін бірдей.


Параллель жалғануда өтетін I = I1+I2+...+In -J1+J2+...+Jm. жалпы токты элементтердегі токтардың қосындысы ретінде көрсетуге болады.
Осыдан ,токтардың орнына кернеумен кедергіні қолдана отырып келесі теңдеуді аламыз




Параллель жалғанудың барлық элементтері екі түйінге байланысқан және осы түйіндердің арасындағы кернеудің кемуі барлық элементтер үшін бірдей.Параллель

Слайд 8Қорыта келгенде, әр түрлі саны бар элементтердің параллель жалғануын бір эквивалентті

резисторы және бір ток көзі бар параллель жалғануға түрлендіруге болады. Және де, эквивалентті резистордың кедергісі жалғанған барлық резисторлардың өткізіштіктерінің кері қосындысына тең, ал эквивалентті көзінің тогы жалғануға кіретін барлық ток көздерінің алгебралық қосындысына тең.
Тізбектей жалғануға ұқсас, (2) ережесінен шығатын паралель жалғану да коммутативтілік қасиетіне ие.

Қорыта келгенде, әр түрлі саны бар элементтердің параллель жалғануын бір эквивалентті резисторы және бір ток көзі бар

Слайд 9Параллель жалғану кезінде бөлек элементтердің өткізгіштіктерінің қосындысы болатын G эквивалентті өткізгіштігіне

G > gmax қатынасы орындалады, мұндағы gmax - қосылысты құрайтын элементтердің өткізгіштіктерінің ең үлкені. Осыдан, G=1/R > gmax=1/rmin R < rmin, , яғни параллель жалғануға кіретін резисторлардың эквивалентті кедергісі барлық резисторлардың ең кішісінен аз rmin.
Параллель жалғану кезінде бөлек элементтердің өткізгіштіктерінің қосындысы болатын G эквивалентті өткізгіштігіне G > gmax қатынасы орындалады, мұндағы

Слайд 112 - есеп
Параллель жалғануға тек элементтер ғана емес,

сонымен қатар элементтері тізбектей жалғанған тармақтарда да кіруі мүмкін.(3 а сурет). Бұл жағдайда тармақтардың параллель жалғануы ұғымы еңгізіледі. Ол электр тізбегінің екі түйінмен біріккен және басқа түйіндермен байланысы жоқ тармақтарының жиынтығы.
З а) суретте R1R2 және R3 тармақтары параллель жалғанған, бірақ R1R3 және R2R3 элементтерi параллель жалғануды құрмайды, себебі бұл жұп элементтер екi түйiнде топтастырылмаған. Олар үшiн кернеулердiң кемулерiнiң теңдiгiнiң шарты да орындалмайтыны анық.

2 - есеп   Параллель жалғануға тек элементтер ғана емес, сонымен қатар элементтері тізбектей жалғанған тармақтарда

Слайд 12 3-есеп
3-шi суреттегі сұлба аралас қосылысқа жатады, яғни элементтер мен тізбек

тармақтарының тізбектей және параллель жалғануларының жиынтығы
Кез келген электр тізбегін элементтерінің жалғануларына кезеңді өзгертулер еңгізу арқылы R-E тізбектей немесе G-J паралель жалғануына түрлендіруге болады. Бұл әдіс күрделі есептер шығаруға мүмкіндік береді, әсіресе, тізбектің тармағының тәртібін анықтауда нәтижелі. 4-суретте осындай өзгертулерге мысал көрсетілген.
Түрлендірудің жеке кезеңдерінде элементтердің параметрлері келесі ережелерден шығады: R34=R3+R4 ;J2=E2/R2 ; R234=(R2R34)/(R2+R34) ; J' =J+J2 ; E' = J'R234 ; R = R1+R234 ; E = E' - E1 ; J=E/R.

3-есеп3-шi суреттегі сұлба аралас қосылысқа жатады, яғни элементтер мен тізбек тармақтарының тізбектей және параллель жалғануларының жиынтығы

Слайд 14Тізбектегі ажырау нүктелеріне қатысты кедергіні (кірістегі кедергі) анықтау - тізбекті түрлендірумен

байланысты маңызды мәселе болып табылады. Ол статикалық тәртіпте эквивалентті генератор тәсілін қолданғандағы электр тізбегінің анализі үшін, сонымен қатар, өтпелі процесстер анализі үшін сипаттамалық теңдеу құруда пайда болады. 4 – суреттегі R эквивалентті кедергісі осы тізбекке кіретін кедергі болып табылады және төменде көрсетілген әдіспен анықталуы мүмкін
Тізбектегі ажырау нүктелеріне қатысты кедергіні (кірістегі кедергі) анықтау - тізбекті түрлендірумен байланысты маңызды мәселе болып табылады. Ол

Слайд 15Бұл әдістің негізі – эквивалентті түрлендірудің алдында тізбектегі барлық ЭКҚ және

ток көздерін олардың эквивалентті кедергілерімен ауыстырып, содан эквивалентті кедергіні анықтау. ЭКҚ көзінің кедергісі 0-ге тең, ал ток көзінің кедергісі шексіздікке тең. Сондықтан электрлік сұлбада ЭКҚ көздерін байланыспен, ал ток көздерін тізбектің ажырауымен ауыстыру керек. 5 – суреттегі бұл процессті қарастырайық, кірістегі кедергіге қатысты анықтау керек тізбектің ажырауы сұлбада крест белгісімен көрсетілген.

Алдымен барлық көздерді олардың эквивалентті кедергісімен алмастырып, суретте ажырауды a және b анық нүктелерімен көрсетейік (5б сурет). Енді мәселе анық көрінеді, себебі тізбек а нүктесінен b нүктесіне дейін R1 және R3 кедергілері тізбектей жалғанған

Бұл әдістің негізі – эквивалентті түрлендірудің алдында тізбектегі барлық ЭКҚ және ток көздерін олардың эквивалентті кедергілерімен ауыстырып,

Слайд 16 2.1 – суретте кедергілері тізбектей жалғанған электр тізбегі салынған.

ЭҚК көзінің қысқыштарындағы кернеуі электр қозғаушы күшіне тең. Сондықтан сұлбада қорек көзі жиі емес суреттеледі.
Кернеудің кемуі кедергі бойынша келесі формулалар арқылы есептеледі.



2.1 – сурет

Электр тізбегінің элементтерінің тізбектей жалғануы

2.1 – суретте кедергілері тізбектей жалғанған электр тізбегі салынған.  ЭҚК көзінің қысқыштарындағы кернеуі электр

Слайд 17Кихгофтың екінші заңына сәйкес электр тізбегінің кірісіндегі кернеуі тізбектегі кедергінің кернеудің

кемуінің көбейтіндісіне тең


мұндағы - эквивалентті кедергі.
Электр тізбегінің эквивалетті кедергісі n тізбектей қосылған элементтерден құрылған элементттерінің кедергілернің қосындысына тең.

Кихгофтың екінші заңына сәйкес электр тізбегінің кірісіндегі кернеуі тізбектегі кедергінің кернеудің кемуінің көбейтіндісіне тең  мұндағы

Слайд 182.2 суреттегі электр тізбектегі кедергілердің параллель жалғануы көрсетілген.
Параллель тармақтағы токтар келесі

формулармен есептеледі:

Мұндағы - 1-ші, 2-ші және n-ші тармақтардың өткізгіштіктері.

Электр тізбегіндегі элементтердің параллель жалғануы

2.2 суреттегі электр тізбектегі кедергілердің параллель жалғануы көрсетілген.Параллель тармақтағы токтар келесі формулармен есептеледі: Мұндағы

Слайд 19Кирхгофтың бірінші заңына сәйкес, сызбадағы тармақталмаған бөліктегі ток параллель қосылған токтардың

қосындысына тең.

Мұндағы,

Параллель қосылған n элементтен тұратын электр тізбегінің эквивалентті өткізгіштігі параллель қосылған элементтер өткізгіштіктерінің қосындысына тең.
Тізбектің эквивалентті кедергісі деп эквивалентті өткiзгiштіктің керi шамасына тең



Кирхгофтың бірінші заңына сәйкес, сызбадағы тармақталмаған бөліктегі ток параллель қосылған токтардың қосындысына тең.Мұндағы, Параллель қосылған n элементтен

Слайд 20Электр сызбасында 3 параллель қосылған кедергілер болсын, онда эквивалентті өткізгіш






Бірдей n

элементтен тұратын эквивалентті кедергісінің сызбасы бір элементтен тұратын R кедергісінен n есе кем





Электр сызбасында 3 параллель қосылған кедергілер болсын, онда эквивалентті өткізгішБірдей n элементтен тұратын эквивалентті кедергісінің сызбасы бір

Слайд 21Екі параллель қосылған кедергілерден тұратын сызбаны (сурет 2.3) алайық. Кедергінің шамасы

және сызбадағы тармақталмаған бөліктегі ток белгілі. Параллель тармақтардағы токтарды
табу керек.
2.3 (сурет) Эквивалентті өткізгіштіктің сызбасы

Эквиваленттік кедергісі


Сызба
кірісіндегі кернеу




2.3 сурет

Екі параллель қосылған кедергілерден тұратын сызбаны (сурет 2.3) алайық. Кедергінің шамасы және сызбадағы тармақталмаған бөліктегі ток белгілі.

Слайд 22Параллель тармақтарындағы токтар



Осыған ұқсас

Параллель тармактағы ток сұлбаның тармақталмаған

бөлігіндегі токты қарсы жатқан кедергісіне көбейткенде, паралльлелдік тармақтар және өзінің паралелльдік тармақтары мен басқа тармақтардың қосындысының бөліндісіне тең.

Параллель тармақтарындағы токтар Осыған ұқсас  Параллель тармактағы ток сұлбаның тармақталмаған бөлігіндегі токты қарсы жатқан кедергісіне көбейткенде,

Слайд 23Үшбұрыштың эквивалентті кедергісі арқылы жұлдызшаның құрылуы.
Кей сұлбада тізбектей және параллель жалғанған

кедергілер болмайды, мысалы 2.4 суретте бейнеленген көпірлік сұлба. Жоғарыда сипатталған тәсілмен эквивалентті кедергіні ЭҚК көзіне қатысты анықтауға болмайды. Егер R1-R2-R3 кедергілер үшбұрышын 1-2-3 түйіндерімен қосылған үш сәулелі кедергілер жұлдызымен алмастырсақ, онда сәулелері 0 нүктесінен шығатын 1-2-3 түйіндеріне кірсе, алынған сұлбаның эквивалентті кедергісі оңай табылады.

Үшбұрыштың эквивалентті кедергісі арқылы жұлдызшаның құрылуы.Кей сұлбада тізбектей және параллель жалғанған кедергілер болмайды, мысалы 2.4 суретте бейнеленген

Слайд 24Эквивалентті кедергілер жұлдызы сәулесіннің кедергісі үшбұрыштың іргелес жақтарының кедерглерінің көбейтіндісін үшбұрыштың

барлық жақтарының қосындысына бөлгенге тең.
Көрсетілген ережелерге сәйкес, жұлдыздың сәулелер кедергісі келесі формулаллармен анықталады.


Алынған сұлбаның эквивалентті кедергісі төмендегі формулармен анықталады


R0 и Rλ1 кедергілері тізбектей жалғанған , Rλ1 + R4 и Rλ3 + R5 кедергілері бар тармақтар параллель жалғанған


Эквивалентті кедергілер жұлдызы сәулесіннің кедергісі үшбұрыштың іргелес жақтарының кедерглерінің көбейтіндісін үшбұрыштың барлық жақтарының қосындысына бөлгенге тең.Көрсетілген ережелерге

Слайд 25Жұлдызша кедергісінің эквивалентті үшбұрышқа айналуы
Сызбаның жеңілдету үшін жұлдызша кедергісін эквивалентті үшбұрышқа

айналдыру тиімді.
2.5 суреттегі сызбаны қарастырайық.
R1-R2-R3 эквивалетті үшбұрыш кедергісін , 1-2-3 түйіндермен қосылған RΔ1-RΔ2-RΔ3 эквивалентті үшбұрыш кедергісіне ауыстырайық .

Жұлдызша кедергісінің эквивалентті үшбұрышқа айналуыСызбаның жеңілдету үшін жұлдызша кедергісін эквивалентті үшбұрышқа айналдыру тиімді.2.5 суреттегі сызбаны қарастырайық. R1-R2-R3

Слайд 26Кедергiлер жұлдызының эквивалентті үшбұрышқа өзгертуi
Эквивалентті үшбұрыш кедергілерінің жақтарының кедергісі жұлдыздың екі

іргелес жатқан сәулелерінің кедергілер қосындысы плюс осы кедергілердің көбейтіндісін қалған (қарсы жатқан) сәулеге бөлгенге тең . Үшбұрыш жақтарының кедергiлері келесі формулалармен анықталады:



Өзгертiлген сұлбаның эквивалентті кедергiсі тең:


Кедергiлер жұлдызының эквивалентті үшбұрышқа өзгертуiЭквивалентті үшбұрыш кедергілерінің жақтарының кедергісі жұлдыздың екі іргелес жатқан сәулелерінің кедергілер қосындысы плюс

Что такое shareslide.ru?

Это сайт презентаций, где можно хранить и обмениваться своими презентациями, докладами, проектами, шаблонами в формате PowerPoint с другими пользователями. Мы помогаем школьникам, студентам, учителям, преподавателям хранить и обмениваться учебными материалами.


Для правообладателей

Яндекс.Метрика

Обратная связь

Email: Нажмите что бы посмотреть