Презентация, доклад на тему Анализ напряженного и деформированного состояния в точке тела. Сложное сопротивление, расчет по теориям прочности

Содержание

Тема 19. Анализ напряженного и деформированного состояния в точке тела. Сложное сопротивление, расчет по теориям прочности   19.1. Понятие о сложном деформированном состоянииНапряженное состояние в точке      Чтобы охарактеризовать напряженное состояние в произвольной точке тела, находящегося в

Слайд 1Тема 19. Анализ напряженного и деформированного состояния в точке тела. Сложное

сопротивление, расчет по теориям прочности

Учебные цели занятия
В результате проведенного лекционного занятия курсант должен:
знать:
- основные понятия, современные теории, законы,
уметь:
- использовать основные понятия, законы для решения задач сопротивления материалов.
Воспитательные цели
На занятии необходимо формировать и развивать у курсантов:
- любовь к Отечеству, гордость и ответственность за принадлежность к Вооруженным Силам Российской Федерации и их офицерскому корпусу;
- офицерскую честь и достоинство, дисциплинированность;
-общую культуру, стремление к самосовершенствованию.

Тема 19. Анализ напряженного и деформированного состояния в точке тела. Сложное сопротивление, расчет по теориям прочностиУчебные цели

Слайд 2Тема 19. Анализ напряженного и деформированного состояния в точке тела. Сложное

сопротивление, расчет по теориям прочности   19.1. Понятие о сложном деформированном состоянии

Напряженное состояние в точке
      Чтобы охарактеризовать напряженное состояние в произвольной точке тела, находящегося в равновесном состоянии в общем случае нагружения, выделим в ее окрестности некоторый объем в виде элементарного параллелепипеда, грани которого перпендикулярны координатным осям (рис.).









      Если размеры параллелепипеда уменьшать, он будет стягиваться в эту точку. В пределе (dx, dy, dz → 0) все грани параллелепипе­да пройдут через рассматриваемую точку и напряжения на соответствующих плоскостях параллелепипеда могут рассматриваться как напряжения в исследуемой точке.
            Полное напряжение, возникающее на площадке параллелепипеда может быть разложено на три составляющие, одну по нормали к площадке и две в ее плоскости.






Тема 19. Анализ напряженного и деформированного состояния в точке тела. Сложное сопротивление, расчет по теориям прочности  

Слайд 3Определить напряженно-деформируемое состояние какого-либо тела под влиянием приложенных внешних сил —

это значит определить в каждой его точке значения приращений внутренних сил и перемещений его точек в пространстве.

Напряженное состояние по любой элементарной площадке может быть однозначно охарактеризовано тремя составляющими напряжений.

Вместе с тем три взаимоперпендикулярные площадки характеризуют элементарный объем. В соответствии с этим напряженное состояние элементарного объема может быть определено девятью компонентами напряжений - тремя нормальными и шестью касательными составляющими напряжений.
Определить напряженно-деформируемое состояние какого-либо тела под влиянием приложенных внешних сил — это значит определить в каждой его

Слайд 4Расположим все напряжения, определяющие собой напряжённое состояние в рассматриваемой точке, в

виде следующей таблицы (матрицы):






Здесь в первой строке расположены все компоненты, имеющие направление, параллельное оси Х, соответственно во второй строке - все компоненты, имеющие направление, параллельное оси У, в третьей - все компоненты, имеющие направление, параллельное оси Z.
Кроме того, в первом столбце сгруппировались напряжения, действующие на площадке, нормаль к которой параллельна оси Х, во втором столбце - все напряжения на площадке с нормалью, параллельной оси У, в третьем столбце - на площадке с нормалью, параллельной оси Z.
Расположим все напряжения, определяющие собой напряжённое состояние в рассматриваемой точке, в виде следующей таблицы (матрицы):Здесь в первой

Слайд 5Эту симметричную табличку (матрицу) называют Таким образом, можно констатировать, что напряжённое

тензором напряжений.
состояние в заданной точке в данный момент вполне определено, если задан тензор напряжений для этой точки и для того же момента времени.
У данной матрицы имеются некоторые замечательные свойства, рассмотрение которых расширяет наши представления о напряжённом состоянии в точке. В частности, через каждую пространственно напряжённую точку можно провести несколько замечательных плоскостей, на которых действующие напряжения являются характерными.
Так существуют три взаимно перпендикулярные площадки, по которым касательные напряжения равны нулю, а действующие на них нормальные напряжения имеют характерные для данной точки значения - максимум, минимум и минимакс.
Это есть главные площадки для нормальных напряжений. Значения напряжений на этих площадках называются главными нормальными напряжениями.
Эту симметричную табличку (матрицу) называют Таким образом, можно констатировать, что напряжённое тензором напряжений. состояние в заданной точке

Слайд 619.2. Понятие о теории прочности
Определение коэффициента запаса прочности можно представить такой

условной схемой:




переход от исследуемого напряженного состояния А к эквивалентному напряженному состоянию В, а затем эквивалентное напряженное состояние В сравнивается с подобным ему предельным напряженным состоянием С и определяется коэффициент запаса прочности: это условная величина, численное значение которой определяется в зависимости от принятой теории прочности.
19.2. Понятие о теории прочностиОпределение коэффициента запаса прочности можно представить такой условной схемой: переход от исследуемого напряженного

Слайд 7При сложном напряженном состоянии прежде всего устанавливают причину разрушения материала, используя

гипотезы прочности.
Первая гипотеза прочности была выдвинута Галилеем в XVII в. и состояла в том, что причиной разрушения материала является наибольшее нормаль­ное напряжение растяжения или сжатия σ без учета двух других главных напряжений.
Вторая гипотеза была выдвинута в 1682 г. Э. Мариоттом; согласно этой гипотезе, прочность материа­ла в исследуемой точке достигает критического состояния при максимальном значении линейной деформации εмах.
Третья гипотеза, предложенная Ш. Кулоном в 1773 г., предполагает, что предельное напряженное состояние возникает в момент, когда в двух взаимно перпендикулярных сечениях, проведенных через ис­следуемую точку, наибольшие касательные напряже­ния достигают предельного значения, при котором возможно разрушение путем сдвига и скольжения одной части материала по другой.
Четвертая гипотеза, предложенная О. Мором в 1900 г., базируется не на каком-либо одном факторе σ, εмах или τ, а на двух σ и τ, а потому она более совершенна, чем предыдущие три
Пятая гипотеза прочности иначе называется гипотезой энергии формоизменения, и критерий перехо­да от исследуемого напряженного состояния А к эквивалентному состоянию В основан на том, что предельное напряженное состояние возникает при некотором значении потенциальной энергии, накапливаемой элементом конструкции при изменении только его формы.
При сложном напряженном состоянии прежде всего устанавливают причину разрушения материала, используя гипотезы прочности.Первая гипотеза прочности была выдвинута

Слайд 819.3. Наибольшие напряжения в балке с постоянным сечением при сложном изгибе
Рассмотрим

пример косого изгиба.
19.3. Наибольшие напряжения в балке с постоянным сечением при сложном изгибеРассмотрим пример косого изгиба.

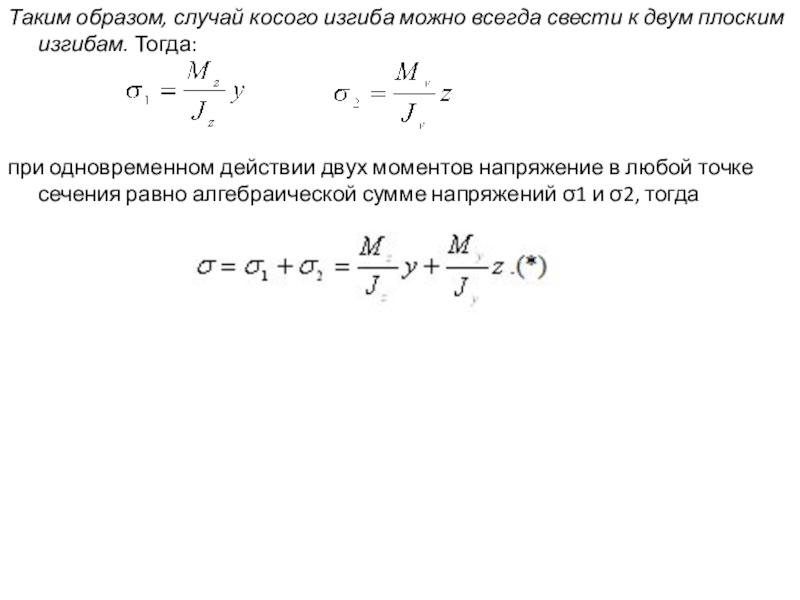
Слайд 9Таким образом, случай косого изгиба можно всегда свести к двум плоским

изгибам. Тогда:



при одновременном действии двух моментов напряжение в любой точке сечения равно алгебраической сумме напряжений σ1 и σ2, тогда




Таким образом, случай косого изгиба можно всегда свести к двум плоским изгибам. Тогда:при одновременном действии двух моментов

Слайд 1019.4. Положение нейтральной линии в сечении балки Положение нейтральной линии в

сечении балки при косом изгибе


19.4. Положение нейтральной линии в сечении балки   Положение нейтральной линии в сечении балки при косом

Слайд 11Определив из последнего выражения отношение у/z, найдем тангенс угла (β),составляемого нейтральной

линией с положительным направлением оси z:



из формулы видно, что для таких сечений, у которых Jz=Jy (квадрат, круг) нейтральная линия всегда будет перпендикулярна к плоскости действия изгибающего момента, в котором и будет происходить деформация изгиба, т.е. в балках, у которых все центральные оси поперечных сечений (правильные фигуры) являются главными, не может быть косого изгиба.


Определив из последнего выражения отношение у/z, найдем тангенс угла (β),составляемого нейтральной линией с положительным направлением оси z:

Слайд 12Положение нейтральной линии в сечении балки при внецентренном растяжении
Возьмем общий случай

внецентренного растяжения(сжатия).





Положение нейтральной линии в сечении балки при внецентренном растяженииВозьмем общий случай внецентренного растяжения(сжатия).

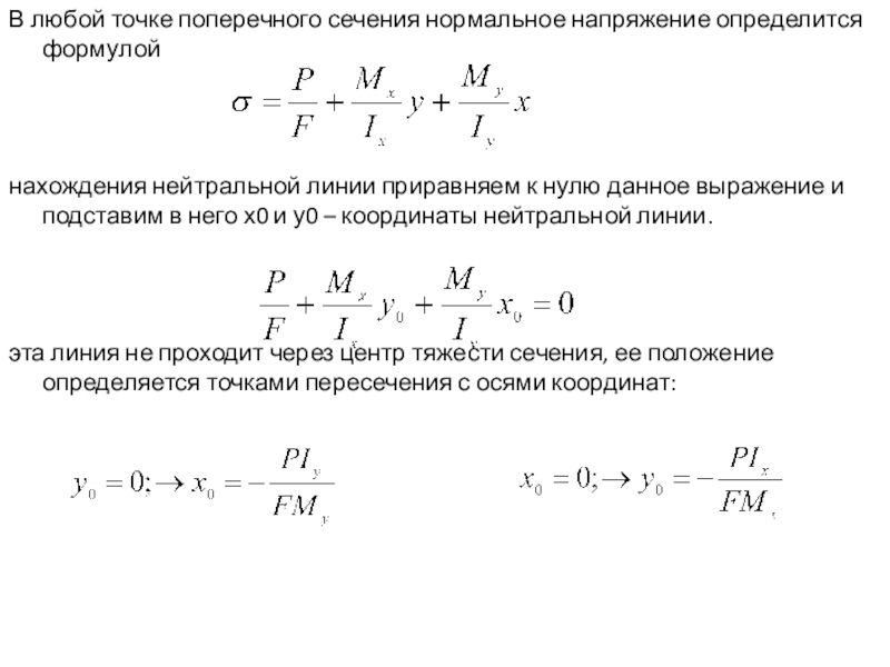
Слайд 13В любой точке поперечного сечения нормальное напряжение определится формулой



нахождения нейтральной линии

приравняем к нулю данное выражение и подставим в него х0 и у0 – координаты нейтральной линии.



эта линия не проходит через центр тяжести сечения, ее положение определяется точками пересечения с осями координат:





В любой точке поперечного сечения нормальное напряжение определится формулойнахождения нейтральной линии приравняем к нулю данное выражение и

Слайд 1419.5. Проверка прочности балки при сложном изгибе

19.5. Проверка прочности балки при сложном изгибе

Слайд 15Задание на самостоятельную работу
1. Кичин И.Н. Сопротивление мтериалов. Учебное пособие.- Ейск,

1970. - ( с. 70-93).
2. Аркуша А.И. Техническая механика. Теоретическая механика и сопротивление материалов. Учебное пособие. – М. :Высшая школа, 2003. - (с. 326-337).

Дополнительная литература
1. Феодосьев .В.И. Сопротивление материалов. Учебник для втузов.- М.: Наука, 1986. - (с. 252-279).
Задание на самостоятельную работу1. Кичин И.Н. Сопротивление мтериалов. Учебное пособие.- Ейск, 1970. - ( с. 70-93).2. Аркуша

Что такое shareslide.ru?

Это сайт презентаций, где можно хранить и обмениваться своими презентациями, докладами, проектами, шаблонами в формате PowerPoint с другими пользователями. Мы помогаем школьникам, студентам, учителям, преподавателям хранить и обмениваться учебными материалами.


Для правообладателей

Яндекс.Метрика

Обратная связь

Email: Нажмите что бы посмотреть