Презентация, доклад по русскому языку на тему Сложные предложения с разными видами связи

Содержание

Синтаксическая разминка «Закончи высказывание»Предложения, в которых одно из предложений по смыслу подчинено другому и связано с ним подчинительным союзом или союзным словом, называют... сложноподчинённым

Слайд 1Сложные предложения
с разными видами связи
Подготовил преподаватель русского языка и литературы


Белова Татьяна Алексеевна
Сложные предложения с разными видами связиПодготовил преподаватель русского языка и литературы Белова Татьяна Алексеевна

Слайд 2Синтаксическая разминка «Закончи высказывание»
Предложения, в которых одно из предложений по смыслу

подчинено другому и связано с ним подчинительным союзом или союзным словом, называют...

сложноподчинённым

Синтаксическая разминка «Закончи высказывание»Предложения, в которых одно из предложений по смыслу подчинено другому и связано с ним

Слайд 3Предложения, в которых простые предложения могут быть равноправными по смыслу и

связаны сочинительными союзами, называют...

сложносочинённым

Предложения, в которых простые предложения могут быть равноправными по смыслу и связаны сочинительными союзами, называют... сложносочинённым

Слайд 4Сложные предложения без союзов и союзных слов называют...

бессоюзными

Сложные предложения без союзов и союзных слов называют... бессоюзными

Слайд 5Этот знак препинания присутствует там, где повествуется о перечислении предметов, каких-либо

фактов, явлений, событий, и помогает читающему легко ориентироваться в тексте, подсказывая, где границы между однород­ными членами, частями предложений.

запятая

Этот знак препинания присутствует там, где повествуется о перечислении предметов, каких-либо фактов, явлений, событий, и помогает читающему

Слайд 6Этот знак препинания ставят в сложном предложении тогда, когда внутри частей

предложения (или в одной из них) уже имеются запятые.

точка с запятой

Этот знак препинания ставят в сложном предложении тогда, когда внутри частей предложения (или в одной из них)

Слайд 7Этот знак препинания предупреждает читающего, что после наступившей в высказывании многозначительной

паузы последует необходимое разъяснение того, о чём было сказано прежде.

тире

Этот знак препинания предупреждает читающего, что после наступившей в высказывании многозначительной паузы последует необходимое разъяснение того, о

Слайд 8… что у русской пунктуации «двуединое основание». Чтобы поставить тот или

иной знак препинания, необходимо прежде определить смысловую сторону предложения и затем его структуру, то есть действовать по формуле:
смысл + структура = знак препинания. Пунктуационная система русского языка строится на синтаксической основе, почти все пунктуационные правила формулируются в зависимости от строя предложения. В центре нашего внимания — сложные предложения, без которых не обходится практически ни один связной текст.
… что у русской пунктуации «двуединое основание». Чтобы поставить тот или иной знак препинания, необходимо прежде определить

Слайд 9«Знаки препинания существуют, чтобы выделить мысль, привести слова в правильное соотношение

и дать фразе лёгкость и правильное звучание»

К.Г.Паустовский

«Знаки препинания существуют, чтобы выделить мысль, привести слова в правильное соотношение и дать фразе лёгкость и правильное

Слайд 10Задание

Задание

Слайд 11Проверка:

1 – Б, 2 – В, 3 – Г, 4

– А, 5 – Е, 6 – Д, 7 – Ж
Проверка: 1 – Б, 2 – В, 3 – Г, 4 – А, 5 – Е, 6

Слайд 12 Когда он проснулся, уже всходило солнце; курган заслонял его

собою, а оно, стараясь брызнуть светом на мир, напряженно палило свои лучи во все стороны и заливало горизонт золотом.
Когда он проснулся, уже всходило солнце; курган заслонял его собою, а оно, стараясь брызнуть светом

Слайд 13(Когда он проснулся), уже всходило солнце; курган заслонял его собою, а

оно, стараясь брызнуть светом на мир, напряженно палило свои лучи во все стороны и заливало горизонт золотом.

(Когда), [ ] ; [ ], а [ ].

Сложное предложение с бессоюзной и союзной связью, состоит из двух частей, соединённых бессоюз­ной связью; первая часть — сложноподчинённое предложение с придаточным времени (с союзом когда), вторая часть — сложносочинённое предложение с противительным союзом а.

(Когда он проснулся), уже всходило солнце; курган заслонял его собою, а оно, стараясь брызнуть светом на мир,

Слайд 14Сложные предложения с разными видами связи — это сложные предложения, которые состоят

не менее чем из трёх простых предложений, связанных между собой сочинительной, подчинительной и бессоюзной связью.
Сложные предложения с разными видами связи — это сложные предложения, которые состоят не менее чем из трёх простых

Слайд 15Сложные предложения с разными видами связи членятся на две или несколько частей (блоков), соединённых

с помощью сочинительных союзов или бессоюзно; а каждая часть по структуре представляет собой либо сложноподчинённое предложение, либо простое.

Сложные предложения с разными видами связи членятся на две или несколько частей (блоков), соединённых с помощью сочинительных союзов или бессоюзно;

Слайд 16Например:

1) [Печален я]: [со мною друга нет], (с кем долгую запил бы я разлуку), (кому бы мог пожать от

сердца руку и пожелать весёлых много лет) (А. Пушкин).

[ ]: [ сущ.], (с кем), (кому).
Например:1) [Печален я]: [со мною друга нет], (с кем долгую запил бы я разлуку), (кому бы мог пожать от сердца руку и пожелать весёлых много лет) (А.

Слайд 172) [Переулок был весь в садах], и [у заборов росли липы, бросавшие теперь, при луне,

широкую тень], (так что заборы и ворота на одной стороне совершенно утопали в потёмках)
(А. Чехов).
с.
[  ], и [ ], (так что).
2) [Переулок был весь в садах], и [у заборов росли липы, бросавшие теперь, при луне, широкую тень], (так что заборы и ворота на одной стороне

Слайд 18В сложном предложении могут быть предложения с различными видами союзной и

бессоюзной связи
В сложном предложении могут быть предложения с различными видами союзной и бессоюзной связи

Слайд 20В сложных предложениях с сочинительной и подчинительной связью рядом могут оказаться

сочинительный и подчинительный союзы.
Например: 
Весь день стояла прекрасная погода, но, когда мы подплывали к Одессе, пошел сильный дождь.
В сложных предложениях с сочинительной и подчинительной связью рядом могут оказаться сочинительный и подчинительный союзы.Например: Весь день стояла

Слайд 21Знаки препинания в предложениях с разными видами связи

Знаки препинания в предложениях с разными видами связи

Слайд 23ОБРАЗЕЦ РАЗБОРА СЛОЖНОГО ПРЕДЛОЖЕНИЯ С РАЗНЫМИ ВИДАМИ СВЯЗИ  

ОБРАЗЕЦ РАЗБОРА СЛОЖНОГО ПРЕДЛОЖЕНИЯ С РАЗНЫМИ ВИДАМИ СВЯЗИ  

Слайд 24 Вдруг навалился густой туман, как будто стеной отделил он меня

от остального мира, и, чтобы не заблудиться, я решил вернуться на тропинку, которая, по моим соображениям, должна была находиться слева и сзади. (В. Арсеньев)
Вдруг навалился густой туман, как будто стеной отделил он меня от остального мира, и, чтобы не

Слайд 25Предложение повествовательное, невосклицательное, сложное, с разными видами связи: бессоюзной, сочинительной и

подчинительной, состоит из трёх частей, связанных бессоюзно (I и II части) и сочинительным соединительным союзом и (II и III части); I часть - простое предложение, II часть - простое предложение, III часть - сложноподчинённое предложение с двумя придаточными (цели и определительным) с параллельным подчинением. Придаточное цели зависит от всего главного предложения, отвечает на вопрос с какой целью?, присоединяется союзом чтобы. Придаточное определительное зависит от существительного тропинку, отвечает на вопрос какую?, присоединяется союзным словом которая.

 ,  , и, (чтобы …),  , (которая …).

[Вдруг навалился густой туман], [как будто стеной отделил он меня от остального мира], и, (чтобы не заблудиться), [я решил вернуться на тропинку], (которая, по моим соображениям, должна была находиться слева и сзади).

I

II

III

Предложение повествовательное, невосклицательное, сложное, с разными видами связи: бессоюзной, сочинительной и подчинительной, состоит из трёх частей, связанных

Слайд 261. [ - = ] : [ - = и =

], (если).
[ - = ].
[ - = ], ( что… ), а [ = ук.сл.], ( кто… )
2. [ - = ].
[ - = ], (так как… ).
[ -.-.-.- , - =, =, = ], и [- = ], (если… ).
3. [ - = ] : [ - = ], (которые… ), (чтобы… ).
 [ - = ], (что… ).
  [ - = ], (чем… ), а [ - = ].

Задание 1. Сконструировать предложения по соответствующим схемам

1. [ - = ] : [ - = и = ], (если).  [ - =

Слайд 27Проверим!
1.
[ - = ] : [ - = и = ],

(если).
[ - = ].
[ - = ], ( что… ), а [ = ук.сл.], ( кто… )
Французская Ассоциация защиты животных установила: присутствие в доме собаки почти на треть уменьшает опасность инфаркта у его хозяина и нормализует артериальное давление, если человек ежедневно просто поглаживает своего песика. Лечебное воздействие собаки на человека подтвердилось и при обследовании шести тысяч жителей США. Американские ученые пришли к выводу, что ежедневное общение с собакой вызывает положительные эмоции и снимает стрессы, а это очень важно для тех, кто испытывает значительные нервные нагрузки на работе и в школе.

Проверим!1.[ - = ] : [ - = и = ], (если).[ - = ].[ - =

Слайд 282.
[ - = ].
[ - = ], (так как… ).
[ -.-.-.-

, - =, =, = ], и [- = ], (если… ).
Здоровье – бесценное достояние не только каждого человека, но и всего общества. При встречах, расставаниях с близкими и дорогими людьми мы желаем им доброго и крепкого здоровья, так как это – основное условие и залог полноценной и счастливой жизни. Ведя здоровый образ жизни, мы выполняем наши планы, успешно решаем основные жизненные задачи, преодолеваем трудности и значительные перегрузки, и доброе здоровье обеспечивает нам долгую и активную жизнь, если мы его разумно сохраняем и укрепляем.

2.[ - = ].[ - = ], (так как… ).[ -.-.-.- , - =, =, = ],

Слайд 293. 
[ - = ] : [ - = ], (которые… ),

(чтобы… ).
 [ - = ], (что… ).
 [ - = ], (чем… ), а [ - = ].

Существует мнение: курящие подростки - это возбудимые дети, которые используют табак, чтобы успокоиться. Исследования показывают, что регулярное курение может оказывать противоположный эффект и увеличивать у них риск развития тревожных расстройств в юности. Курение может причинять эмоциональный вред подросткам намного раньше, чем проявятся физические эффекты, например, рак легких и болезни сердца, а проблемы с дыханием и недостаток кислорода могут вызвать приступы паники.

3. [ - = ] : [ - = ], (которые… ), (чтобы… ). [ - = ], (что…

Слайд 30



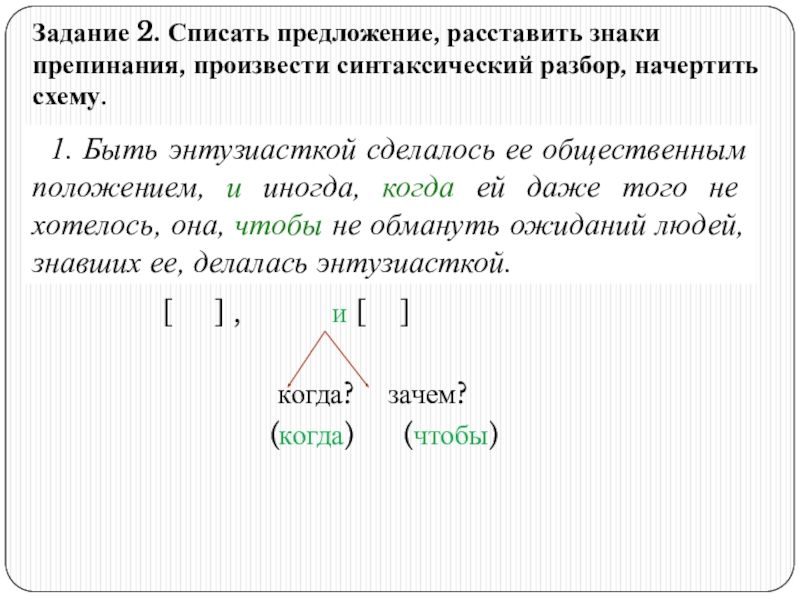
  ,

и  
 
когда? зачем?
(когда) (чтобы)

Задание 2. Списать предложение, расставить знаки препинания, произвести синтаксический разбор, начертить схему.

1. Быть энтузиасткой сделалось ее общественным положением, и иногда, когда ей даже того не хотелось, она, чтобы не обмануть ожиданий людей, знавших ее, делалась энтузиасткой.

    ,      и 

Слайд 31 2.
В квартире в это время вспыхнул паркет

под ногами пришедших, и в огне, на том месте, где валялся с притворной раной кот, показался все более густея, труп бывшего барона Майгеля с задранным кверху подбородком, со стеклянными глазами.

  , и  

(где)

каком?

2.   В квартире в это время вспыхнул паркет под ногами пришедших, и в огне,

Слайд 323. Там есть и добрая волшебница, являющаяся у нас иногда в

виде щуки, которая изберет себе какого-нибудь любимца, тихого, безобидного, другими словами, какого-нибудь лентяя, которого все обижают, да и осыпает его ни с того ни с сего разным добром, а он знай кушает себе да наряжается в готовое платье, а потом женится на какой-нибудь неслыханной красавице, Милитрисе Кирбитьевне.

  , а  

(которая)

(которого)

какая?

какого?

3. Там есть и добрая волшебница, являющаяся у нас иногда в виде щуки, которая изберет себе какого-нибудь

Слайд 33Алгоритм действий
1. Выделить грамматические основы.

2. Выделить союзы и определить, сочинительные они или подчинительные.
3. Определить главные и придаточные предложения (главные – те, от которых задается вопрос; придаточные – к которым задается вопрос).
4. Определить границы простых предложений, входящих в состав сложного (союзы часто указывают на начало новых грамматических основ!).
5. Особое внимание обратить на то место в предложении, где рядом стоят сочинительный и подчинительный союзы.
6. После придаточного нет второй части двойного союза то, так или союза но, ставится запятая,
есть – не ставится
7. Проставить все знаки препинания.

Алгоритм действий   1. Выделить грамматические основы.    2. Выделить союзы и определить, сочинительные

Слайд 34 Разбор задания
В каком варианте

ответа правильно указаны все цифры, на месте которых в предложении должны стоять запятые?
Люся была мягко настойчива (1) и (2) хотя вспомнить всё было трудно (3) постепенно старушка рассказала (4) как было дело.

1) 1, 2, 3 2) 1, 2, 3, 4
3) 1, 3, 4 4) 2, 4
Разбор задания   В каком варианте ответа правильно указаны все цифры, на

Слайд 35 Сначала определим грамматические основы и выделим, какие из

них главные, какие придаточные.
[Люся была мягко настойчива] и [(хотя вспомнить всё было трудно) постепенно старушка рассказала] (как было дело).
Таким образом, получаем:


Сначала определим грамматические основы и выделим, какие из них главные, какие придаточные.

Слайд 36 По правилам, в сложном предложении с неоднородными придаточными

все грамматические основы должны быть отделены друг от друга запятыми.
НО! В этом предложении есть стык союзов И ХОТЯ. Читаем предложение. Во второй его части нет продолжения союза ТО, ТАК, НО, поэтому между союзами запятая ставится: И, ХОТЯ.
Значит,
[Люся была мягко настойчива], (1) и , (2) [(хотя вспомнить всё было трудно),(3) постепенно старушка рассказала] , (4) (как было дело).
Правильный – вариант ответа №2.

По правилам, в сложном предложении с неоднородными придаточными все грамматические основы должны быть отделены

Слайд 39Проверим!

Проверим!

Слайд 401. Укажите правильный вариант расстановки запятых.
Впереди показалась широкая река (1) и

(2) когда всадники подъехали (3) и спешились (4) то увидели (5 ) что мост снесло наводнением.
1) 1, 2, 3, 4, 5,
2) 1, 4, 5,
3) 1, 2, 4, 5
4) 1, 3, 4, 5 

2

1. Укажите правильный вариант расстановки запятых.Впереди показалась широкая река (1) и (2) когда всадники подъехали (3) и

Слайд 41
2.Какой вариант ответа показывает правильную расстановку запятых в предложении? Оказавшийся в

домашнем театре Шереметьевых французский посол писал (1) что (2) когда он увидел балет (3) то был потрясён талантом (4) крепостных людей. 1) 1, 2, 3 2) 1, 3    3) 1, 4    4) 2, 3

2

2.Какой вариант ответа показывает правильную расстановку запятых в предложении?  Оказавшийся в домашнем театре Шереметьевых французский

Слайд 423. В каком варианте ответа правильно указаны все цифры, на месте

которых в предложении должны стоять запятые?
Иногда кажется (1) что (2) если разбежаться с высокой горы (3) раскинув руки (4) то можно легко взлететь.
1) 1, 2, 5
2) 1, 3, 4, 5
3) 1, 3, 4
4) 1, 5

3

3. В каком варианте ответа правильно указаны все цифры, на месте которых в предложении должны стоять запятые?Иногда

Слайд 434. В каком варианте ответа правильно указаны все цифры, на месте

которых в предложении должны стоять запятые?
Мне нравились ее глаза (1) голубые и кроткие (2) и (3) хотя около этих глаз уже виднелись морщинки (4) но взгляд их был так простодушен (5) так весел и добр (6) что как-то особенно приятно было встречаться с ними.
1) 1, 2, 3, 4, 5, 6
2) 2, 3, 4, 6
3) 1, 2, 4, 5, 6
4) 1, 2, 4, 6

3

4. В каком варианте ответа правильно указаны все цифры, на месте которых в предложении должны стоять запятые?Мне

Слайд 445. В каком варианте ответа правильно указаны все цифры, на месте

которых в предложении должны стоять запятые?
Я думаю (1) что (2) когда заключенные увидят лестницу (3) ведущую на свободу (4) то многие захотят бежать.
1) 1, 3, 4
2) 2, 3, 4
3) 1, 2, 3
4) 1, 2, 4 

1

5. В каком варианте ответа правильно указаны все цифры, на месте которых в предложении должны стоять запятые?

Слайд 456. Какой вариант ответа показывает правильную расстановку запятых в предложении?
На войне

бойцы знали (1) что (2) если у фашистов будет отвоеван очередной город (3) то это (4) конечно (5) прибавит сил труженикам тыла.
1) 1,3, 4, 5
2) 2,3
3) 1, 2
4) 1,2,3

1

6. Какой вариант ответа показывает правильную расстановку запятых в предложении?На войне бойцы знали (1) что (2) если

Слайд 467. Какой вариант ответа показывает правильную расстановку запятых в предложении?
Об удивительной

доброте Ильи Петровича можно судить только по тому (1) что (2) когда случилось землетрясение в Спитаке (3) он взял на воспитание троих искалеченных детей (4) и всех их буквально вернул с того света своей заботой (5) и любовью.
1) 1, 2, 3
2) 2, 4, 5
3) 1, 3, 4
4) 1, 2, 3, 4, 5

1

7. Какой вариант ответа показывает правильную расстановку запятых в предложении?Об удивительной доброте Ильи Петровича можно судить только

Слайд 478. На месте каких цифр должны стоять запятые в данном предложении?
Женщина

достала фотографию (1) на которой (2) если приглядеться (3) можно было увидеть её (4) молодую и красивую (5) стоящую рядом с высоким военным.
1) 2, 3, 4
2) 1, 2, 4, 5
3) 1, 2, 3, 4, 5
4) 2, 3, 4, 5

3

8. На месте каких цифр должны стоять запятые в данном предложении?Женщина достала фотографию (1) на которой (2)

Слайд 48Реши самостоятельно

Реши самостоятельно

Слайд 49Список используемых источников
1.http://ru.wikipedia.org/wiki/%D1%EB%EE%E6%ED%EE%E5_%EF%F0%E5%E4%EB%EE%E6%E5%ED%E8%E5
2.http://www.traktat.com/language/book/synt/slojn/sl_raz.php
3. http://lib.repetitors.eu/russkiy/49-2009-12-07-07-08-09/3439-------25------
4.http://www.mirknig.com/knigi/nauka_ucheba/1181362958-ege-po-russkomu-yazyku-bez-oshibok.html (Волкова О.В., Алексеева Я.В. «ЕГЭ по русскому

языку без ошибок»  Издательство: Deswer)
5.http://school28.tomsk.ru/files/img/elektron_uchebnik/trening25.htm


Список используемых источников1.http://ru.wikipedia.org/wiki/%D1%EB%EE%E6%ED%EE%E5_%EF%F0%E5%E4%EB%EE%E6%E5%ED%E8%E52.http://www.traktat.com/language/book/synt/slojn/sl_raz.php3. http://lib.repetitors.eu/russkiy/49-2009-12-07-07-08-09/3439-------25------4.http://www.mirknig.com/knigi/nauka_ucheba/1181362958-ege-po-russkomu-yazyku-bez-oshibok.html (Волкова О.В., Алексеева Я.В. «ЕГЭ по русскому языку без ошибок»  Издательство: Deswer)5.http://school28.tomsk.ru/files/img/elektron_uchebnik/trening25.htm

Что такое shareslide.ru?

Это сайт презентаций, где можно хранить и обмениваться своими презентациями, докладами, проектами, шаблонами в формате PowerPoint с другими пользователями. Мы помогаем школьникам, студентам, учителям, преподавателям хранить и обмениваться учебными материалами.


Для правообладателей

Яндекс.Метрика

Обратная связь

Email: Нажмите что бы посмотреть