Презентация, доклад по литературе на тему Автор в романе Евгений Онегин 9класс

Содержание

Образ автораПортрет скрыт;Узнаем о его судьбе;духовном мире;литературных взглядах;О винах, которые он любитНО:Автор – человек без лица, без внешности, без имени.

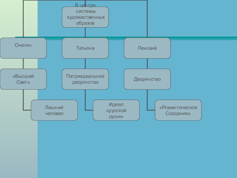
Слайд 1Система образов романа «Евгений Онегин»
Кого можно считать главным героем романа?
Роль второстепенных

героев.
Роль автора в романе.
Система образов романа  «Евгений Онегин»Кого можно считать главным героем романа?Роль второстепенных героев.Роль автора в романе.

Слайд 3Образ автора
Портрет скрыт;
Узнаем о его судьбе;
духовном мире;
литературных взглядах;
О винах, которые он

любит
НО:
Автор – человек без лица, без внешности, без имени.

Образ автораПортрет скрыт;Узнаем о его судьбе;духовном мире;литературных взглядах;О винах, которые он любитНО:Автор – человек без лица, без

Слайд 4Роль автора

Роль автора

Слайд 6Автор:

Незримо присутствует всегда и везде;
Принимает участие в судьбе героев;
Делится с читателями

своими мыслями и чувствами;
Рассуждает о правах и морали общества.
Автор:Незримо присутствует всегда и везде;Принимает участие в судьбе героев;Делится с читателями своими мыслями и чувствами;Рассуждает о правах

Слайд 7С ю же т
Онегин-Татьяна
1 –я особенность

Служит для развития основного конфликта

романа

Ленский-Онегин
1 –я особенность

Не развивается,
помогает Татьяне понять Онегина.

С ю же тОнегин-Татьяна 1 –я особенностьСлужит для развития основного конфликта романаЛенский-Онегин1 –я особенностьНе развивается,  помогает

Слайд 82-я особенность – главное действующее лицо- повествователь.

2-я особенность – главное действующее лицо-      повествователь.

Слайд 93- я особенность
Образ повествователя раздвигает границы конфликта: в роман входит русская

жизнь того времени во всех её проявлениях.
3- я особенностьОбраз повествователя раздвигает границы конфликта: в роман входит русская жизнь того времени во всех её

Слайд 10Работа с текстом.
Онегин и Татьяна как герои основной сюжетной линии
Две

встречи- два письма
Пушкин нашел новый тип проблемного героя- «герой времени»
В1 главе Пушкин отметил основные социальные факторы, обусловившие его характер.
Работа с  текстом. Онегин и Татьяна как герои основной сюжетной линииДве встречи- два письмаПушкин нашел новый

Слайд 12Онегин «забав и роскоши дитя» , добрый малый, как вы да

я, как целый свет.

Принадлежность к высшему слою дворянства;
воспитание;
Обучение;
Первые шаги в свете;
Опыт «однообразной и пёстрой» жизни в течение восьми лет.
Обычный, покорно следующий за светской «чинною толпой»

Онегин «забав и роскоши дитя» , добрый малый, как вы да я, как целый свет.Принадлежность к высшему

Слайд 13В чём отличие Онегина от других, ему подобных
Характер и жизнь Онегина

показаны в движении, развитии;
Из безликой, но требующей подчинения толпы появилась яркая личность
Отстать от суеты – главный признак современного человека.
В чём отличие Онегина от других, ему подобныхХарактер и жизнь Онегина показаны в движении, развитии;Из безликой, но

Слайд 14Онегин ищет новые духовные ценности, новый путь.
В Петербурге и в деревне

он усердно читает книги;
Пытается писать
Общается с немногими близкими ему людьми (среди них автор и Ленский)
В деревне он даже попытался «порядок новый учредить»,барщину «оброком легким заменить»
Онегин ищет новые духовные ценности, новый путь.В Петербурге и в деревне он усердно читает книги;Пытается писатьОбщается с

Слайд 15Как проявляет себя Онегин во взаимоотношениях с Татьяной?
Как благородный и душевно

тонкий человек;
Он сумел заметить во «влюбленной деве» подлинные чувства, живые, а не книжные страсти;
Онегин послушался не голоса своего сердца, а голоса рассудка;
Душевная диспропорция стала причиной драмы несостоявшейся любви.
Смысл любви исчерпывается для него «наукой страсти нежной» или «домашним кругом»,ограничивающим свободу человека.
Как проявляет себя Онегин во взаимоотношениях с Татьяной?Как благородный и душевно тонкий человек;Он сумел заметить во «влюбленной

Слайд 16Что можно сказать по поводу дружбы Онегина и Ленского? Чем она

закончилась?

Его поведение на именинах –обычная « светская злость»
Дуэль - следствие равнодушия и боязни злоязычия «старого дуэлянта» Зарецкого и соседей –помешиков.
Онегин не заметил как стал пленником своего старого кумира- «общественного мнения»

Что можно сказать по поводу дружбы Онегина и Ленского?  Чем она закончилась?Его поведение на именинах –обычная

Слайд 17Каково значение встречи Татьяны и Онегина в Петербурге?
Это новый этап в

развитии Онегина;
Он совершенно изменился;
Он пылкий влюбленный, ничего не замечающий, кроме предмета своей любви(и этим очень напоминает Ленского)
Впервые испытал настоящее чувство, но оно обернулось новой любовной драмой : теперь Татьяна не смогла ответить на его запоздалую любовь.
Онегин не достиг желанной цели, в нем нет гармонии между чувством и разумом.

Каково значение встречи Татьяны и Онегина в Петербурге?Это новый этап в развитии Онегина;Он совершенно изменился;Он пылкий влюбленный,

Слайд 19Почему автор все время размышляет о любви и дружбе, проводит Онегина

через горнила обоих чувств?

Любовь и дружба- два оселка, на которых испытывается человек;
Они раскрывают богатство души или опустошенность.
Автор показал , как трудно движение человека к простым и понятным жизненным истинам, через какие испытания он должен пройти, чтобы понять и умом и сердцем – ВЕЛИЧИЕ И ЗНАЧИТЕЛЬНОСТЬ ЛЮБВИ И ДРУЖБЫ.

Почему автор все время размышляет о любви и дружбе, проводит Онегина через горнила обоих чувств?Любовь и дружба-

Слайд 20«Но я другому отдана, и буду век ему верна…»

«Но я другому отдана,  и буду век ему верна…»

Что такое shareslide.ru?

Это сайт презентаций, где можно хранить и обмениваться своими презентациями, докладами, проектами, шаблонами в формате PowerPoint с другими пользователями. Мы помогаем школьникам, студентам, учителям, преподавателям хранить и обмениваться учебными материалами.


Для правообладателей

Яндекс.Метрика

Обратная связь

Email: Нажмите что бы посмотреть