Презентация, доклад Урок математики. Тема Сложение и вычитание десятичных дробей

Содержание

Тема « Сложение и вычитание десятичных дробей»Цель урока:-Отработать навык выполнения действий с десятичными дробямиЗадачи урока:-повторить правила сложения и вычитания десятичных дробей;- развивать умения выполнять действия (сложение и вычитание) десятичных дробей;- коррекция и развитие элементарного логического

Слайд 1 Урок математики 8 класс

Тема « Сложение и вычитание

десятичных дробей»

Кондаурова Л.Н.- учитель математики, высшая квалификационная категория
МБОУ«Основная общеобразовательная школа № 7, осуществляющая деятельность по адаптированным основным образовательным программам».

Урок математики 8 класс Тема « Сложение и вычитание десятичных дробей»Кондаурова Л.Н.- учитель математики, высшая

Слайд 2Тема « Сложение и вычитание десятичных дробей»

Цель урока:

-Отработать навык выполнения действий

с десятичными дробями
Задачи урока:
-повторить правила сложения и вычитания десятичных дробей;
- развивать умения выполнять действия (сложение и вычитание) десятичных дробей;
- коррекция и развитие элементарного логического мышления, памяти, речи;
-воспитывать дружеские отношения в классе, умения работать в парах, развивать интерес к математике.
Тема « Сложение и вычитание десятичных дробей»Цель урока:-Отработать навык выполнения действий с десятичными дробямиЗадачи урока:-повторить правила сложения

Слайд 3
План урока:
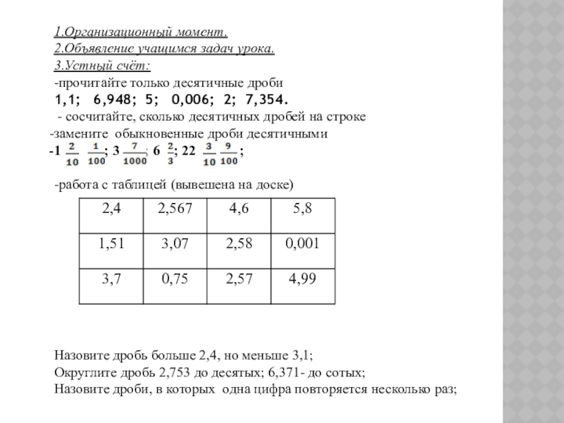
1.Организационный момент.
2.Объявление учащимся задач урока.
3.Устный счёт.
4.Работа в тетрадях. 5.Физминутка.
6.Работа с учебником

(задача).
7.Задачи на смекалку (решение устно).
8.Итог урока.
9.Домашнее задание.
10.Выставление оценок.
План урока:1.Организационный момент.2.Объявление учащимся задач урока.3.Устный счёт.4.Работа в тетрадях. 5.Физминутка.6.Работа с учебником (задача).7.Задачи на смекалку (решение устно).8.Итог

Слайд 41.Организационный момент.
2.Объявление учащимся задач урока.
3.Устный счёт:
-прочитайте только десятичные дроби
1,1;

6,948; 5; 0,006; 2; 7,354.
- сосчитайте, сколько десятичных дробей на строке
замените обыкновенные дроби десятичными
1 ; ; 3 ; 6 ; 22 ; ;

-работа с таблицей (вывешена на доске)









Назовите дробь больше 2,4, но меньше 3,1;
Округлите дробь 2,753 до десятых; 6,371- до сотых;
Назовите дроби, в которых одна цифра повторяется несколько раз;












1.Организационный момент.2.Объявление учащимся задач урока.3.Устный счёт:-прочитайте только десятичные дроби 1,1;  6,948; 5;  0,006; 2; 7,354.

Слайд 54.Работа в тетрадях, с использованием таблицы.
-найдите сумму двух десятичных дробей, одна

из которых представлена целой частью и десятыми долями, другая - только тысячными долями;
-найдите разность двух любых десятичных дробей;
-решите выражение с взаимопроверкой
3,48-(0,609+1,27)=
-решение примеров на карточках (дифференцированные задания):
-2, 452+7,2-3,18=6,472
- 26,1-(3,985+0,14)=21,975
-(17,19-8,751)+4,3=12,739
-2,42+17,8=20,22
-100,2-15,423+8,07=92,847
-(72,429+6,5)-(82,4-67,31)=63,839
-13,6+23,5=37,1
( у «слабых» учащихся проверку проводят - «сильные»)
5.Физминутка.
4.Работа в тетрадях, с использованием таблицы.-найдите сумму двух десятичных дробей, одна из которых представлена целой частью и

Слайд 66.Работа с учебником.
-решение

простой задачи с.199, №581(1)

7.Задачи на смекалку (устно)
-У семи братьев по одной сестре. Сколько всего детей в семье? (8)
-Один кирпич весит 2 кг и ещё полкирпича. Сколько весит один кирпич?(3кг)
-Пара лошадей пробежала 40 км. Сколько километров пробежала каждая лошадь?(40км)
6.Работа с учебником.        -решение простой задачи с.199, №581(1)7.Задачи на смекалку

Слайд 78.Итог урока.
-Скажите, пожалуйста,

какие задания Вам было легко и интересно выполнять?
- Как Вы думаете решили ли мы с вами основные задачи урока?
9.Домашнее задание.
-с.90, №255(2) выполнить один пример с проверкой.
10.Выставление оценок учащимся.
8.Итог урока.        -Скажите, пожалуйста, какие задания Вам было легко и

Слайд 8Дидактический материал к уроку



1,1
6,948
6,948
0,006
2
7,354
Карточки «Десятичные дроби»

Дидактический материал к уроку1,16,9486,9480,006 27,354Карточки «Десятичные дроби»

Слайд 9Карточки для устного счета «Целые числа и десятичные дроби»
Заменить обыкновенные дроби

десятичными

1

3

6

22

Карточки для устного счета «Целые числа и десятичные дроби»Заменить обыкновенные дроби десятичными 13 6 22

Слайд 10Таблица «Смешанные числа и десятичные дроби»
Называние дроби по описанию

Таблица «Смешанные числа и десятичные дроби»Называние дроби по описанию

Слайд 11Решение примеров на карточках (дифференцированные задания)

2, 452+7,2-3,18=6,472
26,1-(3,985+0,14)=21,975
(17,19-8,751)+4,3=12,739
2,42+17,8=20,22
100,2-15,423+8,07=92,847
(72,429+6,5)-(82,4-67,31)=63,839
13,6+23,5=37,1

Решение примеров на карточках (дифференцированные задания)2, 452+7,2-3,18=6,472  26,1-(3,985+0,14)=21,975 (17,19-8,751)+4,3=12,7392,42+17,8=20,22100,2-15,423+8,07=92,847(72,429+6,5)-(82,4-67,31)=63,83913,6+23,5=37,1

Что такое shareslide.ru?

Это сайт презентаций, где можно хранить и обмениваться своими презентациями, докладами, проектами, шаблонами в формате PowerPoint с другими пользователями. Мы помогаем школьникам, студентам, учителям, преподавателям хранить и обмениваться учебными материалами.


Для правообладателей

Яндекс.Метрика

Обратная связь

Email: Нажмите что бы посмотреть