Презентация, доклад на тему Законы умножения.Решение сложных уравнений.(5 класс)

Представить в виде произведения:a + a + a + a + a + a =6a17 + 17 + 17 =17 · 3(x - y) + (x – y) = 2(x – y)

Слайд 1Умножение
натуральных чисел.
Свойства умножения.

Умножение натуральных чисел.Свойства умножения.

Слайд 2Представить в виде произведения:
a + a + a + a +

a + a =

6a

17 + 17 + 17 =

17 · 3

(x - y) + (x – y) =

2(x – y)

Представить в виде произведения:a + a + a + a + a + a =6a17 + 17

Слайд 3Компоненты умножения:
a · b = c
множитель
множитель
произведение

Компоненты умножения:a · b = c множитель множитель произведение

Слайд 4Выполнить действия:
36 + (27 + 14) =
(36 +14) + 27 =

77

12 · ( 5 · 11) =

(12 · 5) ·11 = 660

29 + 35 + 21 =

29 + 21 + 35 = 85

45 · 3 · 2 =

45 · 2 · 3 = 270

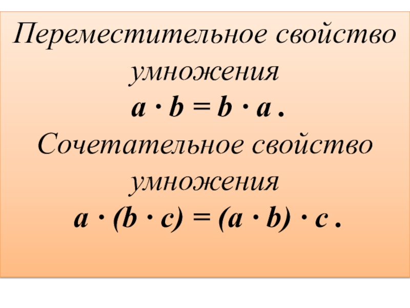
Переместительное свойство
умножения
a · b = b · a .
Сочетательное свойство
умножения
a · (b · c) = (a · b) · c .

Выполнить действия:36 + (27 + 14) =(36 +14) + 27 = 7712 · ( 5 · 11)

Слайд 5Упростить выражения:
13x · 3 =
(13 · 3) · x = 39x
24

· (5 · y ) =

(24 · 5) · y = 120y

a · 6 · 7 · b =

(6 · 7)· a · b = 42ab

Упростить выражения:13x · 3 =(13 · 3) · x = 39x24 · (5 · y ) =(24

Слайд 6Решить уравнения:

5 · y = 45

k · 16 = 48

y = 9

k = 3
Решить уравнения:5 · y = 45k · 16 = 48 y = 9 k = 3

Слайд 71) 6x · 4 = 96
2) 2 · (5·y) = 80
x

= 4 y = 8

(6 · 4) · x = 96
24 · x = 96
x = 96 : 24
x = 4
Ответ: 4.

(2 · 5)· y = 80
10 · y = 80
y = 80 : 10
y = 8
Ответ: 8.

Решить уравнения

1) 6x · 4 = 962) 2 · (5·y) = 80x = 4

Слайд 8Тема: Решение сложных

уравнений с помощью
свойств умножения.

Цель: Научиться решать
сложные уравнения
с помощью свойств
умножения.

Тема:   Решение сложных         уравнений с помощью

Слайд 9Алгоритм решения уравнения.
1) проверить: можно ли упростить

выражения левой (правой) части
уравнения, применяя свойства
умножения;
2) выяснить: какой компонент
не известен;
3) найти неизвестный компонент
с помощью соответствующего
правила.
Алгоритм решения уравнения.  1) проверить: можно ли упростить     выражения левой (правой) части

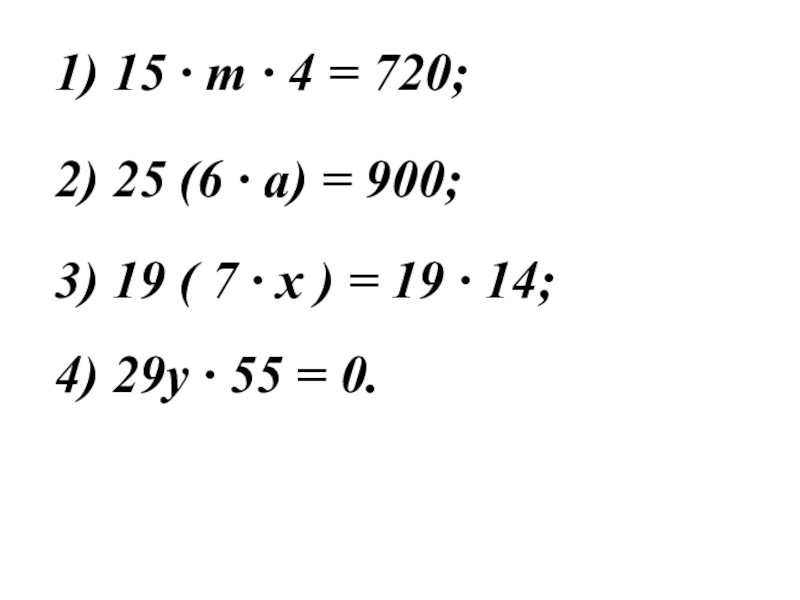
Слайд 101) 15 · m · 4 = 720;
2) 25 (6 ·

a) = 900;

3) 19 ( 7 · x ) = 19 · 14;

4) 29y · 55 = 0.

1) 15 · m · 4 = 720;2) 25 (6 · a) = 900;3) 19 ( 7

Слайд 11Решить самостоятельно:
75 ( 4 · x) = 3600;

2) 31 · y

· 9 = 90 · 31.

x = 12;

y = 10.

Решить самостоятельно:75 ( 4 · x) = 3600;2) 31 · y · 9 = 90 · 31.

Слайд 12Рефлексия
Какой была цель нашего урока?
Кто полностью достиг этой цели?
У кого остались

небольшие затруднения?

Кому нужно дома дополнительно
поработать над темой?

РефлексияКакой была цель нашего урока?Кто полностью достиг этой цели?У кого остались небольшие затруднения?Кому нужно дома дополнительно поработать

Что такое shareslide.ru?

Это сайт презентаций, где можно хранить и обмениваться своими презентациями, докладами, проектами, шаблонами в формате PowerPoint с другими пользователями. Мы помогаем школьникам, студентам, учителям, преподавателям хранить и обмениваться учебными материалами.


Для правообладателей

Яндекс.Метрика

Обратная связь

Email: Нажмите что бы посмотреть