Презентация, доклад на тему Тренажер по решению заданий В6

Содержание

Решение линейных,квадратных, кубических уравненийРешение тригонометрических уравненийРациональные уравнения Решение уравненийИнструкцияАннотацияИсточники Решение иррациональныхуравненийРешение логарифмических уравненийРешение показательных уравнений

Слайд 1
Решение заданий В6 из открытого банка заданий ЕГЭ 2016 по математике



Решение заданий В6 из открытого банка заданий ЕГЭ 2016 по математике

Слайд 2Решение линейных,
квадратных, кубических уравнений
Решение тригонометрических
уравнений
Рациональные уравнения

Решение уравнений
Инструкция
Аннотация
Источники
Решение иррациональных
уравнений
Решение

логарифмических уравнений

Решение показательных уравнений

Решение линейных,квадратных, кубических уравненийРешение тригонометрических уравненийРациональные уравнения Решение уравненийИнструкцияАннотацияИсточники Решение иррациональныхуравненийРешение логарифмических уравненийРешение показательных уравнений

Слайд 38
9
1

2

3
4
5
6
7
Решение квадратных уравнений

891234567     Решение квадратных уравнений

Слайд 41. Найдите корень уравнения:  
 
.
Решение.















Ответ : 13
.

1. Найдите корень уравнения:   .Решение.Ответ : 13.

Слайд 5 2) Найдите корень уравнения:  
Ответ: -5
Решение:

2) Найдите корень уравнения:   Ответ: -5Решение:

Слайд 6
3) Найдите корень уравнения
Если уравнение имеет более

одного корня, укажите меньший из них.

Решение:
По теореме, обратной теореме Виета, сумма корней этого уравнения равна 17, а их произведение равно 72. Значит корни равны 8 и 9.

 

Ответ: 8.

3) Найдите корень уравнения Если уравнение имеет более одного корня, укажите меньший из них.Решение:По теореме,

Слайд 74)  Найдите корень уравнения:

Если уравнение имеет более одного корня, укажите

меньший из них:
 



Ответ :-1,5

4)  Найдите корень уравнения: Если уравнение имеет более одного корня, укажите меньший из них: 

Слайд 8 5)  Решите уравнение:

Ответ:-6

5)  Решите уравнение:  Ответ:-6

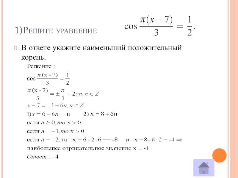
Слайд 96)   Решите уравнение: 
Ответ:-4

6)   Решите уравнение:    Ответ:-4

Слайд 107)
Найдите корень уравнения
Если уравнение имеет более одного корня,
укажите

меньший из них:
 

Ответ: -7

7) Найдите корень уравнения Если уравнение имеет более одного корня, укажите меньший из них: 

Слайд 118)Найдите корень уравнения :

Решение :
Извлекая кубический корень из обеих

частей уравнения, получаем
х-1=2 , откуда 
х =2+1
х=3.
 
 

Ответ: х=3

8)Найдите корень уравнения :   Решение :Извлекая кубический корень из обеих частей уравнения, получаем  х-1=2 ,

Слайд 129)  Найдите корень уравнения  .
 

Решение :
Извлекая кубический корень из обеих частей

уравнения, получаем

Х-1= - 2
Х= -2+1
Х= -1
Ответ: -1


9)  Найдите корень уравнения  . Решение :Извлекая кубический корень из обеих частей уравнения, получаемХ-1= - 2Х= -2+1Х= -1

Слайд 138
9
10
1
2

3

4
5
6
7
Решение тригонометрических уравнений

89101234567Решение тригонометрических уравнений

Слайд 141)Решите уравнение
В ответе укажите наименьший положительный корень.

1)Решите уравнениеВ ответе укажите наименьший положительный корень.

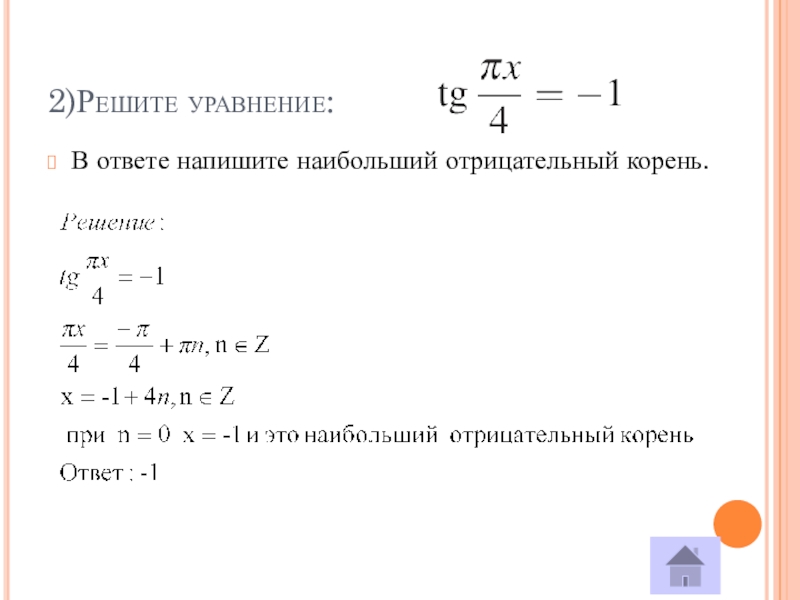
Слайд 152)Решите уравнение:
В ответе напишите наибольший отрицательный корень.

2)Решите уравнение:В ответе напишите наибольший отрицательный корень.

Слайд 163) Решите уравнение:
В ответе напишите наименьший положительный корень.


3) Решите уравнение: В ответе напишите наименьший положительный корень.

Слайд 174) Решите уравнение:

4) Решите уравнение:

Слайд 185) Решите уравнение:

5) Решите уравнение:

Слайд 196) Решите уравнение:

6) Решите уравнение:

Слайд 207) Решите уравнение: 5cosx=0

7) Решите уравнение: 5cosx=0

Слайд 218) Решите уравнение:

8) Решите уравнение:

Слайд 229) Решите уравнение:

9) Решите уравнение:

Слайд 2310) Решите уравнение:

10) Решите уравнение:

Слайд 248

9

10
11
12
14
15
1
2
3
4
5
6
13
7
Решение логарифмических уравнений

891011121415123456137Решение логарифмических уравнений

Слайд 25
1)Найдите корень уравнения :

1)Найдите корень уравнения :

Слайд 262)Найдите корень уравнения: 
log8(x+6) = log8(3x−8).

2)Найдите корень уравнения: log8(x+6) = log8(3x−8).

Слайд 27
3)Найдите корень уравнения  log9(x+6) = log9(2x−7).

3)Найдите корень уравнения   log9(x+6) = log9(2x−7).

Слайд 28
4)Найдите корень уравнения log2(13−x) = −4.

4)Найдите корень уравнения  log2(13−x) = −4.

Слайд 29
5)Найдите корень уравнения.

5)Найдите корень уравнения.

Слайд 30
6)Найдите корень уравнения log6(x+4) = log6(6x−6).

6)Найдите корень уравнения log6(x+4) = log6(6x−6).

Слайд 31
7)Найдите корень

уравнения  log3(12−x) = 3log34.
7)Найдите корень уравнения   log3(12−x) = 3log34.

Слайд 32


8)Найдите корень уравнения  : log2(9−x) = 2log23.

Слайд 33

9)Найдите корень уравнения  log2(4−x)=8.

9)Найдите корень уравнения   log2(4−x)=8.

Слайд 34
10)Найдите корень уравнения

 log3(5+x) = 3.
10)Найдите корень уравнения     log3(5+x) = 3.

Слайд 35
11)Найдите корень уравнения  log2(8−4x) = −4.

11)Найдите корень уравнения    log2(8−4x) = −4.

Слайд 36
12)Найдите корень уравнения log8(x+5) = log8(2x−2).

12)Найдите корень уравнения log8(x+5) = log8(2x−2).

Слайд 37

13)Найдите корень уравнения log4(x+6) = log4(5x−14).
13)Найдите корень уравнения log4(x+6) = log4(5x−14).

Слайд 38
14)Найдите корень уравнения

 log4(8−5x) = 2log43.

14)Найдите корень уравнения   log4(8−5x) = 2log43.

Слайд 39
15)Найдите корень уравнения:

15)Найдите корень уравнения:

Слайд 408
9
10
1
2
3
4
5
6
7
Решение показательных уравнений
11
12
13

89101234567Решение показательных уравнений 111213

Слайд 411)Найдите корень уравнения
 

1)Найдите корень уравнения 

Слайд 422)Найдите корень уравнения:

2)Найдите корень уравнения:

Слайд 433)Найдите корень уравнения:

3)Найдите корень уравнения:

Слайд 444)Найдите корень уравнения:

4)Найдите корень уравнения:

Слайд 455)Найдите корень уравнения:

5)Найдите корень уравнения:

Слайд 466)Найдите корень уравнения:

6)Найдите корень уравнения:

Слайд 477)Найдите корень уравнения:

7)Найдите корень уравнения:

Слайд 488)Найдите корень уравнения:

8)Найдите корень уравнения:

Слайд 499)Найдите корень уравнения:

9)Найдите корень уравнения:

Слайд 5010)Найдите корень уравнения:

10)Найдите корень уравнения:

Слайд 5111)Найдите корень уравнения:

11)Найдите корень уравнения:

Слайд 5212)Найдите корень уравнения:

12)Найдите корень уравнения:

Слайд 5313)Найдите корень уравнения:

13)Найдите корень уравнения:

Слайд 548
9
10
11
12
1
2
3
4
5
6
7
Иррациональные уравнения

891011121234567       Иррациональные уравнения

Слайд 55 1)  Найдите корень уравнения 
Решение.



1)  Найдите корень уравнения Решение.

Слайд 562) Найдите корень уравнения

2) Найдите корень уравнения

Слайд 573) Найдите корень уравнения

3) Найдите корень уравнения

Слайд 584) Найдите корень уравнения:
Если корней несколько, в ответе укажите меньший из

них
4) Найдите корень уравнения:Если корней несколько, в ответе укажите меньший из них

Слайд 595)Найдите корень уравнения :

5)Найдите корень уравнения :

Слайд 606) Найдите корень уравнения:

6) Найдите корень уравнения:

Слайд 617) Найдите корень уравнения

7) Найдите корень уравнения

Слайд 628) Найдите корень уравнения

8) Найдите корень уравнения

Слайд 639) Найдите корень уравнения:
Если корней несколько, в ответе укажите меньший из

них:
9) Найдите корень уравнения:Если корней несколько, в ответе укажите меньший из них:

Слайд 6410) Найдите корень уравнения

10) Найдите корень уравнения

Слайд 6511) Найдите корень уравнения

11) Найдите корень уравнения

Слайд 6612) Найдите корень уравнения

12) Найдите корень уравнения

Слайд 678
9
1
2
3
4
5
6
7
Рациональные уравнения

891234567       Рациональные уравнения

Слайд 681)  Решите уравнение:

1)  Решите уравнение:

Слайд 692) Решите уравнение:

.
Если корней несколько, то в ответе укажите
больший из них.


Ответ: 5

2) Решите уравнение:              .Если

Слайд 703)  Решите уравнение:


Если корней несколько, то в ответе укажите
больший из них.

Ответ: 5

3)  Решите уравнение:              Если

Слайд 714)  № 77367 Решите уравнение:
Если уравнение имеет более одного корня, в ответе

запишите меньший из корней.

Ответ :-0,5

4)  № 77367 Решите уравнение:Если уравнение имеет более одного корня, в ответе запишите меньший из корней.Ответ :-0,5

Слайд 725)  Решите уравнение:
Если уравнение имеет более одного корня, то в ответе

запишите больший из корней.

Решение:
Заметим, что числители дробей равны. Имеем:







Ответ:1





5)  Решите уравнение:Если уравнение имеет более одного корня, то в ответе запишите больший из корней.

Слайд 736)  Найдите корень уравнения: 
Решение.



Ответ: 1.

6)  Найдите корень уравнения: Решение.Ответ: 1.

Слайд 74 7) Найдите корень уравнения:

Ответ: 0,3

Решение:
Последовательно получаем:

7) Найдите корень уравнения:

Слайд 75 8) Решите уравнение:
Решение.
Если две дроби с равным числителем равны,

то равны их знаменатели. Имеем:


Ответ:7.

8) Решите уравнение:Решение.Если две дроби с равным числителем равны, то равны их знаменатели. Имеем:

Слайд 76 9) Решите уравнение:

Ответ :-6
Решение.
Если

две дроби с равным числителем равны, то равны их знаменатели. Имеем:
9) Решите уравнение:Ответ :-6Решение.Если две дроби с равным числителем равны,

Слайд 77Источники и литература
Сайт Гущина по подготовке к ЕГЭ
Открытый банк заданий по

математике с сайта ФИПИ
Сайт Александра Ларина.


Источники и литератураСайт Гущина по подготовке к ЕГЭОткрытый банк заданий по математике с сайта ФИПИСайт Александра Ларина.

Слайд 78Аннотация:
Математический тренажер содержит темы:
Решение линейных, квадратных, кубических, тригонометрических,показательных, логарифмических, иррациональных

уравнений.
Материал предназначен для подготовки к ЕГЭ по математике, а также в качестве тренажера для занятий как в школе, так и дома.
Целевая аудитория 9-11 класс.

Аннотация:Математический тренажер содержит темы: Решение линейных, квадратных, кубических, тригонометрических,показательных, логарифмических, иррациональных уравнений. Материал предназначен для подготовки к

Слайд 79На слайде (2) представлены основные темы.
Вы можете выбрать раздел, кликнув

на него мышкой, перейдя на слайд выбранного раздела, кликнув мышкой можно выбрать конкретное задание. Решив данное задание, вы всегда сможете его проверить, кликнув мышкой. Для того, чтобы выбрать следующий вопрос–кликните мышкой и вы вернетесь на домашнюю страницу.

Инструкция:

На слайде (2) представлены основные темы. Вы можете выбрать раздел, кликнув на него мышкой, перейдя на слайд

Что такое shareslide.ru?

Это сайт презентаций, где можно хранить и обмениваться своими презентациями, докладами, проектами, шаблонами в формате PowerPoint с другими пользователями. Мы помогаем школьникам, студентам, учителям, преподавателям хранить и обмениваться учебными материалами.


Для правообладателей

Яндекс.Метрика

Обратная связь

Email: Нажмите что бы посмотреть