Презентация, доклад на тему Тест по теме Правильные и неправильные дроби 5 класс

Выберите из данных чисел правильные дроби: а) ; б) ; в) ; г) 2. Выберите определение неправильной дроби:а) дробь является неправильной,

Слайд 1Тест «Правильные и неправильные дроби. Смешанные числа.»

Тест «Правильные и неправильные дроби. Смешанные числа.»

Слайд 2Выберите из данных чисел правильные дроби:
а) ;

б) ; в) ; г)


2. Выберите определение неправильной дроби:
а) дробь является неправильной, если ее числитель меньше знаменателя;
б) дробь является неправильной, если ее числитель равен или больше знаменателя;
в) дробь является неправильной, если ее числитель делится нацело на знаменатель;
г) дробь является неправильной, если ее числитель делится на знаменатель с остатком;



Выберите из данных чисел правильные дроби: а)    ;   б)

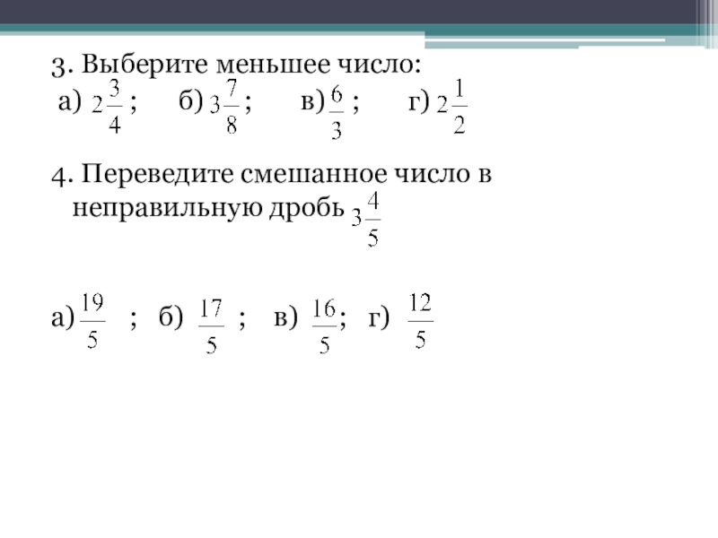
Слайд 33. Выберите меньшее число:
а) ;

б) ; в) ; г)

4. Переведите смешанное число в неправильную дробь


а) ; б) ; в) ; г)


3. Выберите меньшее число: а)    ;   б)   ;

Слайд 45. Замените дробь равной ей дробью со знаменателем

35

а) ; б) ; в) ; г) .

5. Замените дробь    равной ей дробью со знаменателем 35а)   ;  б)

Что такое shareslide.ru?

Это сайт презентаций, где можно хранить и обмениваться своими презентациями, докладами, проектами, шаблонами в формате PowerPoint с другими пользователями. Мы помогаем школьникам, студентам, учителям, преподавателям хранить и обмениваться учебными материалами.


Для правообладателей

Яндекс.Метрика

Обратная связь

Email: Нажмите что бы посмотреть