Презентация, доклад на тему Теория вероятностей

Содержание

содержаниеВведение 2-7Классическое определение 8-12Статистическое определение 13-16Геометрическое определение 17-20Сложение вероятностей 21-31Умножение вероятностей 32-42Вариационные ряды 43-48Графическое изображение 49-53Средние величины 54-64Выборочный метод 65-73

Слайд 1Материалы к презентации по теме «Теория вероятностей»
Введение
Определения
Действия над вероятностями
Вариационные ряды, средние

величины
Выборка и генеральная совокупность
Материалы к презентации по теме «Теория вероятностей»Введение ОпределенияДействия над вероятностямиВариационные ряды, средние величиныВыборка и генеральная совокупность

Слайд 2содержание
Введение 2-7
Классическое определение 8-12
Статистическое определение 13-16
Геометрическое определение 17-20
Сложение вероятностей 21-31
Умножение вероятностей

32-42
Вариационные ряды 43-48
Графическое изображение 49-53
Средние величины 54-64
Выборочный метод 65-73

содержаниеВведение 2-7Классическое определение 8-12Статистическое определение 13-16Геометрическое определение 17-20Сложение вероятностей 21-31Умножение вероятностей 32-42Вариационные ряды 43-48Графическое изображение 49-53Средние величины

Слайд 3введение
Задача любой науки, в том числе экономической, состоит в выявлении и

исследовании закономерностей, которым подчиняются реальные процессы. Найденные закономерности,
относящиеся к экономике, имеют не только теоретическую ценность, они широко применяются на практике — в планировании, управлении и прогнозировании.

Теория вероятностей — математическая наука, изучающая закономерности случайных явлений. Под случайными явлениями понимаются явления с неопределенным исходом, происходящие при неоднократном воспроизведении определенного комплекса условий.
Очевидно, что в природе, технике и экономике нет явлений, в которых не присутствовали бы элементы случайности.
введениеЗадача любой науки, в том числе экономической, состоит в выявлении и исследовании закономерностей, которым подчиняются реальные процессы.

Слайд 4
Существуют два подхода к изучению этих явлений. Один из них —

классический, или «детерминистский», состоит в том, что выделяются основные факторы, определяющие данное явление, а влиянием множества остальных, второстепенных, факторов, приводящих к случайным отклонениям его результата, пренебрегают. Таким образом, выявляется основная закономерность, свойственная данному явлению, позволяющая однозначно предсказать результат по заданным условиям. Этот подход часто используется в естественных («точных») науках.
При исследовании многих явлений и прежде всего социально-экономических такой подход неприемлем. В этих явлениях необходимо учитывать не только основные факторы, но и множество второстепенных, приводящих к случайным возмущениям и искажениям результата, т.е. вносящих в него элемент неопределенности.
Поэтому другой подход к изучению явлений состоит в том, что элемент неопределенности, свойственный случайным явлениям и обусловленный второстепенными факторами, требует специальных методов их изучения.
Разработкой таких методов, изучением специфических закономерностей, наблюдаемых в случайных явлениях, и занимается теория вероятностей.
Существуют два подхода к изучению этих явлений. Один из них — классический, или «детерминистский», состоит в том,

Слайд 5
Математическая статистика — раздел математики, изучающий математические методы сбора, систематизации, обработки

и интерпретации результатов наблюдений с целью выявления статистических закономерностей. Математическая статистика опирается на теорию вероятностей. Если теория вероятностей изучает закономерности случайных явлений на основе абстрактного описания действительности (теоретической вероятностной модели), то математическая статистика оперирует непосредственно результатами наблюдений над случайным явлением, представляющими выборку из некоторой конечной или гипотетической бесконечной генеральной совокупности.

Используя результаты, полученные теорией вероятностей, математическая статистика позволяет не только оценить значения искомых характеристик, но и выявить степень точности получаемых при обработке данных выводов.

Если говорить кратко, теория вероятностей позволяет находить вероятности «сложных» событий через вероятности «простых» событий (связанных с ними каким-либо образом), а
математическая статистика по наблюденным значениям (выборке) оценивает вероятности этих событий либо осуществляет проверку предположений (гипотез) относительно этих вероятностей.

Изучение вероятностных моделей дает возможность понять различные свойства случайных явлений на абстрактном и обобщенном уровне, не прибегая к эксперименту. В математической статистике, наоборот, исследование связано с конкретными
данными и идет от практики (наблюдения) к гипотезе и ее проверке.
Математическая статистика — раздел математики, изучающий математические методы сбора, систематизации, обработки и интерпретации результатов наблюдений с целью

Слайд 6
При большом числе наблюдений случайные воздействия в значительной мере погашаются (нейтрализуются)

и получаемый результат оказывается практически неслучайным, предсказуемым.
Это утверждение (принцип) и является базой для практического использования вероятностных и математико-статистических методов исследования. Цель указанных методов состоит в том, чтобы, минуя сложное (а зачастую и невозможное) исследование отдельного случайного явления, изучить закономерности массовых случайных явлений, прогнозировать их характеристики, влиять на ход этих явлений, контролировать их, ограничивать область действия случайности.
Первые работы, в которых зарождались основные понятия теории вероятностей, появились в XVI—XVII вв. Они принадлежали Д. Кардано, Б. Паскалю, П. Ферма, X. Гюйгенсу и др. и представляли попытки создания теории азартных игр с целью дать рекомендации игрокам. Следующий этап развития теории вероятностей связан с именем Я. Бернулли (XVII — начало XVIII в.), который доказал теорему, теоретически обосновавшую накопленные ранее факты и названную в дальнейшем «законом больших чисел».
Дальнейшее развитие теории вероятностей приходится на XVII—XIX вв. благодаря работам А. Муавра, П. Лапласа, К. Гаусса, С. Пуассона и др. Весьма плодотворный период развития «математики случайного» связан с именами русских математиков П.Л. Чебышева, А.М. Ляпунова и А.А. Маркова (XIX — начало XX в.).
При большом числе наблюдений случайные воздействия в значительной мере погашаются (нейтрализуются) и получаемый результат оказывается практически неслучайным,

Слайд 7
Большой вклад в последующее развитие теории вероятностей и математической статистики внесли

российские математики: С.Н. Бернштейн, В.И. Романовский, А.Н. Колмогоров, А.Я. Хинчин, Ю.В. Линник, Б.В. Гнеденко, Н.В. Смирнов, Ю.В. Прохоров и др., а также ученые англо-американской школы Стьюдент (псевдоним В. Госсета), Р. Фишер, Э. Пирсон, Е. Нейман, А. Вальд и др. Особо следует отметить неоценимый вклад
академика А.Н. Колмогорова в становление теории вероятностей как математической науки.
Широкому внедрению математико-статистических методов исследования способствовало появление во второй половине XX в. электронных вычислительных машин и, в частности,
персональных компьютеров. Статистические программные пакеты сделали эти методы более доступными и наглядными, так как трудоемкую работу по расчету различных статистик, параметров, характеристик, построению таблиц и графиков в основном стал
выполнять компьютер, а исследователю осталась главным образом творческая работа: постановка задачи, выбор методов ее решения и интерпретация результатов.
Появление мощных и удобных статистических пакетов для персональных компьютеров позволяет использовать их не только как специальный инструмент научных исследований, но и как общеупотребительный инструмент плановых, аналитических, маркетинговых отделов и т .д. Среди множества используемых для этих целей пакетов прикладных программ выделим популярные в России универсальные и специализированные статистические пакеты:
отечественные STADIA, Эвриста, Статистик-консультант, Олимп:
СтатЭксперт и американские STATGRAPHICS, SPSS, SYSTAT,
STATISTICA/w и др.
Большой вклад в последующее развитие теории вероятностей и математической статистики внесли российские математики: С.Н. Бернштейн, В.И. Романовский,

Слайд 8Классическое определение вероятности

Классическое определение вероятности

Слайд 9
Для практической деятельности важно уметь сравнивать события по степени

возможности их наступления. Очевидно, события: «выпадение дождя» и «выпадение снега» в первый день лета в данной местности, «выигрыш по одному билету» и «выигрыш по каждому из п приобретенных билетов» денежно-вещевой лотереи — обладают разной степенью возможности их наступления. Поэтому для сравнения событий нужна определенная мера.
Численная мера степени объективной возможности наступления события называется вероятностью события. Это определение, качественно отражающее понятие вероятности события, не является математическим. Чтобы оно таким стало, необходимо определить его количественно. Пусть исходы некоторого испытания образуют полную группу событий и равновозможны, т.е. единственно возможны, несовместны и равновозможны. Такие исходы называются элементарными.
Для практической деятельности важно уметь сравнивать события по степени возможности их наступления. Очевидно, события: «выпадение

Слайд 10

В некоторых курсах теории вероятностей в понятие «полной группы событий»

не включается требование несовместности событий. При такой трактовке события Д, Е, F также будут образовывать полную группу.
В литературе такие события называют также взаимно-дополнительными исходами, случаями или шансами. При этом говорят, что испытание сводится к схеме случаев или «схеме урн» (ибо любую вероятностную задачу для рассматриваемого испытания можно заменить эквивалентной задачей с урнами и шарами разных цветов).
Случай называется благоприятствующим (благоприятным) событию А, если появление этого случая влечет за собой появление события А.
Согласно классическому определению вероятность события А равна отношению числа случаев, благоприятствующих ему, к общему числу случаев, т.е. где Р(А)— вероятность события А; m — число случаев, благоприятствующих событию А;
n — общее число случаев. Р(А) = m/n (1.1)
В некоторых курсах теории вероятностей в понятие «полной группы событий» не включается требование несовместности событий. При

Слайд 11
Пример 1. При бросании игральной кости возможны шесть исходов — выпадение

1, 2, 3, 4, 5, 6 очков. Какова вероятность появления четного числа очков?
Решение. Все n = 6 исходов образуют полную группу событий и равновозможны, т.е. единственно возможны, несовместны и равновозможны. Событию А — «появление четного числа очков» благоприятствуют 3 исхода (случая) — 2, 4 и 6 очков.
По формуле (1.1)
Р(А) = 3/6 = 1/2. ►
Пример 1. При бросании игральной кости возможны шесть исходов — выпадение 1, 2, 3, 4, 5, 6

Слайд 12
Классическое определение (классическую формулу) вероятности (1.1) следует рассматривать не как определение,

а как метод вычисления вероятностей для испытаний, сводящихся к схеме случаев.
Отметим свойства вероятности события.
1. Вероятность любого события заключена между нулем и единицей, т.е. О < Р(А) < 1. (1.2)
2. Вероятность достоверного события равна единице, т.е. 3. Вероятность невозможного события равна нулю, т.е. Р(0) = 0.
Свойства очевидны, так как Р(А) = n/m, а число m благоприятствующих случаев для любого события удовлетворяет неравенству 0 < m < n , для достоверного события равно n (m = n) и для невозможного события равно нулю (m = 0). □
События, вероятности которых очень малы (близки к нулю) или очень велики (близки к единице), называются соответственно практически невозможными или практически достоверными событиями.
Классическое определение (классическую формулу) вероятности (1.1) следует рассматривать не как определение, а как метод вычисления вероятностей для

Слайд 13
Статистическое определение вероятности

Статистическое определение вероятности

Слайд 14
Существует большой класс событий, вероятности которых не могут быть вычислены с

помощью классического определения. В первую очередь это события, которые не являются равновозможными исходами испытания. Например, если монета сплющена, то, очевидно, события «появление герба» и «появление решки» при подбрасывании монеты нельзя считать равновозможными, и формула (1.1) для расчета вероятности любого из них окажется неприменима.

Но есть и другой подход при оценке вероятности событий, основанный на том, насколько часто будет появляться данное событие в произведенных испытаниях. В этом случае используется статистическое определение вероятности.

Статистической вероятностью события А называется относительная частота (частость) появления этого события в n произведенных испытаниях, т.е. P(A)=w(A)=m, (1.3) п где Р(А) — статистическая вероятность события А; w(A) — относительная частота (частость) события А; m — число испытаний, в которых появилось событие А: n — общее число испытаний.
Существует большой класс событий, вероятности которых не могут быть вычислены с помощью классического определения. В первую очередь

Слайд 15
В отличие от «математической» вероятности Р(А), рассматриваемой в классическом определении (1.1),

статистическая вероятность Р(А) является характеристикой опытной, экспериментальной.
1. Рассматриваемые события должны быть исходами только тех испытаний, которые могут быть воспроизведены неограниченное число раз при одном и том же комплексе условий.
2. События должны обладать так называемой статистической устойчивостью, или устойчивостью относительных частот. Это означает, что в различных сериях испытаний относительная частота (частость) события изменяется незначительно (тем меньше, чем больше число испытаний), колеблясь около постоянного числа. Оказалось, что этим постоянным числом является вероятность события (об этом идет речь в теореме Бернулли).

В отличие от «математической» вероятности Р(А), рассматриваемой в классическом определении (1.1), статистическая вероятность Р(А) является характеристикой опытной,

Слайд 16
3. Число испытаний, в результате которых появляется событие А, должно быть

достаточно велико, ибо только в этом случае можно считать вероятность события Р(А) приближенно равной ее относительной частоте.
Резюмируя, можно сказать, что теория вероятностей изучает лишь такие события, в отношении которых имеет смысл не только утверждение об их случайности, но и возможна объективная оценка относительной частоты их появления. Так, утверждение, что при выполнении определенного комплекса условий S вероятность события равна р, означает не только случайность события А, но и определенную, достаточно близкую к р, долю появлений события А при большом числе испытаний; а значит, выражает определенную объективную (хотя и своеобразную) связь между комплексом условий S и событием А (не зависящую от субъективных суждений о наличии этой связи того или иного лица). И даже просто существование вероятности р (когда само значение р неизвестно) сохраняет качественно суть этого утверждения, выделенную курсивом.
Легко проверить, что свойства вероятности (см. (1.2)), вытекающие из классического определения (1.1), сохраняются и при статистическом определении вероятности (1.3).

3. Число испытаний, в результате которых появляется событие А, должно быть достаточно велико, ибо только в этом

Слайд 17 Геометрическое определение вероятности

Одним из недостатков классического определения вероятности (1.1), ограничивающим

его применение, является то, что оно предполагает конечное число возможных исходов испытания.
Оказывается, иногда этот недостаток можно преодолеть, используя геометрическое определение вероятности, т.е. находя вероятность попадания точки в некоторую область (отрезок, часть плоскости и т.п.).
Пусть, например, плоская фигура g составляет часть плоской Р(А)= SJ , (1.4)



Геометрическое определение вероятности Одним из недостатков классического определения вероятности (1.1), ограничивающим его применение, является то, что

Слайд 19
где Sg и Sq — соответственно площади областей g и G

(рис. 1.1).
Фигуру g называют благоприятствующей (благоприятной) событию А.
Область, на которую распространяется понятие геометрической вероятности, может быть одномерной (прямая, отрезок) и трехмерной (некоторое тело в пространстве). Обозначая меру (длину, площадь, объем) области через mes, приходим к следующему определению.
Определение. Геометрической вероятностью события А называется отношение меры области, благоприятствующей появлению события А, к мере всей области, т.е.

(1.5)


где Sg и Sq — соответственно площади областей g и G (рис. 1.1). Фигуру g называют благоприятствующей

Слайд 20
Пример 2. Два лица — А и В условились встретиться

в определенном месте, договорившись только о том, что каждый является туда в любой момент времени между 11 и 12 ч и ждет в течение 30 мин. Если партнер к этому времени еще не пришел или уже успел покинуть установленное место, встреча не состоится. Найти вероятность того, что встреча состоится.
Решение. Обозначим моменты прихода в определенное место лиц А и В соответственно через х и у. В прямоугольной системе координат Оху возьмем за начало отсчета 11 ч, а за единицу измерения — 1 ч. По условию 0 ≤ x≤ 1, 0 ≤ y ≤ 1. Этим неравенствам удовлетворяют координаты любой точки, принадлежащей квадрату OKLM со стороной, равной 1 (рис1.2). Событие С — встреча двух лиц— произойдет, если разность между х и у не превзойдет 0,5 ч (по абсолютной величине), т.е. . Решение последнего неравенства есть полоса х-0,5 ≤ у ≤ х+0,5, которая внутри квадрата на рис. 1.2 представляет заштрихованную область g. По формуле (1.4)



так как площадь области g равна площади квадрата G без суммы площадей двух угловых (не заштрихованных) треугольников. ►


Пример 2. Два лица — А и В условились встретиться в определенном месте, договорившись только о

Слайд 21Действия над вероятностями

Действия над вероятностями

Слайд 22


Введем понятие суммы, произведения и

разности событий.
Определение. Суммой нескольких событий называется событие, состоящее в наступлении хотя бы одного из данных событий. Если Аи В — совместные события, то их сумма А + В обозначает наступление или события А, или события В, или обоих событий вместе. Если Аи В — несовместные события, то их сумма А + В означает наступление или события А, или события В.

Определение. Произведением нескольких событий называется событие, состоящее в совместном наступлении всех этих событий.
Если А, В, С — совместные события, то их произведение ABC означает наступление и события А, и события В, и события С.

Определение. Разностью А — В двух событий А и В называется событие, которое состоится, если событие А произойдет, а событие В не произойдет.
Введем понятие суммы, произведения и разности событий. Определение. Суммой нескольких событий называется

Слайд 23
Пример 3.
Победитель соревнования награждается:

призом (событие А), денежной премией (событие В), медалью (событие С). Что представляют собой события: а) А + Д б) ABC; в) АВ — С.
Решение, а) Событие А + В состоит в награждении победителя или призом, или премией, или и тем и другим.
б) Событие ABC состоит в награждении победителя одновременно и призом, и премией, и медалью.
в) Событие АВ — С состоит в награждении победителя одновременно и призом, и премией без выдачи медали. ►
Пример 3.   Победитель соревнования награждается:   призом (событие А), денежной премией (событие

Слайд 24
Ниже рассматривается теоретико-множественная трактовка основных понятий теории вероятностей. Здесь же дадим

геометрическую интерпретацию основных действий над событиями с помощью диаграмм Венна.
Пусть, например, внутри прямоугольника (рис. 1.3) выбирается наудачу точка (достоверное событие Q), и событие А состоит в попадании этой точки в меньший круг (рис. 1.3а), а событие В — в больший крут (рис. 1.36). Тогда сумма событий А + В означает попадание точки во всю заштрихованную область обоих кругов (рис. 1.3в), а произведение АВ — в общую часть кругов (рис. 1.3г). На рис. 1.3d, e заштрихованные области показывают события А и В, противоположные событиям А и В, а на рис. 1.3ж и з — разности событий А — В и В — А.
Ниже рассматривается теоретико-множественная трактовка основных понятий теории вероятностей. Здесь же дадим геометрическую интерпретацию основных действий над событиями

Слайд 27
Операции сложения и умножения событий обладают следующими свойствами:

1. А +

В= В + А — коммутативность сложения.
2. А + (В + Q = (А + В) + С — ассоциативность сложения.
3. АВ = ВА — коммутативность умножения.
4. A(BQ = (АВ) С — ассоциативность умножения.
5. А(В + С) = АВ + АС; А + ВС = (А + В)(А + С) — законы дистрибутивности.

Из определения операций над событиями вытекают очевидные равенства:

Теорема сложения вероятностей
Сформулируем теорему (правило) сложения вероятностей.
Операции сложения и умножения событий обладают следующими свойствами: 1. А + В= В + А — коммутативность

Слайд 28
Теорема. Вероятность суммы конечного числа несовместных событий равна сумме вероятностей этих

событий: Р(А + В+ ... + К) =Р(А) + Р(В) + ... + Р(К). (1.6)
Докажем теорему для схемы случаев, рассматривая сумму двух событий.

Теорема. Вероятность суммы конечного числа несовместных событий равна сумме вероятностей этих событий: Р(А + В+ ... +

Слайд 29
Следствие 1. Сумма вероятностей событий, образующих полную группу, равна единице:
Р(А)

+ Р(В) +...+ Р(К) = 1. (1.7)

Если события А,В,...,К образуют полную группу, то они единственно возможные и несовместные.

Так как события А,В,...,К — единственно возможные, то событие А+В+...+К, состоящее в появлении в результате испытания хотя бы одного из этих событий, является достоверным1, т.е. его вероятность равна единице: Р(А + В+ ... + А)= 1.

В силу того, что события А,В,.,К — несовместные, к ним применима теорема сложения (1.16), т.е. Р(А + В + ... + К) = Р(А) + Р(В) + ... + Р(К) = 1.

Следствие 2. Сумма вероятностей противоположных событий равна единице: Р(А) + р(а)=1. (1.8)

Утверждение (1.8) следует из того, что противоположные события образуют полную группу.
Следствие 1. Сумма вероятностей событий, образующих полную группу, равна единице: Р(А) + Р(В) +...+ Р(К) = 1.

Слайд 30

Пример 4. Вероятность выхода изделия из

строя при эксплуатации сроком до одного года равна 0,13, а при эксплуатации сроком до 3 лет — 0,36. Найти вероятность выхода изделия из строя при эксплуатации сроком от 1 года до 3 лет.
Решение. Пусть события А, В, С — выход из строя изделий при эксплуатации сроком соответственно до 1 года, от 1 года до 3 лет, свыше 3 лет, причем по условию Р(А) = 0,13, P(Q) = 0,36. Очевидно, что С =А + В, где Аи В — несовместные события. По теореме сложения P(Q) = Р(А) + Р(В), откуда Р(В) = = P(Q) - Р(А) = 0,36 - 0,13 = 0,23. ►
Замечание. Следует еще раз подчеркнуть, что рассмотренная теорема сложения применима только для несовместных событий и попытка ее использования в виде (1.16) для совместных событий приводит к неверным и даже абсурдным результатам. Например, пусть вероятность события Аi— выигрыша по любому билету денежно-вещевой лотереи, т.е. P(Aj) = 0,05, и приобретено 100 билетов (i= 1,2,..., 100). Тогда, применяя теорему сложения, получим, что вероятность выигрыша хотя бы по одному из 100 билетов, т.е.
Пример 4. Вероятность выхода изделия из строя при эксплуатации сроком до одного года

Слайд 31













Абсурдность полученного ответа (вероятность любого события не может быть больше 1)

объясняется неприменимостью в данном случае теоремы сложения, ибо выигрыш по каждому билету, т.е. события являются событиями совместными.
Абсурдность полученного ответа (вероятность любого события не может быть больше 1) объясняется неприменимостью в данном случае теоремы

Слайд 32



Умножение вероятностей

Умножение вероятностей

Слайд 33Теорема умножения вероятностей
Условная вероятность события. Теорема умножения вероятностей. Независимые

события.

Как отмечено выше, вероятность Р(В) как мера степени объективной возможности наступления события В имеет смысл при выполнении определенного комплекса условий. При изменении условий вероятность события В может измениться. Так, если к комплексу условий, при котором изучалась вероятность Р(В), добавить новое условие А, то полученная вероятность события В, найденная при условии, что событие А произошло, называется условной вероятностью события В и обозначается Ра(В), или Р(В/А), или Р(В /А).

Строго говоря, «безусловная» вероятность Р(В) также является условной, так как она получена при выполнении определенного комплекса условий.
Теорема умножения вероятностей  Условная вероятность события. Теорема умножения вероятностей. Независимые события.   Как отмечено выше,

Слайд 34
Пример 5.
В ящике 5 деталей, среди которых 3

стандартные и 2 бракованные. Поочередно из него извлекается по одной детали (с возвратом и без возврата). Найти условную вероятность извлечения во второй раз стандартной детали при условии, что в первый раз извлечена деталь: а) стандартная; б) нестандартная.

Решение. Пусть события А и В — извлечение стандартной детали соответственно в 1-й и 2-й раз. Очевидно, что Р(А) = 3/5. Если вынутая деталь вновь возвращается в ящик, то вероятность извлечения стандартной детали во второй раз P(В) = 3/5. Если вынутая деталь в ящик не возвращается, то вероятность извлечения стандартной детали во второй раз Р(В) зависит от того, какая деталь была извлечена в первый раз — стандартная (событие А) или бракованная (событие А). В первом случае Ра (В) = 2/4 во втором случае Рa‾(В) = 3/4, так как из оставшихся четырех деталей стандартных будет соответственно 2 или 3. ►
Пример 5. В ящике 5 деталей, среди которых 3 стандартные и 2 бракованные. Поочередно из

Слайд 35
Найдем формулу для вычисления условной вероятности РА(В).

□ Пусть из общего числа п равновозможных и несовместных (элементарных) исходов испытания (случаев) событию А благоприятствует m случаев, событию В — k случаев, а совместному появлению событий А и Д т.е. событию АВ — l случаев (l≤m,l≤k) (рис. 1.5).

Найдем формулу для вычисления условной вероятности РА(В).   □ Пусть из общего числа п

Слайд 36
Тогда, согласно классическому определению вероятности,



После того

как событие А произошло, число всех равновозможных исходов (случаев) сократилось с n до m, а число случаев, благоприятствующих событию B с k до l. Поэтому условная вероятность
Тогда, согласно классическому определению вероятности,    После того как событие А произошло, число всех равновозможных

Слайд 38
Пример 6. Работа электронного устройства прекратилась вследствие выхода из строя одного

из пяти унифицированных блоков. Производится последовательная замена каждого блока новым до тех пор, пока устройство не начнет работать.
Какова вероятность того, что придется заменить: а) 2 блока; б) 4 блока?
Решение, а) Обозначим события: Ai — i-й блок исправен, i = 1,2, ..., 5; В — замена двух блоков.
Очевидно, что придется заменить 2 блока, если 1-й блок исправен (4 шанса из 5), а 2-й — неисправен (1 шанс из оставшихся 4), т.е.
Пример 6. Работа электронного устройства прекратилась вследствие выхода из строя одного из пяти унифицированных блоков. Производится последовательная

Слайд 39
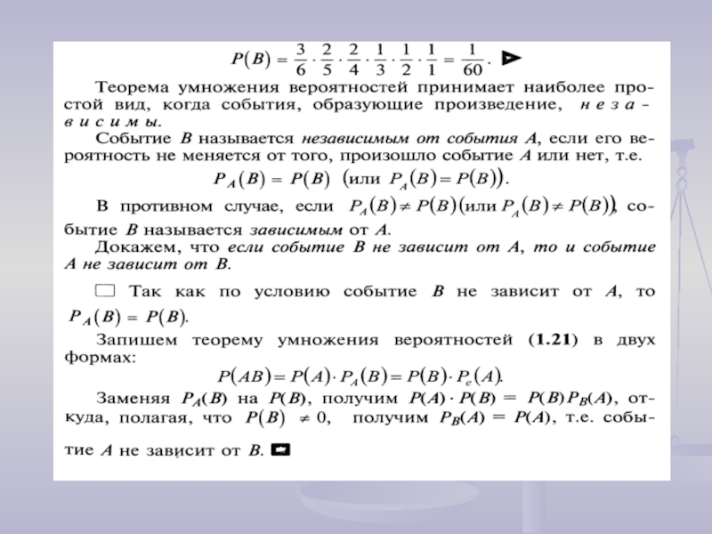
Пример 7. Решить другим способом задачу, приведенную в примере 1.11.

Решение. Пусть событие В — получение слова «АНАНАС». Событие В наступит, если первой окажется карточка с буквой А (3 шанса из 6),
вторая — с буквой Н (2 шанса из оставшихся 5),
третья — с буквой А (2 шанса из оставшихся 4) и т.д.
По теореме умножения

Пример 7. Решить другим способом задачу, приведенную в примере 1.11.   Решение. Пусть событие В —

Слайд 43

Вариационные ряды

Вариационные ряды

Слайд 44

Вариационные ряды и их графическое изображение.
Установление статистических

закономерностей, присущих массовым случайным явлениям, основано на изучении статистических данных — сведений о том, какие значения принял в результате наблюдений интересующий нас признак (случайная величина X).
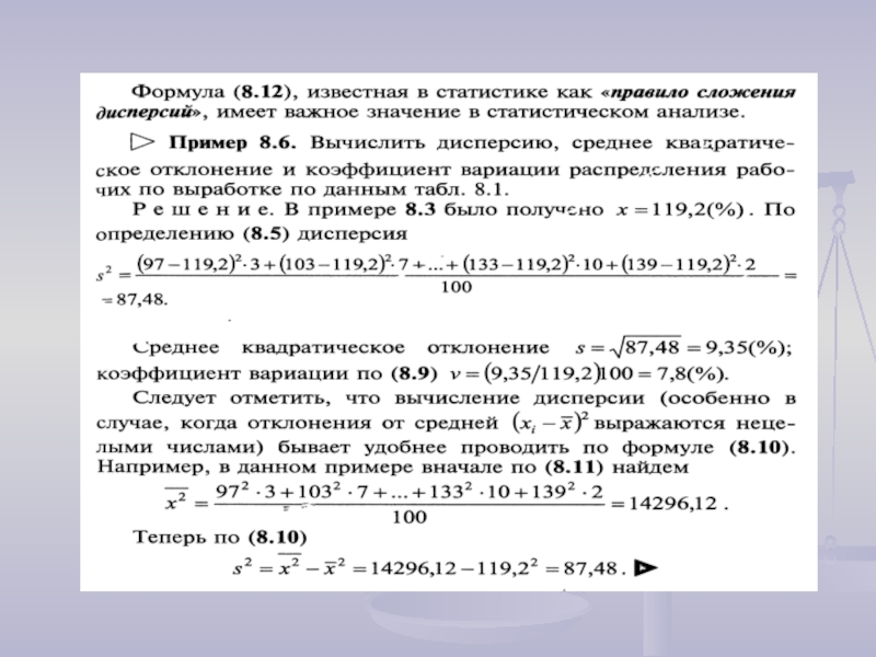
Пример 8.Необходимо изучить изменение выработки на одного рабочего механического цеха в отчетном году по сравнению с предыдущим. Получены следующие данные о распределении 100 рабочих цеха по выработке в отчетном году (в процентах к предыдущему году





Различные значения признака (случайной величины X) называются вариантами (обозначаем их через х).
Рассмотрение и осмысление этих данных (особенно при большом числе наблюдений n) затруднительно, и по ним практически нельзя представить характер распределения признака (случайной величины X).
Вариационные ряды и их графическое изображение. Установление статистических закономерностей, присущих массовым случайным явлениям, основано

Слайд 45
Первый шаг к осмыслению имеющегося статистического материала — это его упорядочение,

расположение вариантов в порядке возрастания (убывания), т.е. ранжирование вариантов ряда:





В таком виде изучать выработку рабочих тоже не очень удобно из-за обилия числовых данных. Поэтому разобьем варианты на отдельные интервалы, т.е. проведем их группировку. Число интервалов т следует брать не очень большим, чтобы после группировки ряд не был громоздким, и не очень малым, чтобы не потерять особенности распределения признака.
Первый шаг к осмыслению имеющегося статистического материала — это его упорядочение, расположение вариантов в порядке возрастания (убывания),

Слайд 46
Согласно формуле Стерджеса рекомендуемое число интервалов m = 1 + 3,322lg

n, а величина интервала (интервальная разность, ширина интервала)

Согласно формуле Стерджеса рекомендуемое число интервалов m = 1 + 3,322lg n, а величина интервала (интервальная разность,

Слайд 47
Числа, показывающие, сколько раз встречаются варианты из данного интервала,

называются частотами (обозначаем ni), а отношение их к общему числу наблюдений — частостями или относительными частотами, т.е. wi = ni/n Частоты и частости называются весами.
Определение.
Вариационным рядом называется ранжированный в порядке возрастания (или убывания) ряд вариантов с соответствующими им весами (частотами или частостями).
Числа, показывающие, сколько раз встречаются варианты из данного интервала, называются частотами (обозначаем ni), а отношение

Слайд 49Графическое изображение вариационных рядов

Полигон, как правило, служит для изображения дискретного вариационного

ряда и представляет собой ломаную, в которой концы отрезков прямой имеют координаты (хi, ni), i = 1, 2, ..., m.
Гистограмма служит только для изображения интервальных вариационных рядов и представляет собой ступенчатую фигуру из прямоугольников с основаниями, равными интервалам значений признака кi= xi+1 — xi, i = 1, 2, ..., m, и высотами, равными частотам (частостям) ni (wi) интервалов. Если соединить середины верхних оснований прямоугольников отрезками прямой, то можно получить полигон того же распределения.
Кумулятивная кривая (кумулята) — кривая накопленных частот (частостей). Для дискретного ряда кумулята представляет ломаную, соединяющую точки


Для интервального вариационного ряда ломаная начинается с точки, абсцисса которой равна началу первого интервала, а ордината — накопленной частоте (частости), равной нулю. Другие точки этой ломаной соответствуют концам интервалов.
Весьма важным является понятие эмпирической функции распределения.
Графическое изображение вариационных рядовПолигон, как правило, служит для изображения дискретного вариационного ряда и представляет собой ломаную, в

Слайд 50Эмпирическая функция распределения

Весьма важным является понятие эмпирической

функции
распределения
Эмпирическая функция распределения    Весьма важным является понятие эмпирической функции

Слайд 53

Вариационный ряд является статистическим аналогом (реализацией) распределения

признака (случайной величины X). В этом смысле полигон (гистограмма) аналогичен кривой распределения, а эмпирическая функция распределения — функции распределения случайной величины X.
Вариационный ряд содержит достаточно полную информацию об изменчивости (вариации) признака. Однако обилие числовых данных, с помощью которых он задается, усложняет их использование. В то же время на практике часто оказывается достаточным знание лишь сводных характеристик вариационных радов: средних или характеристик центральной тенденции; характеристик изменчивости (вариации) и др.

Расчет статистических характеристик представляет собой второй после группировки этап обработки данных наблюдений
Вариационный ряд является статистическим аналогом (реализацией) распределения признака (случайной величины X). В этом

Слайд 54


Средние величины

Средние величины

Слайд 55

Средние величины характеризуют значения признака, вокруг которого концентрируются наблюдения или, как

говорят, центральную тенденцию распределения. Наиболее распространенной из средних величин является средняя арифметическая.

Определение. Средней арифметической вариационного ряда называется сумма произведений всех вариантов на соответствующие частоты, деленная на сумму частот:
Средние величины характеризуют значения признака, вокруг которого концентрируются наблюдения или, как говорят, центральную тенденцию распределения. Наиболее распространенной

Слайд 65
Выборка и генеральная совокупность

Выборка и генеральная совокупность

Слайд 66
Общие сведения о выборочном методе.

В

практике статистических наблюдений различают два вида наблюдений: сплошное, когда изучаются все объекты (элементы, единицы) совокупности, и несплошное, выборочное, когда изучается часть объектов. Примером сплошного наблюдения является перепись населения, охватывающая все население страны.

Выборочными наблюдениями является, например, проводимые социологические исследования, охватывающие часть населения страны, области, района и т.д.
Вся подлежащая изучению совокупность объектов (наблюдений), называется генеральной совокупностью.
В математической статистике понятие генеральной совокупности трактуется как совокупность всех мыслимых наблюдений, которые могли бы быть произведены при данном реальном комплексе условий, и в этом смысле его не следует смешивать с реальными совокупностями, подлежащими статистическому изучению.
Общие сведения о выборочном методе. В практике статистических наблюдений различают два вида

Слайд 67
Так, обследовав даже все предприятия подотрасли по определенным технико-экономическим показателям, мы

можем рассматривать обследованную совокупность лишь как представителя гипотетически возможной более широкой совокупности предприятий, которые могли бы функционировать в рамках того же реального комплекса условий.
Понятие генеральной совокупности в определенном смысле аналогично понятию случайной величины (закону распределения вероятностей, вероятностному пространству), так как полностью обусловлено определенным комплексом условий.
Та часть объектов, которая отобрана для непосредственного изучения из генеральной совокупности, называется выборочной совокупностью, или выборкой. Числа объектов (наблюдений) в генеральной или выборочной совокупности называются их объемами. Генеральная совокупность может иметь как конечный, так и бесконечный объем.
Выборку можно рассматривать как некий эмпирический аналог генеральной совокупности. Сущность выборочного метода состоит в том, чтобы по некоторой части генеральной совокупности (по выборке) выносить суждение о ее свойствах в целом.
Так, обследовав даже все предприятия подотрасли по определенным технико-экономическим показателям, мы можем рассматривать обследованную совокупность лишь как

Слайд 68
Отметим преимущества выборочного метода наблюдения по сравнению со сплошным:

позволяет существенно экономить затраты ресурсов (материальных, трудовых, временных);
является единственно возможным в случае бесконечной генеральной совокупности или в случае, когда исследование связано с уничтожением наблюдаемых объектов (например, исследование долговечности электрических лампочек, предельных режимов работы приборов и т.п.);
при тех же затратах ресурсов дает возможность проведения углубленного исследования за счет расширения программы исследования;
позволяет снизить ошибки регистрации, т.е. расхождения между истинным и зарегистрированным значениями признака.
Основной недостаток выборочного метода — ошибки исследования, называемые ошибками репрезентативности (представительства), о которых речь пойдет ниже.
Однако неизбежные ошибки, возникающие при выборочном методе исследования в связи с изучением только части объектов, могут быть заранее оценены и посредством правильной организации выборки сведены к практически незначимым величинам.
Отметим преимущества выборочного метода наблюдения по сравнению со сплошным:  позволяет существенно экономить затраты ресурсов (материальных, трудовых,

Слайд 69

Между тем использование сплошного наблюдения даже там, где это принципиально возможно,

не говоря уже о росте трудоемкости, стоимости и увеличении необходимого времени, часто приводит к тому, что каждое отдельное наблюдение поневоле проводится с меньшей точностью. А это уже сопряжено с неустранимыми ошибками и в конечном счете может привести к снижению точности сплошного наблюдения по сравнению с выборочным.
Чтобы по данным выборки иметь возможность судить о генеральной совокупности, она должна быть отобрана случайно.
Случайность отбора элементов в выборку достигается соблюдением принципа равной возможности всем элементам генеральной совокупности быть отобранными в выборку. На практике это достигается тем, что извлечение элементов в выборку проводится путем жеребьевки (лотереи) или с помощью случайных чисел, имеющихся в специальных таблицах или вырабатываемых ЭВМ с помощью датчика случайных чисел.
Выборка называется репрезентативной (представительной), если она достаточно хорошо воспроизводит генеральную совокупность.

Между тем использование сплошного наблюдения даже там, где это принципиально возможно, не говоря уже о росте трудоемкости,

Слайд 70
Различают следующие виды выборок:
собственно-случайная выборка, образованная случайным выбором элементов

без расчленения на части или группы;
механическая выборка, в которую элементы из генеральной совокупности отбираются через определенный интервал.
Например, если объем выборки должен составлять 10% (10%- ная выборка), то отбирается каждый 10-й ее элемент и т.д.;
типическая (стратифицированная) выборка, в которую случайным образом отбираются элементы из типических групп, на которые по некоторому признаку разбивается генеральная совокупность;
серийная (гнездовая) выборка, в которую случайным образом отбираются не элементы, а целые группы совокупности (серии), а сами серии подвергаются сплошному наблюдению.
Используют два способа образования выборки: повторный отбор (по схеме возвращенного шара), когда каждый элемент, случайно отобранный и обследованный, возвращается в общую совокупность и может быть повторно отобран;
бесповторный отбор (по схеме невозвращенного шара).
Различают следующие виды выборок: собственно-случайная выборка, образованная случайным выбором элементов без расчленения на части или группы; механическая

Слайд 71



Обозначим:

Обозначим:

Слайд 72
Средние арифметические распределения признака в генеральной и выборочной совокупностях называются соответственно

генеральной и выборочной средними, а дисперсии этих распределений — генеральной и выборочной дисперсиями. Отношение числа элементов генеральной и выборочной совокупностей, обладающих некоторым признаком А, к их объемам, называются соответственно генеральной и выборочной долями. Все формулы сведем в таблицу.
Средние арифметические распределения признака в генеральной и выборочной совокупностях называются соответственно генеральной и выборочной средними, а дисперсии

Слайд 73
Замечание. В случае бесконечной генеральной совокупности (N = ∞) под генеральными

средней и дисперсией понимается соответственно математическое ожидание и дисперсия распределения признака X (генеральной совокупности), а под генеральной долей р — вероятность данного события.
Важнейшей задачей выборочного метода является оценка параметров (характеристик) генеральной совокупности по данным выборки.
Теоретическую основу применимости выборочного метода составляет закон больших чисел, согласно которому при неограниченном увеличении объема выборки практически достоверно, что случайные выборочные характеристики как угодно близко приближаются (сходятся по вероятности) к определенным параметрам генеральной совокупности.


Замечание. В случае бесконечной генеральной совокупности (N = ∞) под генеральными средней и дисперсией понимается соответственно математическое

Слайд 74Спасибо за внимание!

Спасибо за внимание!

Что такое shareslide.ru?

Это сайт презентаций, где можно хранить и обмениваться своими презентациями, докладами, проектами, шаблонами в формате PowerPoint с другими пользователями. Мы помогаем школьникам, студентам, учителям, преподавателям хранить и обмениваться учебными материалами.


Для правообладателей

Яндекс.Метрика

Обратная связь

Email: Нажмите что бы посмотреть