Презентация, доклад на тему Сабақтың тақырыбы Иррационал теңдеулер

Сабақтың түрі: білім мен білікті жетілдіру.Сабақтын әдіс тәсілдер: түсіндірмелі иллюстрациялық, сұрақ жауап жекелей жұппен жұмыс.Пәнаралық байланыс: әдебиет,тарихКөрнекілігі: графопраектор, плокаттарСабақтың тақырыбы: Иррационал теңдеулер Сабақтың мақсаттары:Білімділік: иррационал

Слайд 1Сабақтың тақырыбы: Иррационал теңдеулер
30.11.2012 жыл
Сабақтың тақырыбы Иррационал теңдеулер

Сабақтың тақырыбы:  Иррационал теңдеулер30.11.2012 жылСабақтың тақырыбы  Иррационал теңдеулер

Слайд 2Сабақтың түрі: білім мен білікті жетілдіру.
Сабақтын әдіс тәсілдер: түсіндірмелі иллюстрациялық, сұрақ

жауап
жекелей жұппен жұмыс.
Пәнаралық байланыс: әдебиет,тарих
Көрнекілігі: графопраектор, плокаттар

Сабақтың тақырыбы: Иррационал теңдеулер
Сабақтың мақсаттары:
Білімділік: иррационал теңдеулерді әртүрлі тәсілдермен
шешу алгоритмін үйрете отырып, терең де тиянақты,саналы түрде
деңгейлеп білім негіздерін қалыптастыру.
Дамытушылық: оқушылардың логикалық ойлауын, ізденімпаздығын және
жылдамдығын дамыту.
Тәрбиелік: оқушыларды тиянақтылыққа, ізденпаздыққа тәрбиелеу.

Сабақтың түрі: білім мен білікті жетілдіру.Сабақтын әдіс тәсілдер: түсіндірмелі иллюстрациялық, сұрақ жауап

Слайд 3ҮЙ ЖҰМЫСЫН ТЕКСЕР.
√5-2√6 *√5+2√6 =√(5+2√6)* (5-2√6)=

√52-(2√6)2=√25-24=√1=1
√ 3 √3+5* √3√3-5=√(3√3+5) (3√3-5)=√(3√3)2-52=√27-25=√2
√2-√3*√2-√3 =√(2-√3) (2+√3)=√22-(√3)2 =√4-3=√1=1
Өрнектін мәнін тап :
√27+√81=√27+9=√36=6
√15+√441=√15+21=√36=6
√3+√169=√3+13=√16=4
√19-√4+√25=√19-√4+5=√19-√9=√19-3=√16=4
√5+√15+5√0,04=√5+√15+5*0.02=√5+√15+1=√5+4=√9=3

ҮЙ ЖҰМЫСЫН ТЕКСЕР.√5-2√6 *√5+2√6 =√(5+2√6)* (5-2√6)=

Слайд 4ӨТКЕНДІ ПЫСЫҚТАУ СҰРАҚТАРЫ
1.Арифметикалық квадрат түбір деген не?
2.Саннан квадрат түбір алу үшін

бұл сан қандай болу керек?
3.Теріс санның квадрат түбірі бар ма?
4.Оң санның неше квадрат түбірі бар? х2=а, а>0 теңдеуінің түбірі санын анықта.
5.Арифметикалық квадрат түбір белгісінің басқаша атауы қандай?
6.Квадрат түбірдің қасиеттерін ата ?
7.Бөлшектің бөлімін иррационалдықтан босату дегеніміз не?
8.Күрделі түбірлерді (радикалдарды) түрлендіру дегеніміз не?





ӨТКЕНДІ ПЫСЫҚТАУ СҰРАҚТАРЫ1.Арифметикалық квадрат түбір деген не? 2.Саннан квадрат түбір алу үшін бұл сан қандай болу керек?

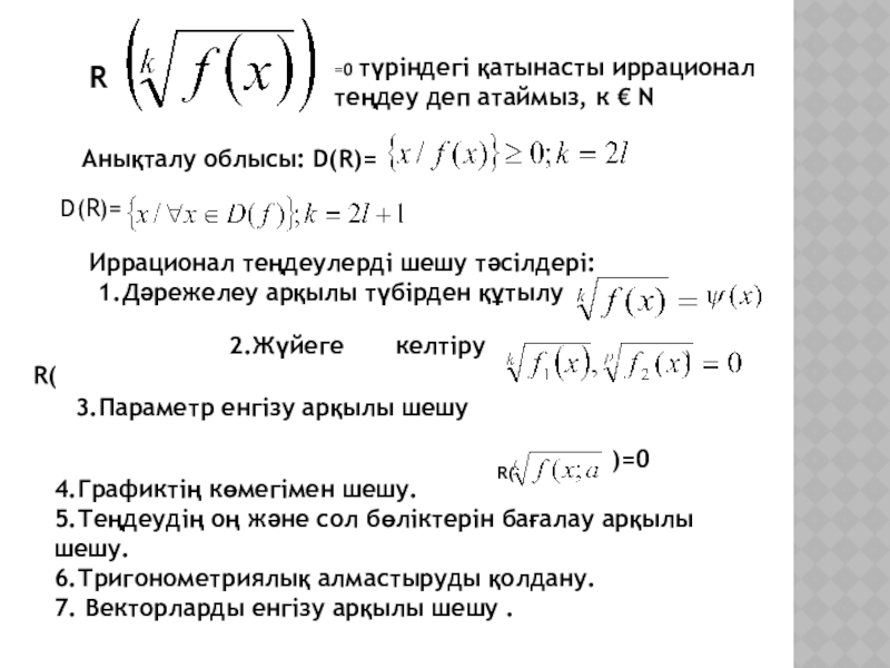
Слайд 5R
=0 түріндегі қатынасты иррационал
теңдеу деп атаймыз, к € N
Анықталу облысы:

D(R)=

D(R)=

Иррационал теңдеулерді шешу тәсілдері:
Дәрежелеу арқылы түбірден құтылу


2.Жүйеге келтіру R(

)

3.Параметр енгізу арқылы шешу


R(


)=0
4.Графиктің көмегімен шешу.
5.Теңдеудің оң және сол бөліктерін бағалау арқылы шешу.
6.Тригонометриялық алмастыруды қолдану. 7. Векторларды енгізу арқылы шешу .

R=0 түріндегі қатынасты иррационал теңдеу деп атаймыз, к € NАнықталу облысы: D(R)=D(R)=Иррационал теңдеулерді шешу тәсілдері:Дәрежелеу арқылы түбірден

Слайд 7«Математиканың өз тілі бар , ол-формулалар»

Софиья Коволевская

«Формула дегеніміз қандайда бір әріптер арқылы өрнектелетін тепе-теңдіктер»
(Н.Я. Виленкин)
«Математиканың өз тілі бар , ол-формулалар»          Софиья Коволевская«Формула

Слайд 8
тақ

жұп





ШЕШІМІ ЖОҚ

















тақ

Слайд 9



жұп

тақ





жұп        тақ

Слайд 10Оқулықпен жұмыс

Оқулықпен жұмыс

Слайд 13
Сергіту сәті

Сергіту сәті

Слайд 14
Сергіту сәті

Сергіту сәті

Слайд 16ТЕСТ сұрақтары

ТЕСТ сұрақтары

Слайд 17Т Е С Т Ж А У А Б Ы
Д
В
С
В
С
С
С
Д
Е
Е

Т Е С Т  Ж А У А Б ЫДВСВСССДЕЕ

Слайд 18Сабақты қорытындылау
“МЕЙЛІ, СЕНІ БІР ТҮГЕЛІ, ЖҮЗ ҰСТАЗ БАУЛАСЫН, ЕГЕР ӨЗІҢДІ

ӨЗІҢ КӨНДІРМЕСЕҢ, ӨЗІҢ ӨЗІҢНЕН ТАЛАП ЕТЕ БІЛМЕСЕҢ ОЛАР ДА ДӘРМЕНСІЗ ”
Сабақты  қорытындылау “МЕЙЛІ, СЕНІ БІР ТҮГЕЛІ, ЖҮЗ ҰСТАЗ БАУЛАСЫН, ЕГЕР ӨЗІҢДІ ӨЗІҢ КӨНДІРМЕСЕҢ, ӨЗІҢ ӨЗІҢНЕН ТАЛАП

Слайд 19ІХ. Үй тапсырмасы
№120, №121, №126

ІХ. Үй тапсырмасы №120, №121, №126

Слайд 20Бағалау

Бағалау

Слайд 21Рефлексия
БАЛАЛАР БҮГІНГІ САБАҚ НЕСІМЕН ҰНАДЫ? ҚАНДАЙ ҚИЫНДЫҚТАР БОЛДЫ?

РефлексияБАЛАЛАР БҮГІНГІ САБАҚ НЕСІМЕН ҰНАДЫ? ҚАНДАЙ ҚИЫНДЫҚТАР БОЛДЫ?

Слайд 22Назар аударғандарыңызға

рахмет!
Назар аударғандарыңызға          рахмет!

Что такое shareslide.ru?

Это сайт презентаций, где можно хранить и обмениваться своими презентациями, докладами, проектами, шаблонами в формате PowerPoint с другими пользователями. Мы помогаем школьникам, студентам, учителям, преподавателям хранить и обмениваться учебными материалами.


Для правообладателей

Яндекс.Метрика

Обратная связь

Email: Нажмите что бы посмотреть