Презентация, доклад на тему Разложение на множители (алгебра)

Цели: - знать способы разложения на множители; использовать известные способы для разложения; найти способ разложения для конкретного задания;- умение анализировать, сравнивать;-побуждать учеников к самоконтролю, взаимоконтролю.

Слайд 1Тема: Разложение многочлена на множители. Урок обобщения.
Три пути ведут к знанию: путь

размышления – это путь самый благородный, путь подражания – это путь самый легкий и путь опыта – это путь самый горький.
Конфуций.
Тема: Разложение многочлена на множители. Урок обобщения. Три пути ведут к знанию: путь размышления – это путь

Слайд 2Цели:
- знать способы разложения на множители; использовать известные способы для

разложения; найти способ разложения для конкретного задания;
- умение анализировать, сравнивать;
-побуждать учеников к самоконтролю, взаимоконтролю.
Цели: - знать способы разложения на множители; использовать известные способы для разложения; найти способ разложения для конкретного

Слайд 3Повторение. 1.) Соедините линиями соответствующие части определения ( 1б.)
Разложение на множители

- это
А) представление многочлена в виде суммы двух или нескольких многочленов.
Б) представление многочлена в виде произведения двух или нескольких одночленов.
С) представление многочлена в виде произведения двух или нескольких многочленов.
 
2) Завершите утверждение. Представление многочлена в виде произведения одночлена и многочлена называется ………
3) Восстановите порядок выполнения действий при разложении многочлена на множители способом группировки.
Чтобы разложить многочлен на множители способом группировки, нужно:
1. 2. 3.
А) вынести в каждой группе общий множитель за скобки в виде многочлена
В) сгруппировать его члены так, чтобы слагаемые в каждой группе имели общий множитель.
С) Вынести в каждой группе общий множитель за скобки в виде одночлена

Повторение. 1.) Соедините линиями соответствующие части определения ( 1б.)Разложение на множители - этоА) представление многочлена в виде

Слайд 4Сверить ответы и записать баллы в оценочных листах. 1. С.

(1б)
2. 1 балл за правильный ответ
3. 1.В 2. С. 3. А. (3б)

Оценка за теорию: количество баллов
соответствует оценке.
Подсчитать баллы заполнить оценочный лист.
Сверить ответы и записать баллы в оценочных листах.  1. С.  (1б)    2.

Слайд 64.Скажите, какие способы вы применили для каждого задания (устно).

4.Скажите, какие способы вы применили для каждого задания (устно).

Слайд 76. Математическая эстафета.
1 гр. 3а+12в

2гр. 5а - 20в 3гр. 10а+15с
2а +2в +а2 + ав 3х - 3у + ху - у2 х2 -3х -5х +15
7а2в -14ав2 +7ав х(а-в) – а+в 2а(х-у) –х+у
3в(х-у) + х-у 9ав -18ав2 - 9а2в 6ав- 9а +15ав2
2(4в+3с) +а(3с+4в) 4(2-3в) –а(2-3в) в(а+с) +2(с+а)
6. Математическая эстафета.  1 гр.  3а+12в

Слайд 87. Дайте характеристику каждому перечисленному приему

7. Дайте характеристику каждому перечисленному приему

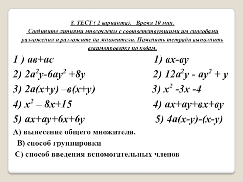
Слайд 98. ТЕСТ ( 2 варианта). Время 10 мин.
Соедините линиями

многочлены с соответствующими им способами разложения и разложите на множители. Поменять тетради выполнить взаимопроверку по кодам.
1 ) ав+ас 1) вх-ву
2) 2а2у-6ау2 +8у 2) 12а2у - ау2 + у
3) 2а(х+у) –в(х+у) 3) х2 -3х -4
4) х2 – 8х+15 4) ах+ау+вх+ву
5) ах+ау+6х+6у 5) 4а(х-у)-(х-у)
А) вынесение общего множителя.
В) способ группировки
С) способ введения вспомогательных членов
8. ТЕСТ ( 2 варианта).  Время 10 мин. Соедините линиями многочлены с соответствующими им способами разложения

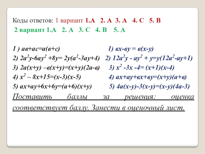
Слайд 10Коды ответов: 1 вариант 1.А 2. А 3. А

4. С 5. В
2 вариант 1.А 2. А 3. С 4. В 5. А
 
1 ) ав+ас=а(в+с) 1) вх-ву = в(х-у)
2) 2а2у-6ау2 +8у= 2у(а2-3ау+4) 2) 12а2у - ау2 + у=у(12а2-ау+1)
3) 2а(х+у) –в(х+у)=(х+у)(2а-в) 3) х2 -3х -4= (х+1)(х-4)
4) х2 – 8х+15=(х-3)(х-5) 4) ах+ау+вх+ву=(х+у)(а+в)
5) ах+ау+6х+6у=(а+6)(х+у) 5) 4а(х-у)-3(х-у)=(х-у)(4а-3)
Поставить баллы за решения: оценка соответствует баллу. Занести в оценочный лист.
Коды ответов: 1 вариант 1.А  2. А 3. А  4. С  5. В

Слайд 11Трое мужчин выполняли одну и ту же работу. По окончании которой,

им задали один и тот же вопрос «Как вам работалось?» Первый ответил: «Я камни таскал», т.е. работать ему было трудно. Второй на вопрос ответил: «Я на жизнь зарабатывал», т.е. работал в меру своих сил без напряжения. Третий ответил: «Я строил храм», т.е. ему работалось легко. Оцените свой труд на уроке и, если было трудно, приклейте на доску красный стикер, если нетрудно – желтое, легко – зеленое
Трое мужчин выполняли одну и ту же работу. По окончании которой, им задали один и тот же

Слайд 12Домашнее задание. Подготовить 5 заданий с использованием различных способов разложения.

Спасибо за

внимание.
Домашнее задание. Подготовить 5 заданий с использованием различных способов разложения.Спасибо за внимание.

Что такое shareslide.ru?

Это сайт презентаций, где можно хранить и обмениваться своими презентациями, докладами, проектами, шаблонами в формате PowerPoint с другими пользователями. Мы помогаем школьникам, студентам, учителям, преподавателям хранить и обмениваться учебными материалами.


Для правообладателей

Яндекс.Метрика

Обратная связь

Email: Нажмите что бы посмотреть