Презентация, доклад на тему Презинтация по математику на тему Тройной интеграл (студентов ВУЗа)

Содержание

ПЛАН:Задача, приводящая к понятию тройного интегралаОпределение и свойства тройного интегралаСвойства тройного интегралаВычисление тройного интегралаЗамена переменных в тройном интегралеГеометрические и физические приложения тройных интегралов

Слайд 1Тема: Тройной интеграл. Вычисление тройного интеграла
КОШНАЗАРОВ РАСУЛ АТАБЕКОВИЧ

Тема: Тройной интеграл. Вычисление тройного интегралаКОШНАЗАРОВ РАСУЛ АТАБЕКОВИЧ

Слайд 2 ПЛАН:
Задача, приводящая к понятию тройного интеграла
Определение и свойства тройного интеграла
Свойства

тройного интеграла
Вычисление тройного интеграла
Замена переменных в тройном интеграле
Геометрические и физические приложения тройных интегралов


ПЛАН:Задача, приводящая к понятию тройного интегралаОпределение и свойства тройного интегралаСвойства тройного интегралаВычисление тройного интегралаЗамена переменных в

Слайд 31. Задача, приводящая к понятию тройного интеграла
Пусть (V) – замкнутая

ограниченная область в Oxyz (тело),
γ = γ(x,y,z) – плотность распределения массы в области (V)
ЗАДАЧА. Найти массу m тела (V).
1. Разобьем (V) на n частей (ΔV1), (ΔV2), … , (ΔVn).
2. Если (ΔVi) – мала, то (ΔVi) можно считать однородной и ее масса mi ≈ γ(Pi) · ΔVi,
где ΔVi – объем (ΔVi), Pi – произвольная точка из (ΔVi) .
Тогда
1. Задача, приводящая к понятию тройного интеграла Пусть (V) – замкнутая ограниченная область в Oxyz (тело),

Слайд 42. Определение и свойства тройного интеграла
Пусть (V) – кубируемая (т.е.

имеющая объем) область в пространстве Oxyz, и в области (V) задана функция u = f(x,y,z).
1. Разобьем область (V) произвольным образом на n частей, не имеющих общих внутренних точек:
(ΔV1), (ΔV2), … , (ΔVn).
2. В каждой области (ΔVi) выберем произвольную точку Pi(ξi;ηiζi) и вычислим произведение f(Pi) · ΔVi, где ΔVi – площадь области (ΔVi).
Сумму

назовем интегральной суммой для функции f(x,y,z) по области (V) (соответствующей данному разбиению области (V) и данному выбору точек Pi).

2. Определение и свойства тройного интеграла Пусть (V) – кубируемая (т.е. имеющая объем) область в пространстве Oxyz,

Слайд 5Пусть di – диаметр (ΔVi) ,

Пусть di – диаметр (ΔVi) ,

Слайд 6ТЕОРЕМА 1 (необходимое условие существования тройного интеграла). Если функция f(x,y,z) интегрируема

в области (V), то она ограничена в этой области.
ТЕОРЕМА 2 (достаточные условия существования тройного интеграла). Если
1) область (V) – кубируемая,

2) функция f(x,y,z) ограничена в области (V) и непрерывна всюду за исключением некоторого множества точек объема нуль,

то f(x,y,z) интегрируема в области (V) .

ТЕОРЕМА 1 (необходимое условие существования тройного интеграла). Если функция f(x,y,z) интегрируема в области (V), то она ограничена

Слайд 7Правильная трехмерная область
Пусть пространственная область V, ограниченная замкнутой поверхностью

G, удовлетворяет условиям:
1) всякая прямая, параллельная оси Oz, проведённая через внутреннюю точку области V, пересекает поверхность G в двух точках;
2) вся область V проектируется на плоскость Oxy в правильную область D.
Тогда область V мы будем называть правильной трёхмерной областью.
Правильная трехмерная область  Пусть пространственная область V, ограниченная замкнутой поверхностью G, удовлетворяет условиям:  1) всякая

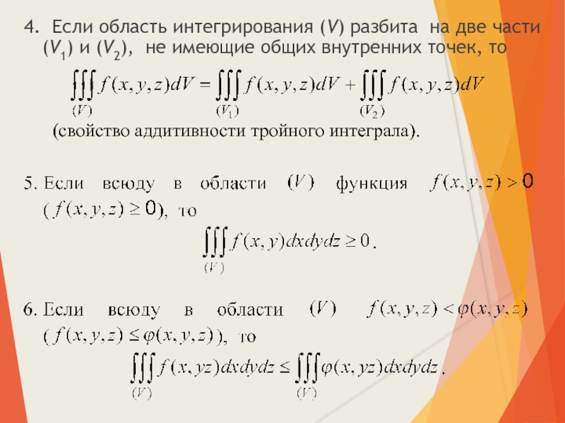
Слайд 83. СВОЙСТВА ТРОЙНОГО ИНТЕГРАЛА
2. Постоянный множитель можно выносить за знак

тройного интеграла, т.е.

3. Тройной интеграл от алгебраической суммы двух (конечного числа) функций равен алгебраической сумме тройных интегралов от этих функций, т.е.

3. СВОЙСТВА ТРОЙНОГО ИНТЕГРАЛА 2. Постоянный множитель можно выносить за знак тройного интеграла, т.е. 3. Тройной интеграл

Слайд 94. Если область интегрирования (V) разбита на две части (V1) и (V2),

не имеющие общих внутренних точек, то

(свойство аддитивности тройного интеграла).

4.	Если область интегрирования (V) разбита на две части (V1) и (V2), не имеющие общих внутренних точек, то

Слайд 114. Вычисление тройного интеграла
Назовем область (V) правильной в направлении оси

Oz, если любая прямая, проходящая через внутреннюю точку области (V) параллельно оси Oz пересекает границу области в двух точках, причем, каждая из пересекаемых границ задается только одним уравнением.



4. Вычисление тройного интеграла Назовем область (V) правильной в направлении оси  Oz, если любая прямая, проходящая

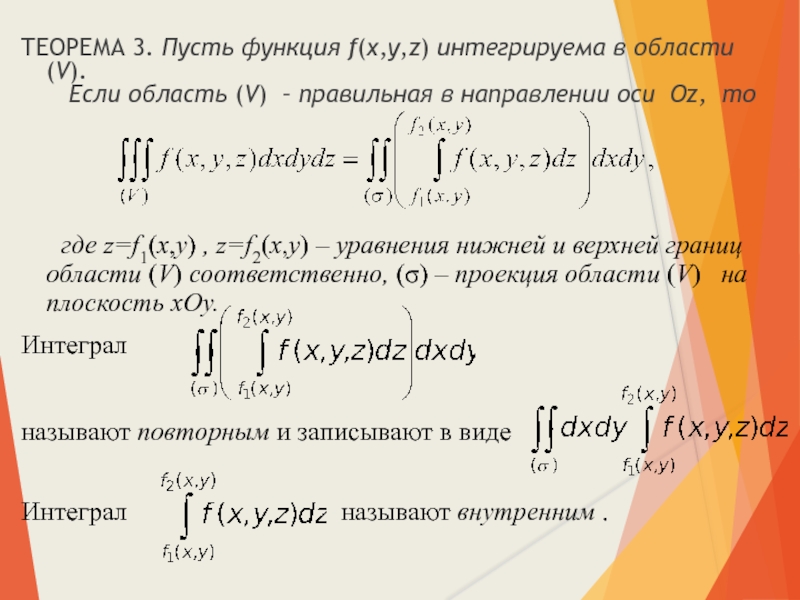
Слайд 12ТЕОРЕМА 3. Пусть функция f(x,y,z) интегрируема в области (V).
Если область

(V) – правильная в направлении оси Oz, то

где z=f1(x,y) , z=f2(x,y) – уравнения нижней и верхней границ области (V) соответственно, (σ) – проекция области (V) на плоскость xOy.
Интеграл

называют повторным и записывают в виде

Интеграл

называют внутренним .

ТЕОРЕМА 3. Пусть функция f(x,y,z) интегрируема в области (V).	 Если область (V) – правильная в направлении оси

Слайд 13Вычисление тройного интеграла
Если область имеет вид как на рисунке,

то тройной интеграл по такой области вычисляют по формуле
=







Вычисление тройного интеграла  Если область имеет вид как на рисунке, то тройной интеграл по такой области

Слайд 14Вычисление тройного интеграла
Пример 1. Вычислить

где V

ограничена плоскостями

x=0, y=0, z=0.


Вычисление тройного интеграла  Пример 1. Вычислить   где V ограничена плоскостями   x=0, y=0,

Слайд 15
Решение.




Решение.

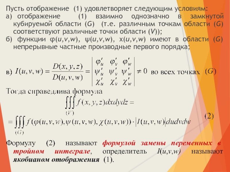
Слайд 175. Замена переменных в тройном интеграле
Пусть (V) – замкнутая кубируемая

область в пространстве Oxyz,
f(x,y,z) – непрерывна в области (V) всюду, кроме, может быть, некоторого множества точек, объема нуль.
Тогда существует интеграл

Введем новые переменные по формулам:
x = φ(u,v,w), y = ψ(u,v,w), z = χ(u,v,w), (u,v,w)∈(G) (1)
ГЕОМЕТРИЧЕСКАЯ интерпретация (1): отображение области (G) пространства Cuvw на некоторую область пространства Oxyz .

Пусть функции φ(u,v,w), ψ(u,v,w), χ(u,v,w) такие, что (1) является отображением области (G) на область (V)
(т.е. если точка (u,v,w) пробегает область (G) , то соответствующая ей точка (x,y,z) пробегает область (V) ) .

5. Замена переменных в тройном интеграле Пусть (V) – замкнутая кубируемая область в пространстве Oxyz, f(x,y,z) –

Слайд 18Пусть отображение (1) удовлетворяет следующим условиям:
а) отображение (1) взаимно однозначно в

замкнутой кубируемой области (G) (т.е. различным точкам области (G) соответствуют различные точки области (V));
б) функции φ(u,v,w), ψ(u,v,w), χ(u,v,w) имеют в области (G) непрерывные частные производные первого порядка;

Формулу (2) называют формулой замены переменных в тройном интеграле, определитель I(u,v,w) называют якобианом отображения (1).

Пусть отображение (1) удовлетворяет следующим условиям: а)	отображение (1) взаимно однозначно в замкнутой кубируемой области (G) (т.е. различным

Слайд 19Два наиболее часто встречающихся случая замены переменных в тройном интеграле:
1) x

= rcosφ , y = rsinφ , z = z ,
где 0 ≤ r < +∞ , 0 ≤ φ < 2π (– π <φ ≤ π )
ГЕОМЕТРИЧЕСКИЙ смысл: переход в пространстве к цилиндрическим координатам




В этом случае I(r,φ,z) = r

Два наиболее часто встречающихся случая замены переменных в тройном интеграле:1) x = rcosφ , y = rsinφ

Слайд 201) x = ρ·cosφ·sinθ , y = ρ·sinφ·sinθ, z = ρ·cosθ


где 0 ≤ ρ < +∞ , 0 ≤ φ < 2π (– π <φ ≤ π ) , 0 ≤ θ ≤ π
ГЕОМЕТРИЧЕСКИЙ смысл: переход в пространстве к сферическим координатам





В этом случае
I(ρ,φ, θ) = ρ2 · sinθ

1) x = ρ·cosφ·sinθ , y = ρ·sinφ·sinθ, z = ρ·cosθ 	где 0 ≤ ρ < +∞

Слайд 216. Геометрические и физические приложения тройных интегралов
Пусть (V) – материальное

тело (кубируемая область (V)∊Oxyz) с плотностью γ(x,y,z) .
Тогда

1) Объем V кубируемого тела (V)∊ Oxyz:

6. Геометрические и физические приложения  тройных интегралов Пусть (V) – материальное тело (кубируемая область (V)∊Oxyz) с

Слайд 22Объем тела
Общая формула для вычисления объема (независимо от

системы координат) имеет вид:


Объем тела   Общая формула для вычисления объема (независимо от системы координат) имеет вид:

Слайд 23Объем тела
Объём пространственной области V в цилиндрических координатах:

Объем тела  Объём пространственной области V в цилиндрических координатах:

Слайд 243) Статические моменты тела (V) относительно плоскостей xOy, yOz и xOz равны

соответственно:
3)	Статические моменты тела (V) относительно плоскостей xOy, yOz и xOz равны соответственно:

Слайд 255) Моменты инерции тела (V) относительно осей Ox, Oy и Oz равны

соответственно:
5)	Моменты инерции тела (V) относительно осей Ox, Oy и Oz равны соответственно:

Слайд 26Найти объем тела
Вычислить объём тела, ограниченного поверхностями



Найти объем тела  Вычислить объём тела, ограниченного поверхностями

Слайд 27Решение
Найдём линию пересечения плоскостей, ограничивающих тело сверху и снизу. Очевидно, это

y=1.




РешениеНайдём линию пересечения плоскостей, ограничивающих тело сверху и снизу. Очевидно, это y=1.

Слайд 29Найти объем тела
Вычислить объём тела, ограниченного сферой

и параболоидом

(внутри параболоида).



Найти объем тела  Вычислить объём тела, ограниченного сферой  и параболоидом   (внутри параболоида).

Слайд 31
Подставляя z= в одно из уравнений системы, получим








Подставляя z=  в одно из уравнений системы, получим

Слайд 33Список использованной литературы:
1. Г. М. Фихтенгольц. Математический анализ. 3 том. 308

с.
2. В. А. Зорич. Москва. 2002 г. Математический анализ.
3. К.Н.Лунгу. Д.Т.Письменный. С.Н.Федин. Ю.А.Шевченко. Москва. 2008 г. Сборник задач по высшей математике.
4. Г.Н.Берман. Москва. Сборник задач по курсу математического анализа.
5. П.П.Коровкин. Москва. Математический анализ.


Список использованной литературы:1. Г. М. Фихтенгольц. Математический анализ. 3 том. 308 с.2. В. А. Зорич. Москва. 2002

Что такое shareslide.ru?

Это сайт презентаций, где можно хранить и обмениваться своими презентациями, докладами, проектами, шаблонами в формате PowerPoint с другими пользователями. Мы помогаем школьникам, студентам, учителям, преподавателям хранить и обмениваться учебными материалами.


Для правообладателей

Яндекс.Метрика

Обратная связь

Email: Нажмите что бы посмотреть